23.01.13 ЛК.ppt
- Количество слайдов: 74
Основы расчета и проектирования систем электроснабжения промышленных предприятий доцент к. т. н. Сумарокова Людмила Петровна
• • • Перечень рекомендуемой литературы Основная: Кудрин Б. И. Электроснабжение промышленных предприятий. Учебник для вузов. – М. : Интермет Инжиниринг, 2005. Липкин Б. Ю. Электроснабжение промышленных предприятий и установок. – М. : ВШ, 1990. Федоров А. А. , Каменева В. В. Основы электроснабжения промышленных предприятий. - М. : Энергоатомиздат, 1984. – 386 с. Мельников М. А. Внутрицеховое электроснабжение /Учебное пособие. – Томск: Изд-во ТПУ, 2002 - 143 с. Мельников М. А. Внутризаводское электроснабжение /Учебное пособие. – Томск: Изд-во ТПУ, 2002 – 159 с.
• • • Дополнительная Барченко Т. Н. , Закиров Р. И. Электроснабжение промышленных предприятий /Учебное пособие к курсовому проекту. Томск: Изд-во ТПИ, 1988. – 96 с. 7. Кабышев А. В. , Обухов С. Г. Расчет и проектирование систем электроснабжения: Справочные материалы по электрооборудованию: Учеб. пособие / Том. политехн. ун-т. – Томск, 2005. – 168 с. 8. Справочник по проектированию электроснабжения/ Под ред. В. И. Круповича, Ю. Г. Барыбина. – М: Энергия, 1980. – 428 с. 9. Васильев А. А. Электрическая часть станций и подстанций. – М. : Энергоатомиздат, 1990. – 506 с. 10. Конюхова Е. А. Электроснабжение объектов. – М. : Мастерство, 2001. – 320 с. 11. Справочник по электроснабжению и электрооборудованию. В 2 т. / Под ред. А. А. Федорова. т. 1, т. 2, - М. : Энергоатомиздат, 1986, 1987 гг.
Уровни системы электроснабжения. 1 – нагрузки, создаваемые отдельными приемниками; 2 – нагрузка линии, питающей ряд приемников; 3 – нагрузка на шинах низшего напряжения цеховой трансформаторной подстанции; 4 – нагрузка на шинах высшего напряжения цеховой трансформаторной подстанции с учетом потерь в трансформаторах; 5 – нагрузки на шинах низшего напряжения ГПП, создаваемые каждой из отходящих линий, с учетом потерь в них; 6 – общая нагрузка на шинах низшего напряжения ГПП; 7 – нагрузка на шинах высшего напряжения ГПП с учетом потерь в трансформаторах; 8 – нагрузка на шинах подстанции энергосистемы, создаваемая промышленным предприятием, с учетом потерь в питающей линии
2. Основные требования к системам электроснабжения. Цеховые системы распределения электроэнергии должны: - обеспечивать необходимую надежность электроснабжения приемников в зависимости от их категории; - иметь оптимальные технико-экономические показатели (минимум приведенных затрат); - быть удобными и безопасными в эксплуатации электроустановок; - иметь конструктивное исполнение, обеспечивающее оперативность и возможность легко вносить изменения в сеть при изменении количества электроприемников.
Надежность (бесперебойность) электроснабжения. Надежность, как одно из требований к системам ЭСПП, определяется числом независимых источников питания и схемой электроснабжения. По надежности электроснабжения в соответствии с требованиями ПУЭ электроприемники разделяются на три категории: К 1 категории относят электроприемники (ЭП), перерыв в электроснабжении которых может повлечь за собой опасность для жизни людей, значительный ущерб народному хозяйству, предприятию, массовый брак продукции, расстройство сложного технологического процесса и др. Пример ЭП 1 категории: насосы водоснабжения и канализации, газоочистка, приводы вращающихся печей, газораспределительные пункты, вентиляторы промышленные, аварийное освещение и др.
Из состава I категории выделяется особая группа ЭП, бесперебойная работа которых необходима для безаварийной остановки производства с целью предотвращения угрозы жизни людей, взрывов, пожаров и повреждения дорогостоящего оборудования. Ко II категории относятся ЭП, перерывы в электроснабжении которых приведут к массовому недоотпуску продукции, массовым простоям рабочих, механизмов и промышленного транспорта. К III категории относят все остальные ЭП, не входящие в I и II категории.
Электроприемники I категории должны обеспечиваться электроэнергией от двух независимых взаимно резервирующих источников питания (ИП). Перерыв в электроснабжении от одного из источников питания может быть допущен лишь на время автоматического восстановления питания от другого. Электроприемники II категории должны обеспечиваться электроэнергией от двух независимых источников питания, перерыв в электроснабжении которых допустим на время, необходимое для включения резервного питания дежурным персоналом или выездной оперативной бригадой. Для электроприемников III категории электроснабжение может выполняться от одного источника питания при условии, что перерыв электроснабжения, необходимый для ремонта или замены поврежденного элемента системы ЭСПП, не превышает одни сутки.
ВНУТРИЦЕХОВЫЕ ЭЛЕКТРИЧЕСКИЕ СЕТИ Схема внутрицеховой сети определяется технологическим процессом производства, планировкой помещения цеха, взаимным расположением ТП, ЭП и вводов питания, расчетной мощностью, требованиями бесперебойности ЭС, технико-экономическими соображениями, условиями окружающей среды. Наиболее распространенным для цеховых сетей является напряжение 380 В (трех- и четырехпроводные системы с заземленной нейтралью) и 660 В.
Классификация помещений и наружных установок по окружающей среде • Если окружающая среда в производственных помещениях не оказывает вредного влияния на электросети, то такие помещения называют нормальными. • Помещения с наружной средой, разрушающе действующей на материал проводников и изоляции вследствие присутствия пыли, сырости, газов, паров кислот и щелочей, относятся к группе помещений опасных по коррозии. • Пожароопасные и взрывоопасные - это помещения с такой средой, в которой сама электросеть или электрооборудование представляют опасность вследствие возможного пожара или взрыва из-за прегрева проводки или образования искр.
Классификация помещений с точки зрения опасности по пожару и взрыву в зависимости от характера производства приводится в “Строительных правилах и нормах”, где установлены шесть категорий производств. Из них категории А и Б являются взрывопожароопасными, причем А более опасная; категория В - пожароопасная; категории Д и Г - не опасные по пожару и взрыву; Е - взрывоопасная, но взрыв не сопровождается пожаром.
К пожароопасным относятся помещения и наружные установки, в которых применяются или хранятся горючие вещества, не вызывающие взрыва при воспламенении. Они разделяются на 4 класса. • П-1 применяются или хранятся горючие жидкости с tвсп>45 C (склады масел, масляные производства и т. д. ) • П-11 помещения, в которых выделяются горючие пыль или волокна, переходящие во взвешенное состояние (деревообделочные цеха, склад серы и т. д. ) • П-11 а помещения для твердых или волокнистых веществ, не переходящих во взвешенное состояние (склад деревянных изделий, склад тканей и т. д. ) • П-111 наружные установки, в которых применяются или хранятся горючие вещества (открытый склад минеральных масел, угля, дерева и т. д. )
Взрывоопасные помещения и наружные установки - это такие помещения, в которых по условиям технологического процесса могут образовываться взрывоопасные смеси горючих газов или паров, воспламенение которых сопровождается взрывом. Различают две категории взрывоопасных помещений : • В-1 помещения с взрывоопасными газами; • В-11 с взрывоопасной пылью или волокнами; Классы взрывоопасных помещений различаются также по степени вероятности появления опасности взрыва, что отмечается буквами “а”, “б” и “г”. (В-1 а, В-11 б).
Выбор схемы и конструктивного исполнения цеховых сетей. На выбор схемы и конструктивное исполнение цеховой сети оказывают влияние следующие факторы: - степень ответственности приемников электрической энергии; - режимы работы приемников электрической энергии и их размещение по территории цеха; - номинальные токи и напряжения; - окружающая среда производственного помещения. При проектировании системы электроснабжения необходимо правильно установить характер окружающей среды, которая оказывает влияние на выбор схемы и конструктивного исполнения внутрицеховой сети, а также на степень защиты применяемого оборудования.
Структура цеховых электрических сетей Цеховые сети по своему назначению делятся на питающие и распределительные. • Питающие сети отходят от источника питания (цеховой подстанции – ТП) к электроприемникам или группе электроприемников. • Распределительные сети отходят от распределительных устройств подстанции или РП к электроприемникам.
Схемы внутрицеховых электрических сетей выполняют радиальными, магистральными и смешанными. На выбор схемы влияют категория потребителей по надежности электроснабжения, взаимное расположение ЭП по площади цеха, их единичная мощность, связанность электроприемников единым технологическим процессом и характеристика окружающей среды. С точки зрения схемных решений силовые распределительные сети (СРС) выполняются только по радиальным схемам, когда каждый электроприемник подключен к ближайшему распределительному пункту индивидуальной линией. Силовые питающие сети (СПС) могут иметь различные схемы: радиальные, магистральные, смешанные, кольцевые, с двухсторонним питанием.
Радиальные схемы - электрические линии отходят от ТП по «радиусам» к мощным одиночным электроприемникам или к РП для питания группы электроприемников. К каждому распределительному пункту идет индивидуальная линия и в РУ 0, 4 к. В ТП эта линия подключена к сборным шинам через отдельный автомат. Эти схемы отличаются наибольшей надежностью и, естественно, требуют наибольших затрат. Повреждение в какой-либо линии или в каком-либо распределительном пункте вызывает отключение только этой линии и не отражается на работе других линий и распределительных пунктов. Рис. 1 Радиальная схема питания распределенных нагрузок: 1 — распределительный пункт подстанции; 2 — распределительный силовой пункт.
• Радиальные схемы обеспечивают более высокую надежность электроснабжения и удобство эксплуатации. При оперативном или аварийном отключении отходящей линии оказывается отключенным только один электроприемник, получающий электроэнергию по этой линии. Другие приемники в цехе продолжают работать. Радиальные схемы позволяют осуществлять технический учет электроэнергии для одного электроприемника, агрегата. • Недостатком радиальных схем является удорожание сетей, связанное с увеличением протяженности линий и повышенным расходом проводникового и монтажного материала. Увеличивается количество коммутационных и защитных аппаратов.
Радиальные схемы следует применять: - для электроснабжения потребителей I категории; - для электроснабжения мощных ЭП, не связанных единым технологическим процессом; - для электроснабжения потребителей, взаимное расположение которых делает нецелесообразным питание их по магистральной схеме; - для питания насосных и компрессорных станций; - во взрывоопасных, пожароопасных и пыльных помещениях, в которых распределительные устройства должны быть вынесены в отдельные помещения с нормальной средой.
Питающие сети в тех случаях, когда этому не препятствуют условия среды и технология производства, рекомендуется проектировать по магистральной схеме с минимальным числом ступеней защиты. Магистральные схемы применяют: * для питания электроприемников, связанных единым технологическим процессом, когда прекращение питания одного электроприемника вызывает необходимость прекращения всего технологического процесса; * для питания большого числа мелких электроприемников, не связанных единым технологическим процессом, равномерно распределенных по площади цеха.
При электроснабжении одиночных электроприемников применяются два вида магистральных линий: питающая (магистральный шинопровод) и распределительная (распределительный шинопровод). Магистральные схемы находят широкое применение при равномерном распределении нагрузки по площади цеха (рис. 3). Рис. 3. Магистральная схема электроснабжения с использованием различных шинопроводов: 1 – магистральный шинопровод; 2 – распределительный шинопровод; 3 – троллейный шинопровод; 4 – электроприемники.
Магистральные схемы позволяют отказаться от применения громоздкого и дорогостоящего РУ 0, 4 к. В ТП и дешевле выполнить СПС. Существует три характерных вида магистралей: • Магистраль, выполненная кабелями или проводами; • Магистраль, выполненная магистральным шинопроводом; • Магистраль, выполненная магистральным и распределительными шинопроводами. • В первом случае, магистраль питает несколько распределительных пунктов, расположенных в каком-либо одном направлении от ТП, по цепочке: рис. 4. Здесь существенно уменьшаются число и суммарная протяженность линий СПС, отходящих от ТП и прокладываемых по цеху, по сравнению с радиальной схемой.
а) б) Рис. 5. Магистральная линия выполненная магистральным шинопроводом ШМА а) РУ-ШМА; б) РУ-ШМА-ШРА; в) в) блок «трансформатор-магистраль» .
С целью повышения надежности при электроснабжении по магистральной схеме применяется взаимное резервирование магистралей
Резервирование питания применяется и при электроснабжении от однотрансформаторных подстанций (рис. 6). Рис. 6. Резервирование при электроснабжении от однотрансформаторных ТП
• Для магистральных сетей характерны следующие особенности: 1. Схемы магистрального питания имеют несколько пониженную надежность. 2. Стоимость выполнения обычно ниже чем у радиальных за счет использования меньшего количества аппаратуры. 3. Позволяют применять новейшие системы шинопроводов, которые имеют высокую монтажную готовность. 4. По сравнению с радиальными больше токи короткого замыкания, но меньше потери напряжения и мощности.
Практически в цехах не встречаются только радиальные или только магистральные схемы. Наиболее часто встречаются смешанные схемы, включающие сочетание радиальных и магистральных схем (рис. 7). Рис. 7. Смешанная схема электроснабжения
В последнее время при расположении п/ст малой мощности в центре нагрузки получила распространение схема со вторичными магистралями (рис. 8). Рис. 8 Схема со вторичными магистралями
Схема питания одной линией ряда приемников или силовых шкафов называется “цепочкой” (рис. 9) Рис. 9 Схема питания РШ цепочкой
Замкнутая сеть (сетка) состоит из магистралей, связанных в замкнутый контур, в узлы которого подается питание от ТП. На вводе к узлу устанавливается специальный сетевой автомат, снабженный защитой от обратного тока (рис. 10).
• В химической и нефтеперерабатывающей промышленности необходимо учитывать, что большинство потребителей 1 -й категории. Поэтому здесь применяют прокладку кабелями или проводами с механической защитой и с подключение потребителей по радиальной схеме к распределительным щитам, имеющим автоматическое или ручное включение резервного питания (рис. 11). Рис. 11 Схемы резервирования питания для электроприемников 1 и 2 категорий а) резервирование от одной двухтрансформаторной КТП цеха; б) резервирование от двух разных КТП.
Электрические сети промышленных предприятий выполняют внутренними (цеховыми) и наружными. Прокладка электрических цепей производится изолированными и неизолированными проводниками. Изолированные проводники выполняются защищенными и незащищенными. В защищенных проводниках поверх электрической изоляции наложена металлическая или другая оболочка, предохраняющая изоляцию от механических повреждений. Изолированные проводники разделяют на провода и кабели. К неизолированным проводникам относятся алюминиевые, медные, стальные шины и голые провода.
В электрических сетях широко применяются и шинопроводы. Шинопроводы могут быть открытыми, защищенными и закрытыми. По назначению шинопроводы разделяют на магистральные и распределительные. Магистральные шинопроводы выполняются из алюминиевых шин, распределительные – из алюминиевых и медных шин.
Конструктивное выполнение внутрицеховых электрических сетей По конструктивному выполнению внутрицеховые электрические сети подразделяются на сети, выполняемые (рис. 11): 1 -открытые шинные магистрали; 2 – осветительный шинопровод; 3 – троллейный шинопровод; 4 – распределительный или магистральный шинопровод; 5 – распределительный щит; 6 – кабельный канал; 7 – осветительный щиток; 8 – кабельные линии на кронштейнах, опорах и т. д.
Электрооборудование внутрицеховых сетей Шинопровод - комплектное электротехническое устройство для внутрицеховой электрической сети. Открытые шинные магистрали из неизолированных шин, которые прокладываются на высоте 10 -12 м по нижнему поясу ферм на изоляторах в цехах небольшой протяженности. Применяются в цехах, где по условиям влажности и пыльности среды невозможно применение комплектных шинопроводов, предназначенных только для помещений с нормальной средой. Достоинства: надежность, низкая стоимость. Недостатки: увеличение стоимости за счет подъемов и спусков, большая индуктивность (потери напряжения).
Комплектные шинопроводы состоят из отдельных секций (рис. 13), соединяемых между собой сваркой, болтовыми соединениями или штепсельными разъемами. Рис. 12 Секция магистрального шинопровода
Комплектные шинопроводы имеют высокую монтажную готовность, выпускаются на заводах электротехнической промышленности следующих типов (рис. 14): • ШМА - для магистральных сетей; • ШРА - для распределительных сетей; • ШОС - для осветительных сетей. Рис. 13 Конструктивное выполнение шинопроводов а) магистральный шинопровод ШМА; б) радиальный шинопровод ШРА; в) осветительный шинопровод ШОС 1 –защитный кожух; 2, 3 – крепежные детали; 4 - диэлектрик; 5 – токопроводящая жила; 6 - уплотнитель
1 — магистральный шниопровод, 2 — распределительный шннопровод, 3 — ответвительная секция магистрального шннопровода, 4 — вводная коробка, 5 ответвнтельная коробка
Номинальные токи ШМА - 630, 1000, 1600, 2500, 4000, 6300 А; ШРА - 100, 160, 250, 400, 630 А Быстрое подключение ЭП без снятия напряжения с шинопровода выполняется через ответвительные коробки штепсельного выполнения. Ответвительные коробки выпускаются с предохранителями и установленными автоматами. Комплектные шинопроводы выпускаются только для внутренней электропроводки. При необходимости выхода за пределы помещения, а также в условиях стесненности, сложных изгибов, в случаях пересечения трубопроводов, строительных конструкций и т. д. удобнее заменять секции магистрального шинопровода кабельными вставками марки АВВ на большие токи.
Кабельные линии в сетях напряжением до 1 к. В • Кабель состоит из токоведущих медных или Al жил, имеющих изоляцию жил и поясную изоляцию. Поясная изоляция служит для усиления изоляции жил. Для защиты от механических повреждений в конструкцию кабеля входит броня, защитная оболочка и т. д (рис. 15).
https: //www. youtube. com/watch? v=b. QUcapzo. Si 8
1 Лоток кабельный перфорированный прямой ЛКП 2 Секция угловая 3 Секция Т-образная 4 Секция Х-образная 5 Угол вертикальный внутренний 6 Угол вертикальный внешний 7 Крышка лотка КЛК 8 Крышка секции угловая 9 Соединитель лотка кабельного СЛК 10 Разделитель лотка кабельного РЛК 11 Профиль монтажный 12 Одноканальная дельтообразная плита 13 Кронштейн консольный для высоких нагрузок MSA 14 Кронштейн консольный для сверх высоких нагрузок MSE 15 Кронштейн потолочный MSP 16 Кронштейн настенный MSN 17 Потолочная скоба PS 18 Стойка потолочная 19 Стойка напольная 20 Шпилька резьбовая 21 Траверса 22 Балочный зажим 23 Лоток лестничного типа
Режимы работы электроприемников
В продолжительном режиме работают электроприводы большинства насосов, компрессоров, вентиляторов, механизмов непрерывного транспорта, нагревательные печи и т. д. Продолжительный режим C Р, к. Вт уст Р о. с. Р t, c
C уст Р, к. Вт Р В кратковременном режиме работают вспомогательные механизмы металлорежущих станков, электроприводы различных заслонок, задвижек и т. п. , где пауза значительно превышает длительность периода работы ЭП. Кратковременный режим Р о. с. tвкл tцикла tпауз t, c
C Р, к. Вт уст Р о. Р с. tвкл tпауз tцикла= max уст min В ПКР работают электродвигатели мостовых кранов, тельферов, подъемников, сварочные установки и т. д. t, c ПКР характеризуется продолжительностью включения (ПВ) в процентах или долях единицы, равной Повторно-кратковременный режим
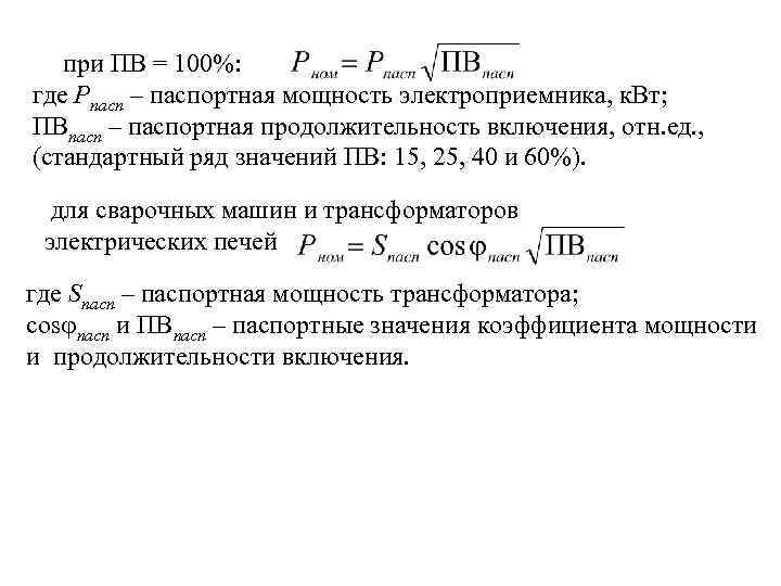
при ПВ = 100%: где Рпасп – паспортная мощность электроприемника, к. Вт; ПВпасп – паспортная продолжительность включения, отн. ед. , (стандартный ряд значений ПВ: 15, 25, 40 и 60%). для сварочных машин и трансформаторов электрических печей где Sпасп – паспортная мощность трансформатора; cos пасп и ПВпасп – паспортные значения коэффициента мощности и продолжительности включения.
Пример 1. Определить номинальную мощность группы трехфазных электроприемников с указанными в таблице 1 техническими данными. Таблица 1. Паспортные данные электроприемников (к примеру 1. ) № п/п Наименование электроприемника Количество Паспортное значение ЭП мощности значение cos 1 2 Молот ковочный Пресс штамповочный 7 12 15 к. Вт 4, 5 к. Вт 0, 65 0, 60 3 Кран мостовой, ПВ=25% 2 30 к. Вт 0, 50 4 Тележка подвесная, ПВ=40% 4 8 к. Вт 0, 50 5 Тельфер транспортный, ПВ=60% 3 10 к. Вт 0, 50 6 Трансформатор сварочный, ПВ=40% 5 28 к. ВА 0, 40 7 Аппарат дуговой сварки, ПВ=60% 5 16 к. ВА 0, 35 8 Аппарат стыковой сварки, ПВ=25% 5 14 к. ВА 0, 45
Электрические нагрузки и их графики где 0 t Т - , - длительность интервала осреднения, Т – интервал реализации случайного процесса, который связан с То. Для графиков нагрузки, практически неизменных во времени, = 3 То, а во всех остальных случаях < 3 То , То – постоянная времени нагрева проводника до максимально допустимой температуры. Для распространенных сечений проводников F постоянная времени То будет: F (мм 2) 70; 95; 120; 150; То (мин) 15; 18, 4; 21, 4; 24, 2.
P(t) I(t) Р(t)= рi(t) Iр(t) р1(t) t t+ р2(t) t t Графики нагрузки подразделяются на индивидуальные - для отдельных ЭП и групповые - для группы ЭП Р, % P(t) 80 предприятие черной металлургии 60 Рр ремонтно-механический завод 40 20 t = 30 мин t 2 8 Графики нагрузки ступенчатой формы 12 16 20 t, час
Характерные графики электрических нагрузок предприятий
Рис. Зависимость времени максимальных потерь от продолжительности использования максимума нагрузки и cosφ
Графики нагрузок характеризуются следующими параметрами: средняя активная и реактивная мощность нагрузки за наиболее загруженную смену: (где W и V – расход активной и реактивной энергии за наиболее загруженную смену (наиболее загруженной считается смена с максимальным расходом активной энергии); Тсм – продолжительность смены; среднесуточная мощность нагрузки (определяются аналогично среднесменным, только для суток); максимальная нагрузка заданной продолжительности – наибольшая из всех средних значений за заданный промежуток времени, например, из средних 30 -минутных нагрузок наиболее загруженной смены (получасовой максимум);
расчетная нагрузка по допустимому нагреву – такая длительная неизменная нагрузка элемента системы электроснабжения, которая эквивалентна ожидаемой изменяющейся нагрузке по тепловому воздействию (при переменном графике нагрузок принимаются максимальные нагрузки заданной продолжительности, а при мало изменяющемся (практически постоянном) – средняя нагрузка); среднеквадратичная нагрузка: , где Р 1, Р 2, …, Рn – средние нагрузки за интервалы времени между замерами; t 1, t 2, …, t n – принятый интервал времени между замерами. Аналогично определяются реактивная и полная нагрузки.
Показатели, характеризующие ЭП и их графики нагрузки Коэффициент использования является основным показателем для расчета нагрузки. Коэффициентом использования активной мощности приемника ки. а. или группы Ки. а. называется отношение средней активной мощности отдельного приемника (группы) к ее номинальному значению: ки. а. =рс/рн; Ки. а. = Рс/Рн= ки. а. / рн Для графика нагрузки (рис3. 3) по активной мощности коэффициент использования активной мощности ЭП за смену может быть определен из выражения: р1 t 1 р2 р3 t 2 t 3 рс tвкл tпауза Рис. 3. 3 График нагрузки по активной мощности
Табл. Коэффициенты использования и cos некоторых механизмов и аппаратов промышленных предприятий № Наименование ЭП Металлорежущие станки мелкосерийного 1 производства 2 Переносной электроинструмент 3 Вентиляторы 4 Насосы, компрессоры 5 Элеваторы, транспортеры Краны, тельфееры, кран-балки при 6 ПВ=25% ПВ=40% 7 Сварочные машины шовные 8 Сварочные дуговые автоматы Печи сопротивления с автоматической 9 загрузкой изделий 10 Приводы молотов, ковочных машин Ки cos 0, 12 -0, 14 0, 5 0, 06 0, 6 -0, 65 0, 7 0, 4 0, 5 0, 8 0, 75 0, 06 0, 1 0, 2 -0, 5 0, 35 0, 7 0, 5 0, 75 -0, 8 0, 95 0, 2 -0, 24 0, 65
Км 3, 0 Ки = 0, 3 Рис. Расчетные определения максимума Ки = 0, 4 2, 5 Ки = 0, 5 2, 0 кривые для коэффициента Ки = 0, 6 Ки = 0, 7 1, 5 nэ 1, 0 100 200 Коэффициент максимума Км при Ки Таблица для определения коэффициента максимума по известным значениям Ки и nэ nэ 0, 15 0, 2 0, 3 0, 4 0, 5 0, 6 0, 7 0, 8 0, 9 4 3, 43 3, 11 2, 64 2, 14 1, 87 1, 65 1, 46 1, 29 1, 14 1, 05 5 3, 25 2, 87 2, 42 2, 0 1, 76 1, 57 1, 41 1, 26 1, 12 1, 04 6 3, 04 2, 64 2, 24 1, 88 1, 66 1, 51 1, 37 1, 23 1, 1 1, 04 7 2, 88 2, 48 2, 1 1, 8 1, 58 1, 45 1, 33 1, 21 1, 09 1, 04 8 2, 72 2, 31 1, 99 1, 72 1, 52 1, 4 1, 3 1, 2 1, 08 1, 04 9 2, 56 2, 2 1, 9 1, 65 1, 47 1, 37 1, 28 1, 18 1, 03 10 2, 42 2, 1 1, 84 1, 6 1, 43 1, 34 1, 26 1, 16 1, 07 1, 03 12 2, 24 1, 96 1, 75 1, 52 1, 36 1, 28 1, 23 1, 15 1, 07 1, 03 16 1, 99 1, 77 1, 61 1, 41 1, 28 1, 23 1, 18 1, 12 1, 07 1, 03 20 1, 84 1, 65 1, 34 1, 2 1, 15 1, 11 1, 06 1, 03
Коэффициент спроса Кс. а. - отношение расчетной (или потребляемой) активной мощности к номинальной (установленной) активной мощности группы ЭП: № Предприятия Кс 1 2 3 4 5 6 7 8 9 Металлургический завод Алюминиевый завод Глиноземный завод Чугунолитейный завод Завод синтетического каучука Нефтехимический завод Шинный завод Автомобильное производство Конверторный цех 0, 37 0, 85 0, 78 0, 67 0, 5 0, 65 0, 48 0, 59
Расчет электрических нагрузок выполняется с целью правильного выбора сечений линий и распределительных устройств, коммутационных и защитных аппаратов, числа и мощности трансформаторов на разных уровнях системы электроснабжения. В зависимости от места определения расчетных нагрузок и необходимой точности расчет выполняется: • методом упорядоченных диаграмм показателей графиков нагрузок (по средней мощности и коэффициенту максимума); • по установленной мощности и коэффициенту спроса; • по средней мощности и коэффициенту формы графика нагрузок; • по удельной нагрузке на единицу производственной площади; • по удельному расходу электроэнергии на единицу продукции при заданном объеме выпуска продукции за определенный период. Определение расчетной нагрузки по удельным показателям дополняет первые три метода и позволяет проверить полученные по ним результаты.
, Определение расчетных электрических нагрузок в трехфазных сетях Метод упорядоченных диаграмм. К электроприемникам с практически постоянным графиком нагрузки могут быть отнесены такие, у которых ки 0, 6, квкл = 1 и коэффициент заполнения суточного графика за наиболее загруженную смену кзап 0, 9. При отсутствии таких данных ЭП относят к электроприемникам с переменным графиком нагрузки. Максимальные расчетные нагрузки группы приемников с переменным графиком нагрузки определяются из выражений: где Рм, Qм, Sм – максимальные активная, реактивная и полная нагрузки; Км – коэффициент максимума активной нагрузки Рсм, Qсм – средняя активная и реактивная мощности всей группы электроприемников за наиболее загруженную смену
23.01.13 ЛК.ppt