Лекции Основы научных исследований.ppt
- Количество слайдов: 168
Основы научных исследований Лекция 1 Концепция современного естествознания Лектор: д р техн. наук, профессор Карпущенко Николай Иванович
1. 1 Естественно-научная картина мира Естественно научная картина мира является важнейшим культурным, интеллектуальным компонентом мировоззрения современного человека. Эта картина мира строится на базе фундаментальных теорий, причем основой современной естественно научной картины мира являются фун даментальные знания, полученные прежде всего в области физики. 2
Если аналогом мира в классическом естествознании можно считать часовой механизм, то в качестве аналога мира в современном естествознании можно предложить многомерную паутину или сеть (подобную сети Интернет – Всемирной паутине World Wide Web). 3
Наука – часть культуры, а культура в современном понимании – это в значительной степени рациональный тип человеческого бытия. Это, разумеется, вовсе не означает, что содержание культуры сводится к рациональному. Рациональность характеризует различные формы сознательной активности человека в плане их целесообразности, эффективности, гармоничности, предсказуемости, экономии затраченных средств для достижения цели. 4
Наука – один из важнейших компонентов духовной культуры, в котором в наибольшей степени представлена ее познавательная сторона. В наши дни она является мощным фактором развития самых различных областей человеческой деятельности. Наука стремится к объективности, исключая личностное восприятие мира, и это отличает ее от других компонент духовной культуры. 5
Принято разделять мышление образами (конкретное) и понятиями (абстрактное). Способность опознавать образ – одно из фундаментальных свойств мозга, реализуемая таким образом информация – содержательная основа мышления. Животные мыслят образами (зрительными, звуковыми, обонятельными). Человек мыслит образами и понятиями, словами того языка, который считается родным. 6
1. 2 Концепция естествознания Понятие «концепция» (от лат. – conceptio) означает единый, определяющий замысел, ведущую мысль какого либо произведения. Соответственно, под концепциями естествознания следует понимать такие фундаментальные естественнонаучные идеи модели и положения, которые проявляют себя во всех естественных науках. 7
Достижения естествознания имеют важное методическое значение, благодаря чему концепции, выработанные в лоне науки о природе, играют роль регулятивов при исследовании сложных систем в различных сферах – природных, экономических, геополитических, демографических, социальных и т. д. 8
Все, что окружает человека, есть материя в самых разных формах ее проявления. Вся совокупность проявлений материи образует единую систему – Вселенную. В больших масштабах структуру Вселенной можно представить как некое собрание галактик, а ее микроструктуру – как совокупность атомов. В недрах строения вещества Вселенная представляет собой набор квантовых полей. 9
Физические процессы, происходящие в отдаленных друг от друга областях Космоса, идентичны. Взаимодействия и законы, их описывающие, оказываются универсальными. Ближний Космос, включающий нашу Галактику, является типичным образцом Вселенной в целом. Это утверждение называется космологическим принципом. 10
На каждом этапе развития основные закономерности поведения любых подсистем имеют связь со всей системой – Вселенной, с ее общей эволюцией. На определенном этапе в ней появляются структуры, способные познать вселенную. На земле таким инструментом самопознания является человек. Законы материального мира обладают единством на фундаментальном уровне. 11
1. 3 Возникновение классической науки Строгая наука, как развернутая система знаний, появляется в Новое время в Западной Европе. Дело в том, что буржуазные отношения не могут усиленно развиваться без опоры на научно технический прогресс. В становлении классической науки сыграли свою принципи альную роль многие факторы, но особенно изменения в мате матике, связанные прежде всего с выделением бесконечно малых величин, дифференциального исчисления, внесшим качественные модификации в само понимание научного знания и методов науки. 12
Учеными того времени была поставлена проблема ло гической и математической согласованности основных положений естественной науки. Большой вклад в развитие таких представлений о науке внес итальянский физик и астроном Г. Галилей (1564 1642). Основными категориями естествознания являются ма терия и движение материи. Базовой дисциплиной естествознания XVII XIX вв – классическая механика. 13
Детерминизм (от лат. determino – определять) – это учение об объективной закономерной взаимосвязи и взаимообусловленности явлений материального мира. Исходная идея этого учения заключена в том, что сущес твует причинность – все явления в мире не произвольны, но причинны – подчиняются объективным закономернос тям, т. е. таким, которые не зависят от нас, от наших зна ний о них. В таком мире господствовали жесткие, хорошо про гнозируемые формы причинно-следственных связей. Не случайно в классической науке французским ма тематиком и астрономом П. Лапласом (1749 1827) был разработан принцип «железного детерминизма» , суть которого состоит в том, что равные действия при равных условиях всегда приводят к одинаковым результатам. 14
Введение системы координат и разработка математики пере менных величин вооружили ученых универсальным средством теоретического изображения механического движения, сочета ющего в себе высокую степень абстракции (изображение дви жения тела математической функцией) с высокой степенью наглядности (траектория перемещения тел графика функций в заданной системе координат). 15
Принципиальную задачу в классической науке выполнил английский физик и механик И. Ньютон (1643 1727), введя понятие силы как причины изменения состояний движения. В механике Ньютона источниками и точками приложения сил являются материальные точки. Именно он ввел в научный оборот понятие основного закона механики и сформулировал систему законов механики, состоящую из трех законов, названных впоследствии его именем. Принципиальной заслугой Ньютона явилось открытие закона всемирного тяготения, определяющего величину действующей силы для случая гравитационного взаимодействия. Ньютон также сумел связать воедино законы движения с законами сохранения энергии. Позже на этой основе были открыты законы сохранения живых сил. 16
В результате поиска причин наблюдаемой гармонии в движении небесных тел Ньютон сформулировал три закона механики, которые составили основу ее как науки. Первый закон Ньютона – это закон инерции, впервые сформулированный Галилеем: всякое тело сохраняет состояние покоя или равномерного и прямолинейного движения, пока и поскольку оно не будет вынуждено изменить это состояние под действием приложенных сил. Существо второго закона механики Ньютона состоит в утверждении, что ускорение, приобретаемое телом под действием какой либо силы, прямо пропорционально величине этой силы и обратно пропорционально массе тела. По словам Эйнштейна, второй закон Ньютона является фундаментом всей механики, всей теоретической физики. Третий закон механики Ньютона (равенства действия и противодействия) гласит, что действия двух тел друг на друга всегда равны по величине и направлены 17 в противоположные стороны.
Лекция 2 Методологические основы научного познания 18
2. 1 Предпосылки научной революции в естествознании на рубеже XIX-XX вв. Толчком к новым подходам к естественной науке стали работы С. Карно (1796 1832), Р. Клаузиуса (1822 1888). Тем самым было существенно поколеблено принципиальное положение классическо го естествознания о безусловном доминировании в мире гармонии над хаосом, закона над случайностью, определенности над неопреде ленностью. Предметное изучение проблем электромагнетизма в работах ан глийских физиков М. Фарадея (1791 1876) и Дж. Максвелла (1831 1879) в конечном счете привело авторов к изменению представлений о прерывности и непрерывности материи, подорвало основы класси ческих понятий абсолютного пространства и абсолютного времени. Например, выдающийся ученый, физик теоретик А. Эйнштейн (1879 1955) рассмотрел этот вопрос уже в 1905 г. в своей частной те ории относительности. 19
Первое начало термодинамики – закон сохранения и превращения энергии. «Тепло, полученное системой , идет на приращение ее внутренней энергии и на производство внешней работы» . Сохраняется именно энергия, а не работа. Это начало не указывает направление процессов, происходящих в природе. Второе начало (Клаузиус, Томсон). Тепло переходит только от более нагретого тела к менее нагретому. При этом энтропия системы возрастает Энтропия функция состояния термодинамической системы, изменения энергии. В равновесном процессе ΔS равно отношению количества теплоты ΔQ, сообщенному или отведенному от системы, к термодинамической температуре системы. Энергию и энтропию называют царицей мира и ее тенью. 20
Энтропия (от греч. entropia – превращение, поворот) – мера необратимости рассеяния энергии. Принцип возрастания энтропии в изолированных си стемах является важнейшим принципом термодинамики. Он соответствует стремлению любой системы к состоя нию термодинамического равновесия, которое можно отождествить с хаосом. За счет работы всегда можно получить эквивалентное ей тепло. В то же время за счет тепла эквивалентной ему работы совершить невозможно. Другими словами энергию неупорядоченной формы невозможно полностью перевести в энергию упорядоченной формы. Третье начало (Нернст, 1906). При Т=0; S=0. 21
2. 2 Роль концепции научной парадигмы при анализе развития естествознания Стремление к созданию общей теории естествознания при вели с созданию понятия культурного фона, стиля мышления, научной картины мира, типа научной рациональности. Парадигма в переводе с греческого означает пример, образец. «Под парадигмами подразумевают, – пишет Т. Кун в работе «Структура научных революций» , – признанные всеми научные достижения, которые в течение определенного времени дают модель постановки проблем и их решений научному сообществу, определяют тем самым стиль мышления» . Научная парадигма – это совокупность предпосылок, концепций, идей, положенных в конкретные исследования. Смена научных парадигм происходит в связи с кризисом в науке и знаменует собой научную революцию. 22
Наиболее известными (прижившимися в науке) являются следующие структурно понятийные формации: научная парадигма Т. Куна, научно исследовательская программа И. Лакатоса. И. Лакатос предлагает следующую структуру научно исследовательской программы: 1. «Жесткое ядро» программы 2. «Защитный пояс» вспомогательных гипотез 3. «Негативная эвристика» 4. «Позитивная эвристика» Основной единицей научного знания в методологии И. Лака тоса является не изолированная теория или совокупность те орий, а более емкая формация – научно исследовательская про грамма, объединяющая серию теорий в рамках «жесткого яд ра» программы. В этом смысле «жесткое ядро» программы со поставимо с понятием куновской парадигмы. 23
С течением времени исследовательская программа порождает множество теорий, каждая из которых имеет одно и то же «жесткое ядро» . Сменяемость теорий в рамках одной исследовательской программы возможна лишь вследствие изменений вспомогательных гипотез. Научные революции связаны со сменой научно исследовательских программ, заменой «жесткого ядра» старой программы «жестким ядром» новой. Все вышеназванные понятия, как то: культурный фон, стиль мышления, тип научной рациональности, научная картина мира, научная парадигма, научно исследовательская программа – играют важную роль при исследовании структуры и динамики естественнонаучного знания. 24
В последние десятилетия XX века в естествознании существенно увеличился удельный вес биологии, усилилось влияние биологического знания на формирование современной научной картины мира. Современные концепции биологии постепенно приобретают универсальный характер, их связь с фундаментальными принципами других естественно научных дисциплин становится все более тесной. 25
В настоящее время значительно усилились интеграционные процессы в науке. Объективной базой интеграции научного знания о природе и человеке является неразрывное единство материального мира, общность основных свойств материи во всех формах ее движения, во всех ее проявлениях. Своеобразным стимулирующим фактором, катализатором процессов интеграции в познании стал научно технический прогресс. 26
2. 3 Структура науки и её основные функции Самый известный математический термин «теорема» озна чает в переводе с греческого «сказанное Богом» , а основные положения математических теорий называются «аксиомами» ; в то же время греческое слово «аксиос» (достоин) – это слово, возглашаемое при рукоположении священнослужителей в духовный сан. Объективное бытие как философское понятие включает в себя три основных компонента действительности – природа, общество, человек. Соответственно этим трем элементам объективного бытия в науке можно выделить три отрасли знания. 27
Различаются три направления научного знания: естествознание – знание о природе; обществознание – знание oб общественной жизни в различных видах и формах; знание о человеке как биологическом мыслящем существе. Граница между этими отраслями весьма условна, они пересекаются, накладываются друг на друга. 28
Вся совокупность научных знаний о природе формируется в рамках естествознания, которое включает знание о веществе и его строении, о движении и взаимодействии веществ, о Земле и Вселенной, о химических элементах и соединениях, о живой материи и жизни. Второй фундаментальной отраслью научного знания являет ся обществознание, предмет которого – общественные состо яния, явления, процессы и системы, структура общественных систем. Третью фундаментальную отрасль научных знаний состав ляют научные знания о человеке. Человек является объектом изучения большого числа разнообразных наук, которые рас сматривают его в самых разных аспектах. 29
Наука – динамическая система объективно истинных зна ний о существенных сторонах, свойствах и связях действитель ности, получаемых, развиваемых и используемых в результате специальной общественной деятельности и превращаемых бла годаря их применению в непосредственную практическую силу общества. Математика – наука о количественных отношениях – отно сится к междисциплинарным наукам. Ее методы, алгоритмы и результаты используются как в естественных, так и в общес твенных науках. Структура научного знания связана с функциями науки. Эти функции представлены в таблице. 30
Основы научных исследований Лекция 3 3. 1 Познание и знание. Виды знания Познание означает последовательное движение человека к знанию, творческий процесс получения (включая создание, генерирование и усвоение) человеком знаний.
Функции науки 32
Главная особенность научного знания, его отличительное свойство – рациональность. Рационализм (от лат. ratio – разум) – научно объективное, необходимое знание. Противоположное – иррационализм. В науке новые сведения о мире формулируются и выражаются в виде непротиворечивых принципов, закономерностей и законов. Другой особенность научного знания является объективность – независимость от субъекта. Научное знание не ограничивается фиксацией фактов, но ориентировано на их объяснения, логическое толкование. Кроме этого, научное знание является доказательным – наука стремится обосновать, доказать истинность используемых положений. 33
Предсказательное свойство (эвристичность) научных теорий – одно из важнейших свойств, один из критериев, который позволяет оценить новое знание в науке. Еще одна особенность научного знания – его системная организация (организованность), структурированность. 34
Эмпирический и теоретический компоненты научного знания различаются, но четкой, непреодолимой границы между ними не существует. Следуя Эйнштейну, можно перефразировать его известные слова следующим образом: эксперимен тальный ответ природы на задаваемый ей вопрос будет выражен на том же теоретическом языке, на котором был задан этот вопрос. 35
Знание может также существовать не только в виде научного знания, но и в ненаучной форме: обыденное знание, религия, искусство, ремесло и т. п. Обыденное (житейское) – знание основано на повседневном опыте, согласуется с так называемым здравым смыслом и во многом из него следует. Для обыденного знания характерны лишь констатация фактов. Художественное знание формируется в сфере искусства и в отличие от научного знания не является доказательным. Основным объектом знания этого вида является художественный образ (музыкальный, изобразительный). 36
Мифологическое знание представляет собой форму эмоционального отражения действительности. Мифологическое знание содержит информацию об окружающем мире, однако она не осмысливается объективным, рациональным образом. Религиозное знание связано с верой в Бога и является эмоционально образным отражением действительности. Религиозное знание имеет характер мировоззренчес кой концепции, в рамках которой представлена соответ ствующая картина мира. 37
К сожалению, в современной культуре существует особый вид знаний, который объединяет в себе (чаще всего – эклектично) элементы художественного, мифологического, религиозного и научного знания – псевдонаучное знание (лженаука). К псевдонаучному знанию относятся: астрология, алхимия, теория торсионных полей, магия, парапсихология, экстрасенсорика, изотерия и т. д. 38
3. 2 Критерии научного знания Философы неопозитивисты предложили в качестве критерия отличия научного знания от ненаучного критерий верификации, верифицируемости, т. е. возможности проверки – эксперимен тального подтверждения знания. 39
Некоторые исследователи предлагают иной критерий отграничения (демаркации) научного знания от ненаучного – фальсифицируемость – подверженность к фальсификации, возможность фальсификации. В современной научной практике наряду с критериями верификации и фальсификации используются также и другие гносеологические критерии отличия и предпочтения знания – систематичность, непротиворечивость, когерентность, полезность, простота, красота. 40
Критерием непротиворечивости устанавливается требование того, что научной знание должно выражаться в логически непротиворечивых формах. Критерий когерентности предполагает, что новое знание должно быть согласовано с теми результатами, которые уже признаны научными. 41
Некоторые исследователи в качестве критерия используется критерий полезности. Применение этого критерия оправдывается наличием тесной связи научного знания с практикой. Суть критерия простоты заключается в следующем: из рассматриваемых теорий приоритете отдается той из них, в которой явление объясняется на основе наименьшего числа независимых допущений – другими словами наиболее просто. 42
3. 3 Метод и методология познания Термин «метод» (от греч. metodos – путь к чему либо) означает определенную совокупность практических и теоретических приемов, процедур операций исследования. Метод основывается на системе принципов, следуя которым исследователь может достичь поставленной цели. К всеобщим методам познания относятся два метода – диалектиче ский и метафизический, причем последний метод с середины XIX века все больше вытесняется из естествознания диалектическим методом. К общенаучным методам познания, применяемым в разных областях науки, относятся: научное наблюдение, опыт (эксперимент, в том числе мысленный эксперимент), измерение, идеализация и абстрагирование, формализация, дедукция и индукция, синтез и анализ, моделирование. 43
На исходном эмпирическом уровне исследования обычно выделяют следующие методы: ■ наблюдение – целенаправленное и организованное восприятие внешнего мира, доставляющее первичный материал для научного исследования; ■ описание – фиксирование данных наблюдения или эксперимента с помощью определенных систем обозначений; ■ эксперимент – исследование каких либо явлений путем активного воздействия на них при помощи создания новых условий, соответствующих целям исследования; ■ измерение – определение основных характеристик объектов с помощью соответствующих измерительных приборов. 44
Используя такие методы, ученые накапливают первичный эмпирический материал, который требует дальнейшей обработки и обобщения, что осуществляется уже на теоретическом уровне анализа. Теоретическими методами являются: ■ формализация – отображение результатов мышления в точных понятиях или утверждениях; ■ аксиоматизация – построение теорий на основе неких аксиом (утверждений, не требующих доказательства своей истинности); ■ гипотетико-дедуктивный метод – выдвижение некоторых утверждений в качестве гипотез и проверка этих гипотез с помощью фактов. 45
Выделяют также всеобщие, общенаучные и конкретно-научные методы. Среди них особый интерес представляют всеобщие методы. К ним обычно относят следующие: ■ анализ и синтез – процессы мысленного или фактического разложения целого на составные части и воссоединения целого из частей; ■ индукция и дедукция – движение от частного к общему, от единичных фактов к общим положениям, и, напротив, движение от общего к частному, от одних утверждений к другим на основе законов логики; ■ абстрагирование – отвлечение от неких несущественных в данном контексте свойств и отношений изучаемого явления; 46
■ обобщение – логический процесс перехода от единичного к общему, от менее общего к более общему знанию; ■ аналогия – прием познания, с помощью которого обнаруживают сходство нетождественных объектов в некоторых значимых сторонах и отношениях; ■ моделирование – воспроизведение характеристик некоторого объекта на другом объекте, специально созданном для их изучения; ■ классификация – разделение всех изучаемых предметов на какие то группы в соответствии со значимыми для данного исследования признаками. 47
Сознание – высшая форма отражения мозгом человека окружающего мира, т. е. это такое знание, которое может быть передано другим людям в форме слов, математических символов и т. д. Слово – это обобщающий сигнал, заменяющий конкретный предмет, явление. У человека благодаря 2 й сигнальной системе формируется абстрактно логическое мышление на основе образов и понятий. Сознание и подсознание – взаимосвязанные формы психической деятельности, которые осуществляются на уровне коры и подкорки. 48
Речь – это исторически сложившаяся форма общения людей с помощью символов и знаков. Функции речи: 1) коммуникативная, т. е. средство общения; 2) понятийная (слово – понятие); 3) регуляторная – регуляции деятельности различных систем с помощью слова. В выполнении речевой функции левому полушарию коры больших полушарий головного мозга принадлежит господствующая роль. Правое полушарие доминирует в отношении восприятия предметов, геометрических фигур, деталей образов. 49
Внимание – это сосредоточенность, избирательная познавательная направленность процессов, нацеленная на определенный объект, значимый в данный момент. Различают следующие стадии внимания: 1. Расслабление, бодрствование. 2. Избирательное внимание. 3. Рассеянное внимание (трудность сосредоточения). Память – это способность мозга запоминать, хранить и воспроизводить полученную информацию. Различают несколько видов памяти: 1) мгновенную (иконическую) – она длится несколько секунд; 2) кратковременную (длится от двух трех дней); 3) долговременную (от двух трех дней до конца жизни человека). 50
В отличие от кратковременной, долговременная память хранит следы пережитых событий неопределенно долго. Она и является носителем жизненного опыта и знаний, приобретенных человеком. Мышление – это сложнейший вид мозговой деятельности человека в процессе приспособления к новым условиям и решения новых жизненных задач. Процессы мышления сводятся к образованию общих представлений и понятий, а также суждений и умозаключений. 51
Основы научных исследований Лекция 4 ПОИСК, НАКОПЛЕНИЕ И ОБРАБОТКА НАУЧНОЙ ИНФОРМАЦИИ 4. 1 Информатика как наука Методы информатики успешно применяются для создания эффективных информационных систем и составляют основу для автоматизации научных исследований, проектирования, различных производственных процессов. Важнейшим компонентом системы информационного обеспечения является новая научно техническая информация об оригинальных идеях, научных результатов, фактах и т. д.
Информационные продукты. Совокупность унифицированных сведений и услуг, представленных в некотором стандартизованном виде, получили название информационных продуктов. Базы данных можно подразделить на библиографические и фактографические. Библиографические базы данных содержат так называемую «вторичную» информацию, т. е. сведения о публикациях. 53
Информационная технология. Каждый тип информационного продукта требует специфической технологии его получения. Важнейшей составной частью этой технологии является соответствующее программное обеспечение в виде так называемых пакетов прикладных программ (ППП). Информационные сети. По мере развития средств связи и вычислительной техники они все в большей мере объединяются в единую информационную инфраструктуру, техническую основу которой составляют информационные сети. WWW WORLD WIDE WEB 54
4. 2 Научные документы и издания Структурной единицей, характеризующей информационные ресурсы и информационные продукты с количественной стороны, является научный документ, под которым понимается материальный объект, содержащий научно техническую информацию и предназначенный для её хранения и использования. Первичные документы и издания. Как первичные, так и вторичные документы подразделяются па опубликованные (издания) и непубликуемые. С развитием информационной технологии это разграничение становится все менее существенным. 55
В числе первичных документов – книги (непериодические текстовые издания объемом свыше 48 страниц); брошюры (непериодические текстовые издания объемом свыше четырех, но не более 48 страниц). Среди книг и брошюр важное научное значение имеют монографии, содержащие всестороннее исследование одной проблемы или темы и принадлежащие одному или нескольким авторам. К специальным видам технических изданий принято относить нормативно техническую документацию, регламентирующую научно технический уровень и качество выпускаемой продукции (стандарты, инструкции, типовые положения, методические указания и др. ). 56
Вторичные документы и издания подразделяют на справочные, обзорные, реферативные и библиографические. Реферативные издания (реферативные журналы, реферативные сборники) содержат сокращенное изложение первичного документа или его части с основными фактическими сведениями и выводами. 57
Библиографические указатели являются изданиями книжного или журнального типа, содержащими библиографические описания вышедших изданий. Документные классификации. Традиционным средством упорядочения документальных фондов являются библиотечно библиографические (документные) классификации. Наибольшее распространение получила Универсальная десятичная классификация (УДК). УДК состоит из основной и вспомогательных таблиц. Основная таблица содержит понятия и соответствующие индексы, с помощью которых систематизируют человеческие знания. 58
Каждый из классов разделен на десять разделов, которые, в свою очередь, подразделяются на десять более мелких подразделов и т. д. Для лучшей наглядности и удобства чтения всего индекса после каждых трех цифр, начиная слева, ставится точка (при чтении она не произносится, а отражается паузой). 0 – общий раздел, наука; 1 – Философия; 2 – Религия; 3 – Экономика; … 6 – Прикладные науки. Техника УДК 625. 1 59
4. 3 Государственная система научно-технической информации Всероссийские органы НТИ обеспечивают обработку наиболее полного потока первичных документов по тематике и виду, закрепленным за каждым из них. ВИНИТИ (Всероссийский институт научной и технической информации) выполняет функции головного научно исследовательского информационного органа страны обрабатывает поток опубликованной научно технической литературы в области точных, естественных и технических наук. 60
ГПНТБ (Государственная публичная научно-техническая библиотека) выполняет функции общероссийского научно методического центра для научных, специальных и технических библиотек и центра координации библиографической работы в области техники. ВНИИПИ (Всероссийский научно-исследовательский институт патентной информации) осуществляет централизованную многоаспектную обработку публикуемой в мире патентной документации и комплектует государственный фонд патентной информации, выпускает ряд библиографических, реферативных и обзорных изданий, указатели к справочно поисковому аппарату и к патентным фондам. 61
4. 4 Информационно-поисковые системы Ядром большинства реально действующих ИС являются информационно-поисковые системы (ИПС), осуществляющие формирование массивов информации, а также обработку, хранение и поиск информации (рисунок 3. 1). Некоторые из этих систем автоматизированы. Автоматизированная информационно-поисковая система (АИПС) (рисунок 3. 2). 62
Рисунок 4. 1 – Блок схема функционирования информационной системы 63
Рисунок 4. 2 – Общая структура АИПС 64
Электронные поисковые системы предоставляют возможность поиска информации в Интернете. Большинство поисковых систем ищут информацию на сайтах Всемирной паутины, но существуют также системы, способные искать файлы на ftp – серверах и т. д. Комплекс программ, обеспечивающий функциональность поисковой системы, называют поисковый движок или поисковая машина. Основными критериями качества работы поисковой машины являются релевантность, полнота базы, учет морфологии языка. В 2007 г. мировая рыночная доля поисковых систем составила: Google – 77%; Yahoo – 12, 5%; MSN – 3, 3% Доля поисковых систем в сигмента Рунета: Яндекс – 44, 4%; Google – 32%; Rambler – 10, 6%; Mail. ru – 7, 3%. 65
4. 5 Научно-техническая патентная информация Патентная информация имеет юридическую и научно техническую основу. Патентоведение занимается вопросами правовой охраны и защиты приоритета открытий и изобретений. Она разделяется на открытия, изобретения, полезные модели, промышленные образцы, товарные знаки, фирменные наименования. Полезная модель – это отличающееся относительной новизной решение технической задачи, относящееся к устройству и имеющее явно выраженные пространственные формы (объем, компоновку). Под промышленным образцом понимаются особенности внешнего вида промышленного изделия, которые выполнены промышленным путем, придают изделию художественные (эстетические) достоинства и обладают новизной или 66 оригинальностью.
Товарный знак – это помещаемые на товарах или употребляемые при их рекламе обозначения, отличающие данные товары от аналогичных товаров других предприятий. В связи с этим перед началом разработки научно исследовательской темы (проблемы) необходимо предварительно провести патентные исследования. Это комплекс работ, включающих поиск, отбор, анализ и целенаправленное использование патентной информации (патентной документации и литературы). Наиболее оперативным источником патентной информации являются патентные бюллетени, в которых дается сигнальная информация для предварительного ознакомления и отбора нужных патентных материалов: формула (аннотация, реферат) изобретения с чертежом. 67
Основным средством организации и поиска информации в мировом патентном фонде являются системы классификации изобретений. Международная классификация изобретений создавалась в соответствии с положениями Европейской конвенции о международной патентной классификации (1954). Все сферы материального производства в МКИ подразделяются на разделы, классы, подклассы, группы и подгруппы. 68
Централизованная многоаспектная обработка публикуемой в мире патентной документации осуществляется НПО «Поиск» на основе автоматизированной системы патентной информации (АСПИ), в составе которой действуют 17 функциональных служб. 4. 6 Организация работы с научной литературой В процессе чтения литературы обязательно выявляются из ссылок и прикнижных списков использованных работ новые источники, поэтому требуется постоянная, систематизация материала, его упорядочение в соответствии с поставленной задачей. 69
Для понимания сложного текста необходимо не только быть внимательным при чтении, иметь знания и уметь их применять, но и владеть определенными мыслительными приемами. Один из них заключается в необходимости воспринимать не отдельные слова, а предложения и даже целые группы предложений, т. е. абзацы. Интегральный алгоритм (рисунок 3. 3. б) определяет последовательность действий при восприятии текста. Слово «интегральный» означает, что действие алгоритма распространяется на весь текст в целом. 70
Рисунок 4. 3 – Средства повышения скорости чтения 71
Если в процессе быстрого чтения встречается существенно новая информация, возможно отклонение взгляда читающего от вертикальной линии. Однако наблюдения показывают, что это происходит достаточно редко. При работе с литературой используются выписки (обязательное условие выписок – точное указание источника и места, откуда это выписано). Целесообразно выписки делать на карточках, что облегчает их хранение и использование. При проработке нового материала полезно составлять конспект. Это сжатое изложение самого существенного в данном материале. Конспект должен быть кратким и точным в выражении мыслей автора своими словами. Иногда можно воспользоваться и словами автора, обязательно оформляя их как цитату. 72
Научный обзор – это текст, содержащий синтезированную информацию сводного характера по какому либо вопросу или ряду вопросов, извлеченную из некоторого множества специально отобранных для этой цели первичных документов. 73
4. 7 Информация и вероятность Но что же такое информация? Общежитейский смысл этого слова ясен. Это – сведения. Мы получаем их посредством всех органов чувств. Мы их сообщаем. Жизнь личности, жизнь общества основаны на сообщении и получении информации. И это относится не только к человеку, но и к животным. Зависимость количества информации от числа равновероятных событий, из которых производится выбор, – зависимость I от Ро – должна быть логарифмической: I = К log Ро. (3. 1) 74
Основание логарифма и константа К можно выбрать. В теории информации принято К = 1 и основание логарифма, равное 2. Таким образом, I = log 2 Ро. (3. 2) Единица информации получается при бросании монеты, когда Ро = 2: log 2 2 = 1 бит. Информация вычисляется в битах – в двоичных единицах (binary digits). Любое число в двоичной системе записывается последователь ностью нулей и единиц. Информация в битах означает ответы на вопросы в форме «да» или «нет» . 75
Таблица 3. 1 Числа в двоичной системе 76
Сколько бит содержит произвольное трехзначное число? Всего может быть 900 таких чисел – от 100 до 999. Значит, I = log 2 900 = 9, 82 бит. Иными словами, первая цифра имеет 9 различных значений – от 1 до 9, вторая и третья по 10 значений – от 0 до 9: I = log 2 900 = log 2 9 + log 2 10 = 9, 82 бит. Двоичный логарифм десяти log 2 10 = 3, 32 , т. е. одна десятичная единица дает 3, 32 бит. Двоичная запись числа требует в среднем в 3, 32 раза больше цифр, чем десятичная. 77
Перейдем к буквам. В латинском алфавите 26 букв, в русском – 33 буквы. Какую информацию в том и в другом случае дает одна буква некоторого текста? Естественный ответ таков: буква в тексте, написанном латиницей, дает log 2 26 ≈ 4, 70 бит, буква в тексте, написанном кириллицей, дает log 2 33 ≈ 5, 05 бит. Но ответы эти были бы правильными лишь при равной вероятности появления букв. 78
Частота, т. е. вероятность появления букв, отражает структуру языка (табл. 4. 1). Таблица 4. 1 Частоты букв pi в русском языке Пробел 0, 175 Р 0, 040 Я 0, 018 Х 0, 009 О 0, 090 В 0, 038 Ы 0, 016 Ж 0, 007 Е, Ё 0, 072 Л 0, 035 З 0, 016 Ю 0, 006 А 0, 062 К 0, 028 Ь, Ъ 0, 014 Ш 0, 006 И 0, 062 М 0, 026 Ю 0, 014 Ц 0, 003 Т 0, 053 Д 0, 025 Г 0, 013 Щ 0, 003 Н 0, 053 П 0, 023 Ч 0, 012 Э 0, 003 С 0, 045 У 0, 021 Й 0, 010 Ф 0, 002 79
4. 8 Ценность информации Информационное сообщение имеет определенное содержание смысла, она представляет ту или иную ценность для рецептора. Степень полезности сообщения, т. е. ценность информации, связывают с увеличением вероятности достижения некоторой цели после получения сообщения. Можно представить ценность информации формулой V =log 2 (р' / p), (4. 3) где р и р' – вероятности достижения цели до и после получения информации. Очевидно, что ценность информации не может быть определе на независимо от ее рецепции – мы можем судить о ценности полученного сообщения лишь по последствиям его восприятия рецептором. 80
Важно для кого предназначена информация. Для дошкольника ценность этой информации нулевая, так как он не обладает достаточной подготовкой, достаточным уровнем рецепции и не в состоянии эту информацию воспринять. Для профессора математика ценность тоже нулевая, так как он все это хорошо знает. Максимальной ценностью эта информация обладает для студентов того курса, которым книга предназначена, поскольку речь идет об очень хорошем учебнике. Зависимость ценности от уровня подготовки, от предшествующего запаса информации – тезауруса (тезаурус по латыни значит «сокровище» ) проходит через максимум (рис. 4. 4) 81
Рис. 4. 4 – Зависимость ценности информации от тезауруса: Д – дошкольник, С – студент, П профессор Избыточная, повторная информация имеет нулевую ценность, так как она не увеличивает и не уменьшает вероятность достижения цели. Ценность V может быть и отрицательной, если получаемая информация является дезинформацией, содержит ложные сведения, отдаляющие достижения цели. 82
4 ТЕОРЕТИЧЕСКИЕ ИССЛЕДОВАНИЯ 4. 1 Задачи и методы теоретического исследования Целью теоретических исследований является выделение в процессе синтеза знаний существенных связей между исследуемым объектом и окружающей средой. Задачами теоретических исследований являются: обобщение результатов исследования; нахождение общих закономерностей путем обработки и интерпретации опытных данных; расширение результатов исследований наряд подобных объектов.
Объект – предмет определенного целевого назначения. Объектами могут быть системы и их элементы. Система – это техническое устройство, состоящее из конструктивно и функционально объединенных элементов, предназначенных для выполнения практических задач. Элементы как часть системы не имеют самостоятельного (вне системы) эксплуатационного назначения и выполняют в ней заданные функции. 84
Теоретические исследования включают: анализ физической сущности процессов и явлений; формулирование гипотезы исследования; построение (разработка) физической модели; проведение математического исследования; анализ теоретических решений; формулирование выводов. На всех этапах построения модели объекта производится его упрощение и вводятся определенные допущения. Последние должны быть осознанными и обоснованными. Неверные допущения могут приводить к серьезным ошибкам при формулировании теоретических выводов. 85
При построении моделей объекта исследований должны использоваться наиболее общие принципы и закономерности и точно определить область их применения. Структурно любая задача включает условия и требования (рисунок 4. 1). 86
Рисунок 4. 1 – Структурные компоненты решения задачи 87
Процесс проведения теоретических исследований состоит обычно из нескольких стадий. Выполнение предварительных стадий дает возможность приступить к стадии постановки задачи, в процессе которой определяется конечная цель решения задачи. Аналитическая стадия включает определение идеального конечного результата (ответить на вопрос: «Что желательно получить в самом идеальном случае? » ). Следует при этом иметь в виду, что преобразование в начале расплывчатой формулировки задачи в четкую, определенную (переформулировка) часто облегчает решение задач. 88
4. 2 Использование математических методов в исследованиях Решение практических задач математическими методами последовательно осуществляется путем математической формулировки задачи (разработки математической модели), выбора метода проведения исследования полученной математической модели, анализа полученного математического результата. Математическая модель представляет собой систему математических соотношений – формул, функций, уравнении, систем уравнений, описывающих те или иные стороны изучаемого объекта, явления, процесса. 89
Первым этапом математического моделирования является постановка задачи, определение объекта, предмета и целей исследования, задание критериев интенсивности. Выбор типа математической модели является важнейшим моментом, определяющим направление всего исследования. Обычно последовательно строится несколько моделей. Применение линейной математической модели значительно упрощает ее дальнейший анализ, поскольку такая модель позволяет пользоваться принципом суперпозиции. 90
Установление общих характеристик объекта позволяет выбрать математический аппарат, на базе которого строится математическая модель. Выбор математического аппарата может быть осуществлен в соответствии со схемой, представленной на рисунок 4. 2. Как видно из данной схемы, выбор математического аппарата не является однозначным и жестким. 91
Рисунок 4. 2 – Математический аппарат для построения математической модели 92
Цель и задачи, которые ставятся при математическом моделировании, играют немаловажную роль при выборе типа (класса) модели. Практические задачи требуют простого математического аппарата, а фундаментальные – более сложного. Учет целей и задач математического моделирования характера первичной гипотезы и анализа имеющегося информационного массива позволяет конкретизировать модель, т. е. определять ее тип (класс). Если на предыдущем этапе было установлено, что объект является статическим, то построение функциональной модели осуществляется при помощи алгебраических уравнений. Выбор вида модели динамического объекта сводится к составлению дифференциальных уравнений. 93
Результаты поискового эксперимента и априорный информационный массив позволяют установить схему взаимодействия объекта с внешней средой по соотношению входных и выходных величин. В принципе возможно установление четырех схем взаимодействия: 94
Рисунок 4. 3 Схемы взаимодействия объекта с внешней средой 95
Одномерно-одномерная схема (рис. 4. 3, а) На объект воздействует только один фактор, а его поведение рассматривается по одному показателю (один выходной сигнал); Одномерно-многомерная схема (рис. 4. 3, б) – на объект воздействует один фактор, а его поведение оценивается по нескольким показателям; Многомерно-одномерная схема (рис. 4. 3, в) – на объект воздействует несколько факторов, а его поведение оценивается по одному показателю; Многомерно-многомерная схема (рис. 4. 3, г) – на объект воздействует множество факторов и его поведение оценивается по множеству показателей 96
При одномерном взаимодействии статического стационарного детерминированного объекта с внешней средой постоянное входное воздействие связывается с постоянным выходным сигналом через постоянный коэффициент 97
В случае обнаружения многомерно одномерной схемы статический стационарный детерминированный объект описывается следующей моделью: при равнозначности внешних воздействий: при неравнозначности внешних воздействий: 98
При одномерном и одномерно многомерном взаимодействии детерминированного объекта со средней структурой дифференциального уравнения определяется по виду выходной характеристики объекта для типового входного воздействия (например, ступенчатого) 99
Одной из наиболее простых выходных характеристик объекта является линейная (рис. 4. 4, а). Рисунок 4. 4 Выходные характеристики детерминированного объекта при ступенчатом внешнем воздействии 100
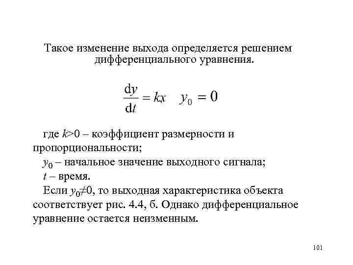
Такое изменение выхода определяется решением дифференциального уравнения. , где k>0 – коэффициент размерности и пропорциональности; y 0 – начальное значение выходного сигнала; t – время. Если y 0≠ 0, то выходная характеристика объекта соответствует рис. 4. 4, б. Однако дифференциальное уравнение остается неизменным. 101
Более сложный вид реакции объекта на ступенчатое входное воздействие (рис. 4. 4, в) может быть описан полным неоднородным дифференциальным уравнением первого порядка: где а 0 – коэффициент дифференциального уравнения. 102
Реакция объекта, соответствующая рис. 4. 4, г, позволяет использовать в качестве математической модели объекта дифференциальное уравнение второго порядка: . 103
Процесс выбора математической модели объекта заканчивается ее предварительным контролем. При этом осуществляются следующие виды контроля: размерностей; порядков; характера зависимостей; экстремальных ситуаций; граничных условий; математической замкнутости; физического смысла; устойчивости модели Контроль размерностей сводится с проверке выполнения правила, согласно которому приравниваться и складываться могут только величины одинаковой размерности Контроль порядков направлен на упрощение модели. При этом определяются порядки складываемых величин и явно малозначительные слагаемые отбрасываются. 104
Контроль характера зависимостей сводится к проверке направления и скорости изменения одних величин при изменении других. Направления и скорость, вытекающие из математической модели, должны соответствовать физическому смыслу задачи. Контроль экстремальных ситуаций сводится к проверке наглядного смысла решения приближении параметров модели к нулю или бесконечности. 105
Контроль граничных условий состоит в том, что проверяется соответствие математической модели прочим условиям, вытекающим из смысла задачи. При этом проверяется, действительно ли граничные условия поставлены и учтены при построении искомой функции и что эта функция на самом деле удовлетворяет таким условиям. Контроль математической замкнутости сводится к проверке того, что математическая модель дает однозначное решение. Контроль физического смысла сводится к проверке физического содержания промежуточных соотношений, используемых при построении математической модели. Контроль устойчивости модели состоит в проверке того, что варьирование исходных данных в рамках имеющихся данных о реальном объекте не приведет к существенному изменению решения. 106
4. 3 Аналитические методы Вторым этапом решения практических задач математическими методами является выбор метода исследования модели. Выбор метода исследования математической модели непосредственно не связан с такими понятиями, как внешнее и внутреннее правдоподобие исследования. 107
Под внешним правдоподобием исследования понимается ожидаемая степень адекватности математической модели реальному объекту по интересующим исследователя свойствам. Под внутренним правдоподобием исследования понимается ожидаемая степень точности решения полученных уравнений, которые приняты за математическую модель объекта. 108
В подавляющем большинстве случаев при выборе метода исследования руководствуются принципом соответствия внешнего и внутреннего правдоподобия, аналогичным известному правилу приближенных вычислений: степень точности вычислений должна соответствовать степени точности исходных данных. Для оптимизации различных процессов используются методы теории игр, которая рассматривает развитие процессов в зависимости от случайных ситуаций. Теорию игр можно назвать математической теорией конфликтов, связанных с тем, что интересы двух сторон не совпадают. Примером конфликтной ситуации являются, например, спортивные игры. 109
Оптимизация аналитическими методами состоит в определении экстремального значения некоторой функции Ψ(Х 1, Х 2, … Хn) в области значений параметров Х 1, Х 2, … Хn. Однако при оптимизации сложных реальных процессов классические аналитические методы используются редко и вместо них применяется метод наискорейшего (градиентного) спуска и подъема. 110
Лекция 5 ЭКСПЕРИМЕНТАЛЬНЫЕ ИССЛЕДОВАНИЯ 5. 1 Классификация, типы и задачи эксперимента Важнейшей составной частью научных исследований является эксперимент, основой которого является научно поставленный опыт с точно учитываемыми и управляемыми условиями. Само слово эксперимент происходит от лат. experimentum – проба, опыт. Основной целью эксперимента является выявление свойств исследуемых объектов, проверка справедливости гипотез
Лабораторный эксперимент проводится в лабораторных условиях с применением типовых приборов, специальных моделирующих установок, стендов, оборудования и т. д. Чаще всего в лабораторном эксперименте изучается не сам объект, а его образец. Натурный эксперимент проводится в естественных условиях и на реальных объектах. Этот вид эксперимента часто используется в процессе натурных испытаний изготовленных систем. В зависимости от места проведения испытаний натурные эксперименты подразделяются на производственные, полевые, полигонные и т. п. Основная научная проблема научного эксперимента обеспечить достаточное соответствие (адекватности) условий эксперимента реальной ситуации, в которой работает исследуемый объект Модельный эксперимент в отличие от обычного имеет дело с моделью исследуемого объекта 112
Различие между орудиями эксперимента при моделировании позволяет выделить мысленный и материальный эксперимент. Орудиями мысленного (умственного) эксперимента являются мысленные модели исследуемых объектов или явлений (чувственные образы, образно знаковые модели, знаковые модели). Для обозначения мысленного эксперимента иногда пользуются терминами: идеализированный или воображаемый эксперимент. Мысленный эксперимент используется не только учеными, но и писателями, художниками, педагогами, врачами. Мысленное экспериментирование ярко проявляется в мышлении шахматистов. Важнейшим разделом методики является выбор методов обработки и анализа экспериментальных данных 113
Результаты экспериментов должны быть сведены в удобочитаемые формы записи – таблицы, графики, формулы, номограммы, позволяющие быстро и доброкачественно сопоставлять полученное и проанализировать результаты. Все переменные должны быть оценены в единой системе единиц физических величин. 114
5. 2 Метрологическое обеспечение экспериментальных исследований К основным проблемам метрологии относятся: общая теория измерений; единицы физических величии (величины, которым по определению присвоено числовое значение, равное единице) и их системы (совокупность основных и производных единиц, образованная в соответствии с некоторыми принципами, например, Международная система единиц – СИ). м; 10 -1 м(дм); 10 -2 м(см); 10 -3 м(мм); 10 -6 м(мкм); 10 -9 м(Нм) Важнейшие значения в метрологии отводятся эталонным и образцовым средствам измерений. Образцовые средства измерений служат для проверки по ним рабочих (технических) средств измерения, постоянно используемых непосредственно в исследованиях. 115
Передача размеров единиц от эталонов или образцовых средств измерений рабочим средствам осуществляется государственными и ведомственными метрологическими органами, составляющими метрологическую службу СССP (ГОСТ 16263 70), их деятельность обеспечивает единство измерений и единообразие средств измерений в стране. Методы измерения можно подразделить на прямые и косвенные. При прямых измерениях искомую величину устанавливают непосредственно из опыта, при косвенных – функционально от других величин, определенных прямыми измерениями, например b = f(a), где b – величина, найденная с помощью косвенных измерений. 116
Неотъемлемой частью экспериментальных исследований являются средства измерений, т. е. совокупность технических средств, имеющих нормированные погрешности, которые дают необходимую информацию для экспериментатора. Измерительным прибором называют средство измерения, предназначенное для получения определенной информации об изучаемой величине в удобной для экспериментатора форме. В этих приборах измеряемая величина преобразуется в показание или сигнал. Выходной сигнал средств измерения фиксируется отсчетными устройствами, которые бывают шкальными, цифровыми и регистрирующими. 117
Измерительные приборы (отсчетные устройства) характеризуются величиной погрешности и точности, стабильностью измерении и чувствительностью. Погрешности приборов бывают абсолютными и относительными Под абсолютной погрешностью измерительного прибора принимается величина b = ±(х. И – х. Д), где х. И – показания прибора (номинальное значение измеряемой величины); х. Д – действительное значение измеренной величины, полученное более точным методом. Погрешность средства измерения – одна из важнейших его характеристик. Относительная погрешность определяется b. ОТН = ±(х. И – х. Д) 100 / х. Д. 118
Диапазоном измерений называют ту часть диапазона показаний прибора, для которой установлены погрешности прибора (если известны погрешности прибора, то диапазон измерений и показаний прибора совпадает). Разность между максимальным и минимальным показаниями прибора называют размахом. Средства измерения делятся на классы точности. Класс точности – это обобщенная характеристика, определяемая пределами основной и дополнительных допускаемых погрешностей, влияющих на точность. Стабильность (воспроизводимость прибора) – это свойство отсчетного устройства обеспечивать постоянство показаний одной и той же величины. Все средства измерения (приборы, используемые для измерения в научных исследованиях) проходят периодическую поверку на точность. Такая поверка предусматривает, определение и по возможности уменьшение погрешностей приборов. 119
5. 3 Методика полигонных и эксплуатационных испытаний опытных конструкций пути Полигонные испытания проводятся в Научно испытательном Центре МПС РФ (на экспериментальном кольце ВНИИЖТа), а эксплуатационные – на опытных участках пути железных дорог РФ с интенсивными условиями эксплуатации по грузонапряженности, скоростям движения и осевым нагрузкам, выбранному плану и профилю пути, а также климатическим условиям. 120
Полигонные испытания являются ускоренными испытаниями при особо высокой грузонапряженности (200 300 млн ткм/км брутто в год) и повышенных осевых нагрузках (до 270 к. Н), взвешенного поосно подвижного состава. Скорость движения опытного состава обеспечивается на уровне 60 80 км/ч. 121
Опытные конструкции укладываются на путях Экспериментального кольца после проведения лабораторных испытаний скреплений или их элементов по принятым для этих элементов методикам Эксплуатационные испытания на железных дорогах проводятся по указанию РЖД после продолжительных результатов полигонных испытаний. Продолжительность эксплуатационных испытаний должна быть не менее 250 млн т брутто пропущенного по пути груза с учетом возможности прогнозирования результатов испытаний на период работы пути до капиталь ного ремонта. 122
Цели испытаний Основная цель полигонных испытаний состоит в том, чтобы в условиях интенсивной наработки тоннажа и за более короткий период (по сравнению с эксплуатационными испытаниями) выявить недостатки опытных конструкций, влияющие на отказы в работе пути и на безопасность движения поездов, а также их преимущества по сравнению с серийными или другими известными или испытанными конструкциями 123
Цель эксплуатационных испытаний состоит в оценке принятых к внедрению рельсов, конструкций скреплений в реальных условиях эксплуатации, текущего содержания и ремонта, которые характеризуются более высоким динамическим воздействием на путь, чем при полигонных испытаниях 124
Эта оценка включает определение следующих технико экономических характеристик за весь период испытаний в зависимости от пропущенного тоннажа, которые совпадают с принятыми при полигонных испытаниях: - состояние пути в целом по балльной оценке вагона-путеизмерителя, в том числе по видам неисправностей; - состояние рельсов, шпал, балласта по периодическому визуальному и инструментальному осмотрам, а также по данным дистанции пути и прохода дефектоскопных средств; - контроль бокового износа рельсов; 125
- фактические затраты труда по видам работ при текущем содержании и ремонтах пути, в том числе по замене рельсов и шпал, подбивке и выправке пути, разрядке напряжений в рельсовых плетях и разгонке стыковых зазоров; - интенсивность изменения ширины колеи, уровня и подуклонки рельсов; - интенсивность продольных остаточных перемещений (угона) рельсов; - состояние «бытовой» затяжки пружинных элементов скрепления и интенсивность их ослабления от нормативной величины 126
- состояние элементов рельсовых скреплений (металлических, резиновых, пластмассовых) по дефектам и износу, износ подошвы рельса на контакте с клеммой, удельный выход из строя элементов скрепления, в том числе с учетом данных дистанции пути по их замене; - интенсивность вдавливания подкладок в деревянные шпалы; - отказы в работе противоугонов; предельный пропускаемый тоннаж безотказной работы изолирующих стыков. Результаты эксплуатационных испытаний служат основанием для принятия решения ОАО «РЖД» о возможности освоения серийного производства новой продукции 127
Опытный участок пути – это принятый в эксплуатацию участок железнодорожного пути с однотипной конструкцией промежуточного рельсового скрепления и подрельсового основания, содержаний хотя бы один из перечисленных выше объектов испытаний. Опытный участок может также включать такое же протяжение серийных конструкций пути в качестве контрольных, если они находятся в тех же условиях эксплуатации и обслуживается тем же контингентом дистанции 128
Лекция 6 Обработка результатов экспериментальных исследований 6. 1 Основы теории случайных ошибок и методов оценки случайных погрешностей в измерениях Анализ случайных погрешностей основывается на теории случайных ошибок, дающей возможность с определенной гарантией вычислить действительное значение измеренной величины и оценить возможные ошибки. Основу теории случайных ошибок составляют предположения о том, что при большом числе измерений случайные погрешности одинаковой величины, но разного знака встречаются одинаково часто; большие погрешности встречаются реже, чем малые.
Различают генеральную и выборочную совокупность измерений. Под генеральной совокупностью подразумевают все множество возможных значений измерений xi или возможных значений погрешностей Δxi. Для выборочной совокупности число измерений n ограничено, в каждом конкретном случае строго определяется. Обычно считают, если n > 30, то среднее значение данной совокупности измерений достаточно приближается к истинному значению. Интервальная оценка с помощью доверительной вероятности. Для большой выборки и нормального закона распределения общей оценочной характеристикой измерения являются дисперсия D и коэффициент вариации k. B: ; k. B = σ / . (1) 130
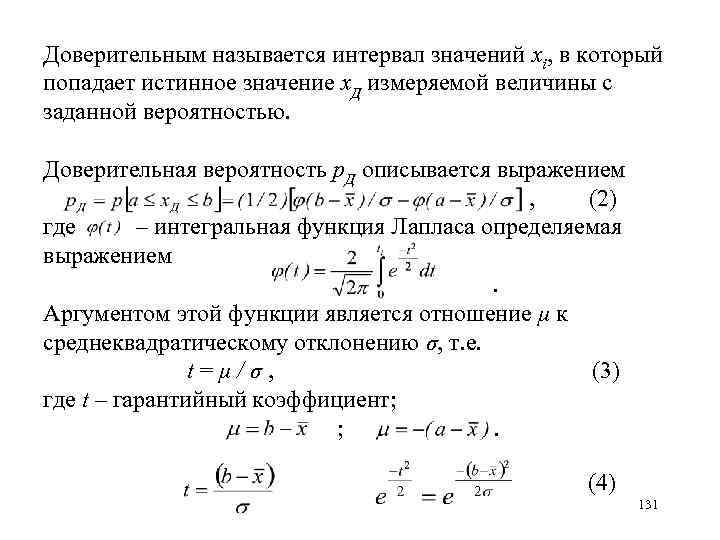
Доверительным называется интервал значений xi, в который попадает истинное значение x. Д измеряемой величины с заданной вероятностью. Доверительная вероятность р. Д описывается выражением , (2) где – интегральная функция Лапласа определяемая выражением . Аргументом этой функции является отношение μ к среднеквадратическому отклонению σ, т. е. t = μ / σ , (3) где t – гарантийный коэффициент; . (4) 131
Если же на основе определенных данных установлена доверительная вероятность р. Д (часто ее принимают равной 0, 90; 0, 95; 0, 9973), то устанавливается точность измерений (доверительный интервал 2μ) на основе соотношения (5) р. Д = φ(μ/ σ). Половина доверительного интервала равна μ = σ arg φ (р. Д) = σ t, (6) где arg φ (р. Д) – аргумент функции Лапласа, а при n < 30 – функции Стьюдента. 132
Если необходимо определить доверительную вероятность для установления доверительного интервала, например μ = ± 7 МПа при σ = 3, 1 МПа, по формуле (6) найдём t = μ / σ =7 / 3, 1 = 2, 26. По таблице функции Лапласа для t = 2, 26 определим Pg = 0, 97. Это означает, что в заданный доверительный интервал из 100 не попадёт только 3. 6. 2 Определение минимального количества измерений Для проведения опытов с заданной точностью и достоверностью необходимо знать то количество измерений, при котором экспериментатор уверен в положительном исходе. 133
При выполнении измерений необходимо знать их точность: (7) где – среднеарифметическое значение среднеквадратичного отклонения , равное . В исследованиях часто по заданной точности и доверительной вероятности измерения определяют минимальное количество измерений, гарантирующих требуемые значения и р. Д. При Nmin = n получаем (8) здесь – коэффициент вариации (изменчивости), %; – точность измерений, %. 134
Для определения Nmin может быть принята такая последовательность вычислений: 1) проводится предварительный эксперимент с количеством измерений n, которое составляет в зависимости от трудоемкости опыта от 20 до 50; 2) вычисляется среднеквадратическое отклонение σ по формуле (1); 3) в соответствии с поставленными задачами эксперимента устанавливается требуемая точность измерений Δ, которая не должна превышать точность прибора; 4) устанавливается нормированное отклонение t, значение которого обычно задается (зависит также от точности метода); 5) по формуле (8) определяют Nmin и тогда в дальнейшем в процессе эксперимента число измерений не должно быть менее Nmin. 135
В процессе обработки экспериментальных данных следует исключать грубые ошибки ряда. Появление этих ошибок вполне вероятно, а наличие их ощутимо влияет на результат измерений. Наиболее простым способом исключения из ряда резко выделяющегося измерения является правило трех сигм: разброс случайных величин от среднего значения не должен превышать (9) 136
6. 3 Методы графической обработки результатов При обработке результатов измерений и наблюдений широко используются методы графического изображения, так как результаты измерений, представленные в табличной форме, иногда не позволяют достаточно наглядно характеризовать закономерности изучаемых процессов. Для графического изображения результатов измерений (наблюдений), как правило, применяют систему прямоугольных координат. 137
Если анализируются графическим методом функция y = f(x), то наносят в системе прямоугольных координат значения x 1; y 1; x 2; y 2; … Точки на графике необходимо соединять плавной линией так, чтобы она по возможности проходила ближе ко всем экспериментальным точкам. 138
Рис. 6. 1. Графическое изображение функции y = f(x): а – плавная зависимость: кривая по результатам непосредственных измерений; плавная кривая; б – при наличии скачка; в – при трех переменных (x, y, z): 1 – z 5 = const; 2 – z 4 = const; 3 – z 3 = const; 4 – z 2 = const; 5 – z 1 = const. 139
6. 4 Методы подбора эмпирических формул В процессе экспериментальных исследований получается статистический ряд измерений двух величин, когда каждому значению функции у1, у2. . , уn соответствует определенное значение аргумента х1, х2, . . , хn. На основе экспериментальных данных можно подобрать алгебраические выражения функции y = f (x), (10) которые называют эмпирическими формулами. Такие формулы подбираются лишь в пределах измеренных значений аргумента xi – xn. 140
Замену точных аналитических выражений приближенными, более простыми называют аппроксимацией, а функции – аппроксимирующими. Процесс подбора эмпирических формул состоит из двух этапов: I этапа. Данные измерений наносят на сетку прямоу гольных координат. II этап. Вычисляют параметры формул. 141
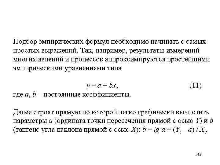
Подбор эмпирических формул необходимо начинать с самых простых выражений. Так, например, результаты измерений многих явлений и процессов аппроксимируются простейшими эмпирическими уравнениями типа у = а + bх, (11) где a, b – постоянные коэффициенты. Далее строят прямую по которой легко графически вычислить параметры а (ордината точки пересечения прямой с осью Y) и b (тангенс угла наклонa прямой с осью X): b = tg α = (Yi – a) / Xi. 142
При графическом определении параметров a и b обязательно, чтобы прямая строилась на координатной сетке, у которой началом является точка y = 0 и x = 0. Рис. 6. 2 Графическое определение параметров x и y 143
Графический метод выравнивания может быть применен в тех случаях, когда экспериментальная кривая на сетке прямоугольных координат имеет вид плавной кривой. Так, если экспериментальный график имеет вид, показанный на рисунке 6. 3, а, то необходимо применить формулу у = а хb. (12) Заменяя X = lgx и Y = lgy, получим Y = lga + b. X. При этом экспериментальная кривая превращается в прямую линию на логарифмической сетке. 144
а) Рисунок 6. 3 Основные виды графиков эмпирических формул 145
С помощью приведенных на рис. 6. 3 графиков и формул можно практически всегда подобрать уравнение эмпирической формулы. Пусть, например, необходимо подобрать эмпирическую формулу для следующих измерений: x y На основе этих данных строится график кривой(6. 4, а) (13) 146
Рис. 6. 4 Подбор эмпирической характеристики: а – эмпирическая; б – спрямлённая. 147
После логарифмирования выражения (13) lgy = lga + bxlge. Если обозначить lgу = Y, то Y = lga + bxlge, т. е. в полулогарифмических координатах выражение для Y представляет собой прямую линию (рис. 6. 4, б). Подстановка в уравнение координат крайних точек дает lg 15, 2 = lga + blge и lg 117, 5 = lga + 4, 5 blge. Следовательно, lga + blge = 1, 183; lga + 4, 5 blge = 2, 070, откуда b = 0, 887/(3, 5 lge) = 0, 579; lga = 1, 183 – 0, 254 = 0, 929; a = 1, 85. Окончательно эмпирическая формула получит вид y = 1, 85 e 0, 579 x. (14) 148
6. 5 Регрессионный анализ Под регрессионным анализом понимают исследование закономерностей связи между явлениями (процессами), которые зависят от многих, иногда неизвестных, факторов. Часто между переменными х и у существует связь, но не вполне определенная, при которой одному значению х соответствует несколько значений (совокупность) y. В таких случаях связь называют регрессионной. Таким образом, функция y = f(x) является регрессионной (корреляционной), если каждому значению аргумента соответствует статистический ряд распределения у. Следовательно, регрессионные зависимости характеризуются вероятностными или стохастическими связями. Поэтому установление регрессионных зависимостей между величинами y и x возможно лишь тогда, когда выполнимы статистические измерения. 149
Суть регрессионного анализа сводится к установлению уравнения регрессии, т. е. вида кривой между случайными величинами (аргументами х и функцией у), оценке тесноты связей между ними, достоверности и адекватности результатов измерений. Рисунок 6. 5 – Корреляционное поле характеризует вид связи между х и у. По форме поля можно ориентировочно судить о форме графика, характеризующего прямолинейную или криволинейную зависимости. Даже для вполне выраженной формы корреляционного поля вследствие статистического характера связи исследуемого явления одно значение х может 150 иметь несколько значений у.
Различают однофакторные (парные) и многофакторные регрессионные зависимости. Парная регрессия при парной зависимости может быть аппроксимирована прямой линией, параболой, гиперболой, логарифмической, степенной или показательной функцией, полиномом и др. Двухфакторное поле можно аппроксимировать плоскостью, параболлоидом второго порядка, гиперболоидом. Для переменных факторов связь может быть установлена с помощью n мерного пространства уравнениями второго порядка: 151
(15) где у – функция цели (отклика) многофакторных переменных; xi – независимые факторы; bi – коэффициенты регрессии, характеризующие влияние фактора хi на функцию цели; bij – коэффициенты, характеризующие двойное влияние факторов xi, xi на функцию цели. Критерием близости корреляционной зависимости между x и у к линейной функциональной зависимости является коэффициент парной или просто коэффициент корреляции r, показывающий степень тесноты связи х и y и определяемый отношением (16) где п – число измерений. 152
Значение коэффициента корреляции всегда меньше единицы. При r = 1, 0 x и у связаны функциональной связью (в данном случае линейной), т. е. каждому значению х соответствует только одно значение у. Если r < 1, то линейной связи не существует. При r = 0 линейная корреляционная связь между х и у отсутствует, но может существовать нелинейная регрессия. Обычно считают тесноту связи: удовлетворительной при r ≥ 0, 5; хорошей при r = 0, 8. . . 0, 85. 153
Лекция 7 ОФОРМЛЕНИЕ РЕЗУЛЬТАТОВ НАУЧНОЙ РАБОТЫ И ПЕРЕДАЧА ИНФОРМАЦИИ 7. 1 Оформление результатов научной работы Процесс литературного оформления результатов творческого труда предполагает знание и соблюдение некоторых требований, предъявляемых к содержанию научной рукописи. Особенно важны ясность изложения, систематичность и последовательность в подаче материала.
Необходимо соблюдать единство условных обозначений допускаемых сокращений слов, которые соответствовали бы стандартам. Нельзя, например, писать: 10 тонн или 10 тн, или 10 т. , только – 10 т (без точки). Вначале продумывается название (заглавие работы, которое должно быть кратким, определенным, отвечающим содержанию работы, так как по нему научная работа будет классифицирована в предметном каталоге). 155
В кратком вступлении (введении) автор вводит читателя в круг проблем, дает постановку основного вопроса исследования, чтобы подготовить к лучшему усвоению изложенного материала. В таком вступлении определяются значение проблемы, ее актуальность, цели и задачи. Текст рукописи следует делить на абзацы, т. е. на части, начинающиеся с красной строки. Правильная разбивка на абзацы облегчает чтение и усвоение содержания текста. Критерием такого деления является смысл написанного – каждый абзац включает самостоятельную мысль, содержащуюся в одном или нескольких предложения. 156
Вновь введенные термины или понятия необходимо подробно разъяснять. Цифровой материал, если он есть, представляется в форме, легко доступной обозрению (в виде таблиц, диаграмм, графиков) при соблюдении особой точности, так как неверные цифры могут привести к неверным выводам. Каждая таблица, включенная в текст, должна иметь наименование (заголовок) и номер либо для всей работы, либо для данной главы, например десятой. Особое внимание надо обратить на заголовки граф таблицы. 157
Изложение должно быть беспристрастным, включать критическую оценку существующих точек зрения, высказанных в литературе по данному вопросу, даже если факты не в пользу автора. 158
В научных трудах часто возникает необходимость в конце работы дать приложение, куда входят вспомогательные таблицы, графики, дополнительные тексты и прочие материалы. Часто по тексту работы приходится готовить реферат или аннотацию. Аннотация – это краткая характеристика отчета или другого произведения печати с точки зрения одержания, назначения, формы и других особенностей. Аннотация выполняет прежде всего сигнальные функции и должна отвечать на вопрос: «о чем говорится в первичном документе? » 159
Аннотация в соответствии с ГОСТ 7. 9 97 включает характеристику типа произведения, основной темы, проблемы, объекта, цель работы и ее результаты. В аннотации указывается, что нового несет в себе данное произведение и его читательское назначение. Средний объем аннотации – 600 печатных знаков. 160
Реферат представляет собой сокращенное изложение содержания первичного документа (или его части) с основными фактическими сведениями и выводами, реферат в отличие от аннотации выполняет не сигнальную, а познавательную функцию, отвечая на вопрос «что говорится в первичном документе? » Важным этапом работы над рукописью отчета или другого материала, готовящегося к печати, является редактирование произведения, которое осуществляется первоначально автором при работе над рукописью (авторский этап издательского процесса) и затем редактором. 161
Слово «редактирование» происходит от лат. redactus, что дословно означает «приведенный в порядок» . Однако автор не должен считать, что устранение беспорядка в его рукописи – дело редактора. По существу, автору рекомендуется в какой то мере продублировать редактора. Это первая ступень обработки рукописи. 162
7. 2 Устное представление информации Значительную часть научных сведений ученые и специалисты получают из устных источников – докладов и сообщений на совещаниях, семинарах, симпозиумах, конференциях и бесед при личных встречах и т. д. Графические материалы (чертежи, схемы, графики, рисунки и др. ), прилагаемые к тексту описания изобретения, должны быть четко согласованы с текстом описания и давать отчетливое представление об объекте изобретения. 163
Выступление с докладом – ответственное научное поручение. Доклад обеспечивает возможность апробирования результатов научного исследования в мнениях других лиц, проверить сделанные выводы через различные оценки специалистов, преодолеть сомнения и разногласия. Перед докладом следует подготовить тезисы. Это сжатые, кратко сформулированные основные положения доклада, сообщения и т. д. Они включают изложение основных положений всей научной работы от начала до конца, а не только собственно исследовательской части. 164
Выступление с докладом – это самопроверка, самоконтроль автора через обращение к помощи коллективного разума. При этом очень полезны советы, замечания, сделанные по докладу. Участие в научной дискуссии требует от докладчика и специалиста слушателя определенного умения, которому необходимо учиться. Участие в дискуссии – лучший метод развития навыка критического суждения и обдумывания, где проверяется качество накопленных человеком знания. Дискуссия – это хорошая тренировка в публичных выступлениях. 165
7. 3 Оформление заявки на предполагаемое изобретение Объектами изобретений могут являться: – устройство (например машина, прибор, инструмент и др. ); – способ (например, способ изготовления изделия, получения вещества; способ лечения и др. ); – вещество (сплав, смесь, раствор). 166
Описание изобретения, а также графические материалы (если они необходимы) являются основными документами заявки, отображающими созданное изобретение. В описании изобретения включаются название изобретения и класс Международной классификации изобретений, к которому оно, по мнению заявителя, относится; область техники, к которой относится изобретение, и преимущественная область использования изобретения; характеристика аналогов изобретения; характеристик прототипа, выбранного заявителем; критика прототипа; цель изобретения; сущность изобретения и его отличительные (от прототипа) признаки; перечень фигур графических изображений (если они необходимы); пример конкретного выполнения; технико экономическая или иная эффективность; формула изобретения. 167
Формула изобретения – это составленная по установленным правилам краткая словесная характеристика, выражающая техническую сущность, признаки объекта изобретения. Под признаками объекта изобретения; понимаются, например, узел, деталь в устройстве, операция, параметры режима в способе и т. п. Существенными признаками называются такие, каждый из которых необходим, а все вместе взятые достаточны для того, чтобы отличить данный объект изобретения от всех других и характеризовать его в том качестве, которое проявляется в положительном эффекте. 168


