607f23fddebf4d890520e29d18c3ec6e.ppt
- Количество слайдов: 106
Основы корпоративного управления модуль 2
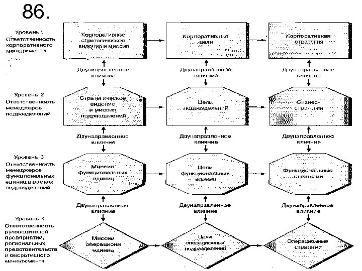
61. МИССИЯ (предназначение) • Обеспечение соблюдения интересов основных групп • Задает Направленность Всех принимаемых компанией решений • Описывает реальность • Характерна продолжительная реализация • Для внешнего и внутреннего использования Миссия, видение и стратегия Видение (представление о будущем) • Основа для разработки стратегии • Описывает и объясняет новую реальность • Достижимо в определенные периоды времени • Для внутреннего использования Стратегия (план реализации видения в реальность) • Описание основных целей организации • Наиболее существенные элементы политики, направляющие или ограни чивающие поле деятельности • Перечень действий направленных на достижение целей в пределах избранной политики • Постоянные изменения • Только для внутреннего пользования
62. Цели формулирования миссии компании • обеспечить единое понимание предназначения организации; • определить чем данная компания отличается от остальных в данной отрасли; • обеспечить базис для мобилизации организационных ресурсов; • выработать стандарты размещения организационных ресурсов; • установить доминирующий тон организационного климата; • привлечь к сотрудничеству тех, кто разделяет и приветствует предназначение и направление развития организации; • обеспечить гармонизацию интересов заинтересованных групп влияния.
63. ОСНОВНЫЕ ЭЛЕМЕНТЫ МИССИИ • Ориентация «продукт—рынок—технология» . Какой базовый продукт выпускает компания? На какие рынки он ориентирован? Кто основные потребители? Какие основные технологии используются для его производства? • Цели компании. На что ориентирована компания (выживание, рост, производительность, лидерство)? Как относится компания к риску? Как распределяет ресурсы? • Философия компании. Какие основные ценности, стремления, приоритеты приветствует и развивает компания? Каков кодекс поведения компании? Каковы подходы к процессам принятия решений и лидерству? Какое поведение персонала приветствуется в компании? Как компания взаимодействует с клиентами, поставщиками и социальной средой? Как видит и понимает компания свою социальную ответственность? • Имидж компании. Как компания хотела бы выглядеть в глазах клиентов, поставщиков и социума в целом?
64. Заявление о миссии компании Mark & Spenser К нашим ценнейшим активам относятся 1. Благожелательное отношение и доверие общественности 2. Лояльность и преданность к делу со стороны руководства и сотрудников всех уровней 3. Доверие и сотрудничество с нашими поставщиками Наши принципы 1. Предложение потребителям по разумным ценам широкого спектра товаров высокого качества 2. Побуждение поставщиков к использованию самых современных и эффективных способов и методов контроля качества 3. Обеспечение в сотрудничестве с поставщиками контроля качества в соответствии с самыми высокими стандартами 4. Укрупнение магазинов что позволит представлять в них расширенный ассортимент товаров и обеспечить максимум удобств для наших покупателей 5. Построение устойчивых взаимовыгодных отношений с нашими потребителями, поставщиками и сотрудниками
65. МИССИИ НЕКОТОРЫХ РОССИЙСКИХ И ИНОСТРАННЫХ КОМПАНИЙ • Мобильные Теле. Системы (МТС) - российский оператор мобильной связи: "Мы видим свою миссию в том, чтобы построить устойчивый мир мобильной связи, объединяющий людей, обогащающий их жизнь и раскрывающий их потенциал - на работе и дома. Мы уверены, что достигнем целей, стоящих перед компанией, благодаря знанию потребностей наших клиентов, работе высококвалифицированных специалистов, постоянному введению новых технологий и системному подходу к развитию компании”. Компания ДАРЬЯ - лидер на рынке продуктов легкого приготовления России: "Освобождать время потребителей для полноценной жизни, производя высококачественные продукты легкого приготовления”. METRO Cash&Carry - лидер в области оптовой торговли: "METRO Cash & Carry предлагает оптовую торговлю по принципу cash & carry для различных сфер бизнеса и профессионалов. МETRO Cash & Carry предлагает качественную продукцию и бизнес-решение по максимально низким ценам. METRO Cash & Carry - партнер для профессионалов. • POLAROID - мировой лидер в области фотографии: "Наша цель - совершенствование и развитие рынка мгновенных фотографий и цифровой аппаратуры для удовлетворения растущей потребности людей запечатлять на фотографиях лица родных и друзей, дорогие сердцу места и смешные мгновения жизни. «
66. Формулировка видения Г. Форда «Я создам автомобиль для широких масс. . . Он будет так дешев, что станет доступен любому человеку со средней зарплатой. Автомобиль позволит владельцу и его семье проводить время на природе. Лошади исчезнут с дорог, автомобиль будет восприниматься как норма. . . Это выльется в создание большого числа хорошо оплачиваемых рабочих мест» .
67. Корпоративная стратегия (видение) АФК “Система” Фокусирование в сфере высоких технологий, прежде всего на компаниях занимающих позицию N 1 на российском рынке и развитие данных компаний через стратегические партнерства и накопление ноу-хау, управленческих способностей и знаний о рынках.
68.
69. Определение корпоративной стратегии Корпоративная стратегия – способ, которым компания создает стоимость путем конфигурации и координации своей многопрофильной деятельности Стратегия – это модель взаимодействия всех ресурсов, позволяющая организации наилучшим способом исполнить ее миссию и добиться устойчивых конкурентных преимуществ.
70. Эталонные стратегии развития бизнеса • 1. Стратегия концентрированного роста • 2. Стратегия интегрированного роста • 3. Стратегия диверсифицированного роста • 4. Стратегия сокращения
71. Основные элементы влияющие на стратегию организации • Продукт • Рынок • Отрасль • Положение организации внутри отрасли • Технология работы
72. Стратегия концентрированного роста • 1. 1. Стратегия усиления позиции на рынке (горизонтальная интеграция) • 1. 2. Стратегия развития рынка • 1. 3. Стратегия развития продукта
73. Взаимосвязь доли рынка и рентабельности
74. Горизонтальный тип интеграции Основное общество Дочернее общество 1 машиностроение Дочернее общество 2 машиностроение Дочернее общество 3 машиностроение
75. Инвестиционные стратегии ( по степени убывания потребности в инвестиционных средствах для развития и поддержания бизнеса) 1. Инвестиции необходимые для выхода на рынок 2. Инвестиции на формирование рыночной доли 3. Инвестиции на изменение рыночной доли 4. Защита текущей позиции 5. Инвестиции на свертывание бизнеса 6. Выход с рынка (реализация активов)
76. Стратегия интегрированного роста • 2. 1. Стратегия обратной вертикальной интеграции • 2. 2. Стратегия прямой вертикальной интеграции
77. Вертикальный тип интеграции Основное общество (машиностроение) Дочернее предприятие 1 (производство обмоточных проводов Дочернее общество 2 (медепереработка) Дочернее общество 3 (ГОК) Дочернее предприятие 3 (производство электротехнической стали) Дочернее общество 4 (металлургический комбинат) Дочернее общество 5 (ГОК)
78. Стратегии диверсифицированного роста • 3. 1. Стратегия центрированной диверсификации • 3. 2. Стратегия горизонтальной диверсификации • 3. 3. Стратегия конгломератной диверсификации
79. Распределение активов и продаж АФК “Система” между секторами в середине 2003 года сектор Доля в активах Доля в % продажах % Телекоммуник 80. 3 87. 1 ации Страхование 3. 3 4. 9 Финансы 7. 2 1. 0 Микроэлектрон 1. 4 ика прочее 7. 8 1. 7 5. 3
80. Стратегия целенаправленного сокращения • 4. 1. Стратегия сбора урожая • 4. 2. Стратегия сокращения расходов • 4. 3. Стратегия сокращения • 4. 3. Стратегия ликвидации бизнеса
80. Стратегия целенаправленного сокращения • 4. 1. Стратегия сбора урожая • 4. 2. Стратегия сокращения расходов • 4. 3. Стратегия сокращения • 4. 3. Стратегия ликвидации бизнеса
81. Стратегии кооперации Стратегия Прямая контрактация Содержание Временная передача на контрактной основе сторонним организациям или специалистам выполнения отдельных функций маркетинга и сбыта товаров и услуг Обратная контрактация Временная передача на контрактной основе сторонним организациям или специалистам выполнения отдельных производственных или обслуживающих функций Совместное производство Объединение с другой компанией для обеспечения выполнения отдельных производственных и обслуживающих функций
82.
83. Типовые финансовые и нефинансовые стратегические цели финансовые цели нефинансовые цели Рост доходов Рост прибыли Увеличение дивидендов Повышение рентабельности Увеличение доходности на вложенный капитал Обеспечение удовлетворительных показателей экономической добавленной стоимости Повышение надежности облигаций и улучшение кредитной истории компании Увеличение денежных поступлений Повышение цены акций Прочное финансовое положение компании на международных рынках Увеличение степени диверсификации получения доходов Стабильный доход в периоды экономических спадов Удовлетворительный и устойчивый рост рыночной добавленной стоимости Увеличение доли рынка Сокращение периода от разработки до выведения на рынок нового товар. Превосходство над конкурентами по качеству товаров Превосходство над конкурентами по издержкам Превосходство над конкурентами по ассортименту Превосходство над конкурентами по организации продаж через интернет Доставка точно в срок Превосходство над конкурентами по популярности торговой марки Превосходство над конкурентами по обслуживанию потребителей Превосходство над конкурентами по возможностям продвижения Лидерство в технологиях и/или инновационной деятельности
84. Примеры нефинансовых и финансовых стратегических целей Citigroup — стратегическая цель • Привлечь миллиард покупателей во всем мире. Mc. Donald”s - стратегическая цель • Достичь стопроцентного удовлетворения клиентов; каждого клиента, в каждом ресторане, каждый день. Motorola — финансовые цели • Обеспечить ежегодный рост доходов на 15% за счет самофинансирования. • Обеспечить среднюю норму доходности активов на уровне 13— 15%. • Обеспечить среднюю норму доходности акционерного капитала на уровне 16 -18%
85. основные стратегические цели на период до 2010 г. • Доля стратегических потребителей в совокупном объеме продаж не менее 50% • Доля новой продукции (выведена на рынок за последние 3 года) не менее 25% • Совокупная выручка не менее 750 млн. $ • Доля корпоративных программ в объеме продаж не менее 40% • Формирование инвестиционного фонда холдинга в размере 300 млн. $ • Уровень средневзвешенной рентабельности собственного капитала по чистой прибыли не менее 30% • Увеличение совокупной стоимости бизнеса не менее 100%
86.
87. ТРИ ГОРИЗОНТА СТРАТЕГИИ ДЛЯ ОБЕСПЕЧЕНИЯ РОСТА КОМПАНИИ
88.
89.
Задача обеспечения устойчивого роста заключается в установлении и поддержании баланса между различными направлениями, т. е. в развитии необходимого количества видов бизнеса в рамках всех горизонтов
90.
91. Особенности управления на разных горизонтах горизонт 1 горизонт 2 горизонт 3
92. Определение понятия “политика” • Политика – система правил в соответствии с которыми ведет себя система в целом и по которым действуют люди, входящие в эту систему; • Политика – общие ориентиры для действий и принятия решений, которые обеспечивают достижение цели; • Политика – тип деятельности, связанной с высшим макроуправлением, выработкой идеалов и стратегий движения макросистемы, исходя из интересов макрогруппы; • Политика – искусство управления сложными системами, наука о задачах и целях управляемой системы и средствах, необходимых для достижения этих целей.
93. Корпоративная политика — фиксация (не обязательно в письменном виде) диапазона допустимых и желательных действий корпорации в определенной области в соответствии с сформулированными главными, основными и вспомогательными целями, определяющими направление ее эволюционного развития.
94. Этапы формирования структуры организации способствующей успешной реализации стратегии
95. Матрица выбора стратегически важных видов деятельности
96. Цели и задачи компаний в США и Японии Степень важности (по 3 х бальной шкале) Цели и задачи США Япония Норма возврата инвестиций 2. 43 1. 24 Прирост капитала акционеров 1. 14 0. 02 Увеличение доли рынка 0. 73 1. 43 Коэффициент рентабельности 0. 21 1. 06
97. • Модель максимизации рыночной стоимости предприятия отражает одну из важнейших концептуальных идей современной теории фирмы, выражающейся в том, что основной целью функционирования предприятия является максимизация благосостояния его владельцев. • Модель максимизации рыночной стоимости предприятия как главной целевой функции его развития предполагает, что все управленческие решения в любой сфере деятельности предприятия должны быть направлены в первую очередь на максимально возможный прирост реальной рыночной его цены, т. е. обеспечивать непрерывный рост его стоимости на рынке.
98. Особенности целевой функции максимизации рыночной стоимости компании
99. Экономическая прибыль = Инвестированный капитал x (ROIC – WACC) где ROIC (return on invested capital) — рентабельность инвестированного капитала; WACC (weighted average cost of capital) — средневзвешенная стоимость привлеченного капитала (акционерного и заемного). ROIC = NOPLAT / ИНВЕСТИРОВАННЫЙ КАПИТАЛ где NOPLAT – чистая операционная прибыль за вычетом скорректированных налогов
100.
101.
102. БАРЬЕРЫ НА ПУТИ РЕАЛИЗАЦИИ СТРАТЕГИИ • Барьер видения. Видением будущего обладает лишь ограниченный круг людей. Это видение не транслируется на уровень исполнения стратегических решений. Многие ключевые работники, оказывающее влияние на повседневный процесс принятия решений не имеют этого видения, и их стратегические ориентиры могут существенно отличаться от того видения будущего, которое легло в основу построения стратегии. • Барьер мотивации. Система мотивации не «привязана» к стратегическим задачам и ориентирована на достижение краткосрочных финансовых результатов. В рамках стратегических решений противоречие между краткосрочными и долгосрочными целями может быть устранено, найден соответствующий компромис, который реализован в стратегическом решении. Мотивация на краткосрочные результаты в процессе реализации нарушает этот баланс, и решения вновь смещаются в сторону краткосрочных результатов. Такое смещение вполне естественно, если в 93% исследуемых случаев персонал не связывает свои результаты с достижением стратегических целей компании. • Барьер ресурсов. Если 60% организаций не привязывают бюджеты к стратегии, то реализация стратегических задач остается необеспеченной ресурсами. В такой ситуации ресурсы вновь привязаны к реализации краткосрочных задач. • Барьер руководства. Руководители посвящают основную часть своей работы решению текущих краткосрочных задач и не уделяют достаточно времени решению задач стратегического плана.
103. Методы контроля деятельности компании
104. МОДЕЛЬ ROI
105. Структура критериев модели EFQM
106. СХЕМА УПРАВЛЕНИЯ ПРОЦЕССАМИ НА ОСНОВЕ ТРЕБОВАНИЙ СТАНДАРТА МС ИСО 9001: 2000
107. Оценка эффективности методом ССП
108. КОНТРОЛЬ И СИСТЕМА ОБРАТНОЙ СВЯЗИ финансовый и бухгалтерский контроль Проверка бухгалтерской и финансовой отчетности, анализ финансовых показателей и оценка текущего состояния предприятия холдинга. – аудиторские компании – ревизионные комиссии – Комитет по аудиту Экономический контроль Анализ годовых бизнес-планов предприятий, оценка степени выполнения утвержденных целевых показателей. • совет директоров предприятия • Комитеты по аудиту и инвестициям • Бюджетные комитеты Стратегический контроль Контроль исполнения стратегии развития предприятия и степени достижения стратегических целей. – совет директоров холдинга – совет директоров предприятия холдинга – НТС и экспертный совет холдинга Общественный и государственный контроль • трудовой коллектив • межведомственные комиссии по различным направлениям – федеральные органы исполнительной власти – совет директоров холдинга
Управляющая компания Совет Директоров предприятия Дирекци я предпри ятия У+К Р+И И И Стратегия предприятия К У+К+Р Р+И Стоимость предприятия К У+К Р+И Стратегия бизнеснаправления У+К Р+И+К Стоимость бизнеснаправления У+К Р+И+К 109. Совет Директоров холдинга Стратегия холдинга Стоимость холдинга Матрица ответственности по стратегии и стоимости функции У утверждение К контроль реализации Р разработка И исполнение
110. Стратегическая миссия совета директоров Контроль изменений Последовательные изменения Репозиционирование Коренные изменения Изменение параметров Снижение издержек Объединение процессов Изменение положения на рынке Изменение стратегического фокуса Переопределение бизнес-процессов Изменение парадигмы бизнеса Изменеие бизнес-модели Создание новых рыночных возможностей Создание новых стратегических способностей
111. Оценка важности для членов совета директоров знаний в определенных областях (по 5 бальной системе) рейтинг Область знаний Оценка значимости 1 Стратегический менеджмент 4. 3 2 Корпоративное управление 4. 1 3 Инвестиции и привлечение капитала 4. 0 4 Корпоративное право 3. 9 5 Организация и работа советов директоров 3. 9 6 Управление рисками и управление кризисными ситуациями 3. 8 7 Финансы и финансовый анализ 3. 8 8 Организация и управление реструктуризацией 3. 6
112. ТИПОВАЯ АРХИТЕКТУРА BPM СИСТЕМЫ
113. Механизмы контроля за деятельностью корпорации Вид механизма контроля Примеры механизмов внешние 1. 2. 4. 5. Фондовый рынок Рынок корпоративного контроля (недружественные поглощения и банкротства) Рынок услуг менеджеров высшего звена Институциональные организации Независимый аудит 1. 2. 3. 4. Внутренний аудит и СВК Ревизионная комиссия Независимые члены СД Комитеты при СД 3. внутренние
114. Корпоративная стратегия охватывает 3 области: 1. управление портфелем бизнесов; 2. организационная структура корпорации; 3. корпоративная культура.
115. Модель управления акционерным капиталом Задачи корпорации Увеличение Акционерного капитала Оцениваемые переменные Факторы изменения стоимости акционерного капитала Операционные денежные потоки Продолжительность периода роста стоимости Управленческие решения Доходы акционера • Дивиденды • Прирост стоимости акций Норма дисконта • Рост объема продаж • Маржа операционной прибыли • Ставки налогов операционные Задолженность компании • Инвестиции в Работающий капитал Стоимость • Инвестиции в капитала основной капитал инвестиционные финансовые
116. Затраты Выручка Прибыль от основной Прибыль от (операционной) финансовой инвестиционно деятельности деятельнос й деятельности ти Чистая прибыль Отвлеченные средства Дивиденды Рентабельность чистой прибыли Реинвестированная прибыль Доля отвлеченных дивидендов в реинвестированной средств в чистой прибыли прибыли Стоимость собственного капитала Темп роста собственного капитала Рентабельность активов Отношение обязательств к собственному капиталу
117. Стоимость активов Рентабельность профильных активов CVP анализ (точка безубыточности) Структура затрат Выручка Отношение поступлений к выручке Оборачиваемость кредиторской задолженности Стоимость кредиторской задолженности Маркетинговые коэффициенты Денежные поступления Рентабельность операционной прибыли Финансовый цикл Корректировка на ликвидность запасов и дебиторской Оборачиваемост ь профильных активов Операционный цикл Оборачиваемость профильных запасов и затрат Маркетинговые коэффициенты Коэффициенты ликвидности Стоимость профильных запасов и затрат Стоимость профильных активов Оборачиваемость внеоборотных профильных активов Оборачиваемость профильной дебиторской задолженности Стоимость Профильной дебиторской задолженности
118. Эволюция системы корпоративного управления в процессе реализации стратегии Главная цель – продолжительный и устойчивый рост стоимости ‘ Рост стоимости Операционный холдинг Стратегический холдинг Период развития Финансовый холдинг
119. ТИПЫ СТРАТЕГИЙ УПРАВЛЕНИЯ ФОНДОВЫЙ РЫНОК ЦЕННЫЕ БУМАГИ У ХОЛДИНГ (ПРЕДПРИЯТИЯ, ПРОЕКТЫ) Б Т ПРОДУКТ ТОВАРНЫЙ РЫНОК
120. Модели материнской компании
121. МЕТОДЫ ФИНАНСОВОГО КОНТРОЛЯ НА РАЗНЫХ ФАЗАХ ЖИЗНИ ПРОДУКТА ВЫСОКИЙ РОСТ 2 ВНЕДРЕНИЕ КРИТИЧЕСКИЙ ФАКТОР УСПЕХА 1 КРИТИЧЕСКИЙ ФАКТОР УСПЕХА УСПЕШНАЯ РАЗРАБОТКА И РОСТ ДОЛИ РЫНКА ТЕМПЫ ВНЕДРЕНИЕ НОВЫХ ПРОДУКТОВ МЕРА КОНТРОЛЯ ДИСКОНТИРОВАННЫЕ ДЕНЕЖНЫЕ ПОТОКИ МЕРА КОНТРОЛЯ РЕЗУЛЬТАТЫ В ХОДЕ ИССЛЕДОВАНИЙ И РАЗРАБОТОК РОСТА ЗРЕЛОСТЬ РЫНКА КРИТИЧЕСКИЙ ФАКТОР УСПЕХА ПОДДЕРЖАНИЕ ДОЛИ РЫНКА ПРИ МИНИМУМЕ ЗАТРАТ МИНИМИЗАЦИЯ ЗАТРАТ МЕРА КОНТРОЛЯ РЕНТАБЕЛЬНОСТЬ ИНВЕСТИРОВАННОГО КАПИТАЛА СВОБОДНЫЙ ДЕНЕЖНЫЙ ПОТОК НИЗКИЙ ВЫСОКАЯ 3 УПАДОК ДОЛЯ РЫНКА 4 НИЗКАЯ
122. Взаимосвязь доли рынка и рентабельности
123. Жизненный цикл бизнес-портфеля и методы стратегического анализа и контроля Высокие Темпы роста рынка РОСТ 2 ДЕНЕЖНЫЙ НЕЙТРАЛЬНЫЙ ПОТОК МЕТОД ДИСК. ДЕНЕЖ. ПОТОК АНАЛИЗА ДОЛЯ РЫНКА ВНЕДРЕНИЕ 1 ДЕНЕЖНЫЙ чистый ПОТОК отрицательный МЕТОД ДИСК. ДЕНЕЖ. ПОТОК АНАЛИЗА ЗРЕЛОСТЬ 3 УПАДОК 4 ДЕНЕЖНЫЙ ПОЛОЖИТЕЛЬНЫЙ ДЕНЕЖНЫЙ НУЛЕВОЙ ПОТОК МЕТОД АНАЛИЗА ROI МЕТОД СВОБ. ДЕНЕЖ. АНАЛИЗА ПОТОК Низкие ВЫСОКАЯ ОТН. ДОЛЯ РЫНКА НИЗКАЯ
124. Распределение рисков по фазам жизненного цикла Рост 2 Внедрение Деловой риск высокий Значительные инвестиции в технологию и маркетинг Зрелость Значительные инвестиции в инновации и маркетинг 3 Упадок Деловой риск средний (связан с продолжительностью периода стабильности) Деловой риск низкий Инвестиции в систему качества Растет доля заемных средств снижение реинвестиций в бизнес Реализация активов Рост доли заемных средств 1 Инвестиции отсутствуют 4
125. Соотношение прибыли и денежных потоков фирмы World. Com
126. ТИПЫ ТЕХНОЛОГИЙ УПРАВЛЕНИЯ В РАМКАХ ПРОЕКТНО-ПРОДУКТОВОГО ПОДХОДА портфельная операционная вертикальная финансовая горизонтальная
127. Ключевые разделы акционерного законодательства, определяющие параметры внутренней нормативной базы • • • Крупные сделки Эмиссия акций Сделки с имуществам Полномочия участников управления Учреждение дочерних и зависимых обществ
128. Внутренний контроль — это процесс, осуществляемый совместно советом директоров, руководством и иными работниками общества и призванный обеспечить разумную гарантию достижения следующих целей общества: • достоверность финансовой отчетности, • эффективность деятельности, • соблюдение обществом требований законодательства.
129. СВК состоит из 2 -х взаимосвязанных подсистем • Система внутреннего финансового контроля (СВФК) • Система внутреннего управленческого контроля (СВУК) СВФК предназначена для учета активов вверенных предприятию, определения результатов хозяйственной деятельности и периодической отчетности об общем финансовом состоянии и результатах перед акционерами кредиторами госорганами и менеджерами СВУК предназначена для обеспечения руководства и менеджеров информацией для ее использованияв планировании и принятии управленческих решений о предстоящей хозяйственной деятельности В свою очередь, каждая из них состоит из контрольной среды, системы учета и средств внутреннего контроля
130. КОНТРОЛЬНАЯ СРЕДА • • СТИЛЬ И ОСНОВНЫЕ ПРИНЦИПЫ УПРАВЛЕНИЯ; ОРГАНИЗАЦИОННАЯ СТРУКТУРА; КАДРОВАЯ ПОЛИТИКА; ПОРЯДОК ПОДГОТОВКИ БУХГАЛТЕРСКОЙ ОТЧЕТНОСТИ ДЛЯ ВНЕШНИХ ПОЛЬЗОВАТЕЛЕЙ; • ПОРЯДОК ОСУЩЕСТВЛЕНИЯ ВНУТРЕННЕГО УПРАВЛЕНЧЕСКОГО УЧЕТА И ПОДГОТОВКИ ОТЧЕТНОСТИ ДЛЯ ВНУТРЕННИХ ЦЕЛЕЙ; • СООТВЕТСТВИЕ ХОЗЯЙСТВЕННОЙ ДЕЯТЕЛЬНОСТИ ТРЕБОВАНИЯМ ЗАКОНОДАТЕЛЬСТВА.
131. З-х УРОВНЕВАЯ СИСТЕМА СТАНДАРТОВ СВК Уровень внутреннего нормативного регулирования Состав документов Первый уровень Положение о системе внутреннего контроля Второй уровень • Положения о учетной политиках в целях бухгалтерского и управленческого учетов с приложениеми • Положения о отделе внутреннего аудита, ревизионной комиссии и других центрах контроля • Положение о реализации КОД с регламентами • Регламент бюджетного процесса • Регламент документооборота • План работы внутреннего аудита Третий уровень Должностные инструкции сотрудников выполняющих отдельные контрольные функции и специализированных служб Инструкции для автоматизированных рабочих мест
132. В основной части положения о системе внутреннего контроля необходимо выделить ключевые объекты контроля каждой категории: • показатели, • ресурсы, • структурные единицы • процессы, и определить для них основные: • цели контроля, • контролируемые параметры, • применяемые средства контроля, • ответственных лиц.
133.
134. Структура типичной американской корпорации
135. Концентрация владения акциями. Сравнение США и Германии Величина пакета акций Распределение пакетов % % США Германия 0 – 4. 9 95 9. 5 5 -9. 9 3. 5 7. 8 10 – 24. 9 1. 4 17. 8 25 – 49. 9 0. 1 13. 9 50 – 74. 9 - 12. 9 >75 - 38. 1 Количество пакетов и компаний 5965 пакетов 250 компаний 821 пакет 650 компаний
136.
137. Структура семейной бизнес-группы Валенбергов (Швеция)
138. Пиромидальное построение бизнес группы
139. СТРУКТУРНЫЙ РЫЧАГ
140. Структура торонтской ветви бизнес-группы Hees-Edper Group
141. Перекрестное владение акциями h A B h S S + h >1 S
142. Сравнительная характеристика моделей корпоративного управления параметры Англоамериканская континентальная японская Система социальных ценностей Индивидуализм Свобода выбора Социальное взаимодействие и согласие Взаимодействие и доверие Роль трудовых коллективов пассивная активная Активная сопричастность Способ финансирования Фондовый рынок банки Горизонт инвестирования короткий длинный Стоимость капитала Высокая Средняя низкая Рынок капитала высоколиквидный Относительно ликвидный Оплата менеджеров высокая средняя низкая Структура акционерного капитала дисперсная сконцентрированная
143. Пространство моделей СКУ Мд Мпо Мг Мб Мн Мк
144. Структура капитала пивоваренной компании SUN-Interbrew
145.
146. Динамика массовой приватизации Год и месяц Число Подано привати Выполн гос. заявок зирован ение предпр о плана иятий 1992 (4) 139040 18366 5023 0. 036 1993 (1) 204998 102330 46815 0. 228 1994 (1) 155638 125514 88814 0. 57
147. Обоснование экспертами изменения государственной политики корпоративных структур Недостатки структуры ФПГ ТАСИС поддержки в необходимости образования России Преимущества холдинговой структуры Отсутствие структуры, осуществляющей контроль Неясная капитальная структура Центробежные тенденции Отсутствие юридического лица, привлекающего инвестиции Идентифицированный контролирующий центр Больше прозрачности Центростремителъные тенденции Юридическое лицо, способное привлечь инвестиции на уровне группы Специфическая правовая природа Общий закон о предприятиях. Отсутствие гибкости в построении Адаптируемость группы Специфически российская структура Соответствие международным стандартам
148. ДОЛИ УЧАСТИЯ В СТРУКТУРЕ АКЦИОНЕРНОГО КАПИТАЛА ПРИВАТИЗИРУЕМЫХ ПРЕДПРИЯТИЙ ПО СОСТОЯНИЮ НА 1994 ГОД ГОСУДАРС ИНСАЙДЕР ВНЕШНИЕ ТВО Ы АКЦИОНЕР Ы ОПК 38 -51% 20 -30% 20 -40% ЛЕГКАЯ ПРОМЫШЛЕ ННОСТЬ 10 -15% 60 -70% 15 -30% ВСЕГО (30 ТЫСЯЧ ОАО) 17% 60 -65% 18 -22%
149. ДИНАМИКА СТРУКТУРЫ АКЦИОНЕРНОГО КАПИТАЛА ПРИВАТИЗИРОВАННЫХ ПРЕДПРИЯТИЙ Группы акционеров Доли в акционерном капитале, % 1994 г. 1996 г. 1998 г. инсайдеры 62 50 40 аутсайдеры 21 10 40 13 52 18 государство 17 10 8 (В ТОМ ЧИСЛЕ МЕЛКИЕ )
150. ЗАЛОГОВЫЕ АУКЦИОНЫ 1995 г. Компания (% акций ) кредитор Стартовая цена млн. $ (цена приобретения) Потенциальная капитализация (млн $) Норильский никель (38%) ОНЕКСИМбанк 170 (170/1) 9 000 ЮКОС (45%) МЕНАТЕП 150 (159) 170 000 СИБНЕФТЬ (51%) СБС , МЕНАТЕП 100 (100, 3) 60 000
151. 1. рыночная капитализация 21 российской компании на сентябрь 1999 г. компания Рыночная капитализация, млрд. $ Коэффициент стоимости текущая Вымпелком Ростелеком ГАЗ Мосэнерго Сургутнефтегаз Норильский Никель Северсталь Аэрофлот Иркутскэнерго Лукойл потенциальная 0. 58 0. 9 0. 11 0. 8 4. 4 0. 5 1. 2 5 0. 7 12 91 9 0. 48 0. 16 0. 067 0. 048 0. 056 0. 08 0. 09 0. 4 5. 5 1. 7 2 10 195 0. 047 0. 045 0. 04 0. 028
151. 2. РЫНОЧНАЯ КАПИТАЛИЗАЦИЯ 21 РОССИЙСКОЙ КОМПАНИИ НА СЕНТЯБРЬ 1999 Г. РАО ЕЭС Татнефть Магнитогорск Сибнефть Сбербанк Газпром Юкос Томскнефть Самаранефтегаз Юганскнефтегаз 3. 1 0. 4 0. 04 1. 1 0. 4 4 0. 3 0. 039 0. 003 0. 014 110 75 1. 8 60 60 1960 170 24 18 110 Всего 22. 9 2918 0. 028 0. 005 0. 022 0. 018 0. 007 0. 002 0. 0018 0. 0016 0. 0002 0. 0001 Среднее = 0. 06 24 18 29 25 35 38 38 51 51 51 Среднее = 27
152. Двадцать три крупнейшие частные группы (2003 г. ) Собственник / название группы Продажи (тыс. руб. ) Занятость (чел. ) 1 Алекперов 384 100 000 96 531 2 Абрамович 183 600 000 150 901 3 Богданов 154 700 000 58 866 4 Потанин 129 900 000 108 201 5 Ходорковский 101 600 000 48980 6 Фридман 93 781 343 28772 7 Каданников 93 366 909 117 802 8 Мордашов 71 041 612 111 257 9 Дерипаска 62 487 413 160 517 10 Вексельберг 52 937 720 33 165 11 Блаватник 52 937 720 33 165 12 Абрамов 50 642 482 89 974 13 Рашников 48 244 538 35 905 14 Лисин 38 783 473 46 101 15 МДМ 38 618 830 74 442 16 Тахаудинов (Татнефть) 31 741 691 19763 17 Махмудов 29 705 884 65 022 18 Зюзин 27 528 614 40 078 19 Система (Евтушенков) 26 483 961 19 533 20 Илим Палп (Смушкевич) 20 046 203 39 686 21 Вимм Билль Данн 12 779 973 7 596 22 Бендукидзе 8 829 056 30 175
154. Обеспеченность рядовых участников интегрированных структур ресурсами в 1999 г.
155. Основные источники финансирования деятельности рядовых участников интегрированных структур в 1999 г.
156. Динамика структуры собственности АФК
157. Распределение источников финансирования российских компаний по отраслям
158. Усредненная структура совета директоров в России 2004 г.
159. Конечные собственники крупнейших 1297 предприятий наиболее важных 45 секторов промышленности России (2004 г. ) продажи занятость Крупнейшие частные собственники (23 группы) 36% 37% Госсобственность 35% 25% Другие частные 13% собственники Иностранные собственники 8% 22% Нет данных 8% 12% всего 100% 4%
160. Концентрация собственности: 70 крупнейших компаний России, 2006 г.
161. Соответствие кодексов корпоративного управления 20 российских компаний 92 положениям ККП ФСФР России (2004 г. )


