ОСНОВЫ КАБЕЛЬНОЙ ТЕХНИКИ
ОСНОВЫ КАБЕЛЬНОЙ ТЕХНИКИ КОНСТРУКЦИИ КАБЕЛЕЙ Лектор: Ковригин Леонид Александрович Консультации в ауд. 201, 15: 00 – 16: 00, среда, 1 -ая неделя.
Литература основная 1. Основы кабельной техники: учебник для студ. Высш. Учеб. Заведений / [В. М. Леонов, И. Б. Пешков, И. Б. Рязанов, С. Д. Холодный]; под ред. И. Б. Пешкова. – М. : Издательский центр «Академия» , 2006. – 432 с. 2. Ковригин Л. А. Основы кабельной техники. Конспект лекций. Пермь, ПГТУ, 2002 г. 3. 2. Основы кабельной техники / В. А. Привезенцев, И. И. Гроднев, С. Д. Холодный, И. Б. Рязанов/ Под ред. В. А. Привезенцева. М. : Энергия, 1975. 472 с. 3. Ларина Э. Т. Силовые кабели и кабельные линии. – М. : Энергоатомиздат, 1984 г. Литература дополнительная 1. Ковригин Л. А. История кабельной техники. Уч. пособие, Пермь, ПГТУ, 2010 г. Кранихфельд, Л. И. /Теория, расчет и конструирование кабелей и проводов / Л. И. Кранихфельд [и др. ]. – М. : Высш. шк. , 1972. – 384 с. 2. Белоруссов, Н. И. Электрические кабели и провода / Н. И. Белорусов. – М. : Энергия, 1971. – 512 с. 3. Белорусов, А. Е. /Электрические кабели, провода и шнуры: Справочник/ Н. И. Белоруссов, [и др. ]; под ред. Н. И. Белоруссова. – М. : Энергоатомиздат, 1987. – 536 с.
Отличие кабеля от провода 1. Изоляция кабеля защищена от воздействия окружающей среды. 2. Изоляция провода не защищена от воздействия окружающей среды.
МОНТАЖНЫЕ ПРОВОДА И ПРОВОДА ПИТАНИЯ Диапазон сечений монтажных проводов – от 0, 03 до 2, 5 мм 2 , а проводов питания – от 0, 35 до 1000 мм 2. Монтажные провода – это провода слабого тока, поэтому сечение жил выбирается исходя из падения напряжения, а не по допустимому току. Монтажные провода используются малыми длинами, по этой причине падение напряжения незначительно даже для малых сечений. Сечение жил проводов питания выбирается исходя из передаваемого по ним тока.
КЛАССИФИКАЦИЯ КАБЕЛЬНЫХ ИЗДЕЛИЙ Классификация по назначению 1. Силовые кабели – для передачи электроэнергии на промышленной частоте 50 Гц (Европа) и 60 Гц (Америка). 2. Кабели связи (электрические или оптические) – для передачи информации. 3. Радиочастотные кабели – для передачи информации и энергии на высокой частоте. 4. Контрольные кабели и кабели управления – для передачи маломощных сигналов.
Классификация по виду изоляции 1. Полиэтиленовая; 2. Поливинилхлоридная и т. д. 3. Резиноваяи т. д.
Структура полиэтилена Макромолекула полиэтилена состоит из атомов углерода и водорода. Полиэтилен высокой плотности (950 кг/м 3), макромолекулы не имеют разветвлений. Степень кристалличности 80 -90% Полиэтилен низкой плотности (920 кг/м 3), макромолекулы имеют разветвления. Степень кристалличности 55 -70%
Структура блок-сополимера этилена с пропиленом Полипропилен Полиэтилен
Кристаллическая и аморфная фазы в полиэтилене
1. Сшитый полиэтилен 1. Радиационная сшивка
2. Сшитый полиэтилен 2. Сшивка перекисью дикумила.
3. Сшитый полиэтилен 3. 1. Прививка силана.
3. 2. Сшивка полиэтилена с привитым силаном.
СИЛОВЫЕ КАБЕЛИ СО СШИТОЙ ПОЛИЭТИЛЕНОВОЙ ИЗОЛЯЦИЕЙ Марка кабеля АПв. П
СИЛОВЫЕ КАБЕЛИ СО СШИТОЙ ПОЛИЭТИЛЕНОВОЙ ИЗОЛЯЦИЕЙ Марка кабеля АПв. Пг
СИЛОВЫЕ КАБЕЛИ СО СШИТОЙ ПОЛИЭТИЛЕНОВОЙ ИЗОЛЯЦИЕЙ Марка кабеля АПв. П 2 г
КАБЕЛЬНАЯ ЛИНИЯ НА 110 к. В
Прокладка кабеля
Классификация по области применения 1. Авиационные, автомобильные и тракторные. 2. Аэродромные. 3. Геофизические; 4. Контрольные, сигнализации и блокировки на железных дорогах. 5. Судовые. 6. Шахтные. 7. Управления для подвижных механизмов. 8. Горных разработок и землеройных работ; 9. Нефтяных промыслов; 10. Электросварки. 11. Подвижного состава (электрический транспорт).
АВИАЦИОННЫЕ Предназначены для фиксированного монтажа бортовой электрической сети авиационной техники 1. Токопроводящая жила из медных посеребренных проволок. 2. Изоляция из полиимидно-фторопластовых пленок. 3. Экран из медных посеребренных проволок. АВТОТРАКТОРНЫЕ 1. Токопроводящая жила из медных проволок. 2. Изоляция из ПВХ пластиката
АЭРОДРОМНЫЕ 1. Токопроводящая жила скрученная из медных или медных луженых проволок 2. Экран из электропроводящей резины 3. Изоляция из резины на основе этиленпропиленового каучука 4. Обмотка из полиэтилентерефталатной пленки 5. Экран из медных проволок 6. Оболочка из ПВХ пластиката Кабели применяются для присоединения первичных обмоток изолирующих трансформаторов, питающих аэродромные огни, в общую последовательную цепь аэродромов. Напряжение 5 к. В.
СИГНАЛЬНО-БЛОКИРОВОЧНЫЕ Предназначены для сигнализации блокировки на железных дорогах
КАБЕЛИ СУДОВЫЕ
ШАХТНЫЕ
ДЛЯ ГОРНЫХ ЗАЗРАБОТОК И ЗЕМЛЕРОЙНЫХ РАБОТ
ДЛЯ НЕФТЯНЫХ ПРОМЫСЛОВ
ДЛЯ ПОДВИЖНОГО СОСТАВА ЭЛЕКТРИЧЕСКИЙ ТРАНСПОРТ
ДЛЯ ВЗРЫВНЫХ РАБОТ
ДЛЯ ТЕРМОПАР
АНТИКОРРОЗИОННЫЕ
Классификация по группам однородной продукции (по технологии производства) 1) провода неизолированные для воздушных линий электропередачи; 2) провода самонесущие изолированные; 3) провода неизолированные контактные; 4) провода неизолированные гибкие; 5) кабели силовые для стационарной прокладки на напряжение менее 1 к. В; 6) кабели силовые для стационарной прокладки на напряжение 1 к. В и выше; 7) кабели силовые для нестационарной прокладки на напряжение 1 к. В; 8) провода силовые для электрических установок; 9) провода силовые бытового назначения; 10) провода автотракторные; 11) провода и шнуры осветительные; 12) провода для выводов обмоток электрических машин; 13) провода силовые общего назначения; 14) провода для взрывных работ; 15) провода и кабели нагревательные; 16) провода и кабели подвижного состава; 17) кабели управления; 18) кабели контрольные; 19) кабели сигнально-блокировочные; 20) кабели и провода термоэлектродные; 21) кабели с минеральной изоляцией; 22) кабели дальней связи; 23) кабели связи телефонные; 24) кабели зоновой связи; 25) кабели связи стационарные и распределительные; 26) провода связи телефонные распределительные и радиотрансляционные; 27) провода и кабели связи полевые; 28) шнуры слаботочные; 29) кабели для компьютерных сетей; 30) провода и кабели монтажные; 31) провода и кабели бытовые; 32) кабели и провода для геофизических работ; 33) кабели судовые; 34) кабели волоконно-оптические; 35) кабели радиочастотные; 36) провода обмоточные с эмалевой изоляцией; 37) провода обмоточные с волокнистой и другими видами изоляции; 38) прокат цветной.
ТОКОПРОВОДЯЩИЕ ЖИЛЫ 1. Конструктивное исполнение 2. Форма жилы
Скрученные токопроводящие жилы
ОДНОНАПРАВЛЕННАЯ И РАЗНОНАПРАВЛЕННАЯ СКРУТКИ
СВОЙСТВА СКРУЧЕННЫХ ЖИЛ При повивной скрутке направление скрутки повивов может чередоваться или оставаться одним и тем же. Наиболее часто применяют чередование направлений скрутки. Свойства жил с чередующимся направлением скрутки повивов: 1) при растяжении жилы не теряют круглой формы и растягиваются незначительно; 2) такие жилы менее гибкие, чем жилы одного направления скрутки. Свойства жил с одним направлением скрутки повивов: 1) при растяжении они сильно удлиняются и теряют круглую форму; 2) эти жилы более гибкие, чем жилы с чередующимся направлением скрутки повивов. Свойства жил пучковой скрутки: 1) каждая проволока в жиле расположена произвольно; 2) все проволоки имеют одно направление скрутки; 3) эти жилы более гибкие, чем жилы повивной скрутки; 4) жилы менее устойчивы, чем жилы правильной скрутки.
ПРАВИЛЬНАЯ СТРУТКА Нормальная Комбинированная Стренговая
НОМИНАЛЬНЫЙ РЯД СЕЧЕНИЙ ТОКОПРОВОДЯЩИХ ЖИЛ В России принят следующий ряд номинальных сечений токопроводящих жил силовых кабелей: 0, 03; 0, 05; 0, 08; 0, 12; 0, 35; 0, 75; 1, 0; 1, 2; 1, 5; 2, 0; 2, 5; 3, 0; 4, 0; 5, 0; 6, 0; 8, 0; 16; 25; 35; 50; 70; 95; 120; 150; 185; 240; 300; 400; 500; 625; 800; 1000 мм 2. Этот ряд сечений построен в соответствии с рекомендациями Международной электротехнической комиссии (МЭК): одно сечение отличается от другого в . Эти рекомендации МЭК не распространяются на обмоточные провода, неизолированные провода для ЛЭП, кабели и провода связи, так как геометрические размеры жил для них вычисляются исходя из электрических параметров кабелей.
ПРОВОДА ЛЭП Для алюминиевых и медных проводов ЛЭП существует свой ряд номинальных сечений: 16; 25; 35; 50; 70; 95; 120; 150; 185; 240; 300; 350; 400; 450; 500; 550 600; 650; 700; 750; 800 мм 2. Алюминиевые провода изготавливаются до сечения 800 мм 2 , медные – до 400 мм 2. Для сталеалюминиевых проводов указывается сечение алюминия и стали через дробь, например: 95/16; 150/34; 450/56; 600/72. АС
ПЕРЕХОД КАБЕЛЬНОЙ ЛИНИИ В ВОЗДУШНУЮ
Структура алюминиевого композитного усиленного провода ACCR (Aluminum Conductor Composite Reinforced) является витым многожильным проводом, который состоит из сердечника и внешних повивов. Композитный сердечник образуют несколько проволок, каждая проволока представляет собой алюминий высокой чистоты, в который внедрены более 25000 микрометровых непрерывных продольных волокон оксида алюминия (Al 2 O 3). Внешняя токоведущая жила провода ACCR состоят из температуроустойчивого сплава алюминий-цирконий (Al-Zr). Обычный алюминий при температуре 120 -150 ºC отжигается и резко теряет прочность, сплав Al-Zr сохраняет свои свойства до 210 ºC.
Прокладка кабеля
КЛАССЫ ГИБКОСТИ ТОКОПРОВОДЯЩИХ ЖИЛ Классы гибкости № Сечение, Стационарная Нестационарная прокладка п/п мм 2 прокладка 1 2 3 4 5 6 1 10 1 7 19 49 80 324 2 16 1 7 19 49 224 513 3 25 1 7 19 49 196 783 4 35 1 7 19 98 189 1107 5 50 7 19 27 144 266 402 6 70 7 19 37 189 266 999 7 95 7 19 37 189 361 1332 8 120 19 37 61 266 608 1702 9 150 19 37 61 266 756 2109 10 185 37 91 330 925 2590 11 240 37 61 – 420 1221 3360 12 300 37 61 – 518 1525 1270 13 400 37 61 – 672 2013 – 14 500 37 61 – 854 1769 – 15 625 61 127 – – – 16 800 61 127 – – –
НЕСТАЦИОНАРНАЯ ПРОКЛАДКА
СТАЦИОНАРНАЯ ПРОКЛАДКА
ПАРАМЕТРЫ СКРУТКИ AC = L – длина витка проволоки; AB = h – шаг скрутки; BC = Dср – длина окружности; Dср – диаметр развертки; – угол скрутки. mт – теоретическая кратность шага скрутки
Коэффициент укрутки
Число проволок в повиве Разделим 2 d на d, получим число, на которое проволок в каждом последующем. повиве больше: Следовательно, в каждом следующем повиве на 6, 28 проволоки больше. Учитывая, что количество проволок должно быть целым числом, округляем его в меньшую сторону – до 6 проволок, т. е. между проволоками возникнет зазор. Увеличение числа проволок на 6 в каждом последующем повиве является основным признаком правильной скрутки.
Критический коэффициент укрутки Найдем величину коэффициента укрутки k y , при котором проволоки в повиве будут соприкасаться. Отношение – это число проволок, на которое в каждом следующем повиве больше. Зазор между проволоками будет отсутствовать, если выполняется условие ky = 1, 047 – критический коэффициент укрутки mт ≈ 10
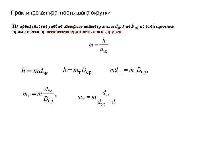
Практическая кратность шага скрутки На производстве удобно измерять диаметр жилы dж, а не Dср, по этой причине применяется практическая кратность шага скрутки
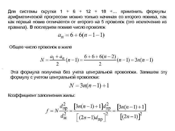
КОНСТРУКЦИИ ТОКОПРОВОДЯЩИХ ЖИЛ 1. Одна проволока в центре. Система скрутки 1 + 6 + 12 + 18 +… Диаметр первого повива – d, второго – 3 d, третьего – 5 d и т. д. , такой ряд соответствует формуле для диаметра жилы где n – число повивов; d – диаметр проволоки. Определим общее число проволок, используя формулы арифметической прогрессии: где N – общее число проволок; a 1 – первый член прогрессии; a n – последний член прогрессии; a – разность прогрессии; n – число членов прогрессии.
Для системы скрутки 1 + 6 + 12 + 18 +… применить формулы арифметической прогрессии можно только начиная со второго повива, так как первый повив отличается от второго на 5 проволок (это исключение из правила). В последнем повиве число проволок Общее число проволок в жиле . Эта формула получена без учета центральной проволоки. Запишем эту формулу с учетом центральной проволоки: Коэффициент заполнения жилы:
2. Две проволоки в центре. Система скрутки 2 + 8 + 14 +… Диаметр жилы В последнем повиве число проволок . Общее число проволок в жиле Коэффициент заполнения:
3. Три проволоки в центре. Система скрутки 3 + 9 + 15 +… Рассмотрим ABC: Диаметр первого повива Общее число проволок Диаметр жилы Коэффициент заполнения:
4. Четыре проволоки в центре. Система скрутки 4 + 10 + 16 +… В квадрате ABCD сторона BD = Диаметр первого повива Диаметр жилы Число проволок в жиле Коэффициент заполнения:
5. Пять проволок в центре жилы Система скрутки 5 + 11 + 17 +… Диаметр первого повива Диаметр жилы Число проволок в жиле Коэффициент заполнения:
СЕКТОРНЫЕ ТОКОПРОВОДЯЩИЕ ЖИЛЫ
2β = 2π/3 R – радиус сектора
2γ < 2β
Обозначим центры окружностей О 1 О 2
Проведем окружности радиусом r
Соединим центры окружностей
Проведем вертикальную линию O 2 H 2
G Проведем вертикальную линию OC
Отметим на линии OC отрезок O 2 H 2, получим центр окружности O 3
Проведем окружность радиусом r с центром O 3
Из центра окружности O 2 опустим перпендикуляр О 2 D 1 на линию OB 1
Из центра окружности O 3 опустим перпендикуляр О 3 E 1 на линию OB 1
Из центра окружности O 1 опустим перпендикуляр О 1 P 1 на линию OA 1
Из центра окружности O 3 опустим перпендикуляр на линию OA 1, отмечаем точку G
Проводим линию DF
Отмечаем точку L
Проводим линию PF
Проводим вертикальную линию О 1 Q 1
Обозначаем точки A и B
Обводим сектор
Соединяем точки Q и C
Соединяем точки A и B
Обозначаем точки M M 1
Обозначаем точки N 1
Обозначаем точки K 1 , W и K
Обозначаем промежуточную величину а
b – ширина сектора
h – высота сектора
Δиз - толщина изоляции
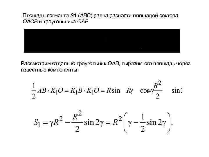
Площадь сегмента S 1 (ABC) равна разности площадей сектора OACB и треугольника OAB Рассмотрим отдельно треугольник OAB, выразим его площадь через известные компоненты:
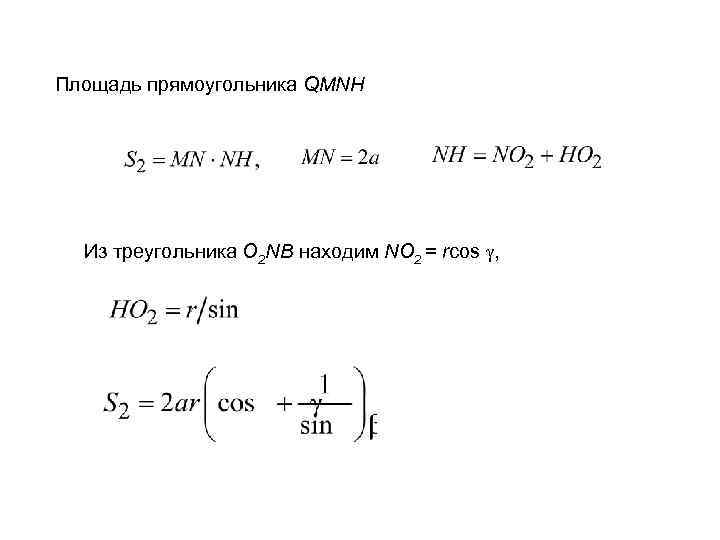
Площадь прямоугольника QMNH Из треугольника O 2 NB находим NO 2 = rcos ,
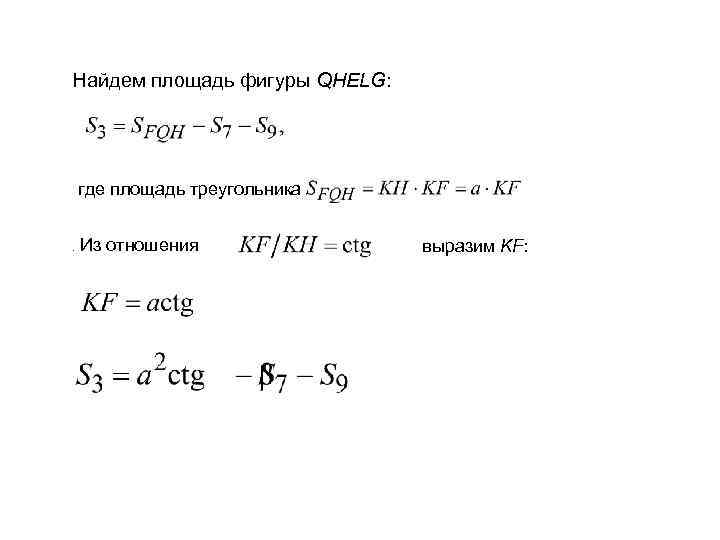
Найдем площадь фигуры QHELG: где площадь треугольника . Из отношения выразим KF:
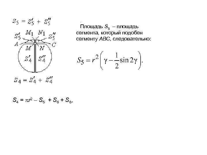
Площадь S 5 – площадь сегмента, который подобен сегменту ABC, следовательно: S 4 = r 2 – S 5 + S 6 + S 8,
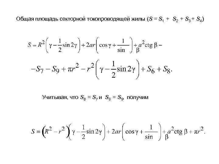
Общая площадь секторной токопроводящей жилы (S = S 1 + S 2 + S 3 + S 4) Учитывая, что S 6 = S 7 и S 8 = S 9, получим
В треугольнике OWO 2 сторона OO 2 равна R – r, следовательно: Ширина сектора Из треугольника OO 2 D 1 имеем
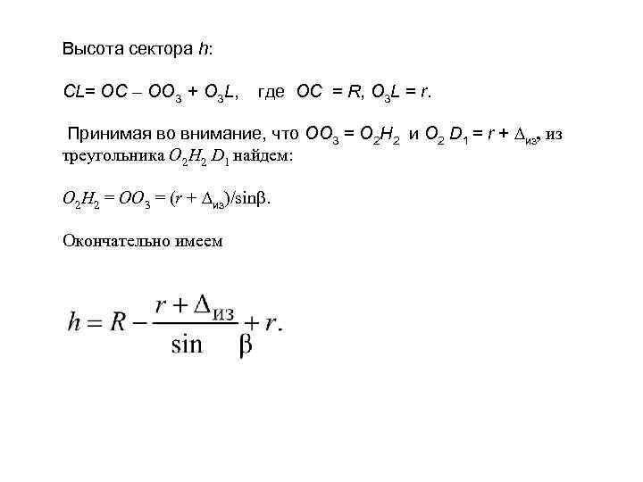
Высота сектора h: CL= OC – OO 3 + O 3 L, где OC = R, O 3 L = r. Принимая во внимание, что OO 3 = O 2 H 2 и O 2 D 1 = r + из, из треугольника O 2 H 2 D 1 найдем: O 2 H 2 = OO 3 = (r + из)/sin. Окончательно имеем
Порядок расчета секторной жилы: 1. Задаем площадь поперечного сечения токопроводящей жилы S, радиус закругления сектора r и толщину изоляции из. 2. Задаем приближенное значение 3. Вычисляем угол . 4. Определяем a. 5. Вычисляем сечение S р по формуле. Сравниваем рассчитанное значение S с заданным S. В том случае, если рассчитанное р значение S р меньше заданного S , произвольно увеличиваем R на некоторую небольшую величину и повторяем расчет с пункта 3 до тех пор, пока Sр не будет равно S с наперед заданной точностью. 6. Вычисляем высоту h и ширину b сектора.
ОКТ_1_КОНСТРУКЦИИ КАБЕЛЕЙ 2013.ppt
- Количество слайдов: 92

