лекция 2 эмм.pptx
- Количество слайдов: 23
Основы экономикоматематического моделирования. Экономико-математические модели формирования производственной программы предприятия
Классификация ЭММ • по общему целевому назначению; • по степени агрегирования и особенностей объектов моделирования; • в зависимости от цели создания и применения; • в зависимости от учета фактора времени; • по способу отражения фактора времени; • по учету фактора неопределенности; • тип математического аппарата, используемого в модели; • в зависимости от типа подхода к изучаемым социальноэкономическим системам. • в соответствии со способом выражения соотношений между внешними условиями, внутренними параметрами и искомыми характеристиками.
Оптимизация экономических систем • Оптимизация экономических систем – комплекс методов, которые позволяют выбрать из многих возможных вариантов использования ресурсов один – с точки зрения получения наилучших результатов с наименьшими затратами. • Оптимизация функционирования экономической системы подразумевает такой режим ее функционирования, при котором все ресурсы общества используются наиболее полно и эффективно в целях удовлетворения потребностей всех членов этого общества.
• Оптимизация социально-экономических систем сводится к выбору такого плановоуправленческого решения, которое наилучшим образом учитывало бы внутренние возможности и внешние условия функционирования экономической системы. • Критерий оптимальности рассматривается как показатель, выражающий предельную меру экономического эффекта принимаемого решения для сравнительной оценки возможных решений и выбора наилучшего из них. Выделяют глобальные и локальные критерии оптимальности.
Общая структура оптимизационной модели и система обозначений. С точки зрения структуры оптимизационной модели критерий оптимальности – это показатель, на основании которого сравнивают эффективность управленческих решений в процессе выбора наилучшего из них. Формализованное или математическое выражение критерия оптимальности называется целевой функцией. Система ограничений составляется в виде уравнений (неравенств) и определяет область допустимых решений, то есть область, в пределах которой осуществляется выбор решений.
Построение экономико-математической модели оптимизационной задачи включает: • выбор некоторого числа переменных величин (экономических показателей) для формализации модели объекта; • информационную базу данных объекта; • выражение целевой функции как математическое представление критерия оптимальности через отобранные экономические показатели, с обозначением экстремума целевой функции (максимум или минимум); • представление системы ограничений математически в виде уравнений, неравенств через другие экономические показатели.
Производственная программа предприятия представляет собой развернутый или комплексный план производства и продажи продукции, характеризующий годовой объем, номенклатуру, качество и сроки выпуска требуемых рынком товаров и услуг. В рыночных условиях основу плана производства на различных предприятиях составляют заключенные договоры с потребителями, имеющийся портфель заказов и существующая потребность в товарах, а также действующие законы спроса и предложения на продукцию, работы и услуги.
Пример составления ЭММ задачи формирования производственной программы предприятия Постановка задачи: цех выпускает три вида изделий, производственные возможности цеха характеризуются следующими данными: - суточный фонд времени работы оборудования – 780 часов; - суточный расход сырья – 850 тонн; - суточный расход электроэнергии – 790 к. Вт/ч Нормы затрат производственных ресурсов на единицу продукции различных изделий приведены в таблице 1.
Таблица 1 Исходные данные для решения задачи Ресурс Ед. изм. Изделия, расход ресурса на производство одного изделия Х 1 Х 2 Х 3 Суточный лимит (запас ресурса) Оборудование Часы 2 3 4 780 Сырье Тонны 1 4 5 850 3 4 2 790 8 7 6 Электроэнергия к. Вт. ч Оптовая цена Тыс. руб.
Пусть х1, х2, х3 – искомые объекты выпуска 1 -го, 2 -го, 3 -го видов изделий. Требуется найти неотрицательное значение переменных х1, х2 и х3, обеспечивающих максимальный по стоимости выпуск продукции. F(х) = 8 х1+7 х2+6 х3 max (1) 2 х1+3 х2+4 х3≤ 780 (2) 1 х1+4 х2+5 х3≤ 850 (3) 3 х1+4 х2+2 х3≤ 790 (4) х1≥ 0; х2≥ 0; х3≥ 0. (5, 6, 7)
Экономико-математическая модель рассмотренной задачи в общем виде • • i – индекс ресурсов; j - индекс изделия (j = 1, 2, …, n); bi – наличный объем i – го ресурса; aij – норма затрат i-го ресурса на производство единицы j-го изделия; • цj – оптовая цена единицы изделия j; • xj – искомый объем производства j- го изделия.
Найти значения переменных хj, максимизирующие целевую функцию вида max При выполнении ограничений на использование ресурсов: И неотрицательности переменных:
Если принять, что сj - затраты на производство одной единицы j- го вида продукции, то простую модель с критерием оптимальности – минимум затрат на весь объем выпуска можно представить так:
Рассмотрим экономико-математическую модель задачи на минимум затрат при фиксированных планах производства Но любой сверхплановый выпуск увеличит значение критерия оптимальности. Ясно, что наименьший уровень затрат возможен лишь при строгом выполнении плановых заданий, т. е. при xj = Aj, а значит данная модель теряет смысл, так как оптимальный план известен, он определяется набором Aj.
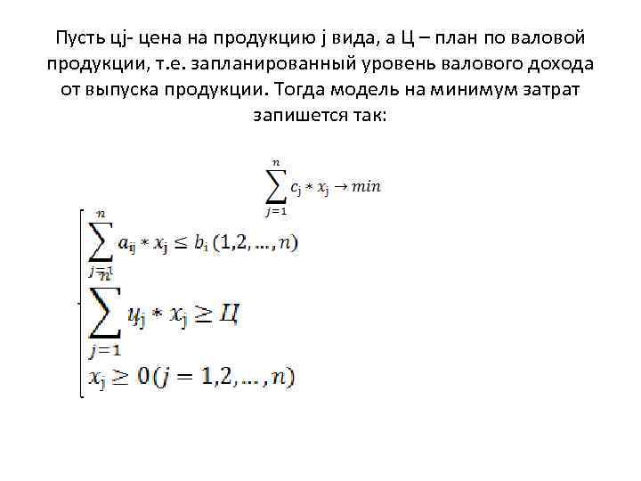
Пусть цj- цена на продукцию j вида, а Ц – план по валовой продукции, т. е. запланированный уровень валового дохода от выпуска продукции. Тогда модель на минимум затрат запишется так:
Возможные критерии оптимизации и системы ограничений в моделях формирования производственной программы Чаще всего в качестве критерия оптимальности используются следующие показатели: - прибыль; - объем реализации; - объем добавленной стоимости; - трудоемкость изготовления продукции; - объем товарной продукции.
Максимум выпуска продукции в натуральных единицах: если на предприятии возможно соизмерение различных видов продукции через натуральные показатели – штуки, тонны, метры и др. (как правило, это предприятия химической отрасли, металлургии, топливной промышленности, пищевой отрасли), то целевая функция может принять следующий вид:
Максимум прибыли. При такой постановке задачи в качестве исходных параметров дана прибыль от реализации единицы продукции pj. Формализованная запись целевой функции представлена в виде уравнения: Но возможна и другая запись целевой функции: где, цj - оптовая цена одного изделия j – го вида; cj – себестоимость изготовления одного изделия j-го вида.
Максимум выпуска товарной продукции в стоимостном выражении: Максимум производительности труда: где S – среднегодовая списочная численность промышленно-производственного персонала.
Основными видами ограничений являются: - ограничения по затратам материалов, топлива, энергии и т. п. ; - ограничения по ресурсам основных фондов (технологического оборудования и производственных площадей), в частности загрузка оборудования должна соответствовать его пропускной способности; - ограничения по затратам труда с учетом профессионального состава рабочих; - ограничения по финансовым активам; - ограничения, характеризующие спрос на продукцию (объемные ограничения); - критериальные ограничения (или ограничения по технико-экономическим показателям).
Ресурсные ограничения: расход ресурсов не должен превышать их установленных фондов, формализованная запись видит следующим образом: Ограничения по оборудованию отражают максимальное количество часов работы по группам оборудования и могут быть выражены следующим образом: где a ij- нормы затрат времени работы h – й группы оборудования по производству единицы j – го вида продукции; B h - эффективный фонд времени работы h-й группы оборудования; xj – объем производства j-й продукции (в натуральном выражении).
В случае, если задана производительность h-й группы оборудования по выпуску единицы j-й продукции (a’hj), то ограничение будет выглядеть следующим образом: Если спрос задается по укрупненной номенклатуре, а промышленное предприятие определяет для себя объемные параметры выпуска по более детализированной номенклатуре, то ограничение спроса принимает следующий вид: где k – индекс группы изделий; q – количество групп изделий; Nk – минимальное (максимальное) суммарное количество изделий в k – й группе; Sk - индекс последнего изделия в группе k.
В качестве ограничений по технико-экономическим показателям выделяют следующие ограничения: 1) Ограничения по объему продаж: 2) Ограничения по прибыли: 3) Ограничения по себестоимости: 4) Ограничения по капитальным вложениям:


