Тема 12. Основные фонды и их эффективность.pptx
- Количество слайдов: 116
ОСНОВНЫЕ ФОНДЫ ОРГАНИЗАЦИИ
Любой хозяйствующий субъект, осуществляя производственную деятельность, использует ограниченные экономические ресурсы, которые подразделяются на природные, материальные, трудовые, финансовые и предпринимательство
Капитал Состав применяемых организацией экономических ресурсов различен. Особое значение для успешной деятельности организации имеет наличие капитала. Капитал - стоимость, авансированная в производство с целью получения прибыли.
Капитал существует в предметно-вещной и стоимостной формах. Капитал в его предметно-вещной форме именуется фондами. Стоимостная оценка фондов именуется средствами.
«Активный» капитал основной капитал (долгосрочные активы, включая незавершенное строительство) оборотный капитал (сюда относят все оборотные фонды)
Экономическая сущность ОФ • Основные фонды — часть имущества, используемая в качестве средств труда при производстве продукции (выполнении работ, оказании услуг) либо для управленческих нужд фирмы в течение периода, превышающего 12 месяцев или обычный операционный цикл, и стоимостью более 100 кратного размера минимальной месячной оплаты труда (ММОТ)
Основные фонды • • • здания, сооружения, рабочие и силовые машины и оборудование, передаточные устройста, измерительные и регулирующие приборы и устройства, вычислительная техника, транспортные фонды, инструмент, производственный и хозяйственный инвентарь и принадлежности, рабочий, продуктивный и племенной скот, многолетние насаждения.
Относятся к основным фондам независимо от их стоимости сельскохозяйственные машины и орудия, Строительный механизированный инструмент, Оружие, Рабочий и продуктивный скот
Не относятся к основным фондам: машины, оборудование и иные аналогичные предметы, числящиеся как готовые изделия на складах организаций-изготовителей, занимающихся их сбытом; капитальные и финансовые вложения и иные долгосрочные инвестиции.
В зависимости от целевого назначения и выполняемых функций в процессе производства основные фонды по составу подразделяются на производственные и непроизводственные
Производственные основные фонды • • функционируют в сфере материального производства, неоднократно участвуют в процессе производства, изнашиваются постепенно и переносят свою стоимость на создаваемый продукт (выполненную работу, оказанные услуги) частями, по мере снашивания. Производственные основные фонды составляют материально-техническую базу фирмы и основу ее уставного капитала.
Непроизводственные основные фонды не участвуют в процессе производства и предназначены для целей непроизводственного потребления.
Непроизводственные основные фонды • • числящиеся на балансе фирмы объекты здравоохранения (больницы, медико-санитарные части, здравпункты, санаторно-курортные учреждения и т. п. ); физкультуры и спорта (дворцы спорта, бассейны, катки, спортивные базы, спортивные школы и др. ); жилищно-коммунальные и социально -культурной сферы (общежития, жилые дома, бани, клубы, детские сады и ясли, театры и т. д. ).
Производственные основные фонды в зависимости от их назначения и натурально-вещественных признаков в учете и отчетности подразделяются на виды, группы, подгруппы.
Удельный вес стоимости отдельных видов основных фондов (зданий, сооружений, машин и оборудования и др. ) в их общей стоимости формирует видовую структуру основных фондов.
Классификация основных фондов НАИМЕНОВАН ИЕ ГРУПП ОСНОВНЫХ фондов 1 ХАРАКТЕРИСТИКА ГРУППЫ 2 1. ЗДАНИЯ Строительные объекты производственного назначения (здания цехов, складов и др. ) 2. СООРУЖЕНИЯ Объекты, обслуживающие производство (водопроводные, гидротехнические, канализационные сооружения и др. )
1 3. ПЕРЕДАТОЧНЫЕ УСТРОЙСТВА 2 Устройства для передачи энергии, жидких и газообразных веществ (электросети, теплосети, газовые сети и др. ) 4. МАШИНЫ И ОБОРУДОВАНИЕ Силовые машины и оборудование Рабочие машины и оборудование Измерительные и регули рующие приборы и устройства Вычислительная техника, оргтехника Прочие машины и обору дование 5. ТРАНСПОРТНЫЕ фонды 6. ИНСТРУМЕНТ Объекты, вырабатывающие или преобразующие энергию (генераторы, электродвигатели, трансформаторы и др. ) Объекты, применяемые непосредственно для изготовления продукции (специальное технологическое оборудование, металлорежущие станки и др. ) Аппаратура для измерения, регулирования и контроля Оборудование автоматизированных систем управления, вычислительных центров и др. Объекты, не вошедшие в указанные группы Производственный транспорт (электропогрузчики, электрокары, автомобили, автопогрузчики, автобусы и др. ) Инструмент, приспособления общего назначения стоимостью более законодательно установленного минимума со сроком службы не менее одного года
1 7. ПРОИЗВОДСТВЕННЫЙ ИНВЕНТАРЬ И ПРИНАДЛЕЖНОСТИ 8. ХОЗЯЙСТВЕННЫЙ ИНВЕНТАРЬ 9. ПРОЧИЕ ОСНОВНЫЕ фонды 2 Предметы, облегчающие выполнение операций или служащие для хранения материалов (верстаки, стеллажи, баки и др. ) Предметы офисного и хозяйственного назначения (столы, шкафы и др. ) Объекты, не вошедшие в указанные группы
Классификация ОФ
По характеру участия в производственном процессе основные фонды подразделяются на активную и пассивную части
Активная часть основных фондов фонды труда, принимающие непосредственное участие в изготовлении продукции (машины, оборудование и т. д. ) воздействует на предмет труда, перемещает его в производственном процессе и осуществляет контроль над ходом производства;
Пассивная часть основных фондов создает условия для бесперебойного функционирования активной части.
Структура ОФ Под структурой основных фондов понимается соотношение их отдельных групп в общей величине основных фондов предприятия. Структура основных фондов, используемых в предпринимательской деятельности, зависит от размера предприятия, его вида деятельности, уровня специализации и т. д. Наибольший удельный вес в структуре основных фондов промышленных предприятий занимают машины и оборудование.
Состав и структура основных фондов не являются постоянными. В процессе деятельности предприятие покупает новое оборудование, осуществляет реконструкцию, списывает изношенные фонды. Для характеристики процессов, влияющих на структуру основных фондов, используются следующие показатели, которые называют показателями движения ОФ
Коэффициент обновления (Ко) отражает интенсивность обновления основных фондов и исчисляется как отношение стоимости вновь поступивших за отчетный период основных фондов (Фп) и их стоимости на конец этого же периода (Фк):
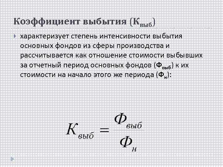
Коэффициент выбытия (Квыб) характеризует степень интенсивности выбытия основных фондов из сферы производства и рассчитывается как отношение стоимости выбывших за отчетный период основных фондов (Фвыб) к их стоимости на начало этого же периода (Фн):
Коэффициент прироста (Кпр) характеризует уровень прироста основных фондов или отдельных его групп за определенный период и рассчитывается как отношение стоимости прироста основных фондов (Фпр) к их стоимости на начало периода (Фн):
Технологическая структура ОФ Характеризуется распределением ОФ в зависимости от технологических особенностей: Уровень новизны (уровень технологии); Срок использования; Обобщающими показателями технического состояния основных фондов являются коэффициенты износа и годности.
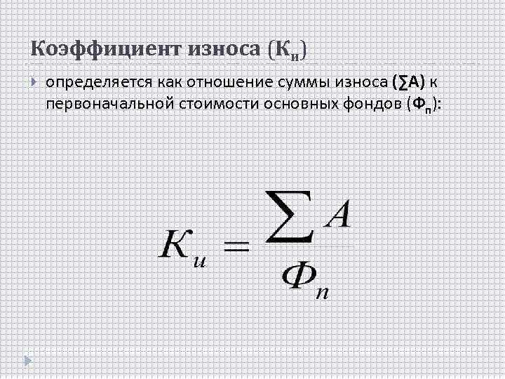
Коэффициент износа (Ки) определяется как отношение суммы износа (∑А) к первоначальной стоимости основных фондов (Фп):
Коэффициент годности (Кг) это отношение их остаточной стоимости (Фо) к первоначальной (Фп):
МЕТОДЫ УЧЕТА И ОЦЕНКИ ОСНОВНЫХ ФОНДОВ Первоначальная стоимость Восстановительная стоимость Остаточная стоимость Ликвидационная стоимость
Для получения информации о наличии отдельных групп основных фондов, их техническом состоянии и стоимости производится учет основных фондов как в натуральном, так и в стоимостном выражениях. Данные учета основных фондов в натуральном выражении позволяют определить производственную мощность предприятия, производительность, срок службы, состав и др.
Денежное выражение необходимо для определения общей стоимости, структуры и динамики основных фондов, расчета годовых амортизационных отчислений, себестоимости продукции, рентабельности предприятий, налога на недвижимость и т. д. Так как основные фонды используются длительное время, в течение которого происходит их постепенный износ и изменение условий воспроизводства, то существует четыре метода их денежной оценки: по первоначальной стоимости, восстановительной, остаточной и среднегодовой.
Первоначальная стоимость Фактическая стоимость создания основных фондов При приобретении основных фондов их первоначальная стоимость складывается из суммы фактических затрат на приобретение, сооружение и изготовление объекта (за вычетом НДС и других возмещаемых налогов)
Первоначальная стоимость оборудования Фп = Ц + Зсм, где: Ц - отпускная цена оборудования, руб. ; 3 -транспортные расходы по доставке оборудования от изготовителя к месту установки, руб. ; Зсм - затраты на строительно-монтажные работы на месте эксплуатации оборудования (фундамент, монтаж, наладка и т. п. ), руб.
В состав фактических затрат или в первоначальную стоимость могут включаться: • суммы, уплаченные в соответствии с договором поставщику (продавцу); • суммы, уплачиваемые организациям по договору строительного подряда и иным договорам за осуществленные транспортные и строительно-монтажные работы; • суммы, уплачиваемые организациям за информационные и консультационные услуги, связанные с приобретением основных фондов; • регистрационные сборы, государственные пошлины и другие аналогичные платежи, произведенные в связи с приобретением получением прав на объект основных фондов); • таможенные пошлины и иные платежи; • невозмещаемые налоги, уплачиваемые в связи с приобретением объектов основных фондов; • иные затраты, непосредственно связанные с приобретением, сооружением и изготовлением объектов основных фондов.
Если объекты основных фондов вносят в виде вклада в уставный (складочный) капитал данной фирмы, то их первоначальная стоимость будет равна денежной оценке, согласованной учредителями (участниками), если иное не предусмотрено законодательством
В качестве первоначальной стоимости основных фондов, полученных организацией по договору дарения и в иных случаях безвозмездного получения, признается их рыночная стоимость на дату оприходования.
• • Первоначальной стоимостью основных фондов, приобретенных по договорам, предусматривающим исполнение обязательств (оплату) неденежными средствами, признается стоимость товаров (ценностей), переданных или подлежащих передаче организацией. Стоимость товаров (ценностей), переданных или подлежащих передаче, устанавливается исходя из цены, по которой в сравнимых обстоятельствах обычно организация определяет стоимость аналогичных товаров (ценностей).
Изменение первоначальной стоимости во всех случаях допускается при достройке, дооборудовании, реконструкции и частичной ликвидации соответствующих объектов основных фондов.
Оценка по первоначальной стоимости производится в ценах тех лет, когда основные фонды создавались. По первоначальной стоимости основные фонды учитываются на балансе предприятий, поэтому она называется балансовой стоимостью. Этот метод оценки не характеризует износ основных фондов, не позволяет проанализировать их динамику, не показывает действительную стоимость фондов в данное время.
• • Основные фонды, созданные в разное время и оцененные по их первоначальной стоимости, могут быть несопоставимы вследствие различных условий их производства или приобретения. Для устранения искажающего влияния ценностного фактора применяют оценку основных фондов по их восстановительной стоимости, т. е. по стоимости их производства или приобретения в условиях и по ценам данного года.
Восстановительная стоимость — это стоимость воспроизводства основных фондов. Она определяется путем переоценки основных фондов в ценах, действующих в году, когда проводится переоценка. Восстановительная стоимость обеспечивает единую оценку основных фондов, произведенных в разные годы. Это позволяет установить общий объем основных фондов, уточнить их структуру, сопоставить основные фонды предприятий и отраслей. Переоценке подлежат все основные фонды, числящиеся на балансе, независимо от их технического состояния, кроме стоимости земельных участков и библиотечных фондов.
Восстановительная стоимость основных фондов определяется тремя методами 1. Путем прямого пересчета стоимости объектов в цены, сложившиеся на определенную дату на новые объекты, аналогичные оцениваемым и подтвержденные документально.
2. С использованием индексного метода, основанного на применении коэффициентов, учитывающих удорожание объектов основных фондов в настоящее время по сравнению с датой ввода. Коэффициенты пересчета разрабатываются Министерством статистики и анализа на определенную дату. При данном методе пересчета восстановительная стоимость по группам основных фондов определяется произведением первоначальной стоимости на коэффициент пересчета, значение которого определяется согласно даты их ввода в эксплуатацию.
3. Пересчет стоимости основных фондов, изготовленных за рубежом, приобретенных за иностранную валюту, по курсу Национального банка Республики Беларусь на дату переоценки. При этом, стоимость основных фондов в валюте определяется с учетом контрактной цены, затрат на таможенное оформление, расходов по доставке и др.
• • • Оценка основных фондов по первоначальной и по восстановительной стоимости может быть полной или остаточной. Полную стоимость основных фондов определяют, включая ту долю их стоимости, которая перенесена на продукцию, изготовленную с помощью этих фондов. Остаточную стоимость определяют, исключая эту долю.
Остаточная стоимость это первоначальная (или восстановительная) стоимость основных фондов за вычетом износа. Остаточная стоимость (Фост) характеризует неамортизированную часть стоимости основных фондов, т. е. стоимость, еще не перенесенную на готовые изделия
На - норма амортизации, %; Тэ - период эксплуатации основных фондов, годы.
Метод оценки по остаточной стоимости применяется при реализации основных фондов бывших в эксплуатации, а также при обосновании целесообразности замены объектов основных фондов. Поскольку состав и структура основных фондов меняется по мере их поступления и выбытия, то возникает необходимость определения среднегодовой стоимости объектов основных фондов.
Поскольку состав и структура основных фондов меняется по мере их поступления и выбытия, то возникает необходимость определения среднегодовой стоимости объектов основных фондов
Среднегодовая стоимость (Фсг) определяется исходя из стоимости основных фондов на начало года (Фнг), планируемого их ввода (Фвн) и выбытия (Фвыб) за расчетный период:
Тi – число полных месяцев с момента ввода основных фондов до конца года; Тj – число полных месяцев с момента выбытия основных фондов до конца года; n – число вводов основных фондов; m –число выводов.
Среднегодовая стоимость применяется для расчета амортизационных отчислений по группам основных фондов и общих показателей эффективности их использования
Ликвидационная стоимость является разностью двух величин: стоимости лома от ликвидации оборудования или выручки от его реализации (если основные фонды поступают на другое предприятие для дальнейшего использования) и стоимости работ по демонтажу этого оборудования
Износ и амортизация основных фондов Основные фонды подвергаются физическому и моральному износу. Под износом понимают процесс постепенной и ожидаемой потери любым искусственно созданным объектом функциональных качеств, связанных с его эксплуатацией и/или моральным старением.
Физический износ заключается в том, что основные фонды со временем постепенно теряют свои производственно-технические качества и полностью выходят из строя, т. е. утрачивают потребительную стоимость. Для различных групп основных фондов физический износ проявляется по-разному. Для оборудования износ выражается в изменении форм и размеров отдельных деталей и узлов, в потере точности, производительности и т. д. Иным будет износ зданий и сооружений.
Износ основных фондов происходит неравномерно. Одни элементы, такие, как оборудование, инструмент, активно участвуют в производственном процессе, поэтому изнашиваются быстрее, чем, например, здания. Несмотря на разнообразие видов физического износа, в характере его протекания прослеживается единая закономерность. В начале эксплуатации объекта основных фондов износ протекает ускоренно вследствие интенсивной приработки рабочих органов, затем наступает период установившегося (замедленного) износа, протекающего на протяжении длительного времени, и его ускорение к концу срока службы.
Различают две формы физического износа Механический износ фондов труда и снижение технико-производственных показателей за время их эксплуатации; Разрушение бездействующих фондов труда как результат влияния природных условий (коррозия, заражение дерева грибком).
Физический износ может быть частичным и полным. Частичный износ устраняется в результате ремонта, который производится с целью возвращения технике ее первоначальных технико-экономических свойств. Полный же износ возмещается заменой физически изношенных основных фондов: для активной части - это приобретение оборудования, для зданий и сооружений - это капитальное строительство.
Уровень физического износа
Степень износа оборудования
Моральный износ обесценение основных фондов, физически еще пригодных к использованию.
Формы морального износа Первая состоит в удешевлении основных фондов в связи с уменьшением стоимости их воспроизводства. Она основывается на росте производительности труда, повышении технической оснащенности заводов - изготовителей, в результате чего происходит сокращение трудоемкости, а, следовательно, и снижении стоимости выпускаемой продукции. При этом орудия труда утрачивают часть своей стоимости прямо пропорционально снижению общественно необходимых затрат на производство аналогичных по своему назначению орудий труда, но полностью сохраняют свои потребительские свойства, т. к. при тех же затратах живого труда их использование позволяет произвести такое же количество продукции, как и новые орудия труда.
Вторая выражается в обесценении основных фондов, вследствие создания новых, боле совершенных. Она основывается на научно - техническом прогрессе, благодаря которому появляется более современная техника и по основным конструктивным параметрам и по эксплуатационным показателям. Экономичность новых орудий труда определяется тем, в какой мере их применение позволяет уменьшить затраты живого и овеществленного труда на производство единицы продукции.
Степень морального износа
Наступление морального износа действующей техники не всегда целесообразно считать с момента появления новой, более дешевой или производительной машины аналогичного назначения, экономические преимущества которой подтверждаются производственными испытаниями. Моральный износ с теоретической точки зрения еще не свидетельствует о том, что сразу же возникает необходимость замены морально - устаревшей техники.
Замена может быть осуществлена при соблюдении следующего условия: Цд, Цн - цена соответственно морально устаревшей и новой модели, руб. ; Пд, Пн - относительная величина производительности морально устаревшей и новой техники; Над, Нан - норма амортизационных отчислений соответственно морально устаревшей и новой модели; Ксмд, Ксмн - коэффициенты сменности при использовании морально устаревшей и новой модели; Кзгд, Кзгн - коэффициенты загрузки при использовании устаревшей и новой модели.
Учет коэффициентов использования оборудования по времени необходим, поскольку новая высокопроизводительная машина при снижении уровня ее использования может быть экономически неоправданной.
Возмещение износа основных фондов в натуральном виде осуществляется с помощью ремонтов и замены новыми их видами, в стоимостном - через амортизацию
Амортизация это процесс постепенного перенесения стоимости основных фондов на себестоимость произведенной с их помощью продукции. Амортизация осуществляется для накопления денежных фондов с целью последующего полного или частичного восстановления основных фондов.
Амортизационные отчисления Часть стоимости основных фондов, включаемая посредством амортизации в себестоимость продукции
Амортизационные отчисления определяются на основе норм амортизации, которые показывают, какую часть стоимости объектов основных фондов необходимо в расчетном периоде перенести на себестоимость готовой продукции (работ, услуг). Величина годовой нормы амортизации зависит от срока полезного использования или нормативного срока службы амортизируемого имущества и метода начисления амортизации.
Нормативный срок службы определяется согласно классификатору, срок полезного использования устанавливается предприятием самостоятельно в пределах диапозона, соответствующего амортизационной группе, к которой относится объект основных фондов, используемых в предпринимательской деятельности
Группировка амортизируемого имущества Наименование объекта основных фондов 1. Здания. 2. Сооружения, передаточные устройства, капитальные вложения в улучшение земель. 3. машины, механизмы, оборудование, включая оборудование связи, измерительные и регулирующие приборы и устройства, рабочий скот. 4. Вычислительная техника, оргтехника, производственный и хозяйственный инвентарь, инструменты и принадлежности, прочие основные фонды. 5. Транспортные фонды, за исключением воздушных судов (без авиадвигателей) и авиационных двигателей гражданской авиации. 6. Воздушные суда (без авиадвигателей) и авиационные двигатели гражданской авиации. Диапазон срока полезного использования, годы 5 - 125 80 – 125 5 – 30 3 – 14 3 – 40 5 - 35
Методы начисления амортизации: равномерный, ускоренный производительный.
Равномерный метод предполагает перенос стоимости основных фондов равными частями в течение их срока амортизации. Он ориентирован на равномерный физический и моральный износ основных фондов
Норма амортизационных отчислений (На) определяется по формуле: или , Тси – срок полезного использования объектов основных фондов, используемых в предпринимательской деятельности, годы. Тн – нормативный срок службы основных фондов, используемых в предпринимательской деятельности, годы
Годовая сумма амортизационных отчислений определяется путем произведения нормы амортизационных отчислений и первоначальной стоимости объекта основных фондов: Аг = На * Фп / 100.
Ускоренный метод начисления амортизации предполагает неравномерное (по годам) начисление амортизации в течение срока полезного использования основных фондов. В первые годы эксплуатации большая часть стоимости объекта амортизации включается в себестоимость продукции. По мере увеличения срока эксплуатации основных фондов годовая сумма амортизационных отчислений уменьшается. Наиболее распространнеными в зарубежной практике методами ускоренной амортизации является метод суммы лет и метод снижающегося остатка.
Метод суммы лет t 0 – остающийся срок эксплуатации, годы; Σt - сумма лет амортизационного периода.
Сумма лет
Амортизационные отчисления в году t Аt = Нt * Фп / 100.
Метод уменьшающегося остатка норма амортизации определяется как единица, деленная на срок полезного использования и умноженная на коэффициент ускорения (Ку), который может изменяться от 1 до 2, 5. ∑At – сумма накопленных амортизационных отчислений за весь период эксплуатации объекта основных фондов, руб; Фп(в) – первоначальная (восстановленная) стоимость объекта амортизации, руб.
Производительный способ начисления амортизации заключается в начислении амортизации исходя из амортизируемой стоимости основных фондов и отношения использованного ресурса в текущем году к ресурсу объекта исходя из его технических характеристик.
Годовая норма амортизации может быть скорректирована, путем применения поправочных коэффициентов, учитывающих условия эксплуатации основных фондов (агрессивная среда, отклонение от установленных базовых режимов работ и д. р. ).
Сравнительные величины норм амортизации и годовых амортизационных отчислений при различных методах начисления амортизации Годы Нормы амортизации, % Равномерный Метод суммы лет метод Метод снижающе гося остатка Годовая сумма амортизационных отчислений, млн. руб. Равно. Метод мерный суммы лет снижающе гося метод остатка 1 10 18, 2 20 1, 6 2, 9 3, 2 2 10 16, 4 20 1, 6 2, 6 3 10 14, 5 20 1, 6 2, 3 2, 0 4 10 12, 7 20 1, 6 2, 0 1, 6 5 10 10, 9 20 1, 6 1, 7 1, 3 6 10 9, 1 20 1, 6 1, 5 1, 0 7 10 7, 3 20 1, 6 1, 2 0, 8 8 10 5, 5 20 1, 6 0, 9 0, 7 9 10 3, 6 20 1, 6 0, 5 10 10 1, 8 20 1, 6 0, 3 0, 4
РЫЧАГИ УПРАВЛЕНИЯ АМОРТИЗАЦИЕЙ Установление амортизационного периода срока полезного использования нормативного срока службы Методы начисления амортизации равномерный суммы лет снижающегося остатка производительный Переоценка основных фондов методом прямого счёта индексный метод по курсу Национального банка Индексация амортизационных отчислений в условиях инфляции корректировка амортизации, начисленной равномерным методом
Способы и методы начисления амортизации устанавливаются предприятием самостоятельно по каждому объекту основных фондов и отражаются в учетной политике, разрабатываемой субъектом хозяйствования на каждый финансовый год.
Показатели использования оборудования показатели экстенсивного использования основных фондов, отражающие уровень использования их по времени; интенсивного использования основных фондов, отражающие уровень их использования по мощности (производительности); интегрального использования основных фондов, учитывающие совокупное влияние всех факторов — как экстенсивных, так и интенсивных.
Коэффициент экстенсивного использования оборудования Коэффициент загрузки оборудования характеризует использование оборудование по времени. Определяется по формуле: где: Тф, Тэ – соответственно фактический и эффективный фонд времени работы оборудования.
Коэффициент сменности работы оборудования определяется по формуле: N 1, N 2, N 3 – соответственно количество оборудования, работающее в первую, вторую и третью смены; Nуст – общее число установленного оборудования.
Основные направления повышения сменности работы оборудования: повышение уровня специализации рабочих мест, что обеспечивает рост серийности производства и загрузку оборудования; повышение ритмичности работы; снижение простоев, связанных с недостатками в организации обслуживания рабочих мест, обеспечении станочников заготовками, инструментами; лучшая организация ремонтного дела, применение передовых методов организации ремонтных работ; механизация и автоматизация труда основных и вспомогательных рабочих
Коэффициент интенсивного использования оборудования характеризует использование оборудование по мощности. Определяется отношением фактического объема производства продукции (Qтп) к максимально возможному (Qмах):
Интегральный коэффициент загрузки оборудования характеризует в целом использование оборудование. Определяется произведением коэффициентов экстенсивного и интенсивного использования оборудования: Кинт = Кэ * Ки.
Съем продукции с м 2 производственной площади определяется по формуле: S пр = Qтп / Fпр, где Fпр – производственная площадь предприятия, м 2. Производственная площадь, приходящаяся на один станок, определяется отношением: F прi = Fпр / Nуст.
Показатели эффективности использования основных фондов Общие показатели: фондоотдача, фондоемкость, рентабельность фондов. Частные – показатели использования оборудования и производственных площадей.
Фондоотдача показывает, сколько товарной продукции приходится на один рубль основных фондов производства. Определяется по формуле: Фо = Qтп / Фсг, где: Qтп – объем производства товарной продукции, в руб. ; Фсг – среднегодовая стоимость основных производственных фондов в руб. .
Фондоемкость показатель обратный фондоотдаче. Показывает сколько производственных фондов приходится на один рубль товарной продукции. Определяется по формуле:
Рентабельность капитала 1 Рентабельность совокупного капитала 2 рентабельность собственного и заемного капитала 3 рентабельность операционного капитала 4 рентабельность собственного капитала 5 рентабельность основных производственных фондов 6 рентабельность акционерного капитала
Направления увеличения времени работы оборудования сокращение и ликвидация внутрисменных простоев оборудования путем повышения качества ремонтного обслуживания оборудования, своевременного обеспечения основного производства рабочей силой, сырьем, топливом, полуфабрикатами; сокращение целодневных простоев оборудования, повышение коэффициента сменности работы оборудования.
Повышение эффективности работы оборудования уменьшение количества излишнего оборудования; быстрое вовлечение в производство неустановленного оборудования; модернизация действующих машин и механизмов, установлении оптимального режима их работы; совершенствование структуры основных фондов;
Повышение эффективности работы оборудования техническое совершенствования орудий труда и совершенствование технологии производства; ликвидации ≪узких мест≫ в производственном процессе; сокращения сроков достижения проектной производительности техники; совершенствование организации труда, производства и управления; повышения квалификации и профессионального мастерства рабочих.
Воспроизводство ОФ Постоянное возобновление капитала и его обновление путем приобретения новой техники, лизинга, реконструкции, технического перевооружения, модернизации и капитального ремонта на основе реализации амортизационной, инновационно-инвестиционной, налоговой, кредитной и таможенной политики
Простое воспроизводство Постоянное возобновление основных фондов в неизменных масштабах
Расширенное воспроизводство Постоянное возобновление основных фондов при росте масштабов, повышении качества и производительности оборудования
Расширенное воспроизводство Рост объемов выпуска; Совершенствование видовой структуры; Совершенствование технологической структуры; Совершенствование возрастной структуры
Стоимость ОФ на конец года Процессы воспроизводства основных фонов в течение года отражаются в балансе
Формы обновления Сопоставление капитальных вложений, себестоимости продукции и производительности оборудования по сравниваемым вариантам
Капитальный ремонт 1) затраты на капитальный ремонт меньше, чем затраты на приобретение нового оборудования 2) себестоимость производства продукции на существующем оборудовании меньше ее себестоимости на новом оборудовании
Модернизация действующего оборудования Если затраты на модернизацию не приводят к увеличению себестоимости производства по сравнению с использованием нового оборудования
Лизинг Долгосрочная аренда на срок от5 до 20 лет Разновидности: Хайринг – 1 -5 лет Рентинг – до 1 года
Преимущества лизинга Возможность увеличения производственной мощности и расширение номенклатуры используемых ОФ без значительных единовременных капиталовложений Снижение налоговых отчислений за счет отнесения лизинговых платежей на текущие издержки производства Обеспечивает различные льготы, в частности ускоренную амортизацию
Виды лизинга Оперативный – срок лизинга меньше срока службы техники Финансовый – лизинговая фирма является посредником между фирмой производителем и фирмой лизингополучателем Раздельный лизинг – усложненный вариант финансового лизинга Чистый лизинг – техническое обслуживание осуществляет арендатор при условии обязательного возврата арендуемой техники после завершения срока аренды в работоспособно состоянии Полный лизинг – дополнение к финансовому, которое предусматривает услуги специалистов
Тема 12. Основные фонды и их эффективность.pptx