Скачать презентацию Основные энергетические и световые характеристики излучения Единица измерения Скачать презентацию Основные энергетические и световые характеристики излучения Единица измерения

3_Энерг соотн_Атмосфера.ppt

  • Количество слайдов: 20

Основные энергетические и световые характеристики излучения Единица измерения: люмен* [лм]. Световым потоком Ф называется Основные энергетические и световые характеристики излучения Единица измерения: люмен* [лм]. Световым потоком Ф называется вся мощность излучения источника света, оцениваемая по световому ощущению глаза человека. Обычная лампа накаливания мощностью 100 Вт создаёт световой поток, равный примерно 1300 лм. Компактная люминесцентная лампа дневного света мощностью 26 Вт создаёт световой поток, равный примерно 1600 лм. Световой поток Солнца равен 3, 8 × 1028 лм.

Сила света: кандела** [кд]. Источник света излучает световой поток Ф в разных направлениях с Сила света: кандела** [кд]. Источник света излучает световой поток Ф в разных направлениях с различной интенсивностью. Интенсивность излучаемого в определенном направлении света называется силой света I.

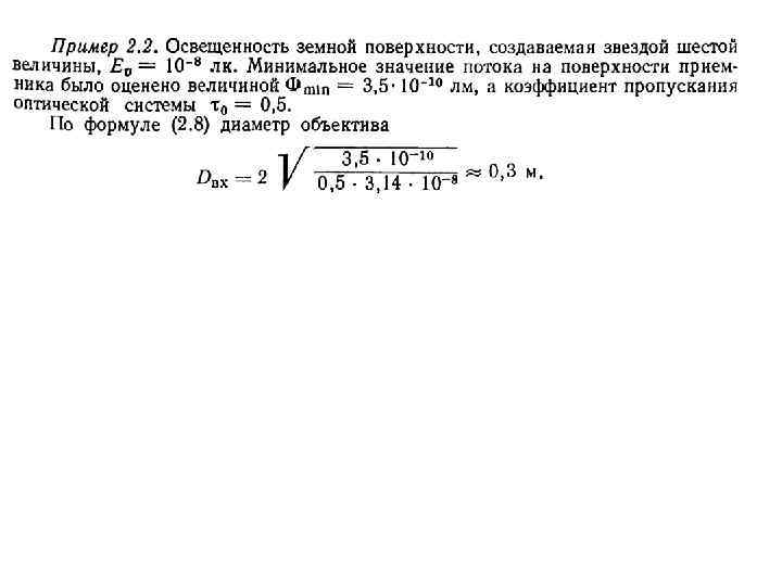
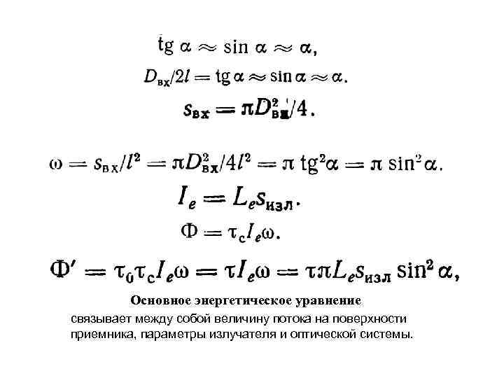
Основное энергетическое уравнение связывает между собой величину потока на поверхности приемника, параметры излучателя и Основное энергетическое уравнение связывает между собой величину потока на поверхности приемника, параметры излучателя и оптической системы.

Осветительная система с двухлинзовым конденсором 1 – источник излучения 2 – конденсор 3 - Осветительная система с двухлинзовым конденсором 1 – источник излучения 2 – конденсор 3 - приемник (2. 8)

Различают три вида фильтров: - полосовые - длинноволновые - коротковолновые Различают три вида фильтров: - полосовые - длинноволновые - коротковолновые

Атмосфера как среда распространения излучения - поглощение энергии (преобразование её в другие виды) - Атмосфера как среда распространения излучения - поглощение энергии (преобразование её в другие виды) - рассеяние (изменение направленности излучения - поляризация -- мерцание (флуктуации показателя преломления) - рефракция (изменение плотности потока по сечению пучка)

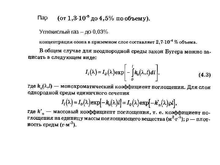
Пар Углекислый газ – до 0, 03% Пар Углекислый газ – до 0, 03%

Метеорологическая дальность видимости: Метеорологическая дальность видимости:

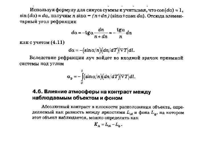
Рефракция лучей Показатель преломления среды на участке Рефракция лучей Показатель преломления среды на участке

Вопросы переделать! Вопросы переделать!