Лекция 3 (Интерференция, примеры).ppt
- Количество слайдов: 35
Опыт Юнга В 1801 году Томас Юнг впервые наблюдал явление интерференции света. Схема его опыта показана на рисунке. Две щели в экране S 1 и S 2 пропускают солнечные лучи и выступают двумя источниками когерентных волн в воздухе. 1. 3. 4
В опыте Юнга используется метод деления волнового фронта двумя щелями. Распределение интенсивности расположенной у второго экрана. на фотопленке,
Найдем интенсивность суммарной волны в точке наблюдения P, считая, что направления световых векторов двух источников совпадают. Колебания двух световых векторов в точке P равны
Показатель преломления воздуха близок к 1 (n 1 = n 2 = 1), поэтому отличие фаз двух волн в точке P связано только с разницей геометрических длин путей S 1 и S 2 , пройденных двумя волнами
Тогда условием максимума интерференции будет m - порядок интерференционного максимума. Условием минимума интерференции является Выразим разность хода двух волн через координату точки наблюдения Р на экране.
Из рисунка следует Откуда Значит
Пусть точка наблюдения находится далеко от щелей, так что имеют место тогда для координат точек P, в которых будет максимум интерференции, получаем выражение (1. 3. 9) В точке х = 0 расположен центральный максимум.
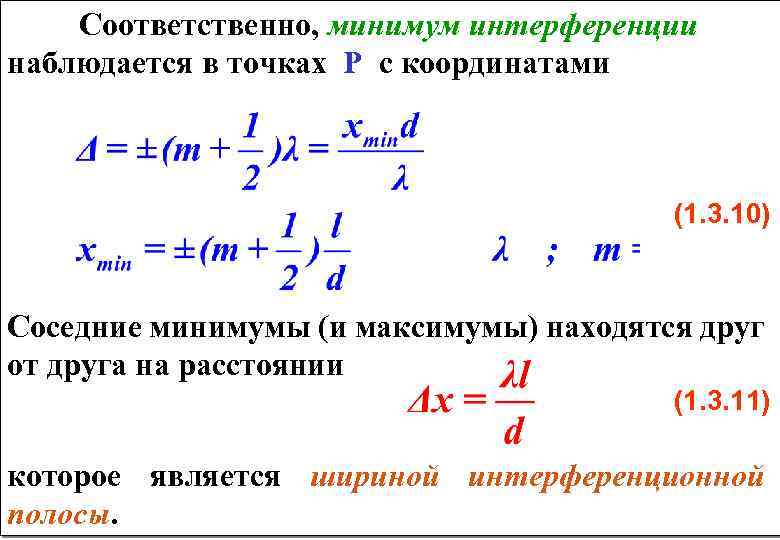
Соответственно, минимум интерференции наблюдается в точках P с координатами (1. 3. 10) Соседние минимумы (и максимумы) находятся друг от друга на расстоянии (1. 3. 11) которое является шириной интерференционной полосы.
Следовательно, ширина полос растет при уменьшении расстояния между источниками d, увеличении длины волны света и увеличении расстояния до точки наблюдения l. Если d ~ l, то расстояние между соседними полосами будет того же порядка, что и длина волны. Поскольку мала ~ 1 m, то отдельные полосы в этом случае будут неразличимыми невооруженным глазом. Поэтому условием наблюдения интерференционной картины в опыте Юнга является d << l.
Зависимость положений максимумов и минимумов от длины волны приводит к тому, что в естественном белом свете боковые полосы окрашены в цвета радуги. При этом фиолетовый край полос расположен ближе к центру, а красный край полос – дальше от центра картины. Центральная полоса (x = 0, m = 0) имеет белый цвет, так как в центре максимумы волн с различными длинами совпадают.
По мере удаления от центра максимумы разных цветов все больше смещаются друг относительно друга, что приводит к смазыванию интерференционных полос при проведении опыта Юнга в белом свете. В монохроматическом свете число различимых полос возрастает.
Рассмотрим распределение интенсивности света на экране наблюдения. Пусть интенсивность интерферирующих волн одинаковая I 1 = I 2 = I 0. Тогда, согласно (1. 3. 4), интенсивность суммарной волны равна (1. 3. 12) где разность фаз двух волн есть Зависимость (1. 3. 12) по закону “квадрат косинуса” показана в правой части последнего рисунка.
1. 3. 5 Бизеркало Френеля Вторым примером использования метода деления волнового фронта является бизеркало Френеля. Две когерентные волны получаются в результате отражения света от двух зеркал, плоскости которых наклонены под небольшим углом друг к другу. Источник света - узкая щель S, параллельная ребру между зеркалами.
S 1 , S 2 – мнимые источники х – ширина интерференционной полосы
Отраженные от зеркал лучи падают на экран. В области перекрытия, возникает интерференционная картина. Из рисунка следуют POQ = 2 OS = OS 1 = OS 2 = r d = 2 rsin ≈ 2 r a = rcos ≈ r l = a+b Используя результаты расчета интерференции волн в Ширина интерференционной полосы на экране равна опыте Юнга, находим ширину интерференционной Dx » ll/d = l(a + b)/(2 ad). полосы
Ширина области перекрытия волн PQ равна PQ = 2 b·tg ≈ 2 b· Поэтому максимальное число интерференционных полос, которое можно наблюдать с помощью бизеркала Френеля, равно
1. 3. 6 Бипризма Френеля Третий пример использования метода деления фронта волны – бипризма Френеля. Для разделения световой волны на две используется призма с углом при вершине, близким к 180.
Источником света служит освещенная узкая щель S, параллельная преломляющему ребру бипризмы. Образуются два близких мнимых источника S 1 и S 2 исходного источника S. PQ - область перекрытия волн, идущих от них.
Чтобы объяснить наблюдаемую интерференционную картину рассмотрим сначала вспомогательную задачу о преломлении светового луча на клине с очень острым углом при вершине . + 90° - r + 90° - i = 180° = r + i Использовали малость всех углов , i, r, i , r.
Угол отклонения падающего луча от первоначального направления после выхода через вторую границу φ равен φ = i - r + r - i = i + r - = rn + ni - = (n-1)
Вернемся к исходной задаче. Найдем ширину интерференционных полос и их число на экране наблюдения. Из-за малости углов исходный источник света S и мнимые источники S 1 и S 2 находятся на одной линии. Из первого рисунка следует, что расстояние между мнимыми источниками равно d = 2 a·tgφ ≈ 2 a·φ = 2 a·(n-1)·
Расстояние от источников до экрана равно l = a + b Поэтому ширина интерференционных полос равна Ширина области перекрытия волн PQ равна PQ = 2 b·tgφ ≈ 2 b·φ = 2 b·(n-1)· Поэтому максимальное число наблюдаемых полос равно
1. 3. 7 Интерференция в тонких пленках. Полосы равного наклона. Важный частный случай интерференции света возникает при взаимодействии двух волн, отраженных двумя поверхностями плоскопараллельной пластины. Данный тип интерференции наблюдается, например, на тонкой бензиновой пленке, растекшейся на воде, или на окисных пленках металла. Эта интерференция объясняет металлический отлив в окраске крыльев насекомых и птиц.
Наблюдение ведется на экране, расположенном в фокальной плоскости собирающей линзы. Источник света находится в воздухе.
В точке падения А амплитуда падающей волны делится на две части – амплитуду отраженной волны и амплитуду преломленной волны. Оба луча, идущие от S к P, порождены одним падающим лучом в точке A и после отражения от передней и задней поверхностей пластины идут параллельно другу. Оптическая разность хода между ними в точке наблюдения P равна = n (AB + BC) - AD где n - показатель преломления материала пластины.
Из исунка ледуют еометрические ути вух р с г п д лучей AB + BC = 2 d/cosr , AD = 2 d · tgr·sini где d - толщина пластины, i и r - углы падения и преломления на верхней грани. Из закона преломления sini = nsinr Подставляя sini в оптическую разность хода, получаем = 2 n·d·cosr (1. 3. 13)
граничных Учтем, для из условий что электромагнитных волн на границе раздела двух диэлектриков следует, что при отражении волны от оптически более плотной среды фаза отраженной волны терпит скачок (меняется) на p. В нашем случае это имеет место для волны, отраженной от верхней поверхности пластины - ее фаза меняется по сравнению с падающей волной на p. У волны же, отраженной от нижней поверхности, такого скачка фазы нет.
Поэтому азность аз заимодействующих р ф в d волн в точке P равна (1. 3. 14) Следовательно, разность фаз d в точке наблюдения P определяется углом падения i.
(1. 3. 14) что полосы Из следует, светлые расположены в тех местах где 2 n·d·cosr ± 0/2 = m 0 (1. 3. 15) m=0, 1, 2, … - порядок интерференционной полосы. Полоса, отвечающая m - ому порядку интерференции, обусловлена светом, падающим на пластину под определенным углом i. Поэтому такие полосы называют интерференционными полосами равного наклона.
1. 3. 8 Интерференция света на клине. Полосы равной толщины Параллельный пучок света падает на плоский клин с малым острым углом при вершине. В отраженном свете наблюдается выраженная интерференция.
Из задачи об интерференции света в тонких пленках следует, что в заданном месте клина с толщиной b, оптическая разность хода между волнами, идущими к наблюдателю, с учетом потери полуволны (для волны, отраженной от верхней грани) равна (1. 3. 16) n - показатель преломления клина. Если разность хода кратна длине волны, то в данном месте клина будет наблюдаться светлая интерференционная полоса. Если же она кратна нечетному числу полуволн, то в таком месте клина будет наблюдаться темная полоса.
1. 3. 9 Кольца Ньютона Кольцевые полосы равной толщины наблюдаются в воздушном зазоре между выпуклой сферической поверхностью линзы и плоской поверхностью стекла. Их называют кольцами Ньютона. Они являются еще одним примером полос равной толщины. Кольца Ньютона в отраженном свете
Из рисунка следует, что толщина воздушного зазора h связана с радиусом кольца r соотношением: (1. 3. 17) r/R << 1 Здесь в конце использовано условие , которое выполняется, поскольку радиус кривизны линзы обычно велик (~ 1 м).
Интерференционная картина возникает за счет взаимодействия волн, отраженных от выпуклой поверхности линзы и верхней грани пластины. Оптическая разность хода между этими волнами (с учетом потери полуволны при отражении от пластины) равна Темные полосы возникают, когда min=(m+1/2)l, m=0, 1, 2, . . . Поэтому с учетом (1. 3. 17) радиус m-го темного кольца равен Светлые полосы возникают в тех местах линзы, где max=ml, m=1, 2, . . . Отсюда находим радиус m-го светлого кольца


