604dad7f39c2a0cdb23cd6144521c396.ppt
- Количество слайдов: 30
ОПТИМИЗАЦИОННАЯ ТЕРМОДИНАМИКА задачи, методология, результаты Цирлин Анатолий Михайлович tsirlin@sarc. botik. ru
Понятия равновесной ТД • ТД макросистемы –системы, не управляемые на уровне молекул (микроуровне). • На макроуровне : 2 типа переменных Интенсивные (t, p, ci, …) и экстенсивные (Ni, V, U, S…). Формальное отличие. • Законы сохранения вещества и энергии – как для механических. НО: Теплота переходит только от горячего к холодному, вещество от большей концентрации к меньшей – стрела времени. В механических системах аналога нет.
ЭНТРОПИЯ • d. S 1/dt=-q(T 1, T 2)/T 1; d. S 2/dt=q(T 1, T 2)/T 2 • σ=D(S 1+S 2)/dt=q(T 1, T 2)(1/T 2— 1/T 1)>0 • σ –диссипация >0 в любой изолированной системе при любых процессах, для которых окружение не меняет своего состояния (энергии).
Процессы обмена • 1. ТЕПЛООБМЕН • Кинетика, движущая сила, производство энтропии (диссипация) • 2. МАССОПЕРЕНОС • Кинетика, движущая сила, диссипация • 3. Векторные процессы. Кинетика Онзагера, диссипация. • 4. Общий случай.
Три типа ТД подсистем и два вида энергии 1. Резервуары 2. Системы с конечной емкостью 3. Посредники. Два вида энергии I. Механическая&электрическая. II. Тепловая) • Поступление I не меняет энтропию Поступление II – увеличивает энтропию. • •
Необратимость и кинетика «Естественные процессы» Стохастического взаимодействия Мера необратимости, Энтропия S, диссипация s -скорость роста энтропии (производство)
• Энтропия S—величина, характеризующая меру неупорядоченности системы. В результате процессов стохастического взаимодействия S для системы в целом всегда растет. Скорость ее роста (диссипация) -s >0 • При взаимодействии двух однородных подсистем диссипация равна произведению потока обмена на движущую силу (разницу интенсивных переменных). • При теплообмене – поток теплоты на разницу термических потенциалов (1/T 2 -1/T 1). Поток направлен в сторону меньшей температуры (Т 2 <Т 1). • То, что s >0 – эмпирический факт, как закон всемирного тяготения.
Необратимая тепловая машина заданной и предельной мощности Почему возникла эта задача? Атомная энергетика и работа И. И. Новикова 1956 Температура источников -функция времени T(t), принимающая два фиксированных значения Температуру рабочего тела будем считать управлением Tu(t), ограниченным сверху и снизу температурами источников
Тепловая машина, предельной мощности (формализация) При условиях Фазовые координаты не входят в правые части (Ляпуновские уравнения) Мы получили усредненную задачу нелинейного программирования
Результаты решения: Новиков (1956), Курзон-Альбурн (1980) КПД не зависит от α, pмах зависит
Тепловая машина, предельный КПД При условии баланса энтропии (Э) Новиков: Розоноэр+Цирлин:
2. РЕЗУЛЬТАТЫ: Розоноэр +Ц (1982)
УСРЕДНЕННАЯ ОПТИМИЗАЦИЯ Максимум среднего значения функции f(x) n переменных при заданном среднем значении аргумента =X эквивалентен задаче об ординате выпуклой оболочки Cof(x) в точке X. При этом выпуклая оболочка получается усреднением не более n+1 «базовых значений» f(x). Это же справедливо, когда условия наложены не на x, а на функции g(x). Теперь число базовых точек определяется размерностью g(x) –числом усреднений. Продолжительность цикла не влияет на результат.
Для тепловой машины это значит, что в задаче о предельной мощности (одно усреднение) вектор температур на оптимальном решении при любом законе теплообмена принимает не более двух значений. Оптимальный цикл всегда «похож» на цикл Карно. В задаче об оптимальном КПД (два усреднения) возможны оптимальные циклы с тремя изотермами. Такой цикл действительно был найден Орловым. Получен класс законов теплообмена, для которых оптимальны 2 изотермы (достаточные условия).
Общая последовательность решения • 1. Для процесса записывают балансы по веществу, энергии и энтропии (их число =числу веществ+2). • 2. Энтропийный баланс содержит производство энтропии (диссипацию). • 3. Решают экстремальную задачу о минимуме диссипациипри заданных ограничениях. • 4. Это позволяет найти ОБЛАСТЬ ТД РЕАЛИЗУЕМОСТИ
Пример: балансы для процесса разделения После преобразования Если температуры подачи и отбора теплоты TB и TDсовпадают с температурами кипения ключевых компонентов, то даже обратимая оценка позволяет решить задачу о выборе порядка разделения
Процессы минимальной диссипации p(N)—уравнение состояния Для случая = a( p ) g( p, u ) получим:
Нерешенная задача: Минимальная диссипация для векторного потока • Кинетика Онсагера: • Gi= (aij, f J ) G – вектор потоков, f – движущих сил. f=f(N) • d. N/dt= G, d. S/dt=(Gi, fi)===min • Оптимальное решение: потоки и движущие силы –CONST ОБЩИЙ СЛУЧАЙ ? ? ? ? Gi= Gi(f ) ; f=f(N); d. N/dt= G; d. S/dt=(Gi, fi)===min
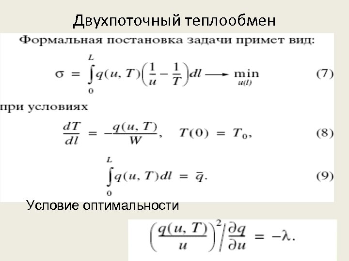
Двухпоточный теплообмен Условие оптимальности
Линейный теплообмен Теплоперенос: p ~ T 1, u ~ T 2
Двухпоточный линейный теплообмен Производство энтропии для любого теплообменника σ=∑Wi ln Tiвх/Tiвых, Условие σ>σ * накладывает ограничения на любой двухпоточный теплообменник. Оценка реализуется в противоточном трубчатом теплообменнике, если отношение водяных эквивалентов так же равно m.
МНОГОПОТОЧНЫЙ линеный ТЕПЛООБМЕН Условия оптимальности
РАЗДЕЛЕНИЕ • Чтобы разбить яйцо требуется несравненно меньше усилий, чем для того, чтобы из полученной яичницы вновь возродить яйцо. Смешение жидкостей, газов, и пр. является примером необратимого процесса. Чтобы разделить смесь. даже если делать это сколь угодно медленно, требуется затратить работу, которую называют обратимой работой разделения. Величину этой работы нашел в 1884 году Вант-Гофф. • Для этого он поставил эксперимент над смесью двух газов. Эксперимент мысленный, но его значение вполне сопоставимо со значением открытия Карно. Действительно, процессы разделения являются едва ли не самыми энергоемкими. Ведь только на разделение нефти и получение из нее бензина керосина, дизельного топлива и масел требуется затратить до 15% энергии, содержащейся в нефти.
• Эксперимент Вант-Гоффа: • В цилиндр, где находилась смесь газов А и В, помещались два полупроводящих поршня. Один из них пропускал только вещество А, а другой - только В. Поршни первоначально находились в концах цилиндра, а затем сколь угодно медленно двигались навстречу другу. Когда они смыкались, то по одну сторону перемычки оказывалось вещество А, а по другую - В. Вант-Гофф показал, что работа, которую нужно затратить. на движение поршней, равна • A=-RTV(Caln. Ca+Cbln. Cb) • Здесь R-универсальная газовая постоянная, Т-температура смеси, СА и СВ концентрации веществ А и В в объеме смеси V • ЗАДАЧА: • Как нужно перемещать поршни, чтобы затратить минимум работы? Минимуму затраченной работы соответствует минимум диссипации. Продолжительность ограничена. • Потоки вещества через полупроводящие поршни зависят от давлений соответствующих веществ по обе стороны каждого из них. РА и РВ -парциальные давления в смеси, РАО и РВО - давления чистых веществ при температуре T.
РЕШЕНИЕ • Для идеальных газов , когда потоки пропорциональны отношению давлений, процесс минимальной диссипации должен состоять из трех участков: • 1. каждый из поршней мгновенно сдвигается в такое положение, чтобы потоки g. A и g. B оказались равными g*A=CAV/ ; g*B=CBV/ ; • 2. в течение всего времени процесса поршни перемещаются так, чтобы отношения давлений по обе стороны каждого из них, а значит и расходы газов были постоянны; • 3. сомкнувшись, поршни мгновенно сдвигаются вместе в такое положение, чтобы давления по обе стороны перегородки оказались одинаковыми. • В таком процессе прирост энтропии минимален и равен • δSmin=(CA 2/ A + CB 2/ B) V 2/T , Сb=1 -Ca • а необратимая работа разделения, уточняющая оценку Вант-Гоффа, • Amin= Ap+ T Smin. •
Работа разделения (обратимая и при заданной продолжительности)
Порядок разделения=? ? 1 вариант 2 вариант Pо=--RT(xа ln xа + xlnxв + xс ln xс)g --- обратимая мощность разделения Гиббса, (производительность g стремится к нулю или размеры установки – к бесконечности). В механических системах она не зависит от порядка разделения
Ректификация. В каком порядке делить смеси с учетом необратимости (И. Сукин)? Разбиение концентрационного симплекса на области, в которых предпочтителен прямой (справа) либо обратный порядок разделения, для различной степени необратимости
С учетом необратимости множество реализуемых режимов зависит от вида затрачиваемой энергии Работа—теплота (масса) Тепловой насос, мембраны Теплота – работа Тепловая машина, колонна ректификации. .
РЕЗУЛЬТАТЫ • 1. КАК ПРИ ЗАДАННОЙ СРЕДНЕЙ ИНТЕНСИВНОСТИ теплообмена МЕНЯТЬ ТЕМПЕРАТУРЫ В ТЕПЛООБМЕННИКЕ ? ? Так, чтобы отношение температур было постоянно. 2. ПРОЦЕССЫ МИНИМАЛЬНОЙ ДИССИПАЦИИ • 3. КАКИМИ МОГУТ БЫТЬ ФОРМЫ ГРАНИЦ ТД РЕАЛИЗУЕМОСТИ В ПЛОСКОСТИ ЗАТРАТЫ==ВЫПУСК? • Два типа: ВЫПУКЛАЯ ВВЕРХ , ИМЕЮЩАЯ ЭКСТРЕМУМ • ВЫПУКЛАЯ ВВЕРХ МОНОТОННАЯ • 4. КАКОВЫ МИНИМАЛЬНЫЕ ЗАТРАТЫ ЭНЕРГИИ НА РАЗДЕЛЕНИЕ ПРИ ЗАДАННОЙ ПРОИЗВОДИТЕЛЬНОСТИ? • 5 В КАКОМ ПОРЯДКЕ НАДО ДЕЛИТЬ СМЕСЬ? ? • 6. ПРЕДЕЛЬНЫЕ ВОЗМОЖНОСТИ ТЕПЛОВЫХ НАСОСОВ, МАШИН, ХОЛОДИЛЬНЫХ ЦИКЛОВ.


