НИС Лекция 8 Бляхеров.pptx
- Количество слайдов: 34
ОПТИМАЛЬНОЕ РЕЗЕРВИРОВАНИЕ В ОТКАЗОУСТОЙЧИВЫХ СИСТЕМАХ Бляхеров Андрей
Основные понятия Резервирование — метод повышения характеристик надёжности технических систем или поддержания их на требуемом уровне посредством введения аппаратной избыточности за счет включения запасных (резервных) элементов и связей, дополнительных по сравнению с минимально необходимым для выполнения заданных функций в данных условиях работы. Элементы минимизированной структуры системы, обеспечивающей ее работоспособность, называются основными элементами; Резервными элементами называются элементы, предназначенные для обеспечения работоспособности системы в случае отказа основных элементов.
Применение Резервирование широко применяется, например: • на опасных производственных объектах • в предохранительные устройствах • в военной технике • обеспечения безопасности АЭС. Во многих случаях его необходимость диктуется требованиями промышленной безопасности или государственных правил и стандартов.
Применение Резервирование блока питания (дублирование). Резервирование жёстких дисков для построения «зеркального» RAID 1.
Применение Резервирование сервера промышленной задачи.
Классификация Резервирование в технологических системах классифицируют по ряду признаков, основные из которых: • уровень резервирования, • кратность резервирования, • состояние резервных элементов до момента включения их в работу, • возможность совместной работы основных и резервных элементов с общей нагрузкой, • способ соединения основных и резервных элементов.
Классификация Кратность резервирования — отношение числа резервных элементов к числу основных элементов устройства. Кратность резервирования принято обозначать m. Однократное резервирование называется дублированием. По состоянию резервных элементов до момента включения их в работу различают: • нагруженный (горячий) резерв — резервные элементы нагружены так же, как и основные; • облегчённый (ждущий) резерв — резервные элементы нагружены меньше, чем основные; • ненагруженный (холодный) резерв — резервные элементы практически не несут нагрузки.
Классификация В зависимости от масштаба и принятой единицы резервирования различают: • общий резерв, при котором резерв предусматривается на случай отказа объекта в целом, • раздельный (поэлементный) резерв, при котором резервируются отдельные части объекта (блоки, узлы, элементы). Частным случаем поэлементного резервирования является скользящее резервирование, которое можно использовать, если резервировать группу одинаковых элементов. • Возможно также сочетание общего и раздельного резервирования — так называемое смешанное резервирование.
Целесообразность резервирования Целесообразность применения резервирования определяется следующими факторами: • исходным уровнем надёжности комплектующих изделий; • заданным временем эксплуатации; • наличием эффективной системы контроля и периодичностью проведения профилактики; • возможностями использования менее избыточных методов повышения надёжности.
Оптимальное распределение резервов методом неопределенных множителей Лагранжа
Описание задачи При проектировании отказоустойчивых систем стремятся не только к достижению необходимой их надежности, но и к достижению этой надежности при минимальных затратах, т. е. к нахождению оптимального решения. Возможны две основных постановки задачи оптимального резервирования:
Прямая задача • Путем резервирования добиться максимально возможного значения выбранного показателя надежности системы при заданных ограничениях на общие затраты, связанные с введением резервных элементов. n – количество независимых элементов Ri – показатель надежности системы (н-ер время безотказной работы или коэффициент готовности) Сi – стоимость элементов Сзад – заданное допустимое ограничение на суммарную стоимость резервных элементов.
Обратная задача • Обратная задача: путем резервирования достичь требуемого значения показателя надежности системы при минимально возможных затратах. n – количество независимых элементов Ri – показатель надежности системы (н-ер время безотказной работы или коэффициент готовности) Сi – стоимость элементов Rзад – заданное требуемое значение показателя надежности системы.
Описание задачи 1 m 1 2 n mn m 2. . . n – последовательно соединенных элементов mi – количество элементов i-й подсистемы (т. е. основные и резервные) ci –стоимость одного элемента i-й подсистемы qi – вероятность отказа элемента i-й подсистемы Эта высоконадёжная последовательная система, состоящая из n элементов, каждый из которых может быть резервирован таким же, путем параллельного подключения.
Математическая формулировка задачи Сформулируем математическим образом наши две задачи Прямая: Обратная: где Pi(mi) – вероятность безотказной работы i-й подсистемы Ci(mi) – стоимость (вес, объем и т. п. ) i-й подсистемы Сзад – заданная стоимость Pзад – заданная вероятность
Метод неопределенных множителей Лагранжа Представим функцию Лагранжа в таком виде: f – исследуемая функция ϕ – заданное ограничение Затем составим систему из n+1 уравнения:
Определение параметров метода Очевидно, что вероятность безотказной работы всей системы: где Pi – вероятность безотказной работы элемента i-й системы. Чтобы упростить задачу, сведем ее к поиску минимальной вероятности отказа системы: где qi – вероятность отказа элемента i-й подсистемы Стоимость выразим в виде простой линейной зависимости: где сi – стоимость элемента i-й подсистемы
Прямая задача
Прямая задача Перепишем функцию Лагранжа в виде: Подставляя в первое уравнение системы получим: , (1) Решение системы уравнений позволяет определить n оптимальных значений mi, которые могут получиться нецелочисленными. Поэтому необходимо производить округления этих значений до ближайших целых чисел. После этого часть Целочисленных значений сразу же исключается, поскольку для них не выполняются накладываемые ограничения.
Прямая задача Для определения множителя Лагранжа ε , подставим mi из выражения (1) в последнее уравнение системы: Подставляя последнее выражение в (1), окончательно получим: (2)
Обратная задача Функция Лагранжа примет вид: где Qзад - заданное значение вероятности отказа. Перепишем функцию Лагранжа в виде:
Обратная задача Аналогично предыдущей задачи находим: , Находим множитель Лагранжа ε, подставив mi в последнее уравнение системы: откуда
Обратная задача В окончательном виде выражение для определения оптимального резерва i-й подсистемы имеет вид: (3)
Замечания • Выражения mi (2) и (3) являются приближенными из-за необходимости округления результата. Ошибка получается особенно большой при малых mi. • Использование данного метода в данном случае не совсем корректно, поскольку, во-первых, все переменные в задаче оптимального резервирования принимают дискретные значения, а во-вторых, ограничение не имеет вид неравенств, а не строгих равенств. • Линейная функция стоимости соответствует одноразовому созданию комплекта резервных элементов. Однако при наличии восстановления отказавших элементов, когда в качестве показателя надежности выбирается коэффициент готовности, использование такой функции экономически не корректно.
Пример 1 Имеется система, состоящая из четырех подсистем (n=4). Подсистемы характеризуются стоимостями Ci и вероятностями отказа за заданное время qi:
Пример 1: Решение 1. Первоначальное состояние системы, когда нет резервов, описывается вектором состояния m = {1, 1, 1, 1}; при этом:
Пример 1: Решение 2. По формуле (4. 14) определяем оптимальное количество элементов каждой подсистемы:
Пример 1: Решение Округляя результаты до ближайших целых значений, получим приближенный оптимальный состав системы: m = {4543}. Таким образом, схема системы имеет вид, приведенный на рисунке.
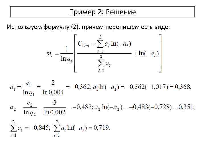
Пример 2: Решение Система состоит из двух блоков, соединенных последовательно. Интенсивности отказов этих блоков равны массы блоков с1=2 кг, с2 = 3 кг. Требуется определить оптимальный состав блоков системы при ее резервировании с учетом того, что масса системы не должна превышать 8 кг и вероятность ее отказа в течение наработки 1 ч должна быть минимальной.
Пример 2: Решение Используем формулу (2), причем перепишем ее в виде:
Пример 2: Решение
Пример 2: Решение
Всем добра! Спасибо за внимание!
НИС Лекция 8 Бляхеров.pptx