17b92199a7809fcc7a053f269b36e368.ppt
- Количество слайдов: 59
Оптико-электронные приборы и системы Дисциплина для магистерской подготовки по направлению 11. 04. 01 «Радиотехника» Автор: Исаев Владимир Александрович, к. т. н. , профессор (соисполнитель Васильев Д. А. ) Великий Новгород, 2017
Занятие 17 Оптико-электронные системы позиционирования
Высокоточное измерение координат изображений малоразмерных (точечных) объектов • Высокоточное измерение координат изображений малоразмерных (точечных) объектов на фоточувствительной поверхности телевизионного анализатора является довольно распространенной задачей при создании целого ряда оптикоэлектронных видеоинформационных систем (ОЭВС) для определения пространственного положения и пространственной ориентации контролируемых объектов. • К подобным системам относятся, например, астродатчики, оптико-электронные датчики деформаций, датчики линейных смещений, угловой ориентации и др.
Оптико-электронный датчик координат малоразмерных (точечных) объектов на основе многоэлементного фотоприемного устройства на приборе с зарядовой связью (ФПЗС) • Появление ФПУ на ПЗС открыло широкие перспективы создания высокоточных измерительных приборов и систем телевизионного типа, предназначенных для определения пространственной ориентации контролируемых объектов. • По сравнению с другими видами телевизионных преобразователей (видиконами, диссекторами и др. ) для ПЗС характерна жёсткая геометрическая привязка фоточувствительных элементов растра к приборной системе координат, что существенно облегчает задачу построения измерительной аппаратуры с высокой стабильностью метрологических характеристик. • Несмотря на дискретный характер ПЗС-структуры, в плоскости анализа изображения принципиально возможна регистрация линейных смещений изображения с погрешностью до десятых и сотых долей пространственного периода элементов.
Линейные координаты изображения точечного источника на фоточувствительной площадке ПЗС • Очевидно, что угловые координаты бесконечно удаленного точечного источника однозначно связаны с линейными координатами его изображения на фоточувствительной площадке ПЗС: X = f⋅tgψ ≈ f⋅ψ; Y = f⋅tgχ = f⋅χ , где ψ и χ – угловые координаты; X и Y – линейные координаты центра изображения в плоскости анализа; f – фокусное расстояние объектива. • Позиционную чувствительность можно повысить за счет интерполяции сигналов, снимаемых со смежных элементов ПЗС. • Одним из наиболее простых интерполяционных алгоритмов является алгоритм определения энергетического центра ( «центра тяжести» ) распределения освещенности Е(х, у) в плоскости анализа изображения.
Распределение освещенности на фоточувствительной площадке ФПЗС E(x) и формирование зарядового рельефа Q(xi) d и d’ – шаг элементов ФПЗС по горизонтали и вертикали соответственно • Как известно, в случае использования линзовой оптической системы при малых (до единиц градусов) углах падения лучей на плоскость входного зрачка весовая функция объектива может быть аппроксимирована гаусоидой вращения с условным радиусом кружка рассеяния R на уровне Em /√ e ≈ 0, 606 Emax. • d – шаг элементов ФПЗС по горизонтали
Схема сферической аберрации • H, H' — положения главных плоскостей; F' — задняя фокальная плоскость; f' — заднее фокусное расстояние; -δs' — продольная сферическая аберрация; δg' — поперечная сферическая аберрация.
Под энергетическим центром изображения объекта следует понимать точку в плоскости анализа изображения, координаты которой определяются выражениями: • где Ф – поток оптического излучения, падающего на фоточувствительную поверхность ПЗС.
Учитывая дискретный характер сигналов, снимаемых с выхода ФПЗС, алгоритм оценки координат энергетического центра принимает вид: • Qs (xi) – суммарный заряд, полученный в результате сложения элементарных зарядов со всех элементов i-го столбца матрицы ПЗС; • Qs (yi ) – суммарный сигнал от всех элементов j-й строки; • N и М – соответствующие числа столбцов и строк матрицы; • xi и yi – дискретные значения условных координат элементов вдоль направления строк и столбцов, выраженные целым числом пространственных периодов ПЗС-структуры.
Окончательный алгоритм, используемый в реальной системе, имеет вид: • Здесь xm и ym – координаты элемента, с которого получен наибольший сигнал; • m = INT(4 R/d); n = INT(4 R/d’ ); INT(Z) – целая часть числа Z; • Us(xi, ym) – выраженный в числовой форме суммарный электрический сигнал с i-х элементов, расположенных на 2 n+1 строках в окрестностях элемента максимального сигнала; • Us(xm , yj) – выраженный в числовой форме суммарный электрический сигнал с j-х элементов, расположенных на 2 m+1 столбцах в окрестностях элемента максимального сигнала.
Алгоритм определения координат энергетического центра изображения точечного объекта распадается на два этапа: • определение координат элемента наибольшего сигнала xm и ym; • вычисление оценок X *цэ и Y *цэ в соответствии с выражениями: • при этом значения m и n могут быть определены заранее для заданных параметров (R и d) оптической системы и ПЗСпреобразователя. • для вычисления каждой из координат за заданное время измерения ЦВУ должно выполнить лишь небольшое количество операций сложения и умножения переменных, а также одну операцию деления, что является несомненным достоинством исследуемого алгоритма.
Структурная схема оптико-электронного датчика • • С помощью оптической системы (ОС) изображение объекта строится на фоточувствительной поверхности телевизионного преобразователя на ПЗС. Видеоусилитель (ВУ) служит для усиления видеосигнала до заданного уровня, определяемого рабочим диапазоном аналого-цифрового преобразователя (АЦП). При этом управление ВУ обеспечивается блоком регулировки усиления (РУ). В свою очередь РУ управляется от пикового детектора (ПД), на вход которого поступает сигнал с выхода фиксатора уровня (ФУ). ФУ необходим для «привязки» уровня видеосигнала, соответствующего фоновому заряду, к нижнему уровню рабочего диапазона АЦП. Максимальное пиковое значение сигнала на выходе ФУ должно соответствовать верхнему уровню рабочего диапазона АЦП. С выхода АЦП сигнал в виде параллельного двоичного кода поступает на вход буферного запоминающего устройства (БЗУ), емкость которого определяется размерностью матрицы ПЗС.
Приложение 1 Андреев А. Л. , Коротаев В. В. , Пашковский Д. М. Селекция изображений малоразмерных объектов на неоднородном фоне в условиях помех // Изв. вузов. Приборостроение. - 2013. – Т. 56. - № 10. – С. 88 -93.
Селекция изображений малоразмерных объектов на неоднородном фоне в условиях помех • Одной из распространенных задач, решаемых на этапе предварительной обработки изображений, является выделение слабых оптических сигналов от малоразмерных (в предельном случае — точечных) целей, наблюдаемых в присутствии существенно более контрастных мешающих деталей фона. • Применительно к автоматизированным системам видеонаблюдения последние являются оптическими помехами, это могут быть всевозможные блики, яркие излучающие или отражающие излучение объекты, находящиеся в поле зрения системы. • В качестве рабочих признаков выделяемых целей в общем случае могут быть использованы спектральные, динамические и пространственные параметры, отличающие выделяемые объекты от маскирующих элементов фона.
Изображение, содержащее малоразмерные объекты O 1, …, O 10, а также более крупные и более контрастные мешающие детали фона • сигналы от малоразмерных целей могут обладать как положительным, так и отрицательным (O 4, O 7) по отношению к элементам окружающего фона контрастом
Осциллограмма видеосигнала выделенной строки а) осциллограмма выделенной строки ab изображения; б) фоновая составляющая, полученная после фильтрации видеосигнала выделенной строки; в) разностный сигнал, полученный после вычитания фоновой составляющей.
Практическая реализация алгоритма обработки сигнала в автоматизированных видеосистемах (АВС) • После квантования видеоимпульсов в узле АЦП элементы изображения можно представить в виде матрицы целых чисел [ E i, j ], где i и j соответственно номера столбцов и строк • Выделение слабых оптических сигналов от малоразмерных объектов (целей), наблюдаемых в присутствии мешающих деталей фона, в автоматизированной системе видеонаблюдения можно осуществлять путём реализации решающего правила, включающего следующие процедуры: - для каждого элемента E i, j исходного массива формируется соответствующее новое значение Е*i, j - для каждого элемента изображения вычисляется разностный сигнал путём сравнения значений отсчётов сглаженного и исходного массивов ZE i, j = E i, j - Е*i, j
Практическая реализация алгоритма обработки сигнала в автоматизированных видеосистемах (АВС) (продолжение) где: F[*] – оператор сглаживающего фильтра; l = (m − 1)/2; k = (n – 1)/2; m×n – апертура фильтра. • Полученный таким образом массив [ Е*i, j ] в дальнейшем используется для компенсации фоновой составляющей. • В качестве сглаживающего фильтра принципиально могут применяться различные линейные или нелинейные анизотропные операторы.
Обнаружение объектов и устранение „пустых“ элементов массива [ZEi, j], не содержащих сигнальной составляющей: • Величина решающего порога Π 0 определяется по заданному критерию оптимальности с учётом допустимых значений вероятностей ошибок первого или второго рода. • В полученном на предыдущем этапе массиве ZEi, j (или ZE*i, j ) осуществляется поиск локальных максимумов. • При обнаружении каждого локального максимума в отведённой области памяти фиксируется небольшой сегмент, взятый из исходного массива в окрестностях элемента, соответствующего локальному максимуму.
Компьютерное моделирование алгоритма • Для реализации описанного алгоритма необходимо уточнение отдельных параметров решающего правила и обоснование требований к отдельным звеньям аппаратной структуры автоматизированной системы видеонаблюдения (тип и апертура сглаживающего фильтра, достаточная разрядность АЦП; габаритно-энергетические параметры оптической системы, предопределяющие реализуемое отношение сигнал/шум). • Эффективным способом решения подобной задачи является компьютерное моделирование. • С помощью компьютерной модели методом статистических испытаний (метод Монте-Карло) можно получать необходимые зависимости, позволяющие прогнозировать поведение системы при различных значениях параметров еще на ранних стадиях проектирования.
В модели в качестве варьируемых исходных параметров, предопределяющих условия эксперимента, используются: • • координаты объекта (цели) относительно положения области существенного изменения фоновой составляющей в анализируемом изображении; параметр, характеризующий градиент пространственного изменения фоновой составляющей (имитирующий плавный или резкий перепад яркости фона в области наблюдения); отношение перепада уровня фоновой составляющей к величине сигнальной составляющей от объекта наблюдения (∆Ф/Uс); отношение сигнал/шум (µ = Uc/σш), оцениваемое как отношение пикового значения сигнала объекта, наблюдаемого на соответствующем локальном участке фона, к среднеквадратическому значению флуктуации шумовой составляющей; тип используемого фильтра: анизотропный линейный или медианный; размерность апертуры фильтра (W = m×m, где m — нечетные числа от 3 до 15); число разрядов АЦП (N = 1— 16).
Зависимости условной вероятности Р правильного выделения сегмента, содержащего изображение объекта, от отношения сигнал/шум при различных значениях разрядности АЦП и отношениях ΔΦ/Uc
Зависимости вероятности правильного выделения сегмента от отношения ΔΦ/Uc при различных значениях разрядности АЦП для случая использования в составе решающего правила линейного анизотропного и нелинейного медианного фильтра
Приложение 2 Андреев А. Л. , Коротаев В. В. Особенности расчета оптико-электронных систем позиционирования на основе готовых телевизионных модулей // Изв. вузов. Приборостроение. - 2010. – Т. 53. - № 10. – С. 69 -75.
Особенности расчета оптико-электронных систем позиционирования на основе готовых телевизионных модулей • Современные компьютерные технологии позволяют путем моделирования достаточно эффективно решать задачу оптимизации параметров отдельных звеньев и прогнозировать уже на ранней стадии проектирования поведение системы в реальных условиях • В общем случае при моделировании требуется большое количество исходных данных. Однако при проектировании ОЭВС на готовых телевизионных модулях разработчикам часто приходится довольствоваться ограниченной информацией о параметрах используемых бескорпусных одноплатных камер. • Фирмы-производители готовых телевизионных модулей обычно не указывают величину и характер неравномерности распределения темновых токов накопления зарядов, степень и характер распределения неравномерности чувствительности по кристаллу.
Особенности расчета оптико-электронных систем позиционирования на основе готовых телевизионных модулей (продолжение) Для выполнения габаритно-энергетического расчета ОЭВС имеются лишь косвенные сведения о пороговой чувствительности, которая может быть оценена следующим образом: E νпор = Eν / µ 0 лк, где Ev пор — пороговое значение освещенности в световых величинах, определяемое по паспортному источнику; Ev — значение освещенности по паспортному источнику при стандартном времени экспозиции (накопления сигнала), для телевизионных систем Tп = 20 мс при номинальном значении отношения сигнал/шум µ 0 (Uc/σш). Основным рассчитываемым параметром является эффективный диаметр входного зрачка, который обычно обеспечивает требуемый уровень освещенности в изображении объекта.
Вариант расчета диаметра входного зрачка оптико-электронного датчика угловых координат точечного объекта, наблюдаемого на значительном расстоянии S • Ω — часть телесного угла излучения источника, попадающего на входной зрачок, • Ωи — телесный угол излучения источника, • Dвх — диаметр входного зрачка объектива, • ψmax и χmax — максимальные значения угловых координат объекта, • a — размер фоточувствительной площадки ФПУ, • f — расстояние от объектива до плоскости фокусировки изображения).
Величина оптического сигнала • Величину оптического сигнала (выраженного через экспозицию), который будет создавать объект наблюдения на фоточувствительной площадке матричной фоточувствиельной структуры (ФПЗС), можно найти из известного выражения для энергии экспозиции Heиз : где Ee из — энергетическая освещенность в изображении объекта, которая определяется как • где Φeиз — поток излучения, создающий изображение объекта; Φe вх — поток излучения, попадающий от объекта на входной зрачок объектива; τ — коэффициент пропускания излучения оптической системой; Aиз — площадь изображения объекта; Dиз — диаметр изображения объекта; Т — фактическое время накопления.
Величина оптического сигнала (продолжение) • В свою очередь поток излучения, попадающий на входной зрачок, будет где Ee вх — облученность, создаваемая объектом на входном зрачке; Aвх — эффективная площадь входного зрачка. • Облученность, создаваемую удаленным точечным объектом на входном зрачке объектива на расстоянии S, можно определить через энергетическую силу излучения объекта Ie • где Φe и — поток излучения объекта; α — максимальный угол падения лучей от объекта на плоскость входного зрачка на краю поля зрения (в нашем случае α ≈ ψ или α ≈χ).
Величина оптического сигнала (продолжение) • Подставив выражения (Ee из), (Φe вх) (Ee вх) в соотношение (Heиз), получим • С другой стороны, величина экспозиции излучения объекта, которая должна быть создана на фоточувствительной площадке ФПУ, для достижения требуемой точности измерения координат должна быть где He пор и Ee пор — соответственно пороговые экспозиция и облученность на фоточувствительной площадке ФПУ, при которых величина полезного сигнала численно равна уровню шумов; µ — требуемое отношение сигнал/шум, при котором значение погрешности измерения любого параметра не превышает допустимого
Величина оптического сигнала (продолжение) • Поскольку в справочниках для выбранного фотоприемника значение пороговой освещенности дается не в оптической [Вт/м 2], а в световой [лк] системе единиц, причем с „привязкой“ к паспортному источнику излучения типа „А“ при стандартном времени экспозиции Tп =20 мс, то в окончательном виде выражение для Heиз примет вид где χп и χр — соответственно коэффициенты использования фотоприемником паспортного и реального источников; Kλ max = 683 лм/Вт — коэффициент максимальной спектральной эффективности глаза. Примечание: источник излучения типа А: Светоизмерительная лампа с цветовой температурой 2856 К. (п. 3. 9 по ГОСТ Р 8. 665 -2009)
Расчета диаметра входного зрачка • Соотношение для расчета диаметра входного зрачка • Коэффициенты χп и χр могут быть рассчитаны по известной методике (см. Источники и приемники излучения / Г. Г. Ишанин, Э. Д. Панков, А. Л. Андреев, Г. В. Польщиков. - СПб: Политехника, 1991. - 240 с. ). • В формуле для (Dвх) остаются не определенными параметры µ и Dиз, их оптимальные значения могут быть найдены путем моделирования.
Соотношение для расчета диаметра входного зрачка объектива • Оптимальные значения радиуса кружка рассеяния при аппроксимации весовой функции объектива гауссоидой вращения где R — радиус кружка рассеяния, определяемый на уровне Em /√ e ≈ 0, 606 Emax; x 0 и y 0 — координаты энергетического центра изображения. • При выбранной аппроксимации Dиз и R следующим соотношением: Dиз = 2, 83 R.
Зависимость средней квадратической погрешности σ измерения координат изображения точечного объекта от отношения сигнал/шум • В таблице приведены значения σ/d = f (µ) при R/d = 1 (d — пространственный период элементов ФПУ; N — число разрядов АЦП). • При больших значениях μ на погрешность измерения в гораздо большей степени оказывают влияние другие факторы: „шумы квантования“ видеосигнала в АЦП или „шумы дискретизации“ изображения вследствие конечности размеров МФПУ.
Зависимость средней квадратической погрешности измерения координат изображения точечного объекта от размеров пятна рассеяния • Оптимальный размер радиуса кружка рассеяния (в соответствии с принятой аппроксимацией весовой функции объектива) находится в пределах R/d = 0, 5— 0, 7. • Резкое увеличение погрешности при малых значениях R обусловлено появлением зон координатной нечувствительности системы, когда размеры изображения меньше размеров фоточувствительных элементов.
Зависимость средней квадратической погрешности измерения координат изображения точечного объекта от числа разрядов двоичного кода • Зависимости позволяют выбрать разрядность аналогоцифрового преобразователя, при которой влияние «шумов квантования» становится пренебрежимо малым по сравнению с влиянием других источников помех.
Приложение 3 Шкурский Б. И. Обнаружение цифровых сигналов в оптико-электронных пеленгаторах помех // Изв. вузов. Приборостроение. - 2013. – Т. 56. - № 10. – С. 93 -96.
Шкурский Б. И. Обнаружение цифровых сигналов в оптико-электронных пеленгаторах помех
Шкурский Б. И. Обнаружение цифровых сигналов в оптико-электронных пеленгаторах помех Вопросы, принципиальные для обработки сигналов в ОЭП: какие фильтры могут быть отнесены к оптимальным; как наилучшим образом выбрать параметры сигналов, подлежащих обработке; какие дополнительные процедуры обработки сигналов требуются. В современных ОЭП могут применяться фотодетекторы трех типов: 1) одно-, многоэлементные фотоэлектрические приемники или фотоприемные устройства с предварительными усилителями для каждого фоточувствительного элемента в сканирующих ОЭП; 2) многоэлементные ФЭП, экспонирующие излучение сцены в процессе ее сканирования и периодически „сбрасывающие“ результат, могут выполнять процедуру ВЗН („выборка-задержка-накопление“), сканирующие ОЭП, ВЗН не используется; 3) многоэлементные „смотрящие“ (экспонирующие излучение сцены без сканирования) матрицы.
Приложение 4 Источник излучения типа А: Светоизмерительная лампа с цветовой температурой 2856 К. (Определение по п. 3. 9 ГОСТ Р 8. 665 -2009 ГСИ. Люксметры и яркомеры фотоэлектрические. Методика поверки)
ГОСТ Р 8. 665 -2009 ГСИ. Люксметры и яркомеры фотоэлектрические. Методика поверки
Спектральная характеристика стандартного источника A • Источник освещения A был стандартизирован в 1931 году и моделирует искусственные источники освещения с цветовой температурой 2856 K, к которым относятся, например, лампы накаливания.
Приложение 5 Тупиков В. А. , Павлова В. А. , Каплинский Г. Э. , Крюков С. Н. Алгоритм автоматической посадки беспилотного летательного аппарата вертолетного типа с использованием бортовой оптикоэлектронной системы // Изв. Тул. ГУ. Технические науки. - 2016. – № 11 -3. – С. 86 -95.
• Большинство современных методов управления беспилотным летательным аппаратом при взлете (посадке) основано на дистанционном управлении обученным специалистом либо на использовании его координат, определяемых спутниковыми системами. • Целью данной работы является разработка метода определения координат беспилотного летательного аппарата на основе обработки изображения искусственно созданного ориентира (маркера), полученного с бортовой оптико-электронной системы. • Для поиска маркера на изображении предлагается использование анализа особенностей геометрии маркера. • Преимуществом данного метода поиска маркера является возможность распознавания маркера без использования его точного эталона
• Существующие алгоритмы поиска маркера функционируют в достаточно ограниченном диапазоне условий получения текущего изображения объекта. • К основным недостаткам этих методов относится резкое снижение вероятности правильного распознавания при геометрических искажениях объектов, таких, как поворот, наклон ОЭС БЛА и изменение масштаба. • Для успешного распознавания маркера наиболее эффективными являются алгоритмы, использующие его геометрические особенности. Такой подход к задачам распознавания имеет ряд преимуществ: Ø геометрическое описание маркера, а также поиск его на изображении являются менее ресурсоемкими процессами и, следовательно, требуют меньше времени для выполнения; Ø минимизирование влияния незначительных деталей изображения на результат распознавания; Ø малая зависимость вероятности правильного распознавания от масштаба, поворота и наклона БЛА.
• Главная задача состоит в определении координат БЛА и выполняется путем обработки изображения, полученного с ОЭС. • Решение данной задачи состоит из нескольких этапов. • Этап 1: алгоритм поиска маркера. • Этап 2: использование найденных координат искусственно созданного ориентира (маркера) в процессе взлета (посадки) для определения координат и ориентации БЛА. АЛГОРИТМ ПОИСКА МАРКЕРА Данная часть алгоритма содержит следующие операции: • устранение геометрических искажений; • бинаризация изображения; • поиск линий и эллипсов на изображении; • отбор кандидатов маркера и определение положения маркера.
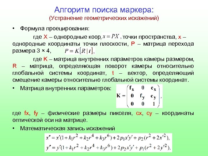
Алгоритм поиска маркера: (Устранение геометрических искажений) • Формула проецирования: где X – однородные координаты точки пространства, x – однородные координаты точки плоскости, P – матрица перехода размера 3 × 4, где K – матрица внутренних параметров камеры размером, R – матрица, определяющая поворот камеры относительно глобальной системы координат, t – вектор, определяющий смещение камеры относительно глобальной системы координат. • Матрица внутренних параметров: где fx, fy – физические размеры пикселя, cx, cy – координаты оптической оси на матрице. • Математическая запись искажений
Алгоритм поиска маркера: (Бинаризация изображения) • Изображение, полученное с камеры, обрабатывается в несколько этапов. • 1) Переход от цветного изображения к полутоновому, для уменьшения времени обработки. • 2) Избавление от шума. Медианный фильтр – один из видов цифровых фильтров, широко используемый при предварительной обработке сигналов. Значения отсчётов внутри окна фильтра сортируются, значение, находящееся в середине упорядоченного списка, поступает на выход фильтра. Окно перемещается вдоль фильтруемого сигнала, и вычисления повторяются. • 3) Бинаризация путем выделения границ объектов изображения. Предполагается использовать детектор границ Canny. Этот алгоритм дает наилучшие результаты для данного типа задач.
Бинаризация изображения: (Детектор границ Canny) • • • Сглаживание при помощи размытия по Гауссу. Размытие по Гауссу – характерный фильтр размытия изображения, который использует нормальное распределение для вычисления преобразования, применяемого к каждому пикселю изображения. Для поиска градиентов яркостей используется пиксельный оператор Собела. Подавление локальных максимумов (в качестве границ отмечаются только глобальные максимумы) Двойная пороговая фильтрация, с целью определения наличия границы в данной точке изображения. Трассировка области неоднозначности (задача сводится к выделению групп пикселей, получивших на предыдущем этапе промежуточное значение, и отнесению их к границе или их подавлению)
Алгоритм поиска маркера: (Поиск линий на изображении) • Для выделения прямых линий на изображении с ис- пользованием преобразования Хафа необходимо создать таблицу так называемых ячеек накопления. Первоначально значения во всех ячейках таблицы равны нулю. • Затем для каждой контурной точки (xi, yi), изображения последовательно перебираются все возможные значения параметра θ. По формуле • для заданных значений x, y и θ вычисляется соответствующее значение ρ . После этого найденное значение округляется до ближайшего целого и в таблице ячеек накопления на единицу увеличивается значение ячейки, соответствующей вычисленной паре (ρi, θi). • После нахождения пересечений отрезков необходимо найти точки пересечения. Производится кластеризация точек пересечения по расположению их на плоскости изображения. Находятся центры кластеров.
Алгоритм поиска маркера (Поиск эллипсов на изображении) • Для поиска эллипсов на изображении необходимо найти все замкнутые контуры. Для каждого контура вычисляются значения площади и периметра. Устанавливается компактность всех контуров. Известно, что наиболее компактная фигура – это круг – 4π. Интервал подходящих фигур принимается от L 1π до L 2π. Находятся центры выбранных контуров. Параметры L 1 , L 2 определяются эмпирически. Поиск маркера заданного вида Отбор кандидатов производится по следующим параметрам: 1) удаление центра кластера пересечений от центра эллипса; 2) расстояние от центра эллипса до дальнейшей его точки; 3) расстояние от центра кластера до малого эллипса. Предложенный алгоритм, по результатам моделирования обеспечивает обнаружение маркера с вероятностью близкой к 1.
Использование найденных координат искусственно созданного ориентира (маркера) в процессе взлета (посадки) • При известном расположении маркера на изображении, а также известных высоте БЛА и угле наклона ОЭС относительно вертикали однозначно определяется положение БЛА относительно маркера: где X, Y – горизонтальные координаты БЛА относительно маркера, x, y – координаты центра маркера на матрице, cx, cy – разрешение пикселя в радианах, рассчитывается из параметров камеры, γ – угол наклона ОЭС в вертикальной плоскости, α – ориентация БЛА в горизонтальной плоскости относительно маркера, (a, b) – координаты центра маркера на изображении, (c, d) – координаты центра малого эллипса, h – высота над поверхностью.
• В результате работы алгоритма получены координаты БЛА относительно центра маркера, которые могут использоваться в процессе взлета (посадки) для корректировки положения БЛА. • Таким образом, при известной обстановке местности в области расположения искусственно созданного ориентира (маркера) возможно произвести посадку или взлет БЛА. • Достоинством алгоритма является то, что на результат распознавания не влияет масштаб изображения и ориентация БЛА в пространстве. Данный алгоритм обработки изображения показал высокую скорость работы при выполнении данной задачи. В дальнейшем, при помощи данного алгоритма возможно решение задачи посадки БЛА на качающуюся палубу корабля, а также посадки вертолета. Еще одно применение алгоритма – это анализ особенностей геометрии естественных ориентиров (дороги, храмы, комплекс построек и т. п. ) для навигации. • • •
Учебное задание • Изучить содержания статьи Андреев А. Л. , Коротаев В. В. Особенности расчета оптико-электронных систем позиционирования на основе готовых телевизионных модулей// Изв. вузов. Приборостроение. - 2010. – Т. 53. - № 10. – С. 69 -75. • Изучить содержания статьи Андреев А. Л. , Коротаев В. В. , Пашковский Д. М. Селекция изображений малоразмерных объектов на неоднородном фоне в условиях помех // Изв. вузов. Приборостроение. - 2013. – Т. 56. - № 10. – С. 88 -93. • Изучить содержание статьи Тупиков В. А. и др. Алгоритм автоматической посадки беспилотного летательного аппарата вертолетного типа с использованием бортовой оптикоэлектронной системы // Изв. Тул. ГУ. Технические науки. - 2016. – № 11 -3. – С. 86 -95. Примечание: учебные материалы размещены на портале Нов. ГУ (Исаев Владимир Александрович > ОЭ приборы и системы > …)
Список литературы 1. Мирошников М. М. Теоретические основы оптико-электронных приборов : учеб. пособие / М. М. Мирошников. - 3 -е изд. , испр. и доп. - СПб. : Лань, 2010. – 697 c. 2. Якушенков Ю. Г. Теория и расчет оптико-электронных приборов. Учебник. - 6 -е изд. , перераб. и доп. - М. : Логос, 2010. – 328 с. 3. Коротаев В. В. , Краснящих А. В. Измерительные оптикоэлектронные приборы / Методические указания по выполнению лабораторных работ. – СПб: СПб. ГУ ИТМО, 2006. – 104 с. 4. Коротаев В. В. Точность измерительных оптико-электронных приборов и систем: Учебное пособие. - СПб. : НИУ ИТМО, 2011. - 41 с. 5. Коротаев В. В. , Краснящих А. В. Видеоинформационные измерительные системы: Учебное пособие. - СПб. : НИУ ИТМО, 2012. - 124 с.
Список литературы (продолжение) 6. Андреев А. Л. , Коротаев В. В. , Пашковский Д. М. Селекция изображений малоразмерных объектов на неоднородном фоне в условиях помех // Изв. вузов. Приборостроение. - 2013. – Т. 56. - № 10. – С. 88 -93. 7. Шкурский Б. И. Обнаружение цифровых сигналов в оптикоэлектронных пеленгаторах // Изв. вузов. Приборостроение. - 2013. – Т. 56. - № 10. – С. 93 -96. 8. Андреев А. Л. , Коротаев В. В. Особенности расчета оптикоэлектронных систем позиционирования на основе готовых телевизионных модулей // Изв. вузов. Приборостроение. - 2010. – Т. 53. - № 10. – С. 69 - 75. 9. Андреев А. Л. , Тоткайло С. В. Комплексная модель оптикоэлектронной системы наблюдения за точечными объектами // Сб. тр. VII Междунар. конф. „Прикладная оптика-2006“. Т. 1. Оптическое приборостроение. – СПб. : 2006. - С. 48 -52.
Список литературы (продолжение) 10. Андреев А. Л. Автоматизированные видеоинформационные системы. – СПб: НИУ ИТМО, 2011. – 120 с. 11. Андреев А. Л. Моделирование и расчет автоматизированных видеоинформационных систем наблюдения за объектами. Методические указания к лабораторным работам. – СПб: НИУ ИТМО, 2012. – 77 с. 12. Андреев А. Л. , Ярышев С. Н. Методы моделирования ОЭС с многоэлементными анализаторами изображения. Методические указания к лабораторным работам. – СПб: СПб. ГУИТМО, 2006. – 52 с. 13. ГОСТ Р 8. 665 -2009 Государственная система обеспечения единства измерений. Люксметры и яркомеры фотоэлектрические. Методика поверки
Список литературы (продолжение) 14. Источники и приемники излучения / Г. Г. Ишанин, Э. Д. Панков, А. Л. Андреев, Г. В. Польщиков. – СПб: Политехника, 1991. - 240 с. 15. Андреев А. В. , Кальной А. И. , Хомяков К. А. Разработка методики оценки показателей эффективности бортовой телевизионной аппаратуры для беспилотных летательных аппаратов // Изв. Тул. ГУ. Технические науки. - 2016. – № 9. – С. 45 -50. 16. Тупиков В. А. , Павлова В. А. , Каплинский Г. Э. , Крюков С. Н. Алгоритм автоматической посадки беспилотного летательного аппарата вертолетного типа с использованием бортовой оптикоэлектронной системы // Изв. Тул. ГУ. Технические науки. - 2016. – № 11 -3. – С. 86 -95. 17. Андросов А. Ю. , Аршакян А. А. , Кузнецова Т. Р. Выделение образа маркера из изображения // Изв. Тул. ГУ. Технические науки. - 2016. – № 9. – С. 51 -58.
Спасибо за внимание! E-mail: vladimir. isaev@novsu. ru
17b92199a7809fcc7a053f269b36e368.ppt