c77eba62fbe49887b8d5a971eb7bf740.ppt
- Количество слайдов: 114
Оптические цифровые телекоммуникационные системы передачи ОС
Зависимость затухания ОВ от длины волны
ОКНА ПРОЗРАЧНОСТИ ОВ
Принцип организации волоконно оптической связи
Мировые системы PDH USA Japan 5. 4. 3. Europe 397200 кбит/с x 4 97728 кбит/с x 3 32064 кбит/с 2. порядок x 5 Первичная скорость 564992 кбит/с 274176 кбит/с x 7 6312 кбит/с 1544 кбит/с x 6 44736 кбит/с x 3 x 4 139264 кбит/с 34368 кбит/с x 4 x 30/31 x 4 8448 кбит/с x 4 2048 кбит/с x 24 64 кбит/с x 4
Принцип построения двухволоконной однополосной однокабельной ВОСП
Принцип построения одноволоконно однополосной однокабельной ВОСП
Принцип построения одноволоконно двухполосной однокабельной ВОСП Рис. 1. 4.
Структурная схема двухволоконной многополосной однокабельной ВОСП 1 1 коо ОС ОПр ОПер N λ 1 1 коо ОС ОПер МП N λ n 1 коо N ОС ОПер ко. О N λ 1 1 λ 1 , λ 2, ……. . λn λ 2 ОС λ λ 2 ОПр ОС коо ДМП N 1 λn ОПр ОС коо N
Схема организации связи.
Структурная схема КОО для первичного цифрового потока (2048 кбт)
Дискретизация по времени
Дискретизация по времени
УЗЛЫ ОЦСП Амплитудно импульсные модуляторы и временные селекторы требования по быстродействию и линейности амплитудной характеристики Мощность остатков управляющих импульсов не должна превышать 0, 001 пикового значения мощности сигнала. На практике используют интегральные сборки, в которых диоды выполнены на одном кристалле и обладают практически одинаковыми параметрами.
Схема электронного ключа на транзисторах В типовой аппаратуре в качестве активных элементов в электронных ключах чаще всего используют интегральные транзисторные сборки
Преобразователь АИМ 1 в АИМ 2 В состав схемы входят электронный ключ, накопительный конденсатор С и операционные усилители. КЛ 1 – амплитудно– импульсные модуляторы каналов; КЛ 2 – работают одновременно с КЛ 1, подключает на короткое время заряда ( з). Накопительный конденсатор С заряжается до амплитуды АИМ сигнала, КЛ 1 и КЛ 2 – размыкаются. УС 2 – имеет высокоомное входное сопротивление, что обеспечивает постоянное напряжение заряда конденсатора на время кодирования сигнала. Для подготовки накопительного конденсатора и к следующему отсчету сигнала АИМ 1 он разряжается на землю КЛ 3.
Аналого цифровое преобразование может быть обеспечено импульсно кодовой модуляцией (ИКМ) дифференциальной ИКМ (ДИКМ), дельта модуляцией (ДМ). ИКМ сигнал образуется из непрерывного в 3 этапа: 1. Дискретизация исходного сигнала по времени. 2. Квантование непрерывных отсчетов по уровню. 3. Кодирование квантованных отсчетов. При квантовании по уровню диапазон возможных значений сигнала делится на отрезки, называемые шагами квантования. Внутри каждого шага выбирают разрешенные значения сигнала – уровни квантования.
Шумы квантования Амплитуды квантованных импульсов отличаются от амплитуды отчетов, что приводит к искажению сигнала, а на приемном конце возникают помехи, которые называют шумом квантования. Ошибка квантования может быть определена как Максимальная ошибка квантования Чем меньше шаг квантования, тем меньше ошибка квантования. Мощность шума квантования Качество передачи информации оценивают показатели помехозащищенности Из формулы следует, что если шум квантования величина постоянная, то с уменьшением уровня сигнала уменьшается помехозащищенность от шумов квантования.
Неравномерное квантование (А 87, 6)
Кодирование n n Так каждому уровню квантования присвоен свой номер, то его величину из десятичной системы счисления преобразуют в двоичную. Вместо самих отсчетов в линейный тракт передаются кодовые группы импульсов, соответствующих номеру уровня квантования, т. е. цифровой сигнал. С этой целью в ЦСП используют АЦП –кодеры и ЦАП –декодеры. Телефонные сигналы, сигналы звукового вещания являются двуполярными, при их дискретизации получают последовательность разнополярных импульсов. Для кодирования разнополярных импульсов используют натуральный и симметричный коды.
Натуральный код n Значению максимально возможной амплитуды отсчетов с отрицательным знаком присваивается значение 0 уровня, возрастающие номера уровней присваиваются следующим через шаг квантования значениям квантованных отсчетов.
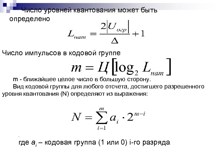
Число уровней квантования может быть определено Число импульсов в кодовой группе m ближайшее целое число в большую сторону. Вид кодовой группы для любого отсчета, достигшего разрешенного уровня квантования (N) определяют из выражения: , где аi – кодовая группа (1 или 0) i го разряда.
Симметричный код n n Отсчет шагов квантования начинается от нулевого значения сигнала в сторону положительных и отрицательных значений его амплитуд. Число уровней квантования: , . Для кодирования разнополярных импульсов старший разряд кодовой группы – знаковый (1 положительной полярности отсчетов, 0 –для отрицательной). Остальные разряды кодовой группы определяют номер уровня квантования, которого достиг сигнал в положительной или отрицательной области.
Кодеры с равномерной и неравномерной шкалой квантования n n n В ЦСП с ИКМ используют три основных метода построения аналого цифровых преобразователей: матричный; последовательного счета; поразрядного взвешивания. Матричный кодер. Образуется кодовое поле, состоящее из пространственно разнесенных элементов, число которых равно числу разрешенных уровней. Кодовое поле может представлять собой набор пороговых устройств (при m 5), либо кодовую маску в специальной электронно лучевой кодирующей трубке (m=8, 9). Недостатком матричных АЦП, построенных на обычных элементах, является низкая точность преобразования (т. к. m мало). Необходимость использования специальных электронно лучевых приборов для повышения точности ограничивает возможность применения таких кодеров.
Кодер счета
На вход кодера подаются импульсы сигнала АИМ 2, которые затем преобразуются в импульсы широтно импульсной модуляции (ШИМ), длительность которых пропорциональна высоте отсчетов. Модулированные по длительности импульсы подаются на один из входов логической ячейки И, на другой вход которой от генераторного оборудования подается последовательность коротких импульсов. На выходе ячейки И получаются пачки импульсов. Причем, количество импульсов в каждой пачке будет пропорционально длительности импульсов ШИМ и, следовательно, пропорционально высоте отсчетов АИМ сигнала. Максимальное число импульсов в пачке 2 m. Число импульсов в единицу времени N·fд. Ячейки двоичного счетчика производят счет импульсов, содержащихся в каждой пачке, формируя двоичную кодовую группу. Скорость работы счетчика может быть определена как N·fд 2 m. Например, для N=30, fд=8 к. Гц, скорость 30· 8· 103· 28=6· 106 имп/с. Таким образом, по своему принципу действия кодеры счета требуют высокого быстродействия – основной недостаток. Достоинство – простота, надежность и высокая точность работы.
Кодеры поразрядного взвешивания В таких кодерах величина отсчета сигнала Линейный кодер выражается суммой определенного набора эталонных сигналов где Uэтi= Uk 2 m-I – эталонный сигнал i-го разряда Uk – шаг квантования ai – кодовый символ i-го разряда.
Каждая ячейка содержит решающее устройство (РУ) с порогами, равным эталонным напряжениям данного разряда и схему вычитания (СВ). В РУ амплитуда импульса сравнивается с эталонным пороговым напряжением данного разряда Uэтi. Если Uc>Uэт, на выходе РУ формируется « 1» . На схему вычитания также подается импульс с амплитудой Uэт, а на следующую ячейку подается сигнал Ui Uэтi. Если же Uc
ПРИМЕР. Пусть нужно закодировать с помощью кодера поразрядного взвешивания импульс с амплитудой 100 Uk. Таким образом, на выходе кодера формируется кодовая группа 1100100, имеющая условный вес (64+32+0+0+4+0+0) Uk=100 Uk.
Требуемое быстродействие ячеек кодера поразрядного взвешивания определяется произведением fд·N, поэтому гораздо меньше, чем для кодеров счета. Такой кодер может быть построен на одной ячейке. Кодовые символы будут формироваться последовательно с помощью цепи обратной связи. В ЦАП с высокой точностью формируются и суммируются Uэтi, соответствующие весам отдельных разрядов 2 m 1 Uk, 2 m-2 Uk, … 20 Uk.
В начале кодирования на всех входах ЦАП кроме старшего (первого) устанавливаются нулевые импульсы. При этом ЦАП формирует эталонные напряжения старшего разряда 2 m 1 Uk. С этим импульсом сравнивается кодируемый отсчет в компараторе. Если Uc>2 m 1 Uk, на выходе компаратора появляется « 1» . Он же поступает на регистр сдвига по цепи обратной связи и подтверждает правильность подачи импульса на первый выход ЦАП. Если же в начале кодирования окажется Uc<2 m 1 Uk, на выходе кодера формируется сигнал « 0» , этот символ появиться и на первом входе ЦАП и будет удерживаться на протяжении всего цикла формирования кодовой группы. Формирование символов (0 или 1) следующего разряда производится аналогичным образом. Импульсы от генераторного оборудования ячейки регистра сдвига переводятся в положении, когда на всех входах ЦАП, кроме 2 го будут нулевые импульсы. На входе ЦАП появится импульс с амплитудой 2 m 21 Uk. Процесс формирования кодовой группы будет повторяться до тех пор, пока не будут перепробованы импульсы всех разрядов.
Нелинейный кодер n Более современный способ реализации требуемой характеристики компандирования состоит в управлении с помощью цифровых схем алгоритмом выбора эталонных напряжений при кодировании и декодировании.
Используется 16 ти сегментная линейно ломаная аппроксимация характеристики компандирования. Характеристика для одной полярности напряжения аналогового сигнала приведенная на рисунке содержит 8 сегментов. Каждый сегмент имеет 16 уровней равномерного квантования. В I и II сегментах характеристики шаг квантования одинаковый, а в каждом следующем сегменте, начиная с III, величина шага квантования удваивается. Обычно символ кодовой группы первого разряда определяет полярность сигнала « 1» для положительного, « 0» для отрицательного. 2 й, 3 й, 4 й разряды определяют номер сегмента в двоичной форме (от 0 до 7). 5 й, 6 й, 7 й, 8 й разряды определяют номер уровня в сегменте.
Таблица эталонных значений напряжений для определения номера сегмента, номера уровня квантования внутри сегмента. Номер сегмента 2 -й, 3 -й, 4 -й разряды Шаг квантования Эталонное напряжение при кодировании в пределах сегмента Эталонное напряжение нижней границы сегмента I 0 000 , 2 , 4 , 8 0 II 1 001 , 2 , 4 , 8 16 III 2 010 2 , 4 , 8 , 16 32 IV 3 011 4 , 8 , 16 , 32 64 V 4 100 8 , 16 , 32 , 64 128 VI 5 101 16 , 32 , 64 , 128 256 VII 6 110 32 , 64 , 128 , 256 512 VIII 7 111 64 , 128 , 256 , 512 1024 Из таблицы видно, что для формирования всех уровней квантования достаточно иметь 11 эталонов ( , 2 , 4 , 8 , 16 , 32 , 64 , 128 , 256 , 512 , 1024 ). При кодировании в пределах одного сегмента требуется всего 5 эталонов: - один для определения нижней границы сегмента; - четыре для определения шага квантования в пределах сегмента.
ПРИМЕР. U=352. Определим первый разряд. Поскольку отсчет имеет положительную полярность, следовательно, 1. Далее определяем 2 -й, 3 -й, 4 -й разряды т. е. номер сегмента: 352 находится между 256 и 512, поэтому нижняя граница сегмента 256, таким образом отчет находится в 5 сегменте, которому соответствует кодовая комбинация 101. После чего необходимо закодировать разницу между 512 -256=96 (т. е. получит номер уровня внутри сегмента). Это значение кодируется уже с помощью эталонных напряжений для 5 сегмента 16 , 32 , 64 , 128. 96=32+64. Следовательно, 5 й, 6 й, 7 й, 8 й разряды 0110. Таким образом, полученная кодовая комбинация:
Схема нелинейного кодера n n n ЗУ – запоминающее устройство. Запоминает мгновенное значение сигнала и поддерживает его в течение всего времени кодирования. К – компаратор. Определяет полярность отсчета и знак разности между амплитудой кодируемого отсчета и суммой эталонных напряжений. В зависимости от знака этой разности на выходе компаратора формируется « 0» (Uc>Uэт), или « 1» (Uc
ПРИМЕР. Необходимо закодировать положительный отсчет с амплитудой Uс=352 U 0. В исходном положении выходы 1. . . 8 ЦР находятся в состоянии 0, ИЭ- отключен (0. . . 0). Кодируемый отсчет через ЗУ подается на первый вход К. Перед началом первого такта кодирования цифровой регистр на первом своем выходе выдает « 1» , а на всех остальных выходах « 0» . Это включает источник эталонов положительной полярности. Так кодирует положительный отсчет, то на входе компаратора – « 0» (логическая операция «сложение по модулю 2» - (1+1)=0; (1+0)=1; (0+0)=1) и состояние « 1» на первом выходе цифрового регистра сохраняется. 1 -й символ кодовой комбинации 1. Далее, в три такта осуществляется поиск сегмента, в котором находится кодируемый отсчет, т. е. находится нижняя граница этого сегмента. Рассмотрим все это с помощью так называемого дерева.
На первом такте сигнал сравнивается с эталонным напряжением нижней границы 4 -го сегмента (128 ). В зависимости от результата сравнения формируется символ 2 -го разряда « 0» или « 1» . Если сформирована « 1» , то на втором такте сравнивается с нижней границей 6 -го сегмента (512 ); если же « 0» - то с нижней границей второго сегмента (32 ). Далее аналогично – с нижней границей седьмого сегмента (1024 ) или пятого (256 ); либо с нижней границей третьего сегмента (64 ) или первого (16 ). В нашем случае: 352 128 « 1» 352 512 « 0» 352 256 « 1» Следовательно, 2 -й, 3 -й, 4 -й символы кодовой комбинации 101.
Определение и кодирование номера уровня квантования сегмента производится в четыре такта с помощью эталонных напряжений 128 , 64 , 32 , 16 , которые формируются в источнике эталонов и соответствуют пятому сегменту. 5 й символ – на пятом выходе цифрового регистра « 1» , в источнике эталонов формируется сигнал 256 +128 , так как 352 384 , на выходе компаратора формируется « 1» и пятый выход цифрового регистра изменяет свое состояние на « 0» , напряжение 128 отключается. 6 й символ – на шестом выходе цифрового регистра устанавливается « 1» , источник эталонов формирует сигнал 256 +64 , который подается на второй вход компаратора, поскольку 352 320 , то на выходе компаратора – « 0» и состояние шестого выхода цифрового регистра сохраняется. 7 й символ – на седьмом выходе цифрового регистра устанавливается « 1» , источник эталонов на второй вход компаратора подает сигнал 256 +64 +32. Очевидно, что 352=352 , на выходе компаратора появляется « 0» и на выходе цифрового регистра остается « 1» . 8 й символ – на восьмом выходе цифрового регистра « 1» , на выходе источника эталонов формируется сигнал 256 +64 +32 +16. Поскольку 352 368 , на выходе компаратора формируется « 1» и восьмой выход цифрового регистра обнуляется. Напряжение 16 в источнике эталонов отключается. Таким образом, 5 й, 6 й, 7 й, 8 й символы кодовой комбинации 0110. Полностью кодовая комбинация для отсчета 352 U 0: 11010110.
Декодеры сигнала с ИКМ n n n Обычно величины АИМ отсчетов формируются путем суммирования весовых значений символов кодовой группы. Декодеры бывают: матричные последовательного счета поразрядного взвешивания. Из за сложности реализации матричные декодеры не находят применения. Декодеры последовательного счета требуют высокой скорости работы счетчика, поэтому используются редко. Декодеры поразрядного взвешивания могут быть построены на основе последовательной или параллельной обработки импульсов кодовых групп. n При параллельной обработке скорость работы функциональных узлов декодера уменьшается в m раз. Поэтому практическое применение находят декодеры параллельного кода, когда предварительно производится преобразование цифрового потока последовательного кода в цифровой поток параллельного кода.
Нелинейный декодер взвешивающего типа с цифровым экспандированием эталонов ЦР – цифровой регистр; n ЭЛ – блок экспандирующей логики; n БКЭ – блок выбора и коммутации эталонных токов; n ИЭ – источники эталонов положительной и отрицательной полярности. Восьмиразрядная кодовая группа принятого ИКМ сигнала записывается в цифровой регистр, формируясь на его выходах 1… 8 в виде параллельного восьмиразрядного двоичного кода. 1 й разряд этой кодовой группы определяет полярность включенных ИЭ, 2 й… 4 й разряды – номер сегмента, 5 й… 8 й разряды – номер уровня квантования. В соответствии с принятой кодовой комбинацией включаются соответствующие эталоны. Суммарный ток которых определяет величину (амплитуду) декодированного отсчета АИМ сигнала. n
ПРИМЕР. n Пусть кодовая комбинация имеет вид 1010. Необходимо определить величину АИМ сигнала. n Uаим=+(32 +16 +4 )=+52.
Генераторное оборудование ЦСП Генераторное оборудование обеспечивает формирование и распределение импульсных последовательностей, управляющих процессами дискретизации, кодирования (декодирования), ввода (вывода) символов служебных сигналов на определенные позиции цикла передачи и т. д. От ГО необходимо получить импульсные последовательности со следующими основными частотами: n тактовой частотой Fт=1/Тт=Fдm. Nки; частотой следования кодовых групп (канальных интервалов) Fк. г=1/Тки=Fд. Nки=Fт/m; n частотой дискретизации Fд=1/Тд=Fт/m. Nки. Таким образом, получить необходимые импульсные последовательности можно путем деления тактовой частоты, получаемой от высокостабильного задающего генератора ЗГ Обычно предусматривается несколько режимов работы ГО: внутренней синхронизации, при котором осуществляется работа от высокостабильного автономного ЗГ (с относительной нестабильностью 10 5… 10 6); внешнего запуска, при котором осуществляется работа от внешнего ЗГ; внешней синхронизации, при котором осуществляется подстройка частоты ЗГ с помощью ФАПЧ, управляемой внешним сигналов. n
Структурная схема генераторного оборудования Структурная схема ГО передачи Схемы ДР, ДК и ДЦ легко реализуются на основе счетчиков, регистров,
Временные диаграммы работы ГО передачи
Временной спектр ЦСП
Сверхцикл ИКМ 30 содержит 16 циклов передачи и его продолжительность Тсц=Тц· 16=0, 125 мс· 16=2 мс, а частота следования сверхциклов и, следовательно, сигналов сверхцикловой синхронизации fсц=fд/16=500 Гц. Р 5 - « 1» , Р 7 - « 0» , Р 8 - « 1» , Р 6 используется для передачи сигнала о нарушении сверхцикловой синхронизации на противоположную станцию. Остальные символы – Р 3 - « 0» , Р 7 « 0» , Р 4 - « 1» , Р 8» 1» . В нечетных циклах Р 3 КИ 0 используется для передачи сигнала о нарушении цикловой синхронизации (А) Р 2 - « 1» , Р 6 – сигнал автоматического контроля остаточного затухания канала. Использование символов Р 4, Р 5, Р 7 и Р 8 в КИ 0 нечетных циклов не регламентируются и их занимают символами « 1» . Позиция Р 1 в КИ 0 и в четных и в нечетных циклах используется для передачи дискретной информации со скоростью 8 кбод.
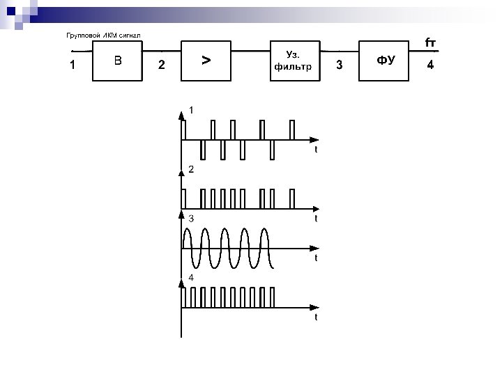
Принцип временного объединения потоков Посимвольный (поразрядный). Поканальный (по кодовым группам). Посистемный (по циклам). При реализации ЦСП применяют наиболее простой посимвольный способ объединения цифровых потоков. При этом импульсы цифровых сигналов объединяемых систем укорачиваются и распределяются во времени так, чтобы в освободившихся интервалах между импульсами каждой из таких систем могли размещаться вводимые импульсы других систем.
Принцип временного объединения потоков
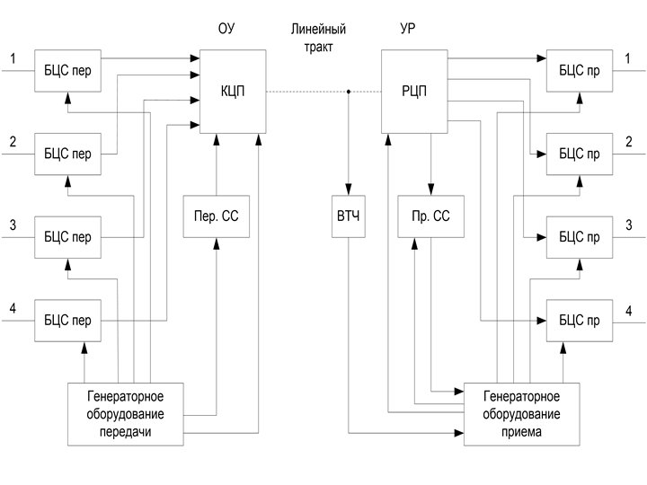
Принцип временного объединения потоков n n БЦСпер и БЦСпр – блоки цифрового сопряжения тракта передачи и приема. БЦСпер укорачивает и распределяет во времени импульсы каждой из объединяемых систем. КЦП (устройство объединения) и РЦП (устройство разделения) – коллектор и распределитель цифровых потоков, служащие соответственно для объединения потоков в тракте передачи и их разделения в тракте приема. Пер СС и Пр СС – передатчик и приемник синхросигнала. ВТЧ – выделитель тактовой частоты.
При объединении цифровых потоков производится запись информационных символов в запоминающее устройство БЦС с частотой fз и последующее их считывание с частотой fсч. При синхронном объединении цифровых потоков частоты fз= fсч. При асинхронном объединении цифровых потоков fз и fсч могут изменяться в некоторых пределах. Могут быть два случая: fсч fз – память запоминающего устройства будет переполнена и часть информационных символов может пропасть. fсч fз – память пуста и в очередной момент считывать будет нечего, т. е. появятся дополнительные временные позиции, которые в исходном цифровом потоке отсутствуют. Следовательно, необходимо согласование скоростей. При fсч > fз наступают моменты, когда ячейки памяти будут свободны от информационных импульсов и появятся нулевые символы, которые называются временными сдвигами. В таком случае производится положительное согласование скоростей: в считанную последовательность вводится дополнительный балластный тактовый интервал, который на приеме должен быть изъят из передаваемой последовательности. При fсч < fз производится отрицательное согласование скоростей: из считываемой последовательности изымается один тактовый интервал, информация которого передается по специальному временному каналу и на приеме вводится в передаваемый поток на свое место. При асинхронном объединении цифровых потоков возможно одностороннее и двустороннее согласование скоростей. В системах с односторонним согласованием скоростей частота fсч выбирается заведомо больше или меньше, чем fз. .
Временные диаграммы
Структурная схема оборудования временного группообразования при асинхронном сопряжении цифровых потоков с двусторонним согласованием скоростей.
Цикл передачи вторичного цифрового потока
Скорость передачи вторичного цифрового потока 8448 кбит/с. Он формируется их четырех первичных цифровых потоков, имеющих скорость передачи 2048 кбит/с. Объединение первичных цифровых потоков посимвольное в ассиметричном режиме с двусторонним согласованием скоростей. Частота fз в БАСпер – 2048 к. Гц, а частота fсч считывания 8448/4=2112 к. Гц. Соотношение частот fз/fсч=32/33. Следовательно, на 32 информационных символа приходится 1 служебный, то есть временной сдвиг будет происходить через 32 такта. Цикл содержит 1056 импульсных позиций (1024 – информационные, а 32 – служебные). Служебные позиции служат для передачи синхросигнала, канала согласования скоростей, аварийных сигналов, каналов служебной связи, дискретной информации. Цикл разбит на четыре группы по 264 импульсных позиции. В каждой группе позиции с 1 по 8 – служебные символы, а с9 по 264 (256) – информационные. В первой группе на позициях с 1 по 8 передается синхросигнал вида 11100110. Во второй группе на позициях с 1 по 4 – первые символы канала согласования скоростей; на позициях с 5 по 8 – импульсы служебной связи. В третьей группе на позициях 1… 4 – вторые символы канала согласования скоростей; на позициях 5… 8 – символы дискретной информации. В четвертой группе – позиции 1… 4 занимают третьи символы канала согласования скоростей; на позициях с 5 по 8 передаются информационные символы изъятого временного интервала при отрицательном согласовании скоростей. При положительном согласовании скоростей позиции 9… 12 занимают балластные символы первого, второго, третьего и четвертого объединяемых потоков, которые в запоминающее устройство БАСпр не поступают.
Синхронизация в ЦСП Тактовая синхронизация К устройствам тактовой синхронизации предъявляются следующие требования: 1. Высокая точность подстройки частоты и фазы управляющего сигнала задающего генератора приемной части. 2. Малое время вхождения в синхронизм. 3. Сохранение состояния синхронизма при кратковременных перерывах связи. n n Различают две группы устройств тактовой синхронизации: Синхронизация по специальному синхросигналу. При этом усложняется оборудование линейного тракта и ГО, точность установки синхронизма будет зависеть от нелинейных искажений и неравномерности частотной характеристики линейного тракта. Снижается пропускная способность системы передачи. Подстройка генераторного оборудования приемника под принимаемый сигнал, т. е. подстройка без специальных синхросигналов. При этом учитывают, что тактовой частотой в системе ВРК ИКМ является частота следования символов в групповом сигнале, и она должна выделяться непосредственно из ИКМ сигнала.
Спектр линейного сигнала
Цикловая синхронизация Требования: 1. Время вхождения в синхронизм при первоначальном включении аппаратуры в работу и время восстановления синхронизма при его нарушении должно быть минимальным. 2. Число разрядов синхросигнала при заданном времени восстановления синхронизма должно быть минимальным. 3. Приемник синхросигнала должен быть помехоустойчивым, что обеспечивает большее среднее время между сбоями синхронизма. Основные отличительные особенности синхросигнала: 1. Его периодичность, или повторяемость на одних и тех же позициях через каждый период передачи синхросигнала. 2. Постоянство структуры кодовой комбинации.
По числу разрядов синхросигнал различают: - одноразрядный; - многоразрядный. В свою очередь многоразрядный синхросигнал может быть распределенным или сосредоточенным.
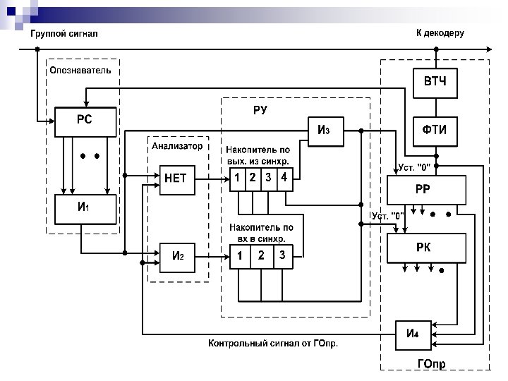
Кодовая комбинация синхросигнала должна выбираться такой, чтобы вероятность ее появления при передаче информационных символов была наименьшей. Алгоритм нахождения синхросигнала скользящим поиском и одноразрядным сдвигом Опознаватель – предназначен для выделения из группового ИКМ сигнала кодовых комбинаций, совпадающих по структуре с синхросигналом. Анализатор – определяет соответствие момента времени прихода истинной синхрогруппы и контрольного сигнала с генераторного оборудования приемной станции. Решающее устройство – определяет состояние синхронизма, момент выхода из синхронизма, управляет работой узлов ГО.
В качестве опознавателя используется регистр сдвига (РС), выходы которого подключены к схеме И 1 (выполняющей роль дешифратора). Число ячеек в РС и схеме И 1 совпадает с количеством разрядов синхросигнала. На выходе И 1 формируется « 1» , если на ее вход попадает сигнал заданной структуры синхросигнала, следовательно, это будет соответствовать выделению синхросигнала. Анализатор содержит логические ячейки НЕТ и И 2. К этим ячейкам подключены выходы опознавателя и ГОпр. Если система цикловой синхронизации находится в синхронизме, то эти сигналы совпадают по времени. На выходе схемы И 2 появится сигнал подтверждения синхронизма, а на выходе ячейки НЕТ – сигнал отсутствия ошибки. При нарушении синхронизма, когда временные позиции сигналов с выхода опознавателя и ГОпр не совпадают, на выходе И 2 сигнал подтверждения синхронизма будет отсутствовать, а на выходе НЕТ появится сигнал ошибки – отсутствие синхронизма. Решающее устройство содержит накопитель по входу синхронизм, накопитель по выходу из синхронизма и И 3. накопители выполнены по схеме счетчика со сбросом. Накопитель по входу(2) выдает импульс, если на его вход поступает 2 -3 подряд следующие импульса, накопитель по выходу (1) – когда на его входе будет 4 -6 подряд следующих импульса. При наличии синхронизма на выходе схемы (2) формируется импульс, которым сбрасывается в нулевое положение схемы (1). в этом случае импульса на выходе И 3 не будет и работа ГО пр не нарушается. При отсутствии синхронизма на вход схемы НЕТ импульс не подается и чрез нее на вход схемы 2 пройдет сигнал от генераторного оборудования. После заряда этого накопителя подряд следующими четырьмя импульсами на его выходе появится импульс и откроет ячейку И 3. Первый импульс ложной синхрогруппы пройдет через И 3 и сбросит генераторное оборудование и схему 2. Схема перейдет в режим поиска синхронизма.
Методы уплотнения ВОЛС Временное уплотнение (Times Division Multiplexing, TDM). на уровне объединения электрических сигналов на уровне объединения оптических сигналов n Пространственное уплотнение. n Спектральное уплотнение (Wavelength Division Multiplexing, WDM). (Frequency Division Multiplexing, FDM, ЧРК) n
Временное уплотнение на уровне объединения электрических сигналов на уровне объединения оптических сигналов
Пространственное уплотнение
Регенератор
Оборудование сопряжения Линейные коды ОЦТКС
Требования к линейным кодам ОЦТКС n n n спектр сигнала должен быть узким и иметь ограничение как сверху, так и снизу. Чем уже спектр сигнала, тем. меньше требуется полоса пропускания фотоприемника, а соответственно уменьшаются мощность шума н его влияние. Ограничение спектра сверху снижает уровень межсимвольной помехи, а ограничение снизу—флуктуации уровня принимаемого сигнала в электрической части фотоприемника, имеющего цепи развязки по посто янному току. Минимальное содержание низкочастотных составляющих позволяет также обеспечивать устойчивую работу цепи стабилизации выходной мощности оптического передатчика; код линейного сигнала должен обеспечивать возможность выделения колебания тактовой частоты, необходимой для нормальной работы тактовой синхронизации; код линейного сигнала должен обладать максимальной помехоустойчивостью, которая позволяет получать при прочих равных условиях максимальную длину участка регенерации; код линейного сигнала должен обладать избыточностью, которая позволяет по нарушениям правила образования кода судить о возникновении ошибок; код линейного сигнала должен быть простым для практичес кой реализации преобразователей кода.
Линейные коды ВОСП
Нормированные спектры линейных кодов ВОСП
Оптический цифровой линейный тракт Структура оптического цифрового линейного тракта
Схема организации волоконнооптической линии передачи
Передающие оптические модули l l Оптические передатчики ВОСП реализуются в форме единого передающего оптического модуля (ПОМ) электронно оптического преобразователя, осуществляющего преобразование электрических сигналов в оптические сигналы. ФМС — формирователь модулирующего сигнала; ОМ – оптический модулятор; ИОИ — источник оптического излучения; ОР – оптический разветвитель; СОИ – стабилизатор режима работы источника оптического излучения; ОС – линейный оптический сигнал; СВД – схема встроенной диагностики; СУ и ОС – согласующее устройство и оптический соединитель; ОВ – оптическое волокно.
Источники оптического излучения Требования к источникам оптического излучения: l длина волны оптического излучения должна совпадать с одним из окон прозрачности оптического волокна: l достаточно большая мощность выходного излучения и эффективность его ввода в оптическое волокно; l возможность модуляции оптического излучения различными способами; достаточно большой срок службы; минимальное потребление электрической энергии или высокая эффективность; l минимальные габариты и вес; простота технологии производства, обеспечивающая невысокую стоимость и высокую воспроизводимость параметров и характеристик. l Известны три класса источников оптического излучения для ВОСП: планарные полупроводниковые; волоконные; объемные микрооптические источники (микролазеры). Все они в той или иной мере удовлетворяют изложенным выше требованиям, однако только планарные полупроводниковые источники – светоизлучающие диоды и лазеры – широко используются в реальных системах. (непосредственное преобразование энергии электрического тока в оптическое излучение с высокой эффективностью, возможность прямой модуляции параметров излучения током накачки с высокой скоростью, малые масса и габаритные размеры. )
Механизмы оптического излучения l l Спонтанное оптическое излучение возникает при переходе любого электрона с одного энергетического уровня на другой. Так как время перехода всех электронов не совпадает, то происходит наложение излучения и возникают оптические волны одинаковой амплитудой и фазой, а вследствие этого наблюдается неоднородность и по частоте. Кроме того, мельчайшие колебание энергии Eq тоже, пусть и не в такой мере, влияют на частотный разброс излучения. (некогерентный источник оптического излучения) Индуцированное (вынужденное) излучение Суть вынужденного излучения состоит в том, что если на электрон, находящийся в зоне проводимости падает свет с частотой f 0, примерно равной частоте f, определяемой то возникает излучение с частотой f 0 и направлением падающего света. (когерентный источник оптического излучения)
Когерентные и некогерентные источники оптического излучения Некогерентные источники оптического излучения В полупроводниках плотность электронов значительна и поэтому многочисленные энергетические уровни расположены плотно, образуя зоны. Имеется два типа таких зон – верхняя зона – проводимости с энергией Ес и нижняя зона – валентных электронов с энергией Ev. Между этими зонами находится запрещенная зона с энергией Еq. При тепловом равновесии почти все электроны находятся в валентной зоне. Что происходит, если подвести энергию из вне? a(t) – колебания амплитуды (шумы амплитудной модуляции); (t) – колебания частоты (шумы частотной модуляции).
Когерентные источники оптического излучения z Резонатора Фабри – Перо L L E Z
Спектр колебаний лазерного диода
Светоизлучающие диоды
Светоизлучающие диоды. Структура светоизлучающего диода с поверхностным излучением Выше обсуждались р-п - переходы, образованные введением небольшого количества примесей в полупроводниковый материал. Они называются гомопереходами. .
Согласующие устройства светодиод - волокно а) б) в) а) - использование специального иммерсионного наполнителя с коэффициентом преломления, близкий к коэффициенту преломления волокна; б) - конец волокна заострен и закруглен в форме линзы, собирающей расходящееся излучение; в) - сферическая линза, расположенная на поверхности светодиода
Гетероструктуры с ОГС (а) и ДГС (б) а б
Характеристики СИД
Спектральное распределение СИД
Характеристики СИД
Лазерные диоды
Лазеры с полосковой геометрией
Характеристики ЛД
Диаграмма направленности
Спектр излучения лазера
Структура лазера РОС Структура лазера РБО
Основные характеристики СИД, ПЛ(ЛД) Ватт-амперная характеристика Спектральная характеристик Диаграмма направленности источников оптического излучения
Приемные оптические модули l ОК — оптический кабель; ОС — оптический соединитель; ФД — фотодиод или фотодетектор; ПМШУ — предварительный малошумящий усилитель; МУ с АРУ — мощный усилитель с автоматической регулировкой усиления; ФК — фильтр корректор.
Фотодетекторы Базовым элементом оптического приемника ВОСП является фотодетектор — оптоэлектронный прибор, преобразующий оптический сигнал в электрический сигнал соответствующей формы. Фотодетектор реализуется на основе полупроводниковых фотодиодов (ФД) с р-n обратносмещенными переходами, работающих на принципах внутреннего фотоэффекта. В технике ВОСП широкое применение находят два типа фотодиодов: р-i-n и лавинный ФД. Сущность внутреннего фотоэффекта в полупроводнике заключается в поглощении фототока, энергия которого hf = hс/ более ширины запрещенной зоны материала Еg полупроводникового материала, а длина волны оптического излучения не превышает критического значения кр=1, 24/Eg , и сопровождается переходом электрона из валентной зоны в зону проводимости, а дырок — из зоны проводимости в валентную зону (генерация пар «электрон-дырка» ). Фотоны с энергией, меньшей ширины запрещенной зоны, или длиной волны больше критической, не поглощаются и, следовательно, не происходит генерации пары «электрон-дырка» . Эффективное поглощение падающего излучения, как правило, связано с эффектом примесного поглощения.
Структурная схема p-i-n-фотодиода Из сокращенных названий составляющих его слоев: р — positive (положительный), i — intrinsic (внутренний), n — negative (отрицательный). Обедненный i слой такого ФД сделан максимально широким из полупроводникового материала, легированного в такой степени, чтобы не относиться ни к полупроводникам n-типа с электронным видом проводимости, ни к полупроводникам р-типа с дырочкой проводимостью.
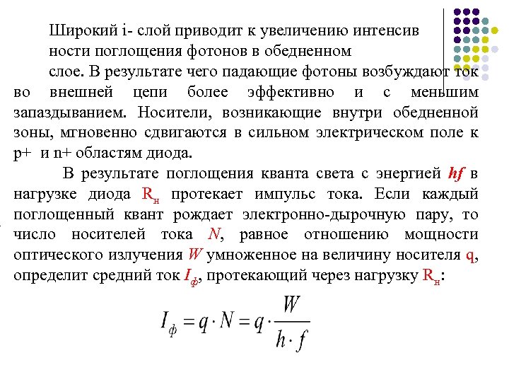
. Широкий i- cлой приводит к увеличению интенсив ности поглощения фотонов в обедненном слое. В результате чего падающие фотоны возбуждают ток во внешней цепи более эффективно и с меньшим запаздыванием. Носители, возникающие внутри обедненной зоны, мгновенно сдвигаются в сильном электрическом поле к р+ и n+ областям диода. В результате поглощения кванта света с энергией hf в нагрузке диода Rн протекает импульс тока. Если каждый поглощенный квант рождает электронно-дырочную пару, то число носителей тока N, равное отношению мощности оптического излучения W умноженное на величину носителя q, определит средний ток Iф, протекающий через нагрузку Rн:
Коэффициент, характеризующий эффективность преобразования фотонов в электрический сигнал ф называется квантовой эффективностью (выходом) фотодетектора. Следовательно, средний фототок, протекающий через нагрузку фотодетектора, будет равен: . Коэффициент полезного действия фотодетектора, определяемый как отношение среднего значения фототока Iф к среднему значению оптической мощности (А/Вт), называется токовой чувствительностью: . Отсюда следует, что чувствительность оптического приемника тем выше, чем больше квантовый выход ф, т. е. чем больше доля светового потока, поглощаемая в активной зоне фотодиода.
Токовая чувствительность зависит от длины волны падающего излучения. Характер этой зависимости определяется спектральной характеристикой квантового выхода, которая обычно имеет вид плавной кривой с более или менее выраженным максимумом и определяется материалом полупроводника Квантовый выход фотодиода однозначно связан с токовой чувствительностью следующей зависимостью: = 1, 24 S / , где — длина волны, мкм. Спектральная характеристика квантового выхода – квантовой эффективности
Лавинные фотодиоды (ЛФД) В фотодиодах р-i-n — типа каждый поглощенный фотон в идеале приводит к образованию одной пары «электрон-дырка» , которая приводит к генерации тока во внешней цепи. Квантовую эффективность ФД можно повысить путем использования лавинного усиления (умножения), реализуемого в структуре, называемой лавинным фотодиодом (ЛФД), где один фотон порождает М электронов. Для создания условий ударной ионизации в структуре фотодиода необходимо создать сильное электрическое поле. Такое поле создается добавлением в структуру р -i-n фотодиода дополнительного n-р — перехода, усиленное обратным смещением,
В основе работы ЛФД лежит процесс ударной ионизации в сильном электрическом поле, т. е. образования положительных и отрицательных ионов и свободных электронов из электрически нейтральных молекул и атомов полупроводника. При этом электроны в зоне проводимости могут приобрести кинетическую энергию, большую, чем ширина запрещенной зоны, и «выбивать» электроны из валентной зоны. В валентной зоне образуются дырки, в зоне проводимости вместо каждого «быстрого» электрона появляются два «медленных» , которые, ускоряясь в сильном электрическом поле, становятся «быстрыми» и вызывают повторную ударную ионизацию. Вероятность ударной ионизации возрастает с напряженностью электрического поля (или ростом обратного смещающего напряжения) Отметим, что при некоторой напряженности поля ударная ионизация приводит к резкому увеличению плотности тока, т. е. к электрическому пробою полупроводника.
Лавинное усиление или лавинное умножение l При воздействии оптического излучения мощностью W на i слой образуются пары «электрон дырка» , называемые первоначальными носителями. Затем происходит направленное движение носителей к соответствующим полюсам батареи смещения. При попадании свободных электронов из i cлоя в р слой их ускорение становится более ощутимым из за высокой напряженности электрического поля n+ р — перехода. Ускоряясь в зоне проводимости р слоя, такие «быстрые» электроны накапливают кинетическую энергию достаточную, чтобы «выбить» (возбудить) два «медленных» электрона из валентной зоны в зону проводимости. В результате появляются свободные носители, называемые вторичными. В зоне проводимости р cлоя происходит их повторное ускорение до получения кинетической энергии, соответствующей «быстрому» электрону, который снова порождает ударной ионизацией пару «медленных» электронов из валентной зоны. Этот процесс называется лавинным усилением или лавинным умножением.
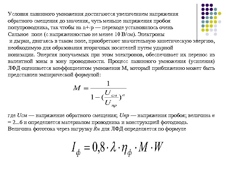
Условия лавинного умножения достигаются увеличением напряжения обратного смещения до значения, чуть меньше напряжения пробоя полупроводника, так чтобы на n+-р — переходе установилось очень Сильное поле (с напряженностью не менее 10 В/см). Электроны и дырки, двигаясь в таком поле, приобретают значительную кинетическую энергию, необходимую для образования вторичных носителей путем ударной ионизации. Энергия получаемых при этом электронов, обеспечивает их перенос из валентной зоны в зону проводимости. Процесс лавинного умножения (усиления) ЛФД оценивается коэффициентом умножения М, который приближенно может быть представлен эмпирической формулой: где Uсм — напряжение обратного смещения; Uпр — напряжения пробоя; величина n = 2. . . 6 и определяется материалом проводника и конструкцией фотодиода. Величина фототока через нагрузку Rн для ЛФД определяется по формуле
Лавинный эффект приводит к увеличению темнового тока ЛФД в М раз по сравнению с темновым током р-i-n — фотодиода. При Uсм = Uпр происходит резкое увеличение коэффициента М, которое может принимать высокие значения. При низком напряжении Uсм ЛФД работает как р -i-n-фотодиод без усиления (умножения). Существует пороговое напряжение UД, для получения лавинного процесса ударной ионизации. Выше этого порога ЛФД будет генерировать ток без наличия возбуждающего оптического излучения. Отметим, что коэффициент умножения сильно зависит от температуры, что является серьезным недостатком ЛФД. Типовой компромисс между величиной умножения и стабильностью работы ЛФД достигается при напряжении смещения, равном 0, 95 Uпр.
Р-i-n- фотодиоды. Лавинные фотодиоды (ЛФД). Основные характеристики. Спектральная характеристика квантового выхода – квантовой эффективности


