Скачать презентацию Определенный интеграл Свойства определенного интеграла Для произвольных Скачать презентацию Определенный интеграл Свойства определенного интеграла Для произвольных

9.3Определённый интеграл.pptx

  • Количество слайдов: 14

Определенный интеграл Определенный интеграл

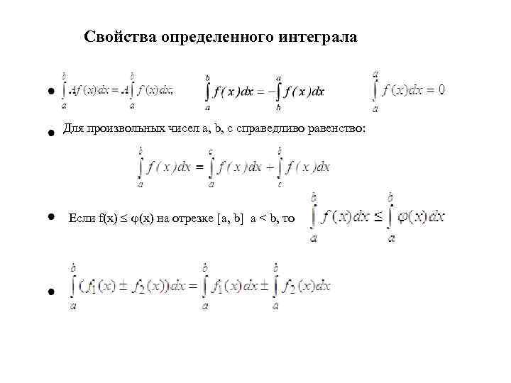
Свойства определенного интеграла Для произвольных чисел a, b, c справедливо равенство: Если f(x) на Свойства определенного интеграла Для произвольных чисел a, b, c справедливо равенство: Если f(x) на отрезке [a, b] a < b, то

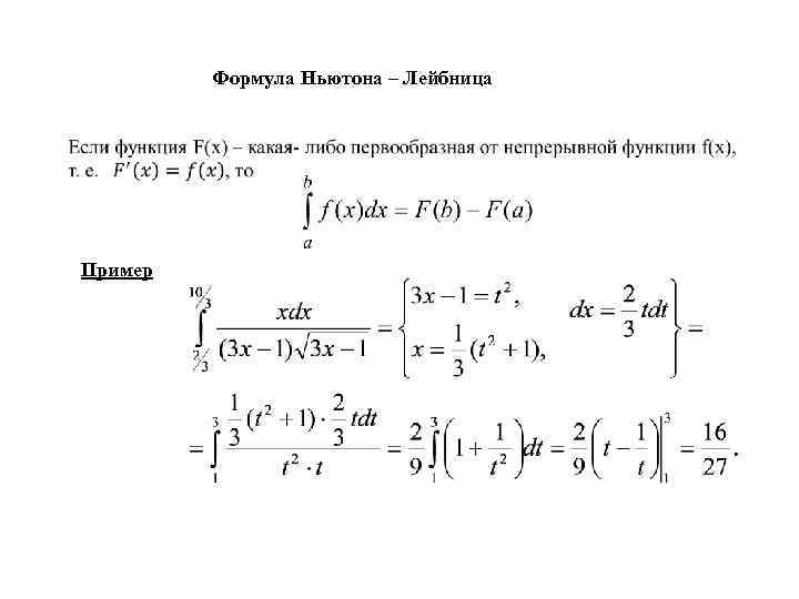
Формула Ньютона – Лейбница Пример Формула Ньютона – Лейбница Пример

Формула интегрирования по частям для определенного интеграла Пример Формула интегрирования по частям для определенного интеграла Пример

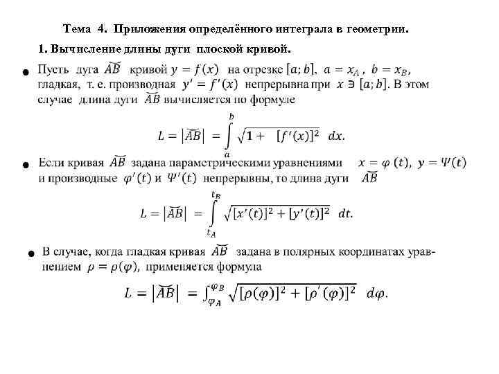
Тема 4. Приложения определённого интеграла в геометрии. 1. Вычисление длины дуги плоской кривой. Тема 4. Приложения определённого интеграла в геометрии. 1. Вычисление длины дуги плоской кривой.

Вычисление длины дуги плоской кривой, заданно в декартовых координатах. П р и м е Вычисление длины дуги плоской кривой, заданно в декартовых координатах. П р и м е р 1. Вычислить длину дуги полукубической параболы

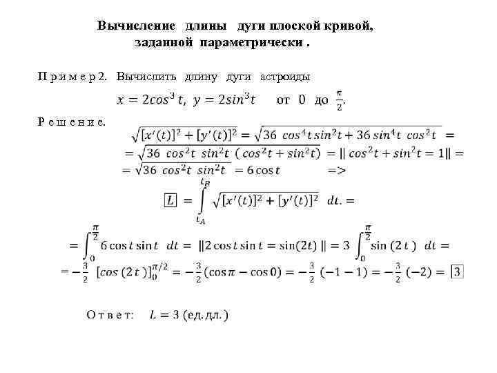
Вычисление длины дуги плоской кривой, заданной параметрически. П р и м е р 2. Вычисление длины дуги плоской кривой, заданной параметрически. П р и м е р 2. Вычислить длину дуги астроиды Р е ш е н и е.

Вычислить длину дуги кривой в полярных координатах Р е ш е н и е. Вычислить длину дуги кривой в полярных координатах Р е ш е н и е.

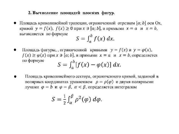
 2. Вычисление площадей плоских фигур. 2. Вычисление площадей плоских фигур.

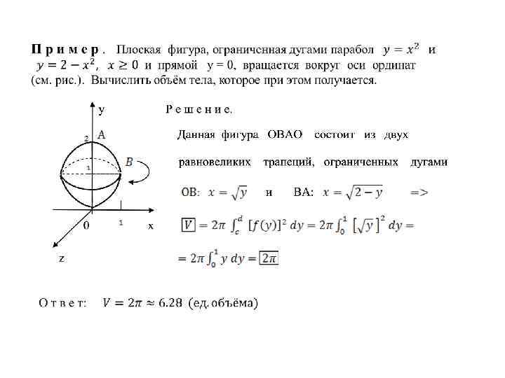
Пример. Пример.

 П р и м е р. Вычислить площадь фигуры, ограниченной кривой, заданной в П р и м е р. Вычислить площадь фигуры, ограниченной кривой, заданной в полярных координатах уравнением (см. рис. ) Р е ш е н и е.