04da5ce6bf32f35964f4f9b10e70b767.ppt
- Количество слайдов: 39
Operational Amplifiers What is an amplifier? A device that takes an input (current, voltage, etc. ) and produces a correlated output Input Signal Output Signal Usually the output is a multiple of the input
The output signal may be of the same form as the input signal, i. e. Vin produces Vout However, the input and output may be of different forms, i. e. Iin produces Vout For any form of amplifier, the amplifier gain is defined generically as gain = signal in/signal out There are many forms of amplifiers possible, and the design of specific forms for discrete component amplifiers is an involved process.
• We will not discuss the general design of transistor/tube/etc. amplifiers, but only the use and properties of the much simpler integrated circuit amplifier. Spending a few dollars on an integrated circuit device allows one to buy the results of hundreds of thousands of developer dollars and man-years of development time. The simplest form of such amplifiers to use is the Operational Amplifier!
Operational Amplifiers What is an operational amplifier? A very high gain DC amplifier that uses external feedback networks to control its response Notice particularly that the external network connected to the IC device determine the characteristics of the amplifier constructed!
• An Perfect Operational Amplifier is a device with certain special characteristics… – – – 1. infinite open-loop gain Aol 2. infinite input resistance Rin 3. zero output resistance Rout 4. infinite bandwidth 5. zero offset (output is exactly 0 when the input is 0) Clearly no real operational amplifier can meet all these characteristics. However, under certain conditions, most of these conditions can be approximately met - though not all at once.
• A diagram representing a generalized operational amplifier is given below Rin is the input resistance of the op amp, V+ vi Rin Vin R 0 Aolvi Rout is the output resistance, and Rout Aolvin represents the active amplification effect of the amplifier in terms of the input voltage vin. Aol. Vin Vout V- Vout
The output voltage Vout is determined by the combination of open loop gain (Aol) and output resistance (Rout). Typical values of these quantities for a standard 741 operational amplifier would be: Rin = 2 M Rout = 75 Aol = 200, 000
• In using an operational amplifier, one needs to be aware of certain information about the device that can usually be obtained from the DATA SHEET for the particular amplifier. • Maximum Ratings (exceeding these can destroy the device) – 1. Supply Voltage ( Vs ) : maximum bipolar ( ) voltage that can be used to power the amp – 2. Internal Power Dissipation (PD) : maximum power that can be dissipated internally by the op amp without exceeding a specified max temperature. e. g. 500 m. W @ < 75 C – 3. Differential Input Voltage (Vid) : maximum voltage that can exist across + and - inputs – 4. Operating Temperature (Ta) : maximum safe temperature of operation – 5. Outout Short-Circuit Duration : maximum length of time that the output could be shorted to either ground or to Vs. . For many op amps this is infinite.
• There are many other specifications for op amps that are important for their use, but which do run the risk of destruction if exceeded. One other characteristic of “perfect” op amps is the fact of infinite bandwidth (amp operates from DC to frequencies). Real op amps have a finite bandwidth that “rolls off” with frequency, i. e. the gain at DC is usually > the gain at 40 k. Hz.
• A typical gain-bandwidth curve for a 741 op amp is shown below: G a in frequency
Real op amps have a frequency response that is very large at DC (~200, 000 for a 741) but begins to "roll off" at higher frequencies. The 741 begins to roll off beginning about 6 to 10 Hz at about -6 db per octave (-20 db per decade), reaching a value of unity gain at about 1. 0 MHz.
• Different op amps will have different frequency response curves, but all will have the same general form. For any op amp the Gain-Bandwidth product is approximately constant. • As the gain goes up, the bandwidth---goes down. • There is always a trade-off between --available gain and the maximum ------frequencies the amplifier can -----amplify without significant distortion.
• In practice operational amplifiers are always operated with some type of feedback, either positive in the case of some oscillators, or negative feedback which greatly stabilizes the amplifier output. • In negative feedback, a portion of the output signal is fed back out of phase with the input effectively reducing the total gain but keeping the output stable. f. V out Vin Vout
• With negative feedback the gain always decreases, so that the closed-loop gain Acl is always < Aol. The loop gain is defined as: • loop gain AL = Aol / Acl • As mentioned before, the gain bandwidth product is approximately constant – GBW = ( AL)( BW) – Thus reducing the gain usually increases the bandwidth of the amplifier. • Since op amps have such a high open-loop gain, the reduction in gain still allows sufficient gain for most practical purposes
Operational amplifiers are usually operated as inverting (meaning the output has the opposite phase as the input) or non-inverting (where input and output have the same polarity) amplifiers. Physically this is governed by whether the input signal is applied to the inverting (-), or the non inverting (+) input terminals.
• A diagram for an inverting amplifier
• The relationship between input voltage and output voltage involves only the external input and feedback resistors… – Vout = Aol Vin = Vin [Rf / Ri ] Let us now consider some simplified ways of analyzing this operational amplifier configuration…
Simplifying assumptions for analyzing simple op amp circuits 1. Vout is ALWAYS < supply voltage. If V+ = 15 V and V- = -15 V, then the maximum possible voltage output from the amplifier is < 15 volts As a consequence of this, consider an op amp with Aol = 200, 000 (typical 741), then we see Vout = Vin Aol and the input voltage producing max output is Vin = Vout / 200, 000 = 15 Volts / 200, 000 = 75 x 10 -6 V or 75 V
This means that unless one is trying to amplify V signals, the input voltage is required to drive the amplifier to maximum output is ~ 0 When properly operating, the voltage difference between the(+) and (-) terminals is ~ 0
2. Since the input resistance of op amps is very high (typ. Megohms), a negligible amount of current flows into the op amp from the input voltage source. • For a 741 op amp, the input current draw is typically 200 - 500 n. A. Other op amps such as a CA 3140 FET op amp may have input current draws of about 10 p. A! (10 x 10 -12 amps) Based on these two simplifying assumptions, one can make a practical representation of an inverting op amp circuit as shown on next slide.
Analysis of an Inverting Amplifier iin= Vin/Rin since S is effectively a ground iin S Vin P Since no current flows into the op amp terminal at S, the current flow through the feedback resistor is also iin
• Since no current flows into the op amp terminal --at S, the current flow through the feedback ------- resistor is also iin…. • Thus the voltage across the feedback resistor is given by VRf = iin. Rf = Rf[Vin/Rin] • Since the voltage from terminal P to ground is the same as the voltage from P to S, the output voltage which is measured from P to ground is the same as the voltage across the feedback resistor VRf.
Using this, one can write the output voltage as Vout = -Rf [Vin/Rin] or equivalently as Vout = -Vin [Rf/Rin] effectively set by the ratio of the feedback resistor to the input resistor. The minus sign is required since the P side of Rf is negative compared to the S side. Notice that the external components connected to the op amp ( Rf and Rin ) determine its characteristics when used as an amplifier
The input impedance of an inverting amplifier is given by Rin • The output impedance is approximately [ ACL / Aol ] Rout where Rout is the output resistance of the operational amplifier chip. • Since Aol is much larger than ACL , this makes the output impedance very low.
• Analysis of a Non-Inverting Amplifier • Since the circuit analysis for a non-inverting amplifier is more complicated (see any IC textbook) only the results for this amplifier will be given Vin Since the voltage between the (+) and (-) inputs to the op amp are essentially zero, the voltage applied to the (+) input and gnd. which is Vin is also the voltage between the (-) terminal and gnd and consequently also the voltage across the input resistor Rin
• There is a voltage divider circuit formed by the feedback resistor Rf and the input resistor Rin. This voltage divider sets the equation for the gain. – Vin = (Vout Rin )/( Rin + Rf ) or – Vout = Vin ( Rin + Rf )/ Rin The voltage gain for the non-inverting amplifier is Vout = [1 + Rf /Rin ]
• The input impedance is determined by the input resistance of the op amp itself and by the gain ratios. • Rinput = [ Aol / ACL ] Rin • For a common 741 amplifier, the open-loop gain is ~200, 000 while the closed-loop is ~100 and the amplifier input resistance is 75. This would give • Rinput = [200, 000/100] 75 • = 1. 5 x 106 or 1. 5 M
• If we let Rf go to zero, and drop R, if we desire, then in the non-inverting circuit, we get • Vout = (1) Vin gain = 1 • In this circuit the output voltage exactly follows the input. • The input resistance of such a circuit is 150 M Such an amplifier serves as a buffer (or isolation) amplifier. With ~ infinite input resistance and ~ 0 output resistance, it does not alter the input signal at all. .
Non-Inverting Buffer or Unit-Gain Amp Any changes in the output circuit (short circuit, etc. ) has no effect on the input circuit. However, such a circuit CAN multiply the POWER by increasing the current which can be drawn (from Op Amp).
Summing Amplifier Op Amps can also be used to perform electronic equivalents of mathematical operations such as integration, differentiation, addition, etc. (see the attached sample circuits). A summing amplifier does a weighted summation of several input voltages
• The output voltage is given by the weighted sum of the input voltages – Vout = - [V 1(Rf/R 1) + V 2 (Rf/R 2) + V 3 (Rf/R 3)] The negative sign occurs since this is an inverting circuit.
• Difference Amplifier • Recall that fundamentally, every operational amplifier is a difference amplifier, amplifying the difference between the signals at the inverting (-) and non-inverting (+) inputs. • Small variations in the input transistors in the op amp are reflected in the fact that there are small differences in quiescent voltages from the two inputs. • One can reduce these differences and increase the op amps CMRR (common-mode rejection ratio) by connecting a variable resistor to one input and adjusting the value of that resistor to null out the output when the same signal is applied to both inputs.
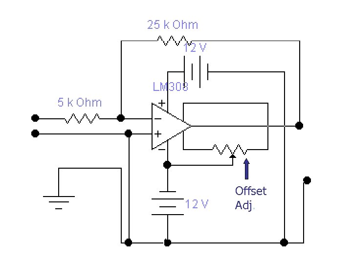
The next shows the circuit with CMRR adjustment potebtiometer
R 1 will usually be a value close to R 2
• Instrumentation Amplifier A high-gain, low-drift, high input impedance, differential input operational amplifier is usually known as an instrumentation amplifier. These are high performance, higher cost amplifiers, are often used for critical amplification needs in research projects. These amplifiers are basically high quality op amps with voltage follower buffers on each input to produce the desired high input resistance.
Vout = (Vin+ - Vin-)Rf/Rin
• Corrections for REAL Op Amps • Input Offset Voltage – voltage that must be applied to one of the input terminals to give zero output. • Vinoffset = Voutoffset/Acl • Input Bias Current – current flowing into Op Amp input terminals. Ideally these currents are identical, but actually are not for real devices. However, they are quite small ~ 200 n. A Both of these can be partially corrected by using the offset terminals of the op amp, if available.
Offset Adj.
• Voltage slew rate – time it takes the output of the op amp to switch from max output to minimum output. For the 741 amp, this is about 0. 5 V/μsec. • This can only be changed by using a different op amp with a different slew rate. For example the LM 318 op amp has a slew rate of 70 V/ μsec


