e5c3eb6620a95b7d74fd419877f409d9.ppt
- Количество слайдов: 51
Open Access
DEFINITION OF “OPEN ACCESS” IN THE ELECTRICITY ACT, 2003 “The non-discriminatory provision for the use of transmission lines or distribution system or associated facilities with such lines or system by any licensee or consumer or a person engaged in generation in accordance with the regulations specified by the Appropriate Commission”
INTRODUCTION • Open Access is necessary for utilization of short time surpluses. • Open Access will also create options for distribution companies to buy power. • Open Access will provide means to the traders/buyers/sellers. • Non- discriminatory / Transparent Process • Freedom to buy/sell power • Efficient Market Mechanism to address supply / demand mismatches • Encourage investment in Transmission
Legal Framework SECTION 38: (CTU Function) • CTU to provide open access to Licensee or Generating Company on payment of transmission charge • Any consumer when open access is provided by State Commission on payment of surcharge in addition to transmission charges. • Surcharge shall be for meeting cross subsidy, and to be progressively reduced and eliminated. • Surcharge not payable in case of captive generation and Distribution Companies. • CTU can not engage in generation and trading
Legal Framework Sections 39, 40 and 41 • Similar provisions for STU and Transmission Licensee. • STU can not engage in trading. • Transmission Licensee can not engage in trading Section 42 • State Commission to provide Open Access to all consumers who required supply more than 1 MW in 5 years.
Agencies involved in Short-Term Open Access Transaction • • RLDC (s) SLDC (s) CTU STU (s) Buyer Seller Trader
Open Access – CERC Regulations, 2008
CERC Open Access Regulations, 2008 3. Subject to any other regulations specified by the Commission, the long-term customer shall have first priority for using the inter-State transmission system for the designated use. These Regulations shall apply for utilization of surplus capacity available thereafter on the inter-State transmission system by virtue of(a) Inherent design margins; (b) Margins available due to variations in power flows; (c ) Margins available due to in-built spare transmission capacity created to cater to future load growth or generation addition:
Evolution of Open Access Regulations OA Regulations 2004 STOA LTOA OA Regulations 2008 STOAbilateral STOAcollective OA Regulations 2010 Connectivity LTOA MTOA
Duration of STOA, MTOA and LTA 12 years-25 years 3 months-3 years 3 months STOA MTOA LTOA
CERC Open Access Regulations, 2008 • Effective 01. 04. 2008 • Amended in 01. 05. 2009 • Regulations cover only Short-term Open Access • Transactions categorized as Bilateral and Collective (through PX) • Earlier Products of Short-Term retained under Bilateral Transactions • Nodal Agency – Bilateral : Drawing RLDC – Collective : NLDC
Open Access in ISTS: CERC OA Regulations 2008 • Both Buyers and Sellers of Collective transactions to bear transmission charges and absorb transmission losses • Inter-Regional links -No Separate treatment. • Emphasis on “Scheduling” rather than “Reservation” • SLDC consent mandated along with application • In case of Congestion – e-Bidding without Price Cap • Exit Option provided with payment of up to 2 days open access charges. • Moving towards empowerment of SLDCs
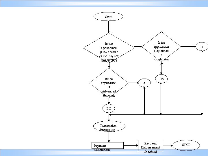
Open Access in ISTS CERC OA Regulations 2008 • Products – Short term Access - Advance - First Come First Serve - Day ahead - Contingency Long term Access Provisions relating to Long Term as per the Open Access Regulations, 2004 to continue, till CERC further notifies.
Comparison of CERC Regulations on Short-Term Open Access (Regulation 2004, Amendment 2005 and Regulations 2008) S. No. Old Regulations (06. 05. 2004 to 31. 03. 2005) Amended Regulations (w. e. f. 01. 04. 2005 to 31. 03. 2008) 1. Open Access Duration - Up to One year maximum - Up to Three Months max. - single application possible 2. ST Rate - in Rs/MW/Day - Min. Charges for one day Regulations, 2008 (w. e. f. 01. 04. 2008) Open Access Duration Bilateral -Up to 3 months - separate application for each month Collective: - Only Day ahead ST Rate - in Rs. /MW/Day -in Rs/MWh -Charges as per continuous - Based on Scheduled block of up to 6 hours, Energy rather than 12 hours, and more reservation of transmission than 12 hours capacity
Comparison of CERC Regulations on Short-Term Open Access (Regulation 2004, Amendment 2005 and Regulations 2008) S. No. Old Regulations (06. 05. 2004 to 31. 03. 2005) Amended Regulations (w. e. f. 01. 04. 2005 to 31. 03. 2008) Regulations, 2008 (w. e. f. 01. 04. 2008) 3. Transmission Charges a. Intra Regional – 25% of Long Term Charges b. Inter Regional – 25% of Long Term Charges Transmission Charges a. Intra Regional – 25% of Long Term Charges b. Inter-Regional - 50% of Long Term Charges Transmission Charges: Bilateral: - Rs. 30/MWh – intra- regional - Rs. 60/MWh – Between adjacent regions - Rs 90/MWh – Wheeling through one or more region Collective Transactions (Px): -Rs. 30/MWh for each point of injection and drawal 4. Operating Charges a. Application fee – Rs. 5000/b. Scheduling Charges – Rs. 3000/day for each RLDC involved – Rs. 3000/day for each SLDC involved c. Handling &Service Charges - 2% of total charges Operating Charges a. Application fee – Rs. 5000/ b. Scheduling Charges – Rs. 3000/day for each RLDC involved – Rs. 1000/day for each RLDC involved c. Handling & Service Charges – Nil Operating Charges Bilateral: a. Application fee – Rs. 5000/b. Scheduling Charges – Rs. 2000/day for each RLDC and SLDC involved c. Handling & Service Charges -Nil Collective Transactions: a. Application fee – Rs. 5000/b. Scheduling Charges – Rs. 5000/day to NLDC for each State involved ; -NLDC to Share with RLDCs
Comparison of CERC Regulations on Short-Term Open Access (Regulation 2004, Amendment 2005 and Regulations 2008) S. No. Old Regulations (06. 05. 2004 to 31. 03. 2005) Amended Regulations (w. e. f. 01. 04. 2005 to 31. 03. 2008) Regulations, 2008 (w. e. f. 01. 04. 2008) 5. OA Application types : - Advance - FCFS - Day Ahead - Same Day OA Application types : - Advance - FCFS - Day Ahead - Contingency 6. Time Frame : 20 th of the month Time Frame : -10 days
STOA RATES 2004, 2005 & 2009 649. 86 516. 03 NORTHERN REGION 233. 32 447. 73 WR-NR 919. 71 ER-NR NORTHEASTERN REGION 339. 98 359. 68 WESTERN REGION 270. 49 433. 09 ER-WR SR-ER SR-WR 881. 49 1128. 39 SOUTHERN REGION STOA CASE 967. 58 1795. 11 700. 91 614. 15 313. 93 NER-ER 434. 42 EASTERN 460. 41 REGION 859. 05 1462. 44 2433. 39 Transmission Charges: Bilateral: Rs. 80/MWh – intra- regional Rs. 160/MWh – Between adjacent regions Rs 240/MWh – Wheeling through one or more region Collective Transactions (Px): -Rs. 100/MWh for each point of injection and drawal
Short Term charges 2004 2005 2008 2009 As per Regional charges in Rs/MW/day In blocks Rs/MWh 30 60 90 30 Po. C 80 160 240 100 Po. C Scheduling Charges Rs/Day) RLDCs SLDCs 3000 1000 2000 Handling Charges 2% NIL CTU charges intra- regional Adjacent region Wheeling in 1 or more Region Collective NIL STU charges as decided by SERCs IR link charges done away with CTU charges moved from Region specific charges to generic ones Transmission charges changed from Rs/MW/day Rs/MW/block of day Rs/MWh Power Exchange transactions necessitated Point of Connection charges
Procedure for Scheduling of Open Access (Bilateral Transaction)
SUBMISSION OF APPLICATION • Nodal Agency – RLDC where point of drawal is situated • Application Contents – Details -Buyer /Seller /Point of injection/point of drawal/Contracted power at supplier interface/date/time period • Application Fee (Rs. 5000/-) – Along with application – With in 3 working days ( for same day or next day transaction) • Endorsement – Concerned SLDCs
CONCURRENCE OF GRID OPERATORS • Available Transfer Capability • SLDC – ( congestion in intra-State TS) – concurrence -along with Application • RLDC - ( congestion in Regional TS) – To be obtained by Nodal RLDCs • Refusals /Curtailed Concurrence – Reasons to be mentioned in writing
ADVANCE SCHEDULING • Advance Scheduling – 3 months in advance • Separate Application – – Month wise - each transaction • Time Line for submission – Last date for submission ( -10 / -5 / 0 days prior to end of current month M 0 – for transaction in M 1, M 2, M 3) – Cut-off time : 17: 30 Hrs. of last day (Day 0) – Request for concurrence (RLDC) – by 12: 00 Hr. next day (Day 1) – Concurrence - by 20: 00 Hrs (Day 1) – Congestion Information to Applicant – next day 12: 00 Hrs (Day 2) – Revised Request – next day 11: 00 HRs. (Day 3) – E-bidding – in case of Congestion (next day) (Day 4) – Acceptance/Refusal of Scheduling Request – (Day 5)
Time Line for Advance, FCFS, DA and Contingency Scheduling D-3 D-2 D-1 D 0 1500 hrs 1. 5 hrs Deadline for submission of DA Applications for transactions on D 0 Deadline for submission of Contingency Applications for transactions during D 0 M 1 M 0 Last Day for submission of Applications for transactions in M 1, M 2, M 3 5 M 2 M 3 5 Processing time for RLDCs
e-Bidding Procedure • Invitation of Bids – period of congestion – RTS/IR corridor – overstressed • Only Registered Users – – – • • User ID & Password Electronic submission – website of CTU Bid Closing time as specified Single Price Bid No Modification/withdrawal once submitted Bid Price - in addition to Open Access Transmission Charges Multiples of Rs. 10/ MWh. ( Min. Rs. 10/MWh) Mandatory - Non-participation – Rejection of Application Acceptance - Decreasing order of Price Quoted Equal Price Bids – Pro-rata Part Acceptance – Price as quoted by the bidder Full Acceptance – Price quoted by last bidder getting full acceptance
“FIRST-COME-FIRST-SERVED” BASIS • Scope – Current Month – Next Month ( during last 10 days of end of current month) • • • Separate Application for each month To be submitted 4 days prior to date of Scheduling Processing time – 3 days Processed on FCFS basis Application Received in a day to be processed together – same priority • Application Received after 17: 30 Hrs. - next day • Congestion Management – pro-rata
DAY-AHEAD BILATERAL TRANSACTION • • • Applications received within 3 days prior to the day of Scheduling and up to 15: 00 Hrs. of the day immediately preceding the day of scheduling shall be treated as having been received together for processing and shall have same priority. Processing only after processing of the Collective Transactions of the Power Exchange (s). Congestion Management – Pro-rata
SCHEDULING OF BILATERAL TRANSACTION IN A CONTINGENCY • • Only Buying Utility to make an Application to the Nodal RLDC. To be considered after 1500 hrs of the day immediately preceding the day of scheduling. In case of intra- day – scheduling from 6 th time block Congestion Management – Pro-rata
INCORPORATION IN DAILY SCHEDULES • • RLDCs to incorporate in Daily Schedules of the Regional Entities Average energy losses -estimated on weekly basis – – • • resolution of 0. 01 MW at each State/inter. Regional boundaries. ramp-up – • RLDCs – ISTS SLDC – intra-State TS at the time of commencement of the transaction ramp-down – at the time of termination of the transaction
Start Is the application Day ahead / Contingen cy Is the application (Day ahead / Same Day) or (AR/FCFS) Is the application is Advanced Booking A R D A Co n. FC Transaction Processing Payment Calculation Payment Disbursement & refund STOP
DA Is Application Received before 15: 00 hrs Yes Collect All Applications received till 15: 00 hrs with time stamp and details. Submit all applications for Consent from concerned SLDC Check for the final consent from other SLDC. No Contingency
DA Is Application Received before 15: 00 hrs Yes Collect All Applications received till 15: 00 hrs with time stamp and details. Submit all applications for Consent from concerned SLDC Check for the final consent from other SLDC. No Contingency
AR Is application received in time in respect of 1 st , 2 nd & 3 rd month Is application within stipulated time Yes Applications are submitted for Consent from RLDC Check for Consent Process as FCFS application for next month for applications made for the 1 st month Reject Application
No Is requested capacity available? Applicants are informed about the congestion and allowed to reduce their requirements/reroute Yes Is requested capacity now available? Distribute the Capacity according to the current request. No Yes Bids are invited for congested element Distribute the Capacity following the bidding rules. Stop Process application if applicant wants to surrender or Revise the schedule. Consider curtailment by SLDC
Bid Applications have to bid for the congested element in the multiple of Rs. 10/MWh and minimum bid is Rs. 10/MWh Ranking from highest bidding to lowest bidding Allot the highest bidder first (in asc order). In case of same bid by 2 or more parties, allocate on pro rata basis between those Is Margin available? If more than one person gets the full requested power Yes Lowest price among those bidding is considered for all who got full requested power Stop No Calculate the Actual
F C Is Margin Available ? Receive the Applications for FCFS No Send a Negative Report to the Applicant Yes Applications are sent for Consent from ERLDC Application is Approved and approval is updated. Get Consent from other ERLDC Is consent positive ? In Case of Curtailment, Applicant is timely intimated No Schedule the Capacity as Requested on FCFS basis Send a negative report to the client Yes Stop In case of revision in Schedule reprocess the application.
REVISON OF SCHEDULE • Only in case of “Advance Scheduling” or “First-Cum-First Served basis” • minimum five (2) days notice (5 days in 2008 Regn) • Transmission Charges and Operating Charges for 2 days (5 days in 2008 Regn) • Margin Available – could be utilized for scheduling of other Open Access Transactions
Example: • Say an Applicant has been scheduled for 10 days from 21 st day of a month to 30 th day of a month for 100 MW on round the clock basis (i. e. for 2400 MWh per day). If this Applicant, on or before 15 th day of that month, submits request for revision of schedule to 50 MW on round the clock basis (i. e. 1200 MWh per day), the revised schedule will get implemented from the beginning of the transactions (i. e. 21 st day of the month). The Applicant shall pay the Transmission Charges for 2400 MWh per day for the period from 21 st to 25 th day of the month. Whereas for the period from 26 th day to 30 th day of the month, Transmission Charges shall be payable for 1200 MWh per day. • However, if the Applicant requests for such revision on 17 th day of the month, his request will be implemented from 23 rd day of the month. He shall pay Transmission charges for 2400 MWh per day for 5 days i. e. from 23 rd to 27 th day of the month and for the remaining period he shall pay the Transmission Charges based on 1200 MWh per day.
CURTAILMENT IN CASE OF TRANSMISSION CONSTRAINTS • Allocation/Reallocation of ISGS power • Transmission constraint or to maintain grid security • curtailed in the manner, which in the opinion of RLDC, would relieve transmission constraints/ enhance grid security • Open Access Bilateral Transactions would generally be curtailed first followed by the Collective Transactions • Rerouting allowed without curtailment • Pro-rata refund of Transmission Charges
COMMERCIAL CONDITIONS • All Payment related to Open Access ST Charges – by Applicant to the Nodal RLDC – within three working days from the date of acceptance • Energy charges to be settled among the parties • Losses adjusted in kind • Application Fees (as per Para 7 of Regulation) – non-refundable fee of Rupees five thousand (Rs. 5000/-) only • Transmission charges (Para 16 of Regulation) – Intra-region (Rs. 80/MWh) – Adjacent Region (Rs. 160/MWh) – Wheeling (Rs. 240/MWh) – STU charges – as specified by respective SERCs or Rs. 80/MWh • Operating charges (as per Para 17 of Regulation) – Rs. 2000/- per day each RLDCs/SLDCs involved
DEFAULT IN PAYMENT OF OPEN ACCESS CHARGES • Nodal RLDC, at its discretion – – – • • may not schedule the transaction or may cancel the scheduling of already scheduled transaction or may not entertain any Application of such Applicant in future until such time the default is cured. simple interest at the rate of 0. 04 % for each day of default from the Due Date of Payment Cheque has been dishonored – No cheque payment - next three (3) months
DISBURSAL OF PAYMENT • Disburse the Open Access Charges – 10 th day of the next month • Transmission Charges and Operating Charges – for State System – Concerned STUs/SLDCs • For ISTS – 25% to be retained by CTU – 75% to be directly paid to Long Term customers • Refund due to curtailment – 15 th day of the next month • Reconcile the Open Access Charges
GENERAL CONDITIONS • “One- Time” information as per enclosed format • For embedded utilities : – UI rate 105% for overdrawl /under injection – & 95% for over injection under drawl – Reactive charges as per SERC • The Applicant shall abide by the provisions of The Electricity Act, 2003, Indian Electricity Grid Code and CERC Regulations, as amended from time to time • Applicant shall keep each of the SLDCs/ RLDCs indemnified
STOA – SUCCESS STORY • Developed in consultation with all stakeholders • Applications Processed (Since Beginning) No. > 20, 000 • Volume (Approved Energy) (Since Beginning) > 90 BUs • Applications Approved > 95 % – Refusal/Non-consent by SLDCs > 3 - 4 % – Refusal due to system constraints < 0. 5 %
STOA – SUCCESS STORY • Robust Financial Settlement System • Dispute free implementation • Logistics/infrastructure -In-house • Confidence Building & Dissemination of knowledge
Unscheduled Inter-change (UI) Charges Any mismatch between the scheduled and the actual drawal at drawal points and scheduled and the actual injection at injection points for the intra- State entities shall be determined by the concerned State Load Despatch Centre and covered in the intra-State UI accounting scheme. Unless specified otherwise by the concerned State Commission, UI rate for intra-State entity shall be 105% (for over-drawals or under generation) and 95% (for underdrawals or over generation) of UI rate at the periphery of regional entity.
STOA CHARGES COLLECTED BY RLDCS DURING THE YEAR 2007 -08 All figures in Crores of Rs. RLDC PROCESSING FEE RLDC Operating Charges CTU Charges NRLDC 2. 20 9. 43 149. 75 SRLDC 0. 50 1. 78 44. 33 ERLDC 0. 09 0. 48 3. 90 NERLDC 0. 05 0. 39 2. 70 WRLDC 1. 95 4. 82 61. 16 TOTAL 4. 80 16. 90 261. 85
Issues • Invoking of Sec 11 by state Govt. barring export from IPPs in the state • URS of ISGS under STOA (as per CERC order 11 -01 -10) – Among the beneficiaries – Across the regions – Revision if original beneficiary recalls
Revision of STOA under forced outage of Injecting unit>100 MW (as per IEGC cl. 6. 4. 19) – Intimate SLDC/RLDC reg. reduced availability, estimated restoration time, transaction wise revision 19. Notwithstanding anything contained in Regulation 6. 5(18), in case of forced outage of a unit for a Short Term bilateral transaction, where a generator of capacity of 100 MW and above is seller, the generator shall immediately intimate the same along with the requisition for revision of schedule and estimated time of restoration of the unit, to SLDC/RLDC as the case may be. With the objective of not affecting the existing contracts, the revision of schedule shall be with the consent of the buyer till 31. 07. 2010. Thereafter , consent of the buyer shall not be a pre-requisite for such revision of schedule. The schedule of the generator and the buyer shall be revised, accordingly. The revised schedules shall become effective from the 4 th time block, counting the time block in which the forced outage is declared to be the first one. . The RLDC shall inform the revised schedule to the seller and the buyer. The original schedule shall become effective from the estimated time of restoration of the unit. However the transmission charges as per original schedule shall continue to be paid for two days.
ST charges under OA • Under going changes frequently • In CERC Regulations on “Sharing Transmission Charge and Losses” w. e. f 01. 11, ST charges as per Point of Connection charge philosophy ie. as per the Zonal charges for Injection and Drawl of the concerned Injecting and drawing utility • Losses be adjusted in kind as per the applicable Zonal losses


