Скачать презентацию one stone at a time Documenting SS Impacts Скачать презентацию one stone at a time Documenting SS Impacts

c6f1559a261bf50bbec8381b9f61a7ed.ppt

  • Количество слайдов: 7

one stone at a time Documenting SS Impacts Ms Sala Tupou-Tamani. Grants Management Unit, one stone at a time Documenting SS Impacts Ms Sala Tupou-Tamani. Grants Management Unit, Public Health Division, Secretariat of the Pacific Community

So how can we improve on documenting SS impacts So how can we improve on documenting SS impacts

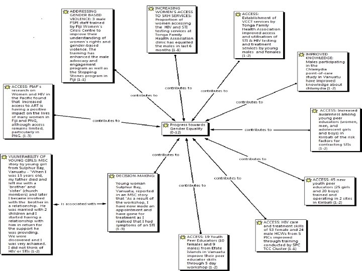
Progress towards gender equality: Improved monitoring of the implementation and impact of the Stepping Progress towards gender equality: Improved monitoring of the implementation and impact of the Stepping Stones Program implemented in six PICs. (SPC RF SS Journals/Gender analysis/MSC stories Donor Briefing paper 6 Monthly report to FSPI Report: Jan-June 2010) Theme 5: Strategic communication & Information Improved monitoring of the implementation and impact of the SS program implementation in six PICs (SPC RF Report: Jan- Donors 6 monthly/Annual reports SPC – Response fund National HIV & STI Strategic Plans June 2010) Pacific Regional Strategy on HIV & STI II

NSP Support Grants (Mo. H) Pacific Islands HIV & STI Response Fund CDO Grant NSP Support Grants (Mo. H) Pacific Islands HIV & STI Response Fund CDO Grant üImpact üNumber of persons reached üIndividual& community level behaviour change üService utilization data üLinkages/collaboration SS Journals/Gender analysis/MSC stories Donor Briefing paper 6 Monthly report to FSPI Community Action Grants Competitive Grants PRSIP Support Grants Donors 6 monthly/Annual reports SPC – Response fund

Pacific Regional Strategy on HIV & STI II GOAL To reduce the spread and Pacific Regional Strategy on HIV & STI II GOAL To reduce the spread and impact of HIV and other STIs, while embracing people living with and affected by HIV in Pacific communities. Strategic health communication Prevention of Infected Parent to Child Transmission (PPTCT) PURPOSE Increase country capacity for effective response – stronger regional coordination – more resources – effective monitoring and reporting Programme Delivery Theme 1 Prevention Programmes Condoms Theme 2 HIV & other Stis dialgnosis Blood Safety Theme 3 Continuum of CT&S Systems and Services Programme Support Theme 4 Leadership and Enabling Environment Theme 5 Strategic Information and Communications Theme 6 Governance and Coordination

International Day for the Elimination of Violence Against Women “Even one is too many International Day for the Elimination of Violence Against Women “Even one is too many “