конференция по лин. алгебре 13.12.12.pptx
- Количество слайдов: 34
ОЛИМПИАДА ПО ЛИНЕЙНОЙ АЛГЕБРЕ Команда «ЭКОНОМИКА 1» Капитан: Гаврилов Игорь Состав команды: Понкратова Анастасия Прокопенко Карина Бовтрочук Александр Варченя Роман Бердюгина Юлия
ЗАДАЧА Трикотажная фабрика использует для производства два вида сырья. Все данные приведены в таблице. Сырье Запас сырья, кг Шерсть Акрил Затраты на единицу изделия Свитер Пуловер Костюм 175 0, 3 0, 7 115 0, 3 0, 2 0, 3 45 38 52 Прибыль за единицу изделия, ден. ед. Записать в математической форме условия выпуска готовой продукции, если сырье расходуется полностью, а прибыль составляет 19550 ден. ед. Найти план выпуска изделий трикотажной фабрики.
Запишем исходную систему, полученную из таблицы
преобразуем в матрицу
Поменяем местами уравнения 1 и 2 строки матрицы
Умножим 1 строку на -15 и прибавим к 2 строке.
Умножим 1 строку на -1 и прибавим получившееся уравнение к 3 строке
Исключим переменную Х 2 из последнего уравнения. Поменяем местами 2 и 3 строки
Умножим коэффициенты 2 строки на -7 и прибавим к 3 строке.
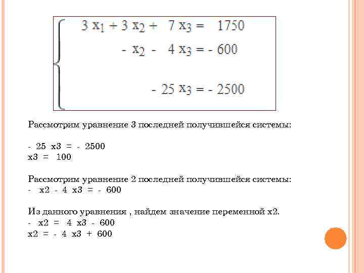
Рассмотрим уравнение 3 последней получившейся системы: - 25 x 3 = - 2500 x 3 = 100 Рассмотрим уравнение 2 последней получившейся системы: - x 2 - 4 x 3 = - 600 Из данного уравнения , найдем значение переменной x 2. - x 2 = 4 x 3 - 600 x 2 = - 4 x 3 + 600
Подставим, ранее найденное, значение переменной x 3. x 2 = - 4 * 100 + 600 x 2 = 200 Рассмотрим уравнение 1 последней получившейся системы: 3 x 1 + 3 x 2 + 7 x 3 = 1750 Из данного уравнения , найдем значение переменной x 1. 3 x 1 = - 3 x 2 - 7 x 3 + 1750 x 1 = - x 2 - 7/3 x 3 + 1750/3 Подставим, ранее найденные, значения переменных x 2 , x 3. x 1 = - 200 - 7/3 * 100 + 1750/3 x 1 = 150 Ответ : x 1 = 150 x 2 = 200 x 3 = 100
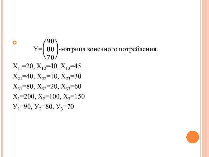
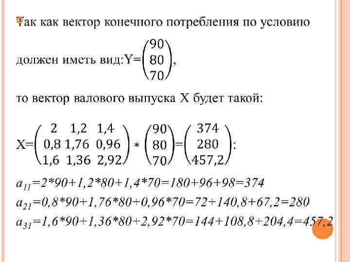
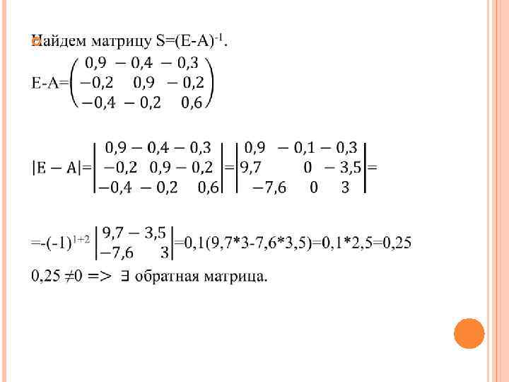
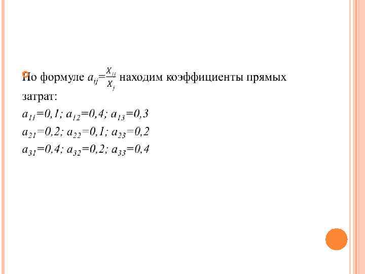
ЗАДАЧА Таблица содержит данные баланса трех отраслей железнодорожной промышленности за некоторый период времени в усл. ден. ед. Потребление Груз. перевозки Вагоностро ение Пасс. перевозки Конечное потреблени е Груз. перевозки 20 40 45 80 200 Вагоностроен ие 40 10 30 70 100 Пасс. перевозки 80 20 60 50 150 Отрасли Валово й выпуск Требуется найти объем валового выпуска продукции, если конечное потребление по отраслям увеличить: для грузовых перевозок до 90, для вагоностроения до 80, а для пассажирских перевозок до 70 усл. ден. ед.
Итак, валовой выпуск в грузовых перевозках надо увеличить до 374 усл. ден. ед. , в вагоностроении – до 280 усл. ден. ед. , а в пассажирских перевозках – до 457, 2 усл. ден. ед.
ЗАДАЧА На станции А 1 находится 20 т, а на станции А 2 -30 т некоторого однородного груза. Этот груз следует доставить в пункты В 1, В 2, В 3 соответственно в количествах 10, 30 и 10 т. Стоимость доставки 1 т груза из пункта А 1 в пункты В 1, В 2 и В 3 равна соответственно 4, 9 и 3 ден. ед. , а из А 2 - 4, 8 и 1 ден. ед. Записать в математической форме условие полного удовлетворения потребностей в грузе при транспортных затратах в 300 ден. ед. Найти объемы поставок груза со станций в указанные пункты.
Пункт получения В 1 В 2 В 3 10 30 10 Пункт отправления А 1 20 (4) 10 (9) 10 (3) А 2 30 (4) (8) 20 (1) 10
F=∑ xij * c ij min Метод «Северо-Запад» F= 10*4 + 10*9 +20*8 + 1*10 = 300 (что и требовалось)
ЗАДАЧА За 5 листов бумаги. 3 одинаковые почтовые марки и 3 конверта надо заплатить 2, 6 евро. За 2 листа бумаги м 6 таких же марок надо уплатить на 2, 75 евро больше, чем за 3 конверта. За 8 листов бумаги и 2 конверта надо заплатить на 0, 9 евро больше, чем за 3 марки. Сколько стоит лист бумаги, конверт и марка (в отдельности)?
Составим систему линейных уравнений:
Преобразуем в матрицу:
Решение:
Запишем в виде уравнения:
Получили ответ:
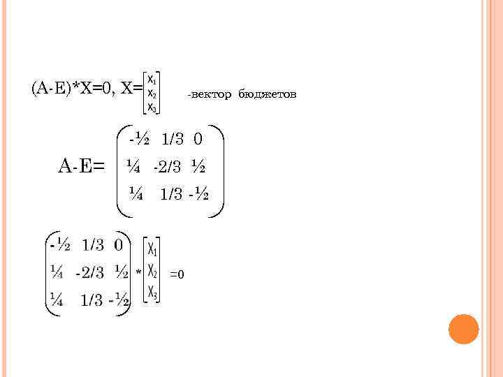
ЗАДАЧА Каким должно быть соотношение госбюджетов торгующих стран: Австрии, Германии и Польши, чтобы торговля была сбалансированной, если известно, что Австрия затрачивает ½ часть бюджета на покупку товаров внутри страны, а на товары из Германии и Польши- по ¼ доли бюджета. Затраты Германии составляют одинаковую часть от госбюджета для покупки товаров со всех стран- 1/3. Польша тратит ровно по половине бюджета на товары из Австрии и Германии.
Матрица торговли
(А-Е)*Х=0, Х= А-Е= -вектор бюджетов -½ 1/3 0 ¼ -2/3 ½ ¼ 1/3 -½ * =0
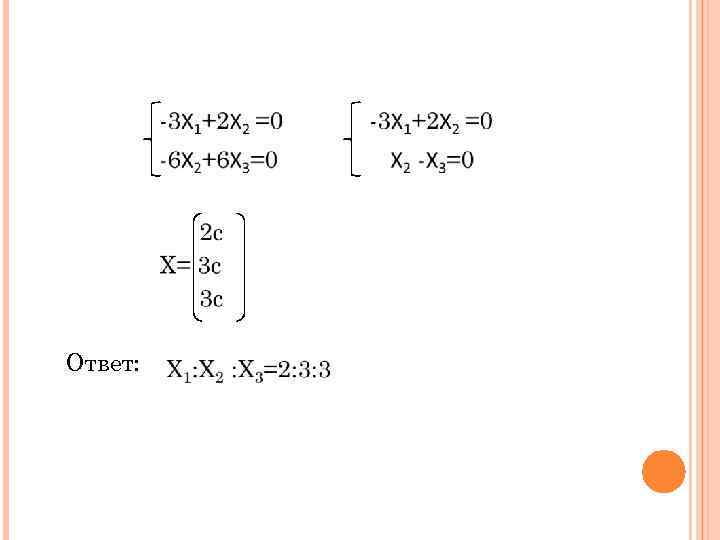
-½Х 1+1/3 Х 2 =0 ¼Х 1 -2/3 Х 2 +½Х 3=0 ¼ Х 1 +1/3 Х 2 -½Х 3=0 ½ 1/3 0 -3 2 0 3 -8 6 ¼ 1/3 ½ 3 4 -6 ¼ 1/3 ½ -3 2 0 0 -6 6 0 6 -6 -3 2 0 0 -6 6 0 0 0
Ответ:
Спасибо за внимание!
конференция по лин. алгебре 13.12.12.pptx