Скачать презентацию Одномерное движение частицы в квантовой механике Предположим что Скачать презентацию Одномерное движение частицы в квантовой механике Предположим что

физика3.pptx

  • Количество слайдов: 10

Одномерное движение частицы в квантовой механике Предположим, что длина волны для свободной частицы в Одномерное движение частицы в квантовой механике Предположим, что длина волны для свободной частицы в точности равна. Волновое число частицы. Можно ли в качестве волновой функции частицы взять и в любой момент времени на оси X нашлись бы точки, в которых невозможно было бы обнаружить частицу, тогда как в действительности ее можно с равной вероятностью найти в любой точке. Поэтому в качестве волновой функции следует взять. Эта функция представляет собой плоскую монохроматическую волну, распространяющуюся в положительном направлении оси X. Если импульс частицы имеет определенное значение, то она с равной вероятностью может находиться в любой точке пространства: если импульс частицы точно известен, то ничего нельзя сказать о ее местонахождении.

В большинстве физических ситуаций бывает известно, что частица находится в определенной области пространства. Рассмотрим В большинстве физических ситуаций бывает известно, что частица находится в определенной области пространства. Рассмотрим следующую волновую функцию Более чем в 50% случаев частицу можно обнаружить в интервале Функция представляет собой распределение Гаусса; среднеквадратичное отклонение, которое называется неопределенностью величины х и обозначается. Волновой пакет может быть представлен в виде суперпозиции плоских монохроматических волн :

– соотношение де Бройля Плотность вероятности найти частицу в состоянии, описываемом волновой функцией пропорциональна – соотношение де Бройля Плотность вероятности найти частицу в состоянии, описываемом волновой функцией пропорциональна ее амплитуде, то вероятность различных значений импульса определяется функцией которая также является распределением Гаусса для p, что можно представить в виде – среднеквадратичное отклонение (неопределенность) величины p Для негауссовых распределений это никогда не будет меньше

В общем случае Если частица локализована в пространстве со среднеквадратичным отклонением , то ее В общем случае Если частица локализована в пространстве со среднеквадратичным отклонением , то ее импульс не имеет определенного значения и характеризуется распределением со среднеквадратичным отклонением. Физически это означает, что невозможно одновременно точно определить значения координаты и импульса частицы. Werner Karl Heisenberg 1901 -1976

Групповая и фазовая скорости волнового пакета – общее представление волнового пакета для любого закона Групповая и фазовая скорости волнового пакета – общее представление волнового пакета для любого закона дисперсии Поскольку функция можно разложить локализована вблизи в ряд Тейлора по : ,

Фазовый множитель не влияет на плотность вероятности. Волновой пакет движется со скоростью Фазовый множитель не влияет на плотность вероятности. Волновой пакет движется со скоростью

Одномерное движение частицы в классической механике Квантовая механика. Уравнение Шрёдингера Определяется волновая функция из Одномерное движение частицы в классической механике Квантовая механика. Уравнение Шрёдингера Определяется волновая функция из смешанной задачи для нестационарного уравнения Шрёдингера: – потенциал поля, Задача решается методом Фурье (разделения переменных): Erwin Schrödinger 1887 -1961

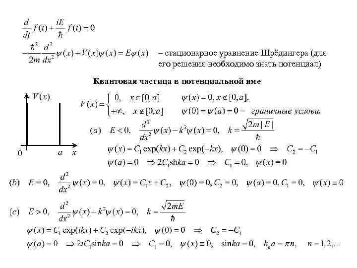
– стационарное уравнение Шрёдингера (для его решения необходимо знать потенциал) Квантовая частица в потенциальной – стационарное уравнение Шрёдингера (для его решения необходимо знать потенциал) Квантовая частица в потенциальной яме

– квантовая частица в потенциальной яме может иметь только определенные (дискретные) значения энергии основное – квантовая частица в потенциальной яме может иметь только определенные (дискретные) значения энергии основное состояние возбужденные состояния

– решение задачи о квантовой частице в потенциальной яме – решение задачи о квантовой частице в потенциальной яме