Скачать презентацию ОДНОКРАТНАЯ ПРОДОЛЬНАЯ НЕСИММЕТРИЯ Основные уравнения падений напряжения в Скачать презентацию ОДНОКРАТНАЯ ПРОДОЛЬНАЯ НЕСИММЕТРИЯ Основные уравнения падений напряжения в

Продольная несимметрия.ppt

  • Количество слайдов: 8

ОДНОКРАТНАЯ ПРОДОЛЬНАЯ НЕСИММЕТРИЯ Основные уравнения падений напряжения в схемах каждой последовательности, составленные для симметричной ОДНОКРАТНАЯ ПРОДОЛЬНАЯ НЕСИММЕТРИЯ Основные уравнения падений напряжения в схемах каждой последовательности, составленные для симметричной части системы можно представить в виде: (15. 1) (15. 2) (15. 3) где - симметричные составляющие падения напряжения на несимметричном участке системы; - эквивалентные сопротивления схем соответствующих последовательностей относительно места продольной несимметрии.

Разрыв одной фазы (рис. 15 -1, а) можно характеризовать следующими граничными условиями: (15 -4) Разрыв одной фазы (рис. 15 -1, а) можно характеризовать следующими граничными условиями: (15 -4) Эти условия аналогичны граничным условиям двухфазного короткого замыкания на землю, причем данная аналогия найдет свое отражение и в расчетных выражениях. Комплексная схема для случая разрыва фазы А приведена на рис. 15. 1.

Рис. 15. 1. Комплексная схема для случая разрыва фазы А Рис. 15. 1. Комплексная схема для случая разрыва фазы А

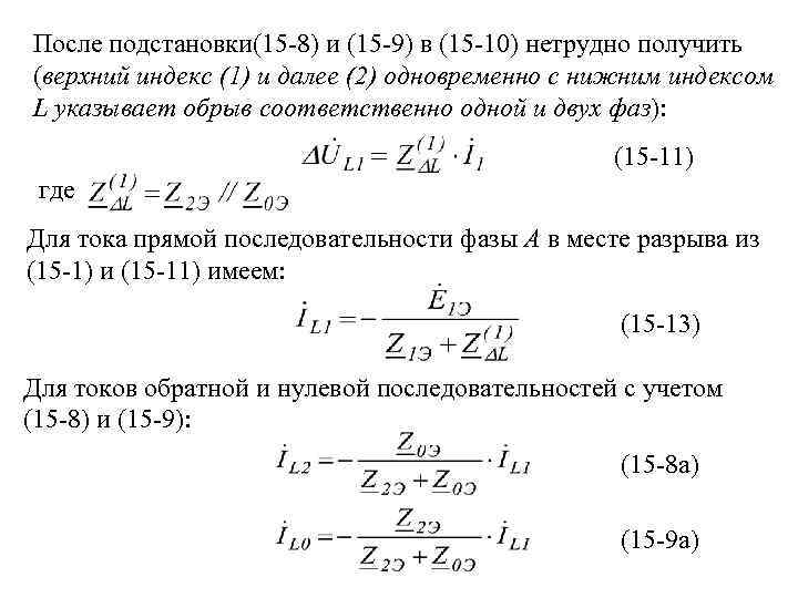
При разложении на симметричные составляющие условия (155) и (15 -6) приводят к равенствам: (15 При разложении на симметричные составляющие условия (155) и (15 -6) приводят к равенствам: (15 -7) Используя (15 -2), (15 -3) и (15 -7), выразим и через т. е. (15 -8) (15 -9) В соответствии с (15 -4) можно записать: (15 -10)

После подстановки(15 -8) и (15 -9) в (15 -10) нетрудно получить (верхний индекс (1) После подстановки(15 -8) и (15 -9) в (15 -10) нетрудно получить (верхний индекс (1) и далее (2) одновременно с нижним индексом L указывает обрыв соответственно одной и двух фаз): (15 -11) где Для тока прямой последовательности фазы А в месте разрыва из (15 -1) и (15 -11) имеем: (15 -13) Для токов обратной и нулевой последовательностей с учетом (15 -8) и (15 -9): (15 -8 а) (15 -9 а)

Разрыв двух фаз При разрыве двух фаз (рис. 15 -2, а) граничные условия, очевидно, Разрыв двух фаз При разрыве двух фаз (рис. 15 -2, а) граничные условия, очевидно, будут: (15 -14) (15 -15) (15 -16) т. е. они аналогичны граничным условиям однофазного короткого замыкания. В соответствии с (15 -14) и (15 -15) следует, что симметричные составляющие тока фазы А в месте обрыва двух других фаз связаны простым соотношением: (15 -17) Комплексная схема для случая разрыва фаз В и С приведена на рис. 15. 2.

Рис. 15. 2. Комплексная схема для случая разрыва фаз В и С Рис. 15. 2. Комплексная схема для случая разрыва фаз В и С

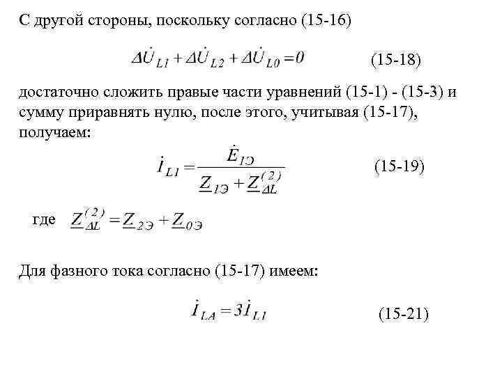
С другой стороны, поскольку согласно (15 -16) (15 -18) достаточно сложить правые части уравнений С другой стороны, поскольку согласно (15 -16) (15 -18) достаточно сложить правые части уравнений (15 -1) - (15 -3) и сумму приравнять нулю, после этого, учитывая (15 -17), получаем: (15 -19) где Для фазного тока согласно (15 -17) имеем: (15 -21)