85cbdbfe986d5bf30b96dc4bc17155c5.ppt
- Количество слайдов: 97
Оценивание и ФГОС Ярославль, 2012
Чего мы хотим для наших учеников? Мы все хотим, чтобы наши ученики имели высокие ожидания и были уверены в своих способностях учиться, ставили перед собой высокие цели и находили свой собственный яркий путь, обучаясь для будущего. (Absolum, 2006)
Что значит «оценивать» «Assessment» происходит от латинского глагола ‘assidere’ – «сидеть с» . При оценивании мы сидим с учеником. Мы делаем это с ним и для него. А не просто применяем к ученикам процедуру. (Green, 1998)
Экзамены/итоговая оценка Экзамены на разных школьных ступенях ЕГЭ Сертификация/переходы между уровнями системы образования Дополнительные вступительные экзамены в вуз Дополнительные экзамены в школе
Оценка в классе /текущая Презентации Тесты Проекты Улучшение обучения Домашние работы Наблюдения Ответы учеников
Два подхода к использованию оценивания n Формирующее оценивание formativ Оценка применяется для получения данных о текущем состоянии для определения ближайших шагов в направлении улучшения n Итоговое оценивание summativ Оценка применяется для определения количества изученного материала за пройденный период Разница в том, для чего используется информация (Harlen, 2006)
Формирующее оценивание Процесс поиска и интерпретации данных, которые ученики и их учителя используют для того, чтобы решить, как далеко ученики уже продвинулись в своей учёбе, куда им необходимо продвинуться и как сделать это наилучшим образом. Assessment Reform Group (2002)
Опыт Новой Зеландии: самооценивание учителя Оцените себя: 5 – я делаю это абсолютно последовательно, 0 – совсем не делаю. n Уверены Вы, что каждый Ваш ученик может стать лучше? n Насколько хорошо Вы: n n Создаёте нужную учебную среду в классе? Обсуждаете с учениками их достижения и вместе ставите учебные цели? n n Вовлекаете учеников в самооценивание? n n На основании оценивания корректируете преподавание? Своевременно даёте целенаправленную обратную связь? Какие основания у Вашего самооценивания?
Опыт Новой Зеландии: руководство для учителей n Будьте уверены, что каждый ученик может стать лучше. n Создавайте среду, способствующую партнёрству учителя и учеников. n Используйте оценивание, чтобы получать информацию об учении и преподавании. n Обсуждайте с учениками результаты оценивания и вместе устанавливайте ясные и достижимые учебные цели. n Вовлекайте учеников в партнёрское и самооценивание и давайте возможность проводить рефлексию своего учения. n Давайте обратную связь, помогая ученикам определить свои следующие шаги и то, как их осуществить.
Стандарты для оценки в классе (Assessment Reform Group (2002) Оценивание в целом Формирующее Суммирующее Разнообразный инструментарий, соответствующий разным учебным целям и фиксирующий прогресс в движении к ним. Оценка основана на информации вопросов, дискуссий, наблюдений и учебной продукции, соответствующ ей учебным целям. Оценка базируется на учебных результатах. Задания соответствуют предметному содержанию и возрасту учеников и включают тесты и другие проверочные работы.
Инструменты качественного оценивания Ментальные карты Портфолио Дневники планирования Рекомендации по улучшению Характеристики Критериальные рубрики Листы самооценивания
Что ты делаешь на уроках чаще всего? 2000 г. % 2002 г. % Списываю с доски n 56 63 Участвую в дискуссии n 37 31 Слушаю учителя n 37 Записываю рассказ n 26 20 учителя Работаю в группе n 25 22 Думаю о своём n 22 24 Обсуждаю мою работу n 22 16 Работаю на комп-е n 12 10 Изучаю то, что связано с
Оценивание сегодня взгляд учителей (анкеты PIRLS -2006) Процент учащихся, чьи учителя используют оценивание в данных целях Страны Для выставления отметок Для коррекции преподавания Гонконг 81 95 Сингапур 66 93 Россия 99 65 Средняя международная 72 91
ФГОС и оценка в классе
Оценивание в ФГОС оценивание достигаемых образовательных результатов, n оценивание процесса их формирования n и оценивание осознанности каждым обучающимся особенностей развития его собственного процесса обучения; n
Формы оценивания Выбор определяется этапом обучения, общими и специальными целями обучения, текущими учебными задачами; целью получения информации: n интегральная оценка, в том числе, портфолио, выставки, презентации, и дифференцированная оценка отдельных аспектов обучения; n самоанализ и самооценка обучающихся.
Источники информации оценивания n работы учащихся (домашние задания, минипроекты и презентации, разнообразные тексты, отчеты о наблюдениях и экспериментах, дневники, собранные массивы данных, подборки информационных материалов, а также разнообразные инициативные творческие работы); n индивидуальная и совместная деятельность учащихся в ходе выполнения работ; n статистические данные, основанные на ясно выраженных показателях и получаемые в ходе целенаправленных наблюдений или миниисследований; n результаты тестирования (результаты устных и письменных проверочных работ).
Базовые принципы оценивания ФГОС n n Оценивание является постоянным процессом, естественным образом интегрированным в образовательную практику. Оценивание может быть только критериальным. Основными критериями оценивания выступают ожидаемые результаты, соответствующие учебным целям. Критерии оценивания и алгоритм выставления отметки заранее известны и педагогам, и учащимся. Они могут вырабатываться ими совместно. Система оценивания выстраивается таким образом, чтобы учащиеся включались в контрольнооценочную деятельность, приобретая навыки и привычку к самооценке.
Ключевые характеристики формирующего оценивания n n n n Встроено в процесс преподавания и учения Предполагает обсуждение учебных целей с учениками Нацелено на то, чтобы помочь ученикам осознавать учебные стандарты Вовлекает учеников в самооценивание или партнёрское оценивание Обеспечивает обратную связь: помогает ученикам наметить следующие шаги в учении Укрепляет уверенность в том, что каждый ученик может добиться улучшений Вовлекает и учителя, и учеников в процесс рассмотрения и рефлексии данных
Оценивание является постоянным процессом Учащиеся приобретают навыки и привычку к самооценке
Карта самоотчёта В ходе проекта я…
Опросник для самодиагностики Насколько уверенно ты Очень Уверенно чувствуешь себя в уверенно следующих ситуациях? 1. Я могу высчитать площадь квадрата и прямоугольника 2. Я могу объяснить, почему две плоскости с одинаковой площадью выглядят не одинаково. 3. Я могу вычислить, сколько квадратных метров ковра необходимо для конкретной комнаты. Довольно уверенно Неуверен но
Методика «Недельные отчёты» Чему я научился за эту неделю? n Какие вопросы остались для меня неясными? n Какие вопросы я задал бы ученикам, если бы я был учителем, чтобы проверить, поняли ли они материал? n
Самооценивание и партнёрское оценивание Чему я научился? Какие вопросы остались неясными?
Чему я научился? Какие вопросы у меня остались? Урок русского языка 2 класс До выполнения задания
Задание Найти в словаре слова: (задание было ограничено во времени- 1 минута ) После выполнения задания.
Урок математики 2 класс В начале темы
В конце темы
СВИДЕТЕЛЬСТВО Позволяет: • проследить прогресс каждого ученика на определённом этапе обучения • выставить отметку по предмету Оценивание: Знаю ( умею) Не знаю (не умею) Все работы выполнены верно Половина работ выполнено верно Меньше половины работ выполнено верно Мои знания по математике Свидетельство учени_________ класса _________________________
Критерии оценивания Д А Т Ы Сент. Окт Названия компонентов действия сложения Описание схемы действия сложения Составление своего действия сложения со схемой Решение задач действием сложения Названия компонентов действия вычитания Описание схемы действия вычитания Составление своего действия вычитания со схемой Решение задач действием вычитания Ноябрь Дек. Февр. Март Апр. Май Итог
ош. СВИДЕТЕЛЬСТВО 15 Знания и умения по русскому языку 13 (контрольные работы) 11 2010 - 2011 уч. Г. 9 учени___ _____класса «Г» 7 ГОУ ЦО № 548 «Царицыно» 5 3 ___________________ 0 ___________________ Даты с ок н д янв ф м апр м Грамотность Учитель________________ Разбор слов по составу Зоркость Классификация
высокий выше среднего средний ниже среднего низкий В результате устного оценивания у каждой группы появлялись четыре шкалы (линейки), на которых можно было наглядно увидеть результат их выступления. П В А З-К После оценивания выступления каждый раз давались устные рекомендации, как отдельным учащимся, так и всей группе. Оценивание и рекомендации давали учащиеся, которые являлись зрителями-критиками.
Критерии оценок
Рефлексия педагога: Работа позволила учащимся: - самостоятельно вести наблюдение за динамикой качества своего учения; - приобрести навыки самоанализа; - отрабатывать конкретные учебные навыки; - понять, какие конкретные знания, навыки и умения они должны приобрести в результате учения; - способствовала формированию у учащихся умение ставить задачи на улучшение результатов и пути их решения; - способствовала формированию общих учебных умений. Систематический анализ своих ЗУН дал возможность каждому ребёнку: -исследовать, насколько он хорошо понимает содержание изучаемого материала; -осуществлять своевременную коррекцию его; -сравнивать состояние своих ЗУН в начале изучения темы и в конце. Учителю, в свою очередь, этот оценочный инструмент позволяет совершенствовать содержание методики преподавания.
Дидактические материалы: n n Диагностика. Решение вариантов ЕГЭ. Индивидуальная работа. Набор книг, каждый тип задания – отдельная книжка, для отработки навыка в каждой книге – система тренировочных работ, в конце – ответы.
Чему я научился? Какие вопросы у меня остались? Математика 11 класс. Разработка шкалы.
Самооценка по каждой работе
Самоанализ динамики среднего балла Самооценка стратегии изучения предмета
Примеры работ. Что хотели, на что рассчитывали? Я планировала выйти на твердую « 4» , так как всегда имела эту оценку по геометрии. Что получилось? Получился общий балл 3. 9, который в скором времени я планирую исправить на 4. 0 – 4. 5, потому что « 3» меня не устраивает. Как к этому шли? Я знаю, что недостаточно хорошо умею решать задали, поэтому дома часто делаю дополнительные задачи по собственному выбору. Регулярно пополняю тетрадь по теории, соответственно и выучиваю всю теорию. Делаю все домашние задания по возможности. Совпал ли результат? Результат не совпал, но, я считаю, не всё так уж плохо и можно исправить. Я надеюсь. Что планируете изменить в будущем? Я не знаю, что мне нужно изменить, так как пока что делаю всё, что в моих силах. Возможно, стоит уделять чуть больше времени или прилагать немного больше усилий. По возможности я буду стараться всё же уделять больше времени, потому что этот предмет всё же требует понимания, «вникания» , по крайней мере для меня. Я надеюсь, что всё же сумею исправить оценку в положительную сторону, потому что для меня это действительно важно.
Примеры работ Я хотела знать основы стереометрии, уметь решать задачи, выучить теоремы и развить пространственное мышление, улучшить знания планиметрии и в результате получать оценки на уровне четверки. 2. Я безусловно улучшила свои знания в планиметрии, узнала несколько теорем, научилась строить сечения, но средний бал на данный момент, к сожалению, низкий. 3. Делала домашние работы, слушала на уроке учителя, посещала дополнительные уроки. 4. С ожидаемым моя оценка совпала на 100%, но до желаемого остается один бал. 5. Что планирую делать: • Более ответственно подходить к подготовке домашнего задания, • больше времени тратить на разбор теорем, • вести тетрадь более аккуратно. На момент написания работы средний балл 2, 95. на данный момент 3, 00. 1.
Примеры работ 1. Я изначально хотела свой результат вывести на оценку не ниже четвёрки. Так как оцениваю свои знания именно на эту оценку… 2. Но, к сожалению, мою цель немного не получилось достичь. Сейчас мой средний бал чуть выше тройки. 3. Для достижения своей цели я пыталась выполнять почти все домашние работы, читала и пыталась заучивать новые для меня теоремы(хотя иногда этого не получалось). 4. Мой результат не совпал с ожиданиями, так как один из показателей знаний – контрольная работа – был очень низкий по набранным балам. Я себя оценивала до этого времени выше, чем на ту оценку, которую я получила. 5. Я постараюсь изменить в будущем, и поставлю целью более тщательный разбор заданий и частые дополнительные уроки с объяснением. На момент написания работы средний балл 3, 4, на данный момент - 3, 8. Момент написания самоанализа
Рефлексия педагога n n Класс с изначально низкой мотивацией и низким уровнем подготовленности, художественного профиля. Работа учащихся на уроках была увлеченной, интенсивной, самостоятельной, плодотворной. Возможно по такой же схеме работать с детьми с высоким уровнем математической подготовки, планирующими поступление в технические ВУЗы. позволяет успешно решать поставленные задачи (помимо образовательных задач успешно решаются задачи воспитательные и развивающие); не требует больших временных затрат от учителя на подготовку к урокам; не требует больших усилий от учителя в ходе урока; превращает учителя и учащихся в партнеров, позволяет создать атмосферу сотрудничества.
“Дорожная карта” учебного курса. Диагностика Учитель выработка рекомендаций Ученики - разработка шкалы Ученики работа по индивидуальным траекториям Самооценка по каждой работе
Составление тестов Какие вопросы я задал бы ученикам, если бы я был учителем, чтобы проверить, поняли ли они материал?
Россотрудничество, Высшая школа экономики, 2011
Рефлексия педагога: Рефлексия педагога Работа требует активного участия учащихся. Благодаря соучастию в оценивании ученики глубже погружаются в материал и развивают навыки самооценивания. Кроме того, растёт их учебная мотивация, поскольку дети видят заинтересованность преподавателей, стремящихся помочь им стать успешными в учёбе. Россотрудничество, Высшая школа экономики, 2011
Составление тестов в 9 -м классе n n n Форма – составление учениками тестовых вопросов по биографии А. С. Пушкина. Цель – узнать, как учащиеся самостоятельно освоили новый материал, и стимулировать их познавательный интерес. Инструкция – составить дома в письменном виде тестовые вопросы по биографии А. С. Пушкина и указать ответы к ним.
Примеры работ учащихся
Оценивание может быть только критериальным
Простая кластерная карта
Методика Карта понятий Карта причин и следствий Загрязнение окружающей среды Бытовые отходы Рост городов Промышленные отходы Рост населения Рост производства ? ? ? Развитие техники
Карта «Имя прилагательное»
Карта по теме курса естествознания 7 класс
Карта понятий
Первый урок 1. Что такое карта понятий. 2. Как составить. 3. Составление карты понятий группами по 2 – 3 человека. 4. Урок «Обобщение материала
Критерии оценивания 1. Использованы все термины и понятия входящие в данный раздел (Один термин – 1 балл) 2. Установлены взаимосвязи (Одна взаимосвязь - 1 балл) 3. Точно указана взаимосвязь, то есть стрелка подписана (Одно указание - 1 балл) 4. Иерархия (1 балл) 5. Указаны конкретные примеры (Один пример1 балл) 6. Указаны эксперименты (Один эксперимент -1 балл) 7. Горизонтальные взаимосвязи между терминами и понятиями (Одна взаимосвязь – 2 балла)
Методика «Карта понятий»
Общая рамка естественнонаучной грамотности (Канада) n Идеи и понимания, вырабатывающиеся у учащихся, постепенно расширяются и перестраиваются по мере роста их опыта и способности к концептуализации. n Обучение включает в себя процесс установления связи между новым пониманием и предыдущим знанием, процесс добавления нового контекста и опыта к текущему пониманию.
Карта основных понятий по курсу обществознания (подготовка к ЕГЭ)
Как происходят изменения ¨ Ученики внимательно изучают все свои отметки по теме, анализируют, какой тип работы им удается лучше, какой хуже, размышляют, что делать для повышения результатов. ¨ Полностью исключается ситуация, когда школьник не понимает, почему у него выходит та или иная отметка за отчетный период, слишком поздно узнает о том, что нужно начать больше уделять внимания предмету. ¨ Учитель гораздо лучше узнает учеников, их отношения становятся более доверительными. ¨ Дети понимают важность умения адекватно оценивать себя, что является первым шагом к решению проблемы ¨ Появляется письменный план действий на ближайший период с целью повышения качества
Как происходят изменения n n n Традиционные педагогические методы позволяют найти ошибки в знаниях учеников, но не помогают определить причины этих ошибок. Метод карты понятий позволяет как бы заглянуть в сознание учеников, увидеть не только «конечные» ошибки, но и ошибки в мышлении, в определении взаимосвязей понятий. Результатом работы с картой понятий может быть не только запоминание правильных ответов, но и формирование в сознании ученика самостоятельно разработанной устойчивой адекватной системы понятий. Получив от учителя свою контрольную работу, написанную в традиционной форме, ученик, в лучшем случае, разберет свои ошибки. Контрольная работа, написанная в форме составления карты понятий, сохраняется учеником в качестве удобного учебного пособия по теме. Данная карта может уточняться, дополняться новыми понятиями, объединяться с
Как происходят изменения n n Особая ценность этой методики заключается в том, что ученика вынуждают думать, анализировать, систематизировать, так как составление карты понятий невозможно, если школьник просто выучил материал, он его должен понимать. Использование данной методики позволяет учителю развернуть образовательный процесс таким образом, что становится понятной степень усвоения знаний по определенной теме не только учителю, но и ученику, что особенно важно в связи с переходом школы на новые образовательные стандарты.
Конференция «Деревья нашего района»
Стенд соответствует всем заявленным критериям
Стенд соответствует всем заявленным критериям
Стенд не соответствует всем заявленным критериям
Критериальное оценивание в гуманитарных предметах Гимназия № 45 г. Москва n Критерий А. Знание и понимание Что оценивается §Знание и понимание хронологии. §Описание исторических и прочих событий §Знание и применение фактов, терминов и понятий. При помощи чего оценивается Тесты, экзамены, письменные работы, устные ответы и презентации, проекты, выставки
n Критериальное оценивание в гуманитарных предметах Гимназия № 45 г. Москва Критерий В. Понимание и использование элементов научного познания Что оценивается При помощи чего оценивается • Умение устанавливать связи Устные между событиями. презентации, Понимание событий в связи с их исследовательск исторической эпохой. ие проекты, Выявление причин и следствий. эссе, Выявление общего, частного и расширенные различий в процессах и явлениях. письменные Понимание динамики работы исторических и прочих процессов.
Критериальное оценивание в гуманитарных предметах Гимназия № 45 г. Москва n Критерий D. Презентация и организация информации Оцениваются умения § § § Применяемые в Отбирать нужный материал. Долгосрочных проектах Организовывать информацию в логической последовательности. Выражать идеи четко и тщательно. Четко документировать источники. Правильно оформлять работу. Использовать различные материалы и технологии.
Критерии, по которым оцениваются выступления на уроках истории Лицей № 1535 n n n n наличие проблемы доклада (концепта); структура доклада, внутренняя логика изложения ( «причинносмысловые мостки» ); характеристика содержания, фактология; выводы; презентация; характеристика использованных источников; дополнительные интересные сведения, факты, средства изложения ( «покупки» ); проблемные вопросы для аудитории (тестовые задания, текст с ошибкой, кроссворд и т. д. ); культура речи; видение аудитории; свободное владение текстом; манера изложения (мимика, жестикуляция и т. д. ); командная работа (партнерство); умение отвечать на вопросы аудитории; эмоциональное настроение.
Самооценка работы с данными 10 9 8 7 Полнота Мои данные полны. представлены подробно, полно и тщательно Организация 5 Мои данные организованы так, что я могу легко и быстро находить нужную информацию. Внешний вид 5 Мой записи аккуратны, красивы, их легко читать. Общая оценка 14 - 20 4. 5 Мои данные организованы так, что я могу найти нужную информацию 4. 5 Мои записи аккуратны, их легко читать Мои данные в целом Мои данные не полны, но некоторые значения могли быть отсутствуют утеряны. 4 3. 5 Мои данные организованы, но иногда мне трудно найти то, что нужно. Мои данные плохо организованы. Мне очень сложно найти информацию, которую я ищу. 4 3. 5 Части моих записей перемешаны, иногда их трудно читать Мои записи хаотичны, их трудно читать.
Рубрика оценки совместной деятельности 4 3 2 1 Критерии Я активно вношу свой вклад в групповое обсуждение. Я принимаю и выполняю все порученные мне задачи Вклад в работу группы Я помогаю группе в постановке целей Я помогаю группе в достижении общих целей Я предлагаю к обсуждению множество идей и делюсь необходимой информацией Я побуждаю других делиться своими идеями. Взаимодейст вие с группой Я слушаю других и высказываюсь. Я всегда внимательно отношусь к чувствам и мыслям других людей. Я участвую в групповых обсуждениях. Иногда я вношу свой вклад в работу группы Я предпочитаю не участвовать Я не выполняю свои задачи Я выполняю свои задачи, если мне помогают Я участвую в постановке задач Я не помогаю ставить задачи Изредка я участвую в Я помогаю группе постановке задач в достижении целей Мне трудно удерживать цели Я не стремлюсь достичь цели Я делюсь своими идеями, когда меня к этому побуждают Я не люблю делиться своими идеями Я позволяю всем делиться своими идеями. Я позволяю большинству делиться своими идеями. Я могу слушать других Я внимателен к чувствам и мыслям других людей. Иногда я слушаю других людей Иногда я принимаю во внимание Я не участвую в групповых обсуждениях. Я прерываю других, когда они высказывают свои идеи Мне интереснее говорить, а не слушать других людей Когда я работаю, я не обращаю внимание на чувства и мысли других людей.
Общая рубрика оценки критического мышления 4 3 2 Я могу указать наиболее важные части информации, которую я изучаю Обычно я могу сказать, какая часть информации наиболее важна. Иногда я смешиваю важные идеи с незначительными деталями. Я использую свои собственные знания, чтобы сделать выводы и проверить прав ли я. Я использую свои знания, формулирую выводы и умозаключения и проверяю, прав ли я. С посторонней помощью я могу сделать вывод, но иногда я не имею для этого веских причин. Я делаю все возможное, чтобы больше узнать о новых для меня фактах и идеях. В письменном или устном выступлении я могу подробно и четко объяснить и обосновать свое Я узнаю о новых для меня фактах и идеях, Я прилагаю усилия, если мне об этом чтобы больше напоминают. узнать о новых для меня фактах и Обычно я могу идеях. объяснить свое мнение, но у меня не Я могу объяснить всегда есть веские свое мнение и обоснования. обосновать его. 1 Я обычно не могу указать разницу между тем, что важно, а тем что нет Я с трудом делаю умозаключения. Обычно я доволен, тем, что я уже знаю, и не стремлюсь узнать больше. Я не могу объяснить свое мнение
Рубрика для оценки убедительности речи A Ученик показал понимание аудитории. Ученик использовал множество достоверных фактов и ссылок на источники. Выступление началось с введения, которое привлекло аудиторию, и закончилось хорошим B Ученик показал некоторое понимание аудитории. Ученик использовал несколько достоверных фактов и ссылок на источники. Выступление началось с введения и закончилось завершением. C D Ученик показал недостаточное понимание аудитории. Ученик не показал понимания аудитории. Некоторые из фактов, приведенных учащимся, не вызывают доверия. Ученик не включал в выступление факты или использовал факты, которые не вызывают доверия. Выступление не содержало введения или завершения. В выступлении не было введения и
Оценочная рубрика для эссе/исследования Уровень достижений Основная работа Объяснения, комментарии Образцовый (10 баллов) Ясное и обстоятельное введение и обоснование Отвечает на вопрос. Представляет логичные аргументы Использует приемлемый стиль и грамматику. Демонстрирует точное и полное понимание вопроса. Использует разнообразную аргументацию , примеры и данные, подкрепляющие выводы. Качественный (8 баллов) Введение и обоснование достаточно качественное, но менее обстоятельное Менее детально, но Понимает вопрос. Использует достаточно отвечает на только один аргумент и пример, вопрос и аргументирует. Допускает который подкрепляет вывод. 1 -2 ошибки. Адекватный (6 баллов) Не отвечает на вопрос прямо, но косвенно с ним соотносится Аргументирует до определённой степени правильно. Допускает более 2 -х ошибок. Демонстрирует минимальное понимание вопроса. Использует незначительное число возможных идей в поддержку своей аргументации. Нуждается в улучшении Не отвечает на вопрос. Не даёт правильных аргументов. Не демонстрирует логики и последовательности. Не демонстрирует понимания вопроса. Не приводит доказательств,
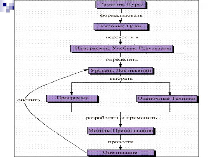
Таксономия Б. Блума Уровень компетентности Описание уровня 1. Знание Воспроизводит термины, идеи, процедуры, теоремы. Когда наступает первый день весны? 2. Понимание Интерпретирует знания, но не видит всех возможностей переноса на другие близкие ситуации. Что представляет собой летнее солнцестояние? Применяет абстрактные общие принципы к специфическим конкретным ситуациям. Какими бы стали времена года, если бы орбита Земли приняла форму правильной окружности? Выделяет в комплексной идее отдельные составляющие и определяет их внутренние взаимосвязи. Почему в южном полушарии сезоны противоположны нашим? Конструирует идеи, взятые из разнообразных источников, для формиро- вания новых интегрированных комплексов, отвечающих поставленным условиям Если самый длинный день года в июне, почему самое жаркое время в северном полушарии август? Способен выносить суждение на основе заданных или самостоятельно установленных критериев, которые подтверждаются наблюдениями или осмыслением полученной информации. Какими будут наиболее существенные переменные, на основании которых можно спрогнозировать сезонность на вновь 3. Применение 4. Анализ 5. Синтез 6. Суждение Пример измеряемых учебных результатов
Новые приоритеты
Признаки зрелости системы оценивания n n n Имеются политические основы, финансирование, подготовленные сотрудники, чёткие институциональные структуры, прозрачность для общества - среда Оценивание соответствует целям учёбы, оценивание реформируется параллельно реформированию других частей системы образования – системная интеграция Стандарты обеспечивают качество - технология + Акцент на формирующем оценивании/для улучшения обучения: оценка в классе, роль учителя, инновационные практики
Стандарт преподавательских умений (New York State Professional Standards and Practices Board for Teaching, October 2007 ) дифференциация заданий по сложности и объёму ¨ использование творческих заданий Обеспечение активности и самостоятельности учеников самостоятельная работа в группах и парах ¨ эмоциональная вовлечённость учеников ¨ построение коммуникации между учениками ¨ индивидуальная работа и обратная связь Использование разнообразных методов оценивания ¨ разнообразие инструментов оценивания ¨ оценивание для управления учебным процессом ¨ партнёрское, групповое и индивидуальное ¨ Компетентность в планировании и подготовке уроков ¨ высокий темп работы ¨ концентрация и переключение внимания учеников ¨ многообразие форм презентации материала Компетентность в управлении классом ¨ максимальная включённость всех учеников ¨ разнообразие форм работы и заданий ¨ сотрудничество между учителем и детьми Максимальное соответствие потребностям учеников ¨ максимальный учет индивидуальных потребностей учащихся
Применяемые преподавательские умения (наблюдения на уроке)
Спасибо за внимание!


