16174336ac51ede63e9fd441e382f31a.ppt
- Количество слайдов: 44
Общя информация Данные о преподавателях: Шерстобитова Т. М. , старший преподаватель кафедры ВТ Время пребывания на кафедре 204 ККЦ с 9. 00 -13. 00
Список литературы • Основная литература • С. А. Орлов, В. Я. Цилькер. Организация ЭВМ и систем. 2 -е издание ООО Издательство Питер – 2011 с. 686 • Буза М. К. Архитектура компьютеров Минск: Новое знание 2006, 5594 -е издание Питер 2011 с. 943 • В. Олифер, Н. Олифер Компьютерные сети Принципы, технологии, протоколы. 4 -е издание Питер 2011 с. 943 • Хамахер К. , Вранешич З. , , Захи С. Организация ЭВМ. – СПб. : Питер, 2003 – 848 с: ил. • Пятибратов А. П. и др. Вычислительные машины системы и сети. – М. : Статистика, 1991 -400 с. • Тынымбаев С. Т. Вычислительные машины, системы, комплексы и сети. Учебник для вузов. 2 -ое издание. – Алматы: Рауан, 1997366 с.
Дополнительная литература • • • Ларионов А. М. , Майоров С. А. , Новиков Г. И. . Вычислительные комплексы, системы и сети. – Л. : Энергоатомиздат, 1987. Таненбаум Э. Архитектура компьютера. СПб. : Питер, 2003 – 704 с: ил. Гук М. Аппаратные средства IBM PC. – СПб. : Питер, 2002 -928 с: ил. А. Гук. Процессоры фирмы Intel от 8086 до PENTIUM II. - Санкт-Петербург: Питер-Пресс, 1998 г. Галкин В. А. , Григорьев Телекоммуникации и сети. М. : изд. МГТУ им. Н. Э. Баумана, 2003 – 608 с: ил.
Выписка из учебного плана • • • Количество кредитов – 4 Лекции – 2 кредита Пратические занятия – 1 кредит. Лаьораторные занятия – 1 кредит Экзамен – в форме тестирования.
Лекция 1 ПРИНЦИПЫ ОРГАНИЗАИИ ВЫЧИСЛИТЕЛЬНЫХ СИСТЕМ И СЕТЕЙ. • Объективные потребности человеческого общества на современном этапе развития требуют все более ускоряющего развития и внедрения вычислительной техники. Масштабы использования средств вычислительной техники в инфраструктуре государств мирового сообщества не имеют себе равных. Вычислительная техника в той или иной мере оказывает влияние на все происходящие процессы: • информационные, • технологические, • социальные, • финансовые, • экономические и т. п.
Информация в настоящее время стала ресурсом, которую, подобно традиционным ресурсам (полезные ископаемые, энергия, трудовые ресурсы и т. п. ) можно добывать, перерабатывать, использовать, продавать и покупать. Стратегические возможности государства во многом определяются сейчас не только совокупным используемым объемом традиционных ресурсов, но и во многом наличии и использовании информационных ресурсов. Трудно найти какую-либо область науки, техники, производства, управления и т. д. где не использовалась бы вычислительная техника. Причем сфера применения ВТ непрерывно развивается, как вширь (появляются все новые и новые задачи и области применения), так и в глубь ( «на плечи» ВТ ложатся все более сложные задачи, все большая ответственность и трудоемкость).
Широкомасштабная информатизация и комплексная автоматизация производства, науки, техники, управления и т. д. занимает ведущее место среди стратегических направлений научно-технического прогресса развитых и развивающихся странах. Поэтому уровень развития средств ВТ в мире не имеет себе равных. Создаются все новые и новые электронно-вычислительные машины (ЭВМ) всех классов от гигантских многомашинных и многопроцессорных систем и комплексов до персональных ЭВМ (ПК), предназначенных для индивидуального пользования и встроенных микро. ЭВМ.
Принципы организации вычислительных систем и сетей Вычислительная система – это комплекс технических средств, предназначенный для обработки вводимой информации по заданному алгоритму в процессе решения задачи. Обобщенная структурная схема вычислительной системы приведена на рис. 2. 2. 1. В общем виде любая вычислительная система состоит из четырех групп устройств: арифметикологического устройства, памяти, группы устройств вводавывода, устройства управления. АЛУ – арифметико-логическое устройство предназначено для выполнения: арифметических операций (сложение, умножение, вычитание, деление - с вариантами); логических операций (логические сложение и умножение, сложение по модулю 2, инверсия и т. д. ); операции сдвига (влево, вправо, логический, арифметический, циклический и т. д. ).
Рис. 2. 2. 1. Обобщенная структурная схема вычислительной системы
УУ (ЦУУ) – устройство управления (центральное устройство управления) – предназначено для управления работой всех остальных устройств. АЛУ совместно с УУ (ЦУУ) образуют ПРОЦЕССОР. ЗУ – запоминающее устройство (память) – предназначено для хранения программ (команд и данных) на время выполнения программы или ее части, а также для долговременного хранения информации. УВВ – устройство ввода-вывода - наиболее разнообразный класс устройств, предназначенный для организации ввода-вывода информации (могут быть как совмещенные УВВ – дисководы, так и разделенные устройства: клавиатура – устройство ввода, принтер – устройство вывода). В зависимости от назначения вычислительной системы количественный и качественный состав устройств каждой группы может быть различным
Классификация вычислительных машин. Основу вычислительной системы или сети составляют вычислительные машины. Поэтому назначение и возможности каждой вычислительной системы определяют, в первую очередь, вычислительные машины. Различают следующие виды классификации вычислительных машин.
I. По типу циркулирующих в ВМ сигналов различают: • АВМ – аналоговые вычислительные машины – информация представляется в непрерывной (аналоговой) форме. Обладает высоким быстродействием, ориентированы на решение узкого класса задач (чаще возникает необходимость в настройке аппаратуры для решения каждой задачи); • ЭЦВМ (ЭВМ) – электронные цифровые вычислительные машины (электронные вычислительные машины) – информация представляется в дискретной (двоичной) форме. По сравнению с АВМ быстродействие значительно ниже, но решают широкий круг задач без дополнительной настройки аппаратуры; • ГВМ (КВМ) – гибридные вычислительные машины (комбинированные вычислительные машины) – включают в себя как аналоговые, так и цифровые блоки.
II. По вычислительной мощности различают: • вычислительные системы – состоят из большого количества однородных и разнородных ВМ – предназначены для решения (одновременного) нескольких задач с возможной корреляцией результатов работы разных программ (ЦУП); • мощные ВМ (большие и сверхбольшие ВМ) – предназначены для решения научно-технических задач, требующих большого объема, управления работой сетевых структур (провайдеры и т. д. ); • вычислительные машины средней мощности – предназначены для решения задач управления, относительно небольших задач (научно-производственных), управления работой локальных сетей (файл-сервер); • персональные ЭВМ (ПЭВМ, компьютеры) - предназначены для работы с одним пользователем одновременно; • встроенные ЭВМ (микро. ЭВМ) – предназначены для решения очень ограниченного круга задач (одной задачи) – автомобильные компьютеры, станки с ЧПУ и т. д.
III. По назначению: • универсальные ВМ – предназначены для решения широкого круга разнообразных задач; • специализированные ВМ – предназначены (ориентированы) для решения узкоспециализированных задач (например: ВМ для решения задач, связанных с искусственным интеллектом и т. д. )
Принцип программного управления. Автоматическое управление процессом решения задачи (задач) в ВМ (ВС) достигается с помощью принципа программного управления (впервые предложен Дж. фон Нейманом). В настоящее время является основным принципом организации управления в современных ВМ.
По Дж. фон Нейману принцип программного управления основан на следующих основных положениях: • информация в ЭВМ кодируется в двоичной форме и разделяется на единицы или элементы информации, называемые словами, разнотипные слова информации различают по способу использования; • слова информации размещаются в ячейках памяти и идентифицируются номерами ячеек, называемых адресами слов; • командой называется алгоритм представленный в форме последовательности управляющих слов, которые определяют наименование операции (код операции), называются словами информации, участвующими в операции. Алгоритм, представленный в терминах машинных команд, называется программой. Выполнение вычислений определенных алгоритмом, сводится к последовательному выполнению команд в порядке, однозначно определяемом программой.
По Нейману решение задачи на ЭВМ сводится к выполнению арифметических и логических операций над исходными данными и промежуточными результатами. При этом данные представляются в двоичном коде. Перед решением определенной задачи на ЭВМ алгоритм решения записывается в виде последовательности управляющих слов (команд), т. е. составляется программа решения задачи. Процесс вычислений по данной программе состоит в последовательности выполнения команд.
Каждая команда состоит из 2 -х частей: операционной и адресной. В операционной части указывается код операции, который определяет действие ВМ по выполнению какой-либо одной операции. В адресной части указывается, над какими словами (операндами) производится действие. При этом в адресной части указывается номер (адрес) ячеек памяти, в которых хранятся используемые в операции слова (данные) и результат вычислений. Первой выполняется команда, заданная начальным адресом программы. Адрес следующей команды программы либо выбирается последовательно, либо определяется конкретным логическим условием.
Все арифметические и логические операции в ЭВМ выполняются либо с помощью специальных схем – аппаратными средствами, либо реализуются программными способами. Набор операций, реализуемый аппаратными способами, образует систему команд. При программном способе реализации операции, как правило «сложные» , разлагаются на ряд простейших (входящих в систему команд) и реализуются аппаратными средствами в несколько этапов. Совокупность операций, реализуемых как программными, так и аппаратными способами, принято называть операционными ресурсами ЭЦВМ.
Основная литература: 1[25 -39]; 2[20 -26] Дополнительная литература: 4[9 -34] Контрольные вопросы 1. На какие вопросы оказывает влияние вычислительная техника? 2. Чем определяются стратегические возможности государства? 3. Назначение разных по возможностям вычислительных машин. 4. Что называют вычислительной системой? 5. Что входит в состав вычислительной системы? 6. Классификация вычислительных машин. 7. Принцип программного управления.
Лекция 2 Булева алгебра Устройства, выполняющие различные операции над двоичными числами, можно рассматривать, как функциональные преобразователи двойных чисел. Для анализа и синтеза таких устройств, где производятся операции над двоичными цифрами, необходим математический аппарат. Таким аппаратом является двоичная алгебра. Основоположником такого аппарата является английский математик Дж. Буль. Функция f, зависящая от п переменных называется булевой, если функция и любой из ее аргументов хi принимает значение только из множеств. Аргументы булевой функции называется булевыми. Булева функция задается одним трех способов: матричным (табличным), геометрическим и аналитическим. При матричной функции булева функция задается таблицами. Пример задания булевой функции приведен в таблице 2. 2. 1. В таблице 2. 2. 2 приведено табличное задание этой же функции, только вместо двоичных наборов приводится их десятичный эквивалент.
Таблица 2. 2. 1 х1, х2, х3 0 0 0 1 1 1 0 0 1 1 1 f 0 1 0 1
Таблица 2. 2. 2 Номер набора f 0 0 0 1 1 2 0 3 1 4 0 5 1 6 0 7 1
• При графическом способе булева функции задается с помощью п-мерного куба. В геометрическом смысле каждый двоичный набор есть п-мерный вектор, определяющий точку пмерного пространства, тогда из этого, все множество наборов, на которых определена функция п переменных, представляется вершинами п-мерного куба. Отмечая точками вершины куба, в которых функция, принимая единичные (либо нулевые) значения, получим геометрические пространственные функции, например булева функция, заданная табл. 1, геометрически представляется 3 -мерным кубом (рис. 2. 2. 2)
Рис. 2. 2. 2 Геометрическое представление булевой функции, заданной таблицей 2. 2. 1 X 2 01 11 1 ● 0 1 ● ● 00 1 00 0 ● X 3 ● 10 1 ●
При аналитическом способе булева функция задается формулами, построенными на основе операций булевой алгебры.
Булевы функции от одной и двух переменных Булеву функцию п переменных называют не полностью определенной или частичной, если она определена не на всех двоичных наборах длины п. Существует не более чем 22 п различных булевых функций п переменных. Рассмотрим наиболее употребляемые булевы функции одной и двух переменных. Функций одной переменной представлены в табл. 2. 2. 3
Таблица 2. 2. 3 Х f 0 f 1 f 2 f 3 0 0 0 1 1 1 0 1 f 0(x) =0 -тождественный НОЛЬ (константа 0) f 1(x)=х-тождественная функция f 2(x)=отрицание х (инверсия) f 3(x)=1 -тождественая единица (константа 1)
Таблица 2. 2. 4 В таблице 2. 2. 4 приведены булевы функции от двух переменных. x 1 x 2 f 0 f 1 f 2 f 3 f 4 f 5 f 6 f 7 f 8 f 9 f 10 f 11 f 12 f 13 f 14 f 15 0 0 0 0 0 1 1 1 1 0 1 0 0 0 0 1 1 1 1 1 0 0 0 1 1 0 0 1 1 0 1 0 1
Наиболее часто употребляются следующие: f 0(x 1, х2)=0 -тождественный ноль (константа 0), f 1(x 1, х2)= x 1∙х2= x 1&х2= x 1 х2 Эту функцию часто называют логическим произведением или логическим умножением; f 3(x 1, х2)= x 1 – повторение х1; f 5(x 1, х2)= x 2 -повторение x 2; f 6(x 1, х2)= x 1 +x 2 -сложение по модулю 2 или сумма mod 2; f 7(x 1, х2)= x 1 х2 умножение или логическое сложение; f 8(x 1, х2)= x 1∙х2 -фнукция Вебба (стрелка Пирса) f 9(x 1, х2)= x 1 х2 -эквивалентность; f 13(x 1, х2)- x 1 х2 импликация; f 14(x 1, х2)- штрих Шеффера; f 15(x 1, х2)=1 -тождественная единица (константа 1)
Для булевой алгебры справедливы три аксиомы: Закон коммутативности- x y= y х, x∙y=y ∙х; Закон ассоциативности – (x y) z=x (y z), (x∙y) ∙z=x∙(y ∙z); Закон дистрибутивности - x∙(y z)=x∙y х∙z, x y ∙z=(x y) ∙(х z);
Для упрощения формул используется целый ряд соотношений. Приведем некоторые из них
Основная литература: 1[39 -47]; 2[40 -56] Дополнительная литература: 1[30 -51] ; 3[27 -49] Контрольные вопросы: 1. Почему двоичная алгебра называется булевой? 2. Какая функция называется булевой? 3. Способы задания булевых функций. 4. Что такое представление двоичной функции в аналитической форме? 5. Что такое задание двоичной функции в геометрической форме? 6. Что такое задание двоичной функции в табличной форме? 7. Что такое полностью определенная булева функция? 8. Что такое не полностью (частично) определенная булева функция? 9. Приведите основные функции от одной переменной. 10. Назовите основные функции от двух переменных. 11. Приведите теорему де Моргана.
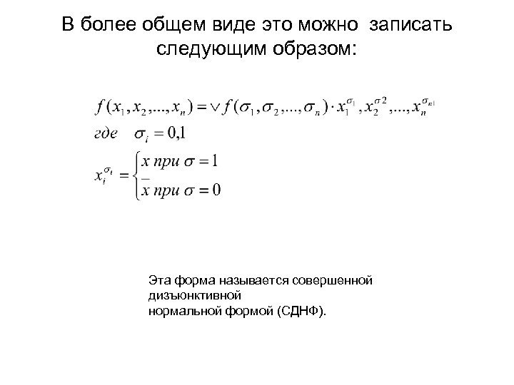
Лекция 3 Аналитическое представление булевых функций Рассмотрим универсальные формы представления, дающие возможность получить аналитическую форму непосредственно по таблице истинности для произвольной булевой функции. Определение. Конституентной единицы называются функция f(x 1, x 2…xn) принимающая значение 1 только на единственном наборе. Конституента единицы записывается, как логическое произведение п различных булевых переменных, некоторые из них могут быть с отрицаниями, например, элементарное логическое произведение является конституентой единицы переменных х1, х2, х3, х4 принимает значение 1 на единственном наборе 1001, на остальных наборах, эта конституента единицы равна нулю. Если вспомнить, дизъюнкция равна 1, когда хотя бы одна из переменных принимает значение 1, то можно легко выразить любую булеву функцию, как дизъюнкцию конституент единицы, соответствующим там набором, на которых функция равна 1. В более общем виде это можно записать следующим образом: Это форма называется совершенной дизъюнктивной нормальной формой (СДНФ).
В более общем виде это можно записать следующим образом: Эта форма называется совершенной дизъюнктивной нормальной формой (СДНФ).
Например. Выпишем СДНФ для функций, заданных таблицей 2. 2. 5 Таблица 2. 2. 5 х1, х2, х3 f 0 0 0 1 1 0 1 0 1 0 0 1 1 0 0 1 1
Аналитическое представление этой функции:
Другая известная форма носит название совершенный конъюнктивной нормальной формы (СКНФ). Определение. Конституентой нуля называется функция, принимающая значение 0 на единственном наборе. Конституента нуля записывается в виде элементарной дизъюнкции всех переменных. Каждому набору соответствует своя конституента 0. Например, набору 0110 переменных х1, х2, х3, х4 соответствует конституента нуля
СКНФ представляет как конъюнкция конституент нуля, соответствующих нулевым набором функции. Например. Для рассмотренных выше функций (Таблица 5) СКНФ
Минимизация булевых функций При проектировании цифровых автоматов широко используется методы минимизации булевых функций, позволяющие получать рекомендации для построения экономических схем цифровых автоматов. Общая задача минимизации может быть сформирована следующим образом: найти аналитическое выражение заданной булевой функции в форме, содержащей минимально возможное число букв.
Элементы средств вычислительной техники Схема средств вычислительной техники строится на основании комбинации различного рода логических элементов и узлов. По своему назначению элементы средств вычислительной техники делятся на: • - логические – логическое И, логическое ИЛИ, логическое отрицание и их комбинации; • - памяти – триггеры статические и динамические, ферромагнитные, оптоэлектронные элементы памяти и их комбинации; • - вспомогательные – усилители, ограничители, формирующие схемы и т. д. ; • - специальные – усилители записи-считывания для магнитных головок, усилители считывания с фотодиодов, формирователи, задающие генераторы, повторители, генераторы одиночных сигналов, индикаторные схемы и т. д. Логические элементы и элементы памяти называют основными функциональными элементами средств вычислительной техники.
Комплекс основных функциональных, вспомогательных и специальных элементов, на основе которых разрабатывается средство вычислительной техники, называется системой элементов. К системе элементов предъявляются следующие общие требования: - выбранная система элементов должна быть функционально полной, т. е. допускать создание любых логических устройств и обеспечивать требуемое быстродействие; -величина мощности рассеяния каждого элемента должна быть минимальной; необходимо, чтобы коэффициент объединения по входу и коэффициент разветвления по выходу допускали создание типовых узлов с минимальным количеством элементов; - необходимо наличие требуемой надежности и помехозащищенности; - система элементов должна обеспечивать минимальную стоимость изделия; - технология изготовления элементов должна обеспечивать высококачественное производство с внедрением автоматизации
Основная литература: 1[47 -56]; 2[56 -63] Дополнительная литература: 1[52 -69] ; 3[49 -70] Контрольные вопросы 1. Дайте определение конституенты единицы (нуля). 2. Дайте определение СДНФ. 3. Дайте определение СКНФ. 4. Приведите примеры функций, записанных в СДНФ (СКНФ). 5. Какую функцию называют булевой? 6. Способы задания булевых функций. 7. Табличный способ задания булевой функции. 8. Аналитический способ задания булевой функции. 9. Геометрический способ задания булевой функции. 10. Формы задания функций.
16174336ac51ede63e9fd441e382f31a.ppt