ОТ систем Сергеев Томск.ppt
- Количество слайдов: 65
ОБЩАЯ ТЕОРИЯ СИСТЕМ Система – это обособленная часть, фрагмент мира, вселенной, обладающий особым качеством (эмерджентностью) относительной самодостаточностью. П. Эткинс Система – это комплекс избирательно вовлеченных элементов, взаимосо-действующих достижению заданного полезного результата, который принимается основным системно образующим фактором. В. А. Анохин
Задачи данного курса: n n n развить диалектическое видение мира и системное мышление; изучить основы системного подхода к анализу, описанию, проектированию и управлению объектами любой природы; вооружить студентов теоретическими знаниями и навыками по применению системного подхода; ознакомить студентов с основными идеями, методологией, принципами системного анализа; привить навыки применения системного анализа в различных областях экономики и сервиса; овладеть методом прикладного системного анализа для структурирования проблем и поиска путей для их решения.
1. ОСНОНЫЕ ПОНЯТИЯ ТЕОРИИ СИСТЕМ Темы первого раздела курса [1, 4, 5 ]: 1. Эволюция системных представлений. 2. Определения понятия система. 3. Понятия, характеризующие строение, функционирование и развитие систем. 4. Классификация систем. 5. Закономерности систем (классификация). 6. Системный подход и системный анализ.
ЭВОЛЮЦИЯ СИСТЕМНЫХ ПРЕДСТАВЛЕНИЙ Направления системных исследований: 1. Тектология -1924 г. - А. А. Богданов (Малиновский). 2. Теория систем- 1930 -е г. г. - Л. Фон Берталанфи, К. Боулдинг, Дж. ван Гиг, М. Месарович, В. Н. Садовский, А. И. Уемов и др. 3. Системотология (системный подход) -1950 -е г. г. - В. Т. Кулик, И. Б. Новик, Б. С. Флейшман, В. В. Дружинин и др. 4. Системный анализ-1960 -е г. г. - Ч. Девис, С. Зигфорд, Э. Квейд, В. Кинг и др. ; 5. Системотехника (Sistem Engineering)-1962 г. - Г. Гуд, Р. Макол, Ф. Е. Темников. 6. Кибернетика- 1934 г. - Н. Винер, У. Р. Эшби, И. Берг, Л. П. Крайзмер. (математическая теория коммуникации и контроля в системах с обратной связью) 7. Синергетика- 1960 -е г. г. - И. Пригожин, И. Стенгерс, Г. Хакен. 8. Имитационное моделирование - 1950 -е г. г. - Дж. Форрестер, А. В. Федотов. , А. А. Емельянов. 9. Исследование операций - 1960 -е г. г. - Р. Экофф, Е. С. Венцель, Т. Саати. 1
ЭВОЛЮЦИЯ СИСТЕМНЫХ ПРЕДСТАВЛЕНИЙ n n n 10. Специальные дисциплины. 1970 – теория катастроф, Рене Том (область математики, изучающая резкие масштабные изменения по незначительным причинам) 1980 - теория хаоса, Эдвард Лоренц, Джеймс Йорк (область математики, изучающая нелинейные динамические системы, бифуркации, аттракторы и хаотические движения) 1990 – теория комплексных адаптивных систем (CAS), Джон Холланд и др. (область математики, изучающая эмерджентность, адаптацию, самоорганизацию в сложных системах)
Общая теория систем (ОТС) n n n В середине 20 века концепция открытых систем Берталанфи и общая теория систем возвели системное мышление в ранг главного научного направления. Благодаря последовавшей энергичной поддержке со стороны кибернетиков, понятия системного мышления и теории систем стали неотъемлемой частью общепринятого научного языка и привели к многочисленным новым технологиям и приложениям - системотехнике, системному анализу, системной динамике и т. д. ОТС это общая наука о целостности Людвиг фон Берталанфи признал, что живые организмы являются открытыми системами, которые не могут быть описаны в рамках классической термодинамики. Он назвал такие системы "открытыми", поскольку, чтобы поддерживать свою жизнь, им приходится подпитывать себя через непрерывный поток материи и энергии из окружающей среды. Организм - это не статическая система, закрытая для внешнего окружения и всегда содержащая идентичные компоненты; это открытая система в (квази-) устойчивом состоянии: материал непрерывно поступает в нее из окружающей среды и в окружающую среду уходит. В отличие от закрытых систем, находящихся в состоянии теплового баланса, открытые системы далеки от равновесия и поддерживают себя в "устойчивом состоянии", которое характеризуется непрерывным потоком и изменениями. Для описания этого состояния динамического равновесия Берталанфи применил немецкое выражение Fliessgleichge - wicht ("текучее равновесие"). Он отчетливо представлял себе, что классическая термодинамика, имеющая дело с закрытыми системами, которые находятся в точке равновесия или рядом с ней, непригодна для описания открытых систем в устойчивых состояниях, далеких от равновесия.
ТРЕУГОЛЬНИК ЛЕМУАНА Исследование систем можно представить как треугольник, включающий онтологический, функциональный и генетический полюса (треугольник Лемуана) [Le Moigne, 1983]. Первый полюс соответствует вопросу «Чем является система? » , второй – вопросу «Что делает система? » , а третий – вопросу «Как развивается система? » . Чем становится система? РАЗВИТИЕ Чем является система? СТРУКТУРА Что делает система? ПОВЕДЕНИЕ (ФУНКЦИОНИРОВАНИЕ) ОСНОВНЫЕ ПОДХОДЫ В СИСТЕМОЛОГИИ: 1) функционально-структурный; 2) поведенческий; 3) эволюционно-органический
ОПРЕДЕЛЕНИЕ ПОНЯТИЯ СИСТЕМА 1. Л. фон Берталанфи: cистема – «комплекс взаимодействующих компонентов» ; cистема – «совокупность элементов, находящихся в определенном отношениях друг с другом и со средой» (1) А={ai} R={rj} Рис. 1 – Определение системы № 3 из (1) - элементы (части, компоненты, объекты); - отношения (связи) 2
ОПРЕДЕЛЕНИЕ ПОНЯТИЯ СИСТЕМА 2. В Большом Российском энциклопедическом словаре система определяется переводом с греческого – целое, составленное из частей, т. е. как множество элементов, находящихся в отношениях и связях друг с другом, образующих определенную целостность, единство. *) *) БРЭС – М. : БРЭ, 2003. – С. 1437. 3. Ф. Е. Темников, Ф. П. Тарасенко - ( «Система есть средство достижения цели» - Z). (3) 4. В. Н. Сагатовский: система - «конечное множество функциональных элементов и отношений между ними, выделенное из среды - SR в соответствии с определенной целью в рамках определенного временного интервала - » : (4) 5. Ю. И. Черняк: «Система есть отражение в сознании субъекта - N (или исследователя, наблюдателя на его языке – L(N)) свойств объектов и их отношений в решении задачи исследования, познания» : (5) N – лицо принимающее решение (ЛПР) 3
ОПРЕДЕЛЕНИЕ ПОНЯТИЯ СИСТЕМА 6. В. Н. Волкова ( «Теория систем и системный анализ: учебник для вузов, 2010. - стр. 25» ) [ 1 ]: (6) - cовокупность или структура целей; - совокупность структур, реализующий цели; - совокупность технологий (методы, средства, алгоритмы и т. п. ); - условия существование системы, внешние и внутренние факторы, влияющие на ее создание и функционирование; - наблюдатели, ЛПР; 4
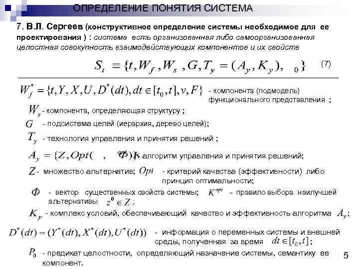
ОПРЕДЕЛЕНИЕ ПОНЯТИЯ СИСТЕМА 7. В. Л. Сергеев (конструктивное определение системы необходимое для ее проектирования ) : система есть организованная либо самоорганизованная целостная совокупность взаимодействующих компонентов и их свойств (7) - компонента (подмодель) функционального представления ; - компонента, определяющая структуру ; - подсистема целей (иерархия, дерево целей); - технология управления и принятия решений ; - алгоритм управления и принятия решений; - множество альтернатив; - критерий качества (эффективности) либо принцип оптимальности; - вектор существенных свойств системы; - правило выбора наилучшей альтернативы ; - комплекс условий, обеспечивающий качество и эффективность алгоритма ; - информация о переменных системы и внешней среды, полученная за время ; - предикат целостности, определяющий назначение системы, семантику ее 5 компонент.
СОДЕРЖАТЕЛЬНЫЕ И ФОРМАЛЬНЫЕ ОПРЕДЕЛЕНИЯ СИСТЕМЫ 1. Система как множество элементов с отношениями Все классические определения системы сводятся к ее выражению в виде пары, состоящей из элементов и отношений (связей) между ними, что можно формально записать в виде S = X, R , где X - множество элементов, а R – множество отношений. Из формулы видно, что можно построить различные виды систем по: а) числу и типам элементов, образующих систему; б) по типам и интенсивности отношений между ними [Клир, 1990]. В частности, по числу элементов системы подразделяются на малые, большие и сверхбольшие , а по типам элементов – на однородные и неоднородные.
СОДЕРЖАТЕЛЬНЫЕ И ФОРМАЛЬНЫЕ ОПРЕДЕЛЕНИЯ СИСТЕМЫ 2. Cистемой называется структурно-функциональная целостность. Система рассматривается как совокупность структур, обеспечивающих выполнение определенных функций. Это определение системы опирается на исходные понятия функции и структуры и отражает идеи единого функционально-структурного подхода в системологии. Соотношение между понятиями функции и структуры аналогично соотношению между понятиями содержания и формы. Функции системы, выражающие ее содержание, характеризуют взаимосвязь между частями и целым, между компонентами и целостной системой, а также между системой и окружающей средой. Соответственно различаются внешние функции (взаимосвязи системы со средой) и внутренние (взаимосвязи между элементами и системой). Обычно определение функции означает выделение одноименной подсистемы. Структура системы означает форму ее представления в виде составных частей. Структура охватывает множество элементов, образующих состав
СОДЕРЖАТЕЛЬНЫЕ И ФОРМАЛЬНЫЕ ОПРЕДЕЛЕНИЯ СИСТЕМЫ 3. Система как целенаправленный объект Цель как системообразующий фактор Cистема есть комплекс взаимодействующих (и «взаимосодействующих» , т. е. кооперирующих) элементов, объединенных для достижения определенной цели [П. К. Анохин, 1978]. Здесь цель может пониматься как образ потребного будущего, опережающее отражение желаемого результата и выступает как системообразующий фактор. Сегодня в системной методологии активно используется принцип относительности, согласно которому любая система и ее границы условны и всегда зависят от наблюдателя (исследователя), его целей. Впервые на необходимость учета взаимодействия между системой и наблюдателем указал еще У. Р. Эшби
СОДЕРЖАТЕЛЬНЫЕ И ФОРМАЛЬНЫЕ ОПРЕДЕЛЕНИЯ СИСТЕМЫ 4. Организационная система как множество отношений Организация – это множество отношений между составляющими (индивидами), образующих целое или систему, которая обладает новыми, неизвестными свойствами по сравнению с этими составляющими. (А. А. Богданов. «Тектология: Всеобщая организационная наука» , 1912 г. ) Система: Организация: элементы отношения элементы (восходящее проектирование) (нисходящее проектирование)
ОПРЕДЕЛЕНИЯ ОРГАНИЗАЦИИ Организация – такая социо-техническая система, в которой состояние любой части можно определить, только зная состояние всей системы (Р. Акофф и Ф. Эмери «О целеустремленных системах» ) ОРГАНИЗАЦИЯ = САМООРГАНИЗАЦИЯ (автономия) РЕОРГАНИЗАЦИЯ (преобразование, развитие) ЭКООРГАНИЗАЦИЯ (адаптация к среде) (Э. Морен «Метод» )
ОРГАНИЗАЦИЯ: ИЕРАРХИЧЕСКАЯ СИСТЕМА Иерархическая система задается парой HS = X, h , где X – множество, а h – отношение, называемое иерархией, (пример, отношение «начальник-подчиненный» ), т. е. антисимметричное, антирефлексивное, транзитивное, полное отношение
ПОНЯТИЯ, ХАРАКТЕРИЗУЮЩИЕ СТРОЕНИЕ И ФУНКЦИОНИРОВАНИЕ СИСТЕМ 1. Основные понятия, характеризующие строение системы: - элемент (простейшая неделимая часть – это составная часть системы, обладающая определенными свойствами. Элемент системы сам часто является подсистемой. ); - компоненты (относительно независимые части системы со свойствами системы) - подсистема (совокупности однородных, по какому либо признаку, элементов); - связь ( ограничение степени свободы элементов, компонентов); - «обратная связь» - изучается в кибернетики и является основой адаптации систем, приспособления их к изменяющимся условиям внешней среды, саморегулирования и развития; - структура - строение, расположение (отражает определенные взаимосвязи, взаиморасположение составных частей системы, ее устройство (строение)); - цель (идеальное устремление, заранее мыслимый результат сознательной деятельности человека, коллектива, менеджера, ЛПР , заданный в количественных и качественных показателях) Идеальные устремления Цель Побуждение к деятельности Рис. 2 – «Шкала» цели Конечный результат Достижимость 6
n n Связь, взаимообусловленность существования явлений, разделенных в пространстве и (или) во времени. Понятие связи принадлежит к числу важнейших научных понятий: с выявления устойчивых, необходимых связей начинается человеческое познание, а в основании науки лежит анализ связей причины и следствия универсальной связи явлений действительности, наличие которой делает возможными законы науки. Структура системы – это совокупность элементов системы и устойчивых связей между ними, обеспечивающих целостность системы и ее тождественность самой себе, т. е. сохранение основных свойств системы при различных внешних и внутренних изменениях. Процесс функционирования системы обусловлен не столько свойствами ее отдельных элементов, сколько свойствами самой структуры.
n n n Цель – желаемый результат (предмет стремления). То, что желательно осуществить. Четко описанное желательное состояние, которого необходимо достигнуть. В системном смысле определяется как целевое назначение системы. Функция - работа системы в соответствии с её целевым назначением. Процесс - динамическое изменение системы (или надсистемы) во времени вследствие выполнения системной функции.
ПОНЯТИЯ, ХАРАКТЕРИЗУЮЩИЕ СТРОЕНИЕ И ФУНКЦИОНИРОВАНИЕ СИСТЕМ 1. Основные понятия, характеризующие функционирование и развитие системы: - состояние (множество существенных свойств системы в данный момент времени); - поведение (способность системы переходить из одного состояния в другое); - равновесие (способность системы сохранять свое состояние); - устойчивость (способность системы возвращаться в состояние равновесие); - развитие ( переход системы на качественно новый уровень путем получения и использования новой информации новых знаний, изменения цели, структуры, функционирования, технологии управления и принятия решений); - жизненный цикл (процесс изменения состояния системы от возникновения потребности в ней до ее «смерти» либо ликвидации). 7
ПОНЯТИЯ, ХАРАКТЕРИЗУЮЩИЕ СТРОЕНИЕ И ФУНКЦИОНИРОВАНИЕ СИСТЕМ Жизненный цикл – пример 1 Рис. 3. Основные этапы жизненного цикла инновационного товара 8
Система – объект , который рассматривается с одной стороны, как единое целое, а с другой – как множество взаимосвязанных (взаимодействующих) частей. Основные характеристики системы Цель системы – это причина, ради которой система функционирует. 1. Например, цель системы высшего образования России – обеспечение народного хозяйства страны высококвалифицированными кадрами. 2. Границы системы – отделяют компоненты системы от внешней среды. Внутри границ системы высшего образования России находятся отечественные вузы, а вне границ – остальной мир, включая школы, больницы, транспорт, торговлю, производство, банки, суды, милицию, прокуратуру и т. п. 3. Внешняя среда - компоненты остального мира, непосредственно связанные с системой. В нашем случае – это школы, банки, выдающие студентам стипендию и преподавателям зарплату, больницы, в которых лечатся вузовские работники и студенты, предприятия, на которые идут работать выпускники и т. д.
Граница Система Окружение
CРЕДА СИСТЕМЫ СРЕДА ВНЕШНЯЯ СРЕДА МАКРОСРЕДА МИКРОСРЕДА ВНУТРЕННЯЯ СРЕДА (ЦЕЛИ, ЗАДАЧИ, РЕСУРСЫ)
МИКРОСРЕДА СИСТЕМЫ (НА ПРИМЕРЕ ПРЕДПРИЯТИЯ) Конкуренты Поставщики ПРЕДПРИЯТИЕ (ОРГАНИЗАЦИЯ) Основные параметры рынка (емкость рынка, спрос на конкретные позиции номенклатуры товаров, текущая платежеспособность потребителей и их требования к качеству товара) Заказчики клиентоцентризм Потребности и предпочтения заказчиков Подрядчики
ПРИМЕР ВЫДЕЛЕНИЯ ОСНОВНЫХ ФУНКЦИЙ ОТКРЫТОЙ СИСТЕМЫ КОГНИТИВНАЯ ФУНКЦИЯ РЕСУРСНАЯ ФУНКЦИЯ СИСТЕМА РЕГУЛЯТИВНАЯ ФУНКЦИЯ СРЕДА
Система 4. Входы системы – материальные, финансовые объекты информация, поступающие в систему из внешней среды. 5. Для системы высшего образования входами являются абитуриенты, выпускники вуза, поступающие в него же в аспирантуру или на работу, финансовые потоки из федеральных и региональных источников, поставки компьютеров и другой аппаратуры, обеспечивающих учебный процесс, информация, получаемая из сети Интернет для подготовки учебных курсов и проведения занятий. 5. Выходы системы – это материальные, финансовые объекты и информация, которые поступают из системы во внешнюю среду. и В нашем случае – это выпускники, выплаты за используемые ресурсы, научные результаты и консультации, предоставляемые сотрудниками вузов сторонним организациям. 6. Обратная связь – информация о выходах, которая используется для корректировки функционирования системы. Обратная связь в нашем случае – это сведения о выпускниках и от выпускников о том, что хорошо, а что плохо было в процессе обучения, каких знаний им не хватает в работе – все эти сведения могут быть использованы для коррекции учебных планов, изменения учебных программ для повышения качества обучения.
ВХОД СИСТЕМА ВЫХОД
Простая обратная связь
Поддерживающая ОС
Компенсирующая ОС
КЛАССИФИКАЦИЯ СИСТЕМ Предпринимались попытки классифицировать системы по следующим признакам: – по виду отображаемого объекта (технические, биологические, экономичес- кие и т. п. ); – по виду научного направления, используемого для их моделирования (математические, физические, химические и др. ); – по виду формализованного аппарата представления системы ( детерми нированные и стохастические); – по сложности структуры и поведения (простые и сложные); – по типу целеустремленности и взаимодействию со средой (открытые, закрытые); – степени организованности ( хорошо организованные, плохо организован ные - диффузные, самоорганизующиеся системы). 10
Классификация систем Материальные (физические) Статические Абстрактные Динамические Детерминированные Закрытые Вероятностные (стохастические) Открытые
Классификация систем по сложности Простая система (не имеющая развитой структуры) Сложная система Подсистема Большая система Дополнительные признаки – наличие разнообразных (материальных, информационных, денежных, энергетических) связей; Открытость системы (самоорганизация); Участие в управлении людей, машин, окружающей среды
КЛАССИФИКАЦИЯ СИСТЕМ Таблица 1 – Эмпирическая классификация Ст. Бира Системы Простые Сложные (состоящие (достаточно разветвленные, но поддающиеся описанию) из небольшого числа элементов) Оконная задвижка (не поддающиеся точному и подробному описанию) Цифровая электронновычислительная машина Проект механических мастерских Детерминированные (их поведение точно предсказуемое) Очень сложные Автоматизация Вероятностные Подбрасывание (нельзя дать точного монеты детального Движение предсказания) медузы Статистический контроль качества продукции Хранение запасов Экономика Условные рефлексы Мозг Прибыль промышленного предприятия Фирма 11
КЛАССИФИКАЦИЯ СИСТЕМ Таблица 2 – Эмпирическая классификация К. Боулдинга Уровень сложности Типы систем Неживые системы Примеры Кристаллы Простые динамические структуры с заданным законом поведения Часовой механизм Кибернетические системы с управляемыми циклами обратной связи Живые системы Статистические структуры (остовы) Термостат Открытие системы с самосохраняемой структурой (первая ступень, на которой возможно разделение на живое и неживое) Клетки Гомеостат Живые организмы с низкой способностью воспринимать информацию Растения Живые организмы с более развитой способностью воспринимать информацию, но не обладающие самосознанием Животные Системы, характеризующиеся самосознанием, мышлением и нетривиальным поведением Люди Социальные системы Социальные организации Трансцендентные системы (сиcтемы, лежащие в настоящий момент вне нашего познания) 12
Рис. 1. 3. 2. Схема классификации прагматических систем
N→E→C E(N) = C R∩S→E Рис. 1. 3. 1. Экономическая система Е (Диаграмма Эйлера-Вена) Здесь: N – природные ресурсы; E – экономика; C – общественные блага; R – все ресурсы; S – все общество.
Экономические информационные системы Информационная система (ИС) – связанный набор аппаратных и программных средств, а также управленческого сервиса, осуществляющих сбор, обработку, хранение, анализ и представление информации для обеспечения процессов принятия решений. Основная цель функционирования ИС: обеспечение компании сохранение достигнутого уровня конкурентоспособности или создание конкурентного преимущества. Основная цель разработки и применения ИС: создание современной информационной инфраструктуры для управления компанией. В управлении компанией принято выделять три уровня: стратегический, тактический (его иногда называют – управленческий) и оперативный или операциональный.
Экономические информационные системы Основные задачи ИС : 1. На стратегическом уровне: обеспечение высшего руководства информацией о долгосрочных тенденциях в развитии бизнеса, лучших технологиях, продуктах, методах управления и способах изменения бизнеса – получаемой извне организации. Кроме того, ИС представляют возможность на базе аналитических моделей оценивать различные варианты развития бизнеса. 2. На управленческом уровне: максимально быстрое обеспечение качественной информацией среднего и высшего звеньев руководства, подготовка оперативных отчетов и докладов в соответствии с регламентом и по конкретному поводу – получаемой изнутри организации, разработка новых продуктов, подготовка, регистрация и контроль за исполнением документов внутри организации. 3. На операциональном уровне: качественное и быстрое выполнение рутинных, часто повторяющихся операций.
Экономические информационные системы Таким образом, понятие ИС – весьма широкое и включает в себя как технические системы, управляющие конкретными технологическими процессами (например, автопилоты самолетов), так и управленческие системы, применяемые компаниями для планирования и управления собственными ресурсами – материальными, финансовыми и интеллектуальными. Такие управленческие системы, используемые в экономике, иногда называют еще интегрированными системами управления (ИСУ), корпоративными информационными системами (КИС). Иногда мы будем пользоваться термином «информационная система» , имеющим наиболее общее звучание – при этом из контекста понятно, что мы имеем дело не с техническими системами. Поэтому в дальнейшем тексте ИС, ИСУ и КИС практически всегда являются синонимами, кроме тех мест, где различие носит принципиальное значение.
Основные признаки системы 1. Наличие структуры 2. Наличие единой цели функционирования 3. Устойчивость к внешним и внутренним возмущениям 4. Комплексный состав системы 5. Способность к развитию
ЗАКОНОМЕРНОСТИ СИСТЕМ Классификация закономерностей систем: 1. Взаимодействия части и целого - целостность (эмерджентность, интегральное качество) - Л. фон Бертоланфи ; - прогрессирующая систематизация (стремление системы к уменьшению самостоятельности элементов т. е. к большей целостности) – А. Холл ; - прогрессирующая факторизация (стремление системы к состоянию со все более независимыми элементами) – А. Холл ; - аддитивность (свойства системы распадаться на независимые элементы); - интегративнось (свойства сохранения целостности. Главные ее факторы неоднородность, противоречивость частей системы их стремление к объединению). 2. Иерархическая упорядоченность - коммуникативность – В. Н. Садовский, Э. Г. Юдин; - иерархичность - Л. фон Бертоланфи. 3. Осуществимость систем - эквифинальность - Л. фон Бертоланфи (характеризует предельные возможности системы) ; - закон необходимого разнообразия У. Р. Эшби; - потенциальная эффективность Б. С. Флейшмана. 4. Развитие систем - историчность; целеобразование; самоорганизация. 13
ЗАКОНОМЕРНОСТИ СИСТЕМ 1. Взаимодействия части и целого. Целостность (эмерджентность, интегральное качество) – появление у системы новых свойств, отсутствующих у элементов. 1. Свойства системы (целого) S не являются простой суммой свойств составляющей ее элементов (*) 2. Свойства системы (целого) S зависят от свойств составляющей ее элементов (**) 3. Объединенные в систему элементы, как правило (часто), утрачивают часть своих свойств, т. е. система как бы подавляет их. С другой стороны элементы, попавшие в систему, могут приобретать новые свойства. Аддитивность – крайнее свойство системы распадаться на независимые элементы проявляется когда справедливо равенство (***) 14
ЗАКОНОМЕРНОСТИ СИСТЕМ 2. Иерархическая упорядоченность. Закономерность коммуникативности – сложное единство со средой ( любая исследуемая система представляет элемент системы более высокого порядка). Система -S Внешняя среда - V Надсистема -W … S 1={ S, V}; S 2={S, V, W }; S 3={S, W} - системы. Иерархичность как закономерность заключается в том, что закономерность целостности проявляется на каждом уровне иерархии, где возникают новые свойства 1, 2, 3, - уровни 1 - свойства 2 3 15
ЗАКОНОМЕРНОСТИ СИСТЕМ 3. Осуществимость систем. 1. Закономерность эквифинальности Л. фон Бертоланфи определил как «способность достигать не зависящего от времени состояния, которое не зависит от ее начальных условий и определяется исключи-тельно параметрами системы» . (эквифинальность дает возможность характеризовать предельные возможности системы их предельно возможными состояниями) 2. Закон необходимого разнообразия впервые сформулировал У. Р. Эшби «чтобы создать систему, способную справится с решением проблемы, обладающей определенным разнообразием (сложностью), нужно чтобы сама система (знание методов решения) имела еще большее разнообразие чем разнообразие решаемой проблемы или была способна создать это разнообразие. 3. Потенциальная эффективность (ПЭ). Б. С. Флейшман на основе предельных законов качеств системы (надежности, помехоустойчивости, управляемости) показал, что можно получить количественные оценки осуществимости систем, предельные оценки жизнеспособности, потенциальной эффективности. Потребность оценках ПЭ на практике велика. Например, нужно определить , когда будут исчерпаны потенциальные возможности существующей организационной структуры, 16 когда устареют и потребуют обновления производственные комплексы.
ЗАКОНОМЕРНОСТИ СИСТЕМ 4. Развитие систем : Историчность. Время является непременной характеристикой системы, поэтому каждая система исторична, и это такая же закономерность как целостность, интегративность и др. Закономерности целеобразования: - зависимость представления о цели и ее формулировки от стадии познания объекта (процесса )и времени (Л. А. Растригин) (по мере развития представления об объекте формулировку цели можно и нужно уточнять); - зависимость цели от внешних и внутренних факторов; - возможность и необходимость декомпозиции цели (цели распадаются на подцели, строится иерархия «деревья целей» , структура цели, формируемая коллективно, помогает достичь одинакового понимания общей цели). Закономерность самоорганизация обеспечивает высшее качество системы характеризует ее способность противостоять энтропийным тенденциям, способность выбирать цели, адаптироваться к изменяющимся условиям, преобразуя при необходимости свою структуру. 17
CИСТЕМНЫЙ ПОДХОД И СИСТЕМНЫЙ АНАЛИЗ Этапы системных исследований : Системный подход (появился когда элементы общей теории систем использовались для практической деятельности при необходимости многоаспектных исследований объекта с разных сторон, комплексно. Понятия теории систем вводились не строго). Системные исследования (здесь понятия теории систем используются более конструктивно: определяется класс систем, вводится понятия структура, функция, цель и т. п. Появились системные направления: системотехника, системология и др. в который использовался развитый аппарат исследования операций). Системный анализ ( наиболее конструктивное направление системных исследований, представляет общую методологию системных исследований, выделяет этапы исследований и предлагает методику выполнения этих этапов в конкретных условиях). Определение и направления системного анализа: - методология исследования целенаправленных систем (Д. Киланд, В. Кинг. ) - построение моделей связывающие цели со средствами, представляющих исследуемый объект в виде хорошо организованной системы: - методология последовательного разбиения изучаемого процесса на подпроцессы, расчленения сложной проблемы на части, подпроблеммы и этапы, системное управление организацией (С. Янг); - методология исследований развивающихся и самоорганизующихся систем (усиление роли неформальных методов, сочетания и взаимодействия формальных и неформальных методов, использование закономерностей развития систем, открытости, 18 взаимодействия целого и части).
CИСТЕМНЫЙ ПОДХОД И СИСТЕМНЫЙ АНАЛИЗ n Системный анализ – методология исследования трудно наблюдаемых и трудно понимаемых свойств и отношений в объектах с помощью представления этих объектов в качестве целенаправленных систем и изучения свойств этих систем и взаимоотношений между целями и средствами их реализации.
CИСТЕМНЫЙ ПОДХОД И СИСТЕМНЫЙ АНАЛИЗ Системный анализ- это прикладное направление теории систем, которое (В. Н. Волкова, стр. 16): 1. применяется в условиях начальной неопределенности проблемной ситуации, когда проблема не может быть представлена с помощью формальных математических методов; 2. уделяет внимание процессу постановки задачи и использует не только; формальные методы, но и методики качественного анализа с использованием накопленного опыта и знаний, интуиции специалиста; 3. опирается на основные понятия теории систем и их закономерности; 4. помогает организовать процесс коллективного принятия решений, объединяя специалистов различных областей знаний. Структура системного анализа : 1. Декомпозиция – представление системы в виде подсистем (определение цели (целей), функциональная, компонентная и структурная декомпозиция, описание системы как «черного ящика» ). 2. Анализ – нахождении свойств системы и среды (этапы анализа обеспечивают детальное представление системы, требование к системе, взаимосвязи компонент, анализ предыстории, причин развития ситуации, анализ эффективности, критерии оценки и ограничения. 3. Синтез ( проект решения проблемы) – разработка модели (моделирование, оценка модели по критериям адекватности, простоты и т. п. ), структурный и параметрический синтез, оценка вариантов синтезируемой системы, оценка снятия 19 проблемы.
CИСТЕМНЫЙ ПОДХОД И СИСТЕМНЫЙ АНАЛИЗ Рис. 5 – Дерево функций системного анализа 20
Аксиомы ОТС (одна из версий) n у системы всегда есть одна постоянная генеральная цель n цель для систем ставится извне n для достижения цели система должна функционировать определённым образом n результат действия систем существует независимо от самих систем n принцип изоморфизма
Законы ОТС закон сохранения n законы иерархии n § § n целей - распределение на подцели систем - распределение подцелей между подсистемами и подчиненность подсистем закон причинно-следственных ограничений (детерминизм действий систем)
Закон сохранения n Материя и энергия не возникают ниоткуда и не пропадают никуда (E=mc 2). n На создание системы затрачивается энергия. n При разрушении системы выделяется энергия. n На преобразование системы из простой в сложную затрачивается энергия. n При упрощении системы выделяется энергия. n Внутренняя энергия системы – энергия связи между элементами системы.
Иерархия n n n hierarchia = hieros (священный) + arche (власть) упорядоченное расположение частей целого по системным уровням от высшего к низшему
Закон причинно-следственных ограничений n n n На все есть своя причина. На определенную причину есть определенное следствие. Все это не гарантирует 100% предсказуемость системы: Сложные системы сложнопредсказуемы § На микроуровне случаются вообще случайные события §
Будущее открыто и непредсказуемо, но не произвольно. Существуют спектры возможных будущих состояний в виде наборов структур-аттракторов сложных эволюционных процессов.
Основная литература 1. Волкова В. Н. , Денисов А. А. Теория систем и системный анализ: учебник для вузов. -М. : Издательство Юрайт; ИД Юрайт, 2010. - 679 с. 2. Коновалов В. И. Идентификация и диагностика систем. - Томск. - Изд-во ТПУ, 2006 - 152 с. 3. Острейковский В. А. Теория систем: Учеб. для вузов. - М. : Высш. шк. , 1997. - 240 с. 4. Перегудов Ф. И. , Тарасенко Ф. П. Основы системного анализа: Учеб. 3 -е изд. -Томск: Изд во НТЛ, 2001. -396 с. 5. Кориков А. М. , Павлов С. Н. Теория систем и системный анализ: учеб. пособие. - 2 -е изд. , доп. и перераб. - Томск: Томск гос. ун-т систем управления и радиоэлектроники, 2008. - 264 с. 6. Пащенко Ф. Ф. Введение в состоятельные методы моделирования систем: Учеб. пособие: В 2 -х ч. Ч. 1. Математические основы моделирование систем. М. : Финансы и статистика, 2006. -328 с. 7. Пащенко Ф. Ф. Введение в состоятельные методы моделирования систем: Учеб. пособие: В 2 -х ч. Ч. 2. Идентификация нелинейных систем. -М. : Финансы и статистика, 2007. - 288 с. 54
Вспомогательная литература 8. Месарович М. , Такараха Я. Общая теория систем: математические основы. - М. : «Мир» , 1978. - 312 с. 9. Анфилатов В. С. , Емельянов А. А. , Кукушкин А. А. Системный анализ в управлении. - М. : «Финансы и статистика» , 2002. -368 с. 10. Сергеев В. Л. Идентификация систем с учетом априорной информации. – Томск: Изд-во НТЛ, 1999. – 146 с. 11. Арнольд В. И. Обыкновенные дифференциальные уравнения. - Ижевск: Ижевская республиканская типография. -2000. -368 с. 12. Зубов И. В. Методы анализа динамики управляемых систем. -М. : ФИЗМАТЛИТ, 2003. -224 с. 13. Никоненко И. С. , Васильев Ю. Н. Газодобывающее предприятие как сложная система. - М. : ОАО «Издательство Недра» , 1998. -343 с. 14. Мирзаджанзаде А. Х. , Хасанов М. М. , Бахтизин Р. Н. Моделирование процессовнефтегазодобычи. Нелнейность, неравновестность, неопределенность. - Москва-Ижевск: Институт компьютерных исследований, 2005. - 368 с. 15. Акимова Т. А. Теория организации. Учеб. пособие для вузов. - М. : ЮНИТИ-ДАНА, 2003. -376 с. 16. Шагиев Р. Р. , Дьяконова Н. А. Человеческие ресурсы нефтегазовых компаний. М. : Институт нефтегазового бизнеса, 2002. - С. 66 -76. 55
МОРФОЛОГИЯ СИСТЕМЫ Термином «морфология системы» охватывается ее функциональная и пространственная организация, которые определяются понятиями состав и структура. Структура системы – совокупность внутренних устойчивых связей n Целостность (эмерджентность) системы – несводимость свойств системы к сумме свойств элементов. В технике термин «морфология» означает строение, структурную форму изделия, организованного в соответствии с его функциями, материалом и способом выполнения. В морфологической структуре можно выделить два аспекта: пространственный и функционально-технологический. Так пространственные структуры образуются отношениями типа «целое-часть» , расстояние ( «близость – удаленность» ), окрестность, направление, взаимное положение, размер, и т. п. в физическом пространстве, а также отношениями типа «сходство-различие» в абстрактном пространстве свойств. n Примерами пространственных структур служат варианты размещения станков в заводских цехах, схема перемещения мастера в рабочих помещениях в течение смены, и т. д
Спасибо за внимание. До свидания
ОТ систем Сергеев Томск.ppt