1177998 (1).ppt
- Количество слайдов: 35
Обобщённая структурная схема радиотехнической системы передачи информации 1
Структура цифровой системы связи 2
Кодирование источника Дискретизация и квантование Процесс дискретизации дискретный сигнал - сигнал с амплитудно-импульсной модуляцией (АИМ) 3
Кодирование источника Дискретизация и квантование временное представление спектральное представление непрерывный сигнал модель последовательности дискретизирующих импульсов модель дискретного сигнала 4
Кодирование источника Дискретизация и квантование Спектр дискретного сигнала: а) fs > 2 fm , б) fs < 2 fm fm – максимальная частота в спектре сигнала 1/(2 fm) – условие восстановления сигнала 5
Кодирование источника Дискретизация и квантование Процесс квантования - интервал (шаг) квантования 6
Кодирование источника Дискретизация и квантование e(t) = y(t) – x(t) – ошибка (шум) квантования – средняя мощность шума квантования для равномерно распределённой вероятности ошибок квантования NSRд. Б = -6, 02 b + C - отношение мощности шума квантования к мощности входного сигнала для равномерно квантующего устройства с L = 2 b уровнями квантования 7
Кодирование источника Импульсно-кодовая модуляция (ИКМ) 8
Кодирование источника Неравномерное квантование Устройство неравномерного квантования Логарифмическое сжатие 9
Кодирование источника Неравномерное квантование - -закон (Северная Америка), SNR = 38. 1 д. Б ( = 255, 8 -бит АЦП) - А-закон (Европа), = 87. 56 для 8 -бит АЦП 10
Кодирование источника Неравномерное квантование 11
Кодирование источника Дифференциальная ИКМ Качественная передача речи с помощью ИКМ: • частота дискретизации 8 к. Гц (при ширине полосы сигнала 3. 4 к. Гц) • 8 -битовое устройство квантования скорость потока данных 64 кбит/с При этом корреляция соседних отсчётов > 0. 85 (избыточность), а радиус корреляции – 4 -6 отсчётов можно предсказывать последующие отсчёты по предыдущим и передавать разность между истинным и предсказанным значениями 12
Кодирование источника Дифференциальная ИКМ N-отводный дифференциальный импульсно-кодовый модулятор/демодулятор с предсказанием ^ x(n) – предсказанное значение выборки, d(n) – ошибка предсказания, ~ ^ ~ x(n) = x(n) + d(n) – скорректированная и квантованная входная выборка Сигнал ошибки предсказания имеет меньшую дисперсию для его передачи требуется меньшее количество бит по сравнению с ИКМ (при том же уровне шума квантования) 13
Кодирование источника Дифференциальная ИКМ Уравнение N-отводного предсказателя: x(n|m) - оценка x в момент n при всех выборках, собранных за время m, aj – коэффициенты предсказания - ошибка предсказания 14
Кодирование источника Дифференциальная ИКМ - нормальные уравнения, - вектор оптимальных коэффициентов предсказания 15
Кодирование источника Дифференциальная ИКМ - мощность ошибки предсказания, где - нормированная автокорреляционная функция входного сигнала - выигрыш от предсказания (может составлять до 6 -8 д. Б при фиксированных коэффициентах aopt относительно ИКМ) 16
Кодирование источника Дельта-модуляция N = 1: При высокой частоте дискретизации 17
Кодирование источника Дельта-модуляция При - шум перегрузки по крутизне Преимущество -модуляции – простота реализации При равных скоростях передачи данных отношение сигнал/шум выше при импульснокодовой модуляции 18
Кодирование источника Адаптивная дифференциальная ИКМ 10 -отводный фильтр (N=10): - интервал обновления 20 мс - усиление предсказания 10 -16 д. Б 19
Кодирование источника Другие алгоритмы • • Кодирование аналоговых источников (с потерей информации): адаптивные ДИКМ и -модуляция • MPEG, JPEG • вокодеры (CELP, RPE, …) • … Кодирование цифровых источников (без потери информации): коды Хаффмана коды Лемпеля-Зива … 20
Модуляция и передача в основной полосе частот (baseband) ИКМ-сигнал в кодировке NRZ-L (БВН) (NRZ-L – nonreturn-to-zero level, БВН – без возвращения к нулю) наиболее часто используется в цифровых логических схемах импульсное представление ИКМ-сигнала манчестерское кодирование ИКМ-сигнала 21
Модуляция и передача в основной полосе частот (baseband) Минимальная ширина полосы системы, необходимая для передачи информации со скоростью Rs символов в секунду без искажений, равна Rs/2 Гц АЧХ идеального фильтра Найквиста идеальные импульсы Найквиста 22
Модуляция и передача в основной полосе частот (baseband) Теорема Найквиста о частичной симметрии: суммирование действительной косо-симметричной относительно частоты среза идеального фильтра нижних частот функции передачи с характеристикой передачи идеального фильтра нижних частот сохраняет моменты пересечения импульсной характеристики с нулевой осью. 23
Модуляция и передача в основной полосе частот (baseband) фильтр Найквиста c АЧХ типа приподнятого косинуса - ширина полосы системы с фильтром Найквиста c АЧХ типа приподнятого косинуса для сигнала в основной полосе частот 24 W – максимальная ширина полосы, W 0 = 1/(2 T) – минимальная ширина полосы для прямоугольного спектра, r = (W-W 0)/W 0 – коэффициент сглаживания (roll-off factor), 0 ≤ r ≤ 1
Полосовая модуляция/демодуляция - модулированная несущая Параметры несущего колебания: • амплитуда • частота • фаза Dw /w 0 << 1 – узкополосный сигнал Dw /w 0 > 0. 2 или Dw 500 МГц – сверхширокополосный сигнал Виды модуляции: • амплитудная • частотная • фазовая • смешанная Демодуляция: • когерентная • некогерентная - ширина полосы системы в случае двухполосной модуляции (амплитудной, фазовой или амплитуднофазовой) с фильтрацией по Найквисту 25
Полосовая модуляция/демодуляция PSK (Pase Shift Keying) – фазовая манипуляция FSK (Frequency Shift Keying) – частотная манипуляция ASK (Amplitude Shift Keying) – амплитудная манипуляция APK (Amplitude-Phase Shift Keying) – амплитуднофазовая манипуляция PSK-2 26
Полосовая модуляция/демодуляция Фазовая манипуляция (MPSK) • M=2 – BPSK (binary phase shift keying) – двоичная фазовая манипуляция (PSK-2) • M=4 – QPSK (quadrature phase shift keying) – квадратурная фазовая манипуляция (PSK-4) - сигнал QPSK d. I(t), d. Q(t) – потоки импульсов чётных и нечётных битов, (t) = 0, ± /2, 27
Полосовая модуляция/демодуляция Квадратурная фазовая манипуляция со сдвигом (OQPSK) Q P S K O Q P S K QPSK: (t) = 0, ± /2, OQPSK: (t) = 0, ± /2 OQPSK эффективна в системах с нелинейным усилением 28
Полосовая модуляция/демодуляция Амплитудная манипуляция (M-ASK): Амплитудно-фазовая манипуляция (M-APK): сигнальные созвездия (пространство сигналов) QAM (quadrature amplitude modulation) – квадратурная амплитудная модуляция 29
Полосовая модуляция/демодуляция Частотная манипуляция (MFSK): - ширина полосы при некогерентной демодуляции - ширина полосы при когерентной демодуляции 30
Полосовая модуляция/демодуляция Структуры модуляторов ASK, BPSK MFSK квадратурный модулятор (любой вид модуляции) 31
Полосовая модуляция/демодуляция Оптимальный корреляционный приёмник для канала с АБГШ - принятый сигнал, si(t) – переданный сигнал, n(t) – АБГШ {si(t)} { j(t)} i = 1, …, M j = 1, …, N N ≤ M { j(t)} – базисные функции 32
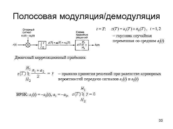
Полосовая модуляция/демодуляция t = T: - гауссова случайная переменная со средним ai(t) Двоичный корреляционный приёмник - правило принятия решений при равенстве априорных вероятностей передачи сигналов s 1(t) и s 2(t) BPSK: s 1(t) = -s 2(t), a 1 = -a 2, 33
Полосовая модуляция/демодуляция Корреляционный когерентный приёмник двоичных сигналов 34
Литература 1. 2. 3. 4. 5. 6. 7. 8. 9. 10. 11. 12. Б. Скляр. Цифровая связь. Теоретические основы и практическое применение, 2 -е издание. : Пер. с англ. - М. : Издательский дом “Вильямс”, 2003. Дж. Прокис. Цифровая связь. – М. : “Радио и связь”, 2000. Волков Л. Н. , Немировский М. С. , Шинаков Ю. С. Системы цифровой радиосвязи: базовые методы и характеристики. -М. : Эко-Трендз, 2005. Радиотехнические системы передачи информации. – М. : “Радио и связь”, 1990. К. Феер. Беспроводная цифровая связь. – М. : “Радио и связь”, 2000. В. Столлингс. Беспроводные линии связи и сети. : Пер. с англ. - М. : Издательский дом “Вильямс”, 2003. С. И. Дингес. Мобильная связь: технология DECT. -М. : СОЛОН-Пресс, 2003. И. В. Шахнович. Современные технологии беспроводной связи. М. : Издательский дом “Вильямс”, 2003. Ивлев Д. Н. , Панфилов С. В. Исследование процессов кодирования источника и полосовой модуля-ции/демодуляции в среде Lab. VIEW: Методические указания к лабораторной работе. - Н. Новгород, ННГУ, 2005. С. И. Баскаков. Радиотехнические цепи и сигналы: Учебник для вузов. -М. : «Высшая школа» , 1988. И. С. Гоноровский. Радиотехнические цепи и сигналы: Учебник для вузов. -М. : “Радио и связь”, 1986. В. М. Вишневский, А. И. Ляхов, С. Л. Портной, И. В. Шахнович. Широкополосные 35 беспроводные сети передачи информации. -М. : Техносфера, 2005.
1177998 (1).ppt