f92b616be33296608f5c599e1865880a.ppt
- Количество слайдов: 59
Обобщенный непараметрический метод вычисления положительно однородных индексов Конюса-Дивизиа и его приложения к анализу товарных и фондовых рынков А. А. Шананин Математический кружок ФУПМ МФТИ (ГУ) 11. 09. 2012
Построение экономических индексов ______________________________ – потребительская корзина – вектор цен на товары – стоимость корзины товаров – базовый период времени – текущий период времени Индекс спроса Ласпейреса Индекс спроса Пааше – эффект Гершенкрона: замещение относительно подорожавших товаров относительно подешевевшими 2
Индексы Конюса Пусть у нас задана система поверхностей безразличия. Спросу в момент времени соответствует уровень полезности , а спросу - уровень полезности Набор товаров, который мог быть куплен при ценах в момент времени и имеющий полезность , обозначим. Набор товаров, который мог быть куплен при ценах в момент времени t и имеющий полезность , обозначим. индекс спроса Конюса. Ласпейреса. индекс спроса Конюса-Пааше. 3
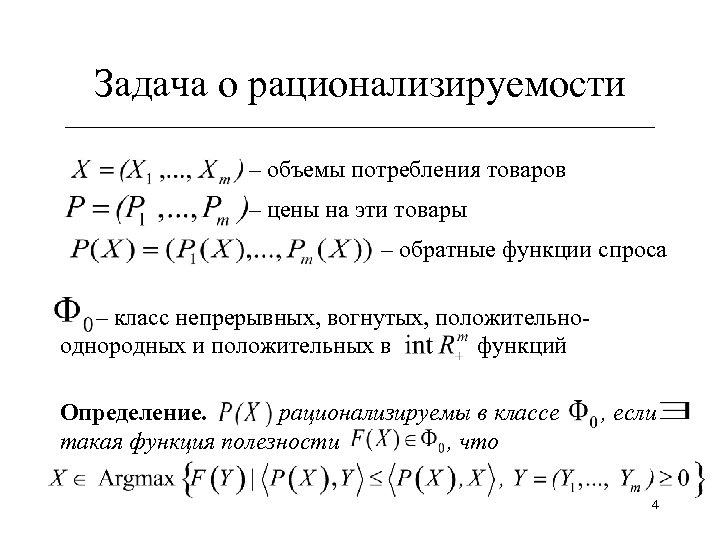
Задача о рационализируемости ______________________________ – объемы потребления товаров – цены на эти товары – обратные функции спроса – класс непрерывных, вогнутых, положительнооднородных и положительных в функций Определение. рационализируемы в классе такая функция полезности , что , если 4
Постановки задачи о рационализируемости Предложение 1. Пусть выполнено утверждения эквивалентны: • Существуют • Существует функция Тогда следующие такие что такая что справедливо где Q(P) – преобразование Янга 1) функции F(X) • Существует функции спроса 1) Преобразование , рационализирующая обратные Янга инволютивно в классе применение переводит функцию в себя , т. е. двукратное 5
Индексы Конюса Предложение 2 Пусть функция полезности обратные функции спроса рационализирует. Тогда индекс Конюса- Ласпейреса совпадает с индексом Конюса-Пааше Предложение 3 Пусть функция полезности рационализирует обратные функции спроса. Тогда индекс Конюса не больше индекса Ласпейреса и не меньше индекса Пааше. 6
Индексы Дивизиа ______________________________ • Траектории (пути интегрирования) • Разные траектории – разные формулы для практических расчетов; 7
Индексы Конюса-Дивизиа ______________________________ Предложение 6. (Балк, Халтен) В случае, когда обратные функции спроса рационализируемы в классе дифференцируемых функций из , индекс Конюса совпадает с индексом Дивизиа. Критика: наличие функциональной зависимости между ценами и объемами – функции спроса не общего положения. Существует ли такой индекс? 8
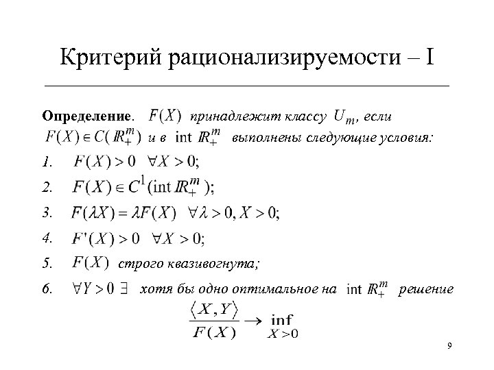
Критерий рационализируемости – I ______________________________ Определение. ив принадлежит классу , если выполнены следующие условия: 1. 2. 3. 4. 5. 6. строго квазивогнута; хотя бы одно оптимальное на решение 9
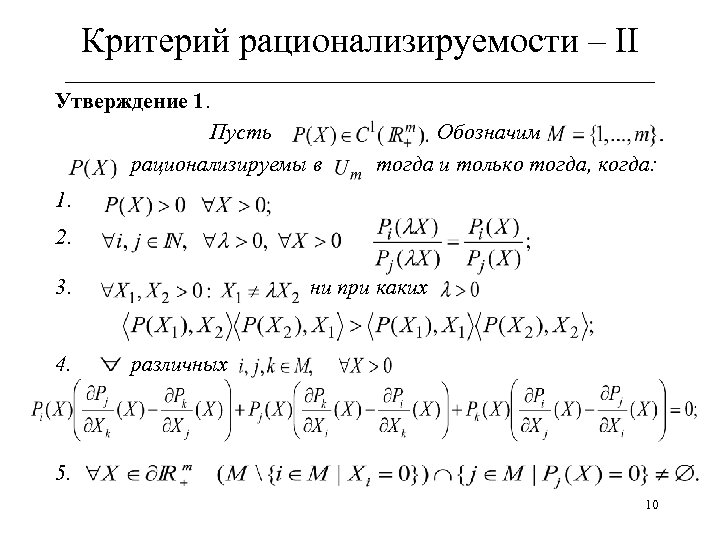
Критерий рационализируемости – II ______________________________ Утверждение 1. Пусть рационализируемы в Обозначим тогда и только тогда, когда: 1. 2. 3. 4. ни при каких различных 5. 10
Проблема интегрируемости Условия интегрируемости Фробениуса - это условия типа равенства 11
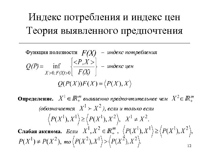
Индекс потребления и индекс цен Теория выявленного предпочтения ______________________________ Функция полезности – индекс потребления – индекс цен Определение. выявленно предпочтительнее чем (обозначается ), если и только если Слабая аксиома. Если то 12
Сильная аксиома и однородная сильная аксиома теории выявленного предпочтения ______________________________ Определение. косвенно выявленно предпочтительнее, чем (обозначается ), если и только если Сильная аксиома. Если Определение. что то удовлетворяют однородной сильной аксиоме теории выявленного предпочтения (ОСА), если 13
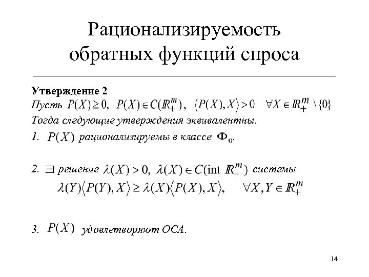
Рационализируемость обратных функций спроса ______________________________ Утверждение 2 Пусть Тогда следующие утверждения эквивалентны. 1. рационализируемы в классе. 2. 3. решение системы удовлетворяют ОСА. 14
Рационализируемость торговой статистики ______________________________ – торговая статистика – объемы потребления товаров – цены на эти товары Торговая статистика – значения обратных функций спроса в точках Определение. Торговая статистика называется рационализируемой, если ее можно продолжить до обратных функций спроса, рационализируемых в классе . 15
Теорема Африата – Вериана ______________________________ Следующие утверждения эквивалентны: 1) функция полезности вида рационализирующая торговую статистику 2) решение , , т. е. системы линейных неравенств (I) 3) удовлетворяет однородной сильной аксиоме теории выявленного предпочтения (ОСА): 16
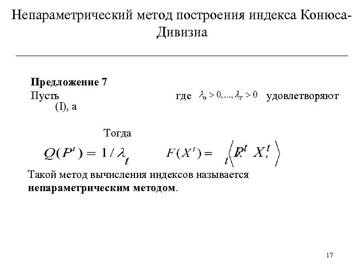
Непараметрический метод построения индекса Конюса. Дивизиа ________________________ Предложение 7 Пусть (I), а где удовлетворяют Тогда Такой метод вычисления индексов называется непараметрическим методом. 17
Алгоритм Варшалла – Флойда ______________________________ – матрица индексов цен Пааше 2) (I) Разрешима такие что , и Рассмотрим идемпотентное полукольцо с операциями и Тогда 18
Необходимость численных экспериментов • Что содержательно означает нарушение условий существования положительно однородных индексов Конюса-Дивизиа? • Как влияют на условия существования первичная обработка статистики и выбор групп товаров? • Как использовать индексы Конюса-Дивизиа для анализа сегментации рынков и структуры спроса? 19
Шведская статистика 1921 -1938 гг. ______________________________ • Колебания индекса Конюса. Дивизиа сглажены по сравнению с исходными данными; • 1933 -1935: нарушение условий рационализируемости; • Последствия Великой Экономической Депрессии: появление новых потребностей и товаров (холодильники); • Связь системных перестроек экономики и нарушения условий рационализируемости выявлена непараметрическим методом. 20
Индексы цен и потребления. Пример: Венгрия 1975 -1984. ______________________________ 21
Индексы цен и потребления. Пример: Венгрия 1975 -1984. ______________________________ 22
Венгрия: классификация товаров ______________________________ Номер Группа Кол-во товаров 1 Продовольственные товары 49 2 Напитки 15 3 Табачные изделия 4 Одежда 5 Жилищное обслуживание 5 6 Отопление, энергия в быту 12 7 Бытовое оснащение 30 8 Здравоохранение, гигиена 9 Транспорт, информация 11 10 Образование, культура, спорт, отдых 23 11 Прочие статьи потребления 10 3 31 7 Товарные группы различаются длительностью службы товаров. Первые три класса – товары повседневного спроса – имеют время потребления месяц, «Одежда» – около года, оставшиеся классы – 523 10 лет (товары и услуги длительного пользования).
Изменение структуры потребления ______________________________ - Появление рыночных отношений на потребительском рынке; - Сдвиг потребления в пользу товаров длительного пользования; 24
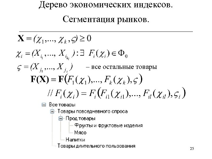
Дерево экономических индексов. Сегментация рынков. ______________________________ – все остальные товары 25
Статистика Венгрии. Отделимость ______________________________ • Классификация, используемая товароведами, оказалась неадекватной; • Процессам, которые происходили в стране, соответствует другая классификация, основанная на характерном времени потребления; • Группа товаров "Одежда" не удовлетворяет ОСА, но удовлетворяет ОСА, если добавить еще один агрегированный товар "Продукты питания". Все товары и услуги Товары и услуги повседневного спроса Прод. товары, Напитки, Табачные изделия Товары и услуги длительного пользования Одежда ЖКО, Здравоохранение, Транспорт, Образование 26
Статистика Нидерландов ______________________________ • Предварительная обработка статистики (классификация по группам) в общем случае не адекватно отражает ее свойства, так как опирается на эвристический опыт и лингвистические особенности. Как предварительная обработка искажает информацию о взаимозаменяемости товаров? • Статистика Нидерландов: из групп, выделенных товароведами, ни одна не рационализируема. Тем не менее, вся статистика рационализируема. 27
Обобщенный непараметрический метод ______________________________ Обобщение непараметрического метода: (I) Минимальное , при котором разрешима система (I) , называется показателем нерациональности торговой статистики. Математический смысл показателя нерациональности: связь с идемпотентным аналогом числа Фробениуса-Перрона для матрицы индексов цен Пааше. 28
Статистика Нидерландов. ОНМ. ______________________________ • Товарные группы, выделенные стат. cлужбами, не рационализируемы; • С помощью ОНМ можно посчитать индексы: – Индекс по индексам групп; – Индекс по всем товарам • Максимальное отклонение индексов, построенных двумя способами, составляет 1. 76%. • ОНМ позволяет исследовать структуру спроса • Появляется возможность анализировать влияние предварительной обработки торговой статистики. 29
Анализ дерева индексов с помощью ОНМ ______________________________ При использовании ОНМ у нас появляется возможность проверить, насколько предварительная обработка с вычислением индексов цен Ласпейреса и спроса Пааше, влияет на рационализируемость. Действительно, мы можем вычислить индекс тремя способами: Первый способ: посчитать напрямую по всем товарам торговой статистики. Второй способ: С предварительным агрегированием по группам, т. е. рассчитать сначала индексы Конюса. Дивизиа для групп из классификатора, а затем построить индекс всей статистики. Третий способ: С предварительным агрегированием по группам, но при этом рассчитывая для групп индекс цен Ласпейреса и спроса Пааше, т. е. имитируя обработку, которая обычно производится статистическими службами. 30
Анализ дерева индексов с помощью ОНМ. Нидерланды. ______________________________ 31
Анализ дерева индексов с помощью ОНМ. Венгрия. Классификация статистических служб ____________________________ Для расчетов использована классификация статистических служб: Продтовары, Напитки, ЖКХ, Медицина и т. д. 32
Анализ дерева индексов с помощью ОНМ. Венгрия. Классификация по времени потребления ____________________________ Для расчетов использована классификация по характерному времени потребления: товары повседневного спроса и товары длительного пользования 33
Анализ дерева индексов с помощью ОНМ. Вывод ______________________________ На всех рисунках отклонение графиков, построенных по первому и второму способам, меньше, чем по первому и третьему. Таким образом, можно утверждать, что агрегирование с построением для групп товаров индексов Конюса-Дивизиа в большей степени отражает структуру потребительского спроса. 34
Первичная статистика. Безалкогольные напитки. ______________________________ • Статистика содержит помесячные данные (январь 2007 - декабрь 2007) о продажах безалкогольных напитков в 643 магазинах г. Москвы, 14 наименований товаров; • Товар – конкретное наименование в конкретном магазине; • На рынке пара дополняющих товаров: торговая услуга по продаже и сам товар; • Вопрос: сегментация зависит от торговой услуги или от наименования (бренда)? 35
Первичная статистика. Безалкогольные напитки. ______________________________ • Почти все группы, объединяющие товары одного бренда, рационализируемы; • Более 2/3 классов-магазинов имеют показатель нерациональности, больший, чем единственный нерационализируемый класс-бренд; • Разброс цен внутри бренда достаточно велик (до 50%); № Название класса 1 2 … 161 162 163 … 197 198 199 … 218 219 … 643 Все товары магазин 12 магазин 30 … магазин 350 магазин 36 магазин 21 … магазин 258 магазин 227 магазин 114 … магазин 519 магазин 327 … магазин 22 ω 1. 0 … 1. 00003 1. 00006 …. 1. 00048 1. 00051 1. 00054 … 1. 00095 1. 00101 … 1. 07729 № Название класса 1 2 3 4 5 6 7 8 9 10 11 12 13 14 Все товары Coca-Cola 0. 5 л Coca-Cola 0. 33 л Coca-Cola 1 л Coca-Cola 2 л Coca-Cola Light 1 л Coca-Cola Light 0. 5 л Pepsi-Cola 1. 25 л Pepsi-Cola 0. 33 л Pepsi-Cola 0. 6 л Pepsi-Cola Light 2 л Pepsi-Cola Light 1. 25 л Pepsi-Cola 2. 5 л • Вывод: выявлена сегментация по брендам. ω 0. 2984 1. 0 0. 3564 1. 0 0. 5158 1. 0 0. 2363 1. 0 0. 1327 1. 0005 0. 1108 1. 0 0. 2114 1. 0 0. 32 1. 0 0. 2392 1. 0 0. 5347 1. 0 0. 369 1. 0 0. 3416 1. 0 0. 1913 1. 0 0. 1956 1. 0 0. 1942 1. 0 36
Первичная статистика. Компьютерное оборудование ______________________________ Наименьший показатель нерациональности имеет группа "Все товары". Она, по-видимому, полнее учитывает отношение взаимодополнения и взаимозамещения товаров. Наименование Все товары 1, 0082 Дискеты и диски 1, 0314 Расходные материалы 1, 0089 Сканеры 1, 0322 Сетевое оборудование 1, 0109 Память 1, 0337 Принтеры 1, 0115 Колонки 1, 0363 Процессоры 1, 0163 Мониторы 1, 0373 Звуковые карты 1, 0181 Видеокарты 1, 0527 Прочее 1, 0183 Контроллеры 1, 0889 Мыши 1, 0202 Мат. Платы 1, 1041 Клавиатуры 1, 0223 Винчестеры 1, 1730 Оргтехника 1, 0242 Устройства охлаждения 1, 2575 CD-ROM/ DVD/ Дисководы 1, 0262 37
Компьютерное оборудование. Объединение классов. ______________________________ Объединения групп имеют намного меньший показатель нерациональности, чем сами группы. Это связано с тем, что объединения полнее учитывают свойства взаимозаменяемости и взаимодополняемости. Хорошим примером служит то, что товары из группы "Память" образуют рационализируемую группу с "Процессорами" и "Сетевым оборудованием". Это иллюстрирует поведение потребителя: обычно покупатель приобретает память и процессор не по отдельности, а вместе, чтобы характеристики подходили друг к другу. Наименование Память, Процессоры, Сетевое оборудование 1 Колонки, Память, Процессоры 1, 00007 Звуковые карты, Память, Процессоры 1, 00018 Контроллеры, Память, Процессоры 1, 00047 Память, Процессоры 1, 00058 Устройства охлаждения, Память, Процессоры 1, 00074 Видеокарты, Процессоры, Сетевое оборудование 1, 00096 Память, Процессоры, Прочее 1, 00083 Память, Процессоры, Расходные материалы 1, 001 38
Статистика фондового рынка ______________________________ • - цены акций, объемы торгов в штуках • 21 крупнейшая мировая биржа: – Нью-Йорксая фондовая биржа, Лондонская фондовая биржа, – Фондовая биржа Токио, – Фондовая биржа Франкфурта, – Фондовая биржа Гонконга, – Фондовая биржа Шанхая. . . Проблемы: • Разное число перепродаж крупных пакетов акций, различная активность спекулянтов влияет на рационализируемость; • Биржи торгуются в разных валютах. 39
Анализ валютного рынка. Арбитражные цепочки. ______________________________ Пусть - это количество валюты j, которое мы можем получить, обменяв единицу валюты i. Полученная матрица A называется матрицей кросс-курсов. Будем говорить, что матрица кросс-курсов А допускает арбитражную цепочку , если Теорема (Африат, Вериан) Пусть А – положительная матрица, тогда следующие утверждения эквиваленты: 1. У матрицы А отсутствуют арбитражные цепочки; 2. Система линейных неравенств 3. Существование решения можно связать с продуктивностью 4. матрицы А в идемпотентном смысле. имеет положительное решение 40
Анализ валютного рынка. Приведение к единой валюте. ______________________________ С помощью алгоритма Варшалла-Флойда решим неравенства получим «веса» валют. Умножая решение на одно и то же положительное число, мы снова получим решение. Положим «вес» доллара США равным единице. 41
Мировой индекс 42
Мировой индекс и Нью-Йорк ______________________________ Мировой индекс более волатилен, чем индекс для Нью. Йоркской фондовой биржи, который в свою очередь более волатилен, чем индекс Доу-Джонса. 43
Бразилия ______________________________ Бразильский рынок обладает очень высокой волатильностью. Например, по сравнению с мировым индексом. 44
Развитые и развивающиеся рынки ______________________________ В целом развивающиеся рынки более волатильны. 45
Финансовый сектор ______________________________ ОНМ позволяет строить индексы по отраслям. Анализ показал, что наиболее сильно от кризиса 2008 года пострадал финансовый сектор. 46
Компании-производители потребительских товаров ______________________________ Компании-производители потребительских товаров оказали стабилизирующее влияние на рынок. 47
Металлургия ______________________________ Металлургические компании продемонстрировали наибольший рост перед кризисом. 48
Сегментация фондового рынка ______________________________ Индексы, построенные по индексам отраслей, по индексам отдельных бирж и по акциям почти совпадают. 49
Рационализируемость ______________________________ Показатель нерациональности наименьший для всего мирового рынка. Мировой фондовый рынок с агрегированием по отраслям 1. 0108 Мировой фондовый рынок с агрегированием по биржам 1. 0208 Мировой фондовый рынок 1. 0212 США (NYSE) 1. 0232 Финансовый сектор 1. 0264 Металлургия 1. 0727 Бразилия 1. 0966 Компании-производители потребительских товаров 1. 1229 50
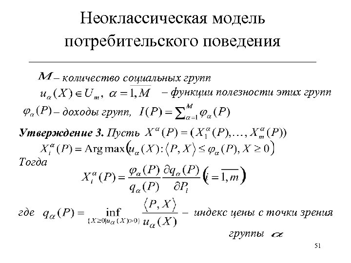
Неоклассическая модель потребительского поведения ______________________________ – количество социальных групп – функции полезности этих групп – доходы групп, Утверждение 3. Пусть Тогда где – индекс цены с точки зрения группы 51
Интегрируемость и распределение доходов ______________________________ Утверждение 4. Если то существует где такая что 52
Функция общественного благосостояния Бергсона 53
Связь функции благосостояния Бергсона с индексом продукта ______________________________ Утверждение 5. Пусть где Тогда индекс продукта функционала в задаче не меньше, чем оптимальное значение (#) Если - решение (#), то 54
Нарушение условий интегрируемости и социальная структура общества ____________________________ 55
Литература ______________________________ 1. 2. 3. 4. 5. 6. 7. Afriat S. N. The construction of utility functions from expenditure data // International economic review, 1967, № 7, p. 67 -77. Varian H. Non-parametric tests of consumer behavior // The review of economic studies, 1983, v. L(1), № 160 (1), p. 99 -100. Шананин А. А. Непараметрические методы анализа структуры потребительского спроса. // Мат. моделирование, № 9, 1993, с. 3 -16. Houtman M. Nonparametric consumer and producer analysis // Dissertation № 95 -32, 1995, University of Limburg, Maastricht, the Netherlands. Levin V. L. Reduced cost function and their applications // J. of Math. Econ. , 1997, v. 28. Петров А. А. , Шананин А. А. Об условиях существования агрегированных функций спроса. М. : Докл. АН, 1997, Т. 356, No 2, с. 170 -172 Поспелова Л. Я. , Шананин А. А. Показатели нерациональности потребительского поведения и обобщенный непараметрический метод // Мат. моделирование, № 4, 1998, с. 105 -116. 56
Литература 8. Шананин А. А. Агрегирование конечных продуктов и проблема интегрируемости функций спроса. // М. : ВЦ АН СССР, 1986, 66 с. 9. Петров А. А. , Шананин А. А. Условия интегрируемости, распределение доходов и социальная структура общества. // Математическое моделирование, 1994, т. 6, № 8, с. 105 -125. 10. Шананин А. А. Об агрегации функций спроса. // Экономика и математические методы, 1986, т. 25, № 6, с. 1095 -1105. 11. Тарасов С. П. , Шананин А. А. О гладкости функции полезности в теореме Африата - Вериана. // Докл. АН, 2003, т. 388, № 1, с. 19 -22. 12. Вратенков С. Д. , Шананин А. А. Анализ структуры потребительского спроса с помощью экономических индексов. // М. : ВЦ АН СССР, 1991, 62 с. 13. Шананин А. А. Проблема интегрируемости и обобщенный непараметрический метод анализа потребительского спроса. // Труды МФТИ, 2009, т. 1, № 4, с. 84 -98. 57
Литература 14. 15. 16. 17. 18. Кондраков И. А. , Поспелова Л. Я. , Усанов Д. А. , Шананин А. А. Технологии анализа рынков на основе обобщенного непараметрического метода. // М. : ВЦ РАН, 2010, 67 с. Кондраков И. А. Шананин А. А. Идемпотентные аналоги теорем о неотрицательных матрицах и их приложения к анализу экономической информации // Журнал вычислительной математики и математической физики 2011, том 51, № 2, с. 188 – 205. Кондраков И. А. , Поспелова Л. Я. , Шананин А. А. Обобщенный непараметрический метод. Применение к анализу товарных рынков. // Труды МФТИ, 2010, т. 2, № 3, c. 32 -45. Кондраков И. А. Программный комплекс анализа торговой статистики на основе обобщенного непараметрического метода "Индекс" // Системы управления и информационные технологии, 1. 1(43), 2011, с. 198 -203. Кондраков И. А. Поспелова Л. Я. Шананин А. А. Программа исследования и сегментации потребительских рынков. // Свидетельство о государственной регистрации программы для ЭВМ № 2008615547. Зарегистрировано в Реестре программ для ЭВМ 19 ноября 2008 г. Москва, реестр программ для ЭВМ, 2008, 50 с. 58
Спасибо за внимание! 59
f92b616be33296608f5c599e1865880a.ppt