25e39f16cb706b90c226ad1ea49fbe6b.ppt
- Количество слайдов: 25
О возможном влиянии близкой сверхновой на изменения концентрации изотопа 36 Cl в полярном льду. Яблокова А. Е. , Блинов А. В. 1
План доклада. 1. 2. a) 3. a) b) c) 3. Введение. Изотоп хлора 36 Cl. Влияние эффектов переноса на содержание изотопа 36 Cl во льду. Модель локального источника. Вклад от вещества оболочки. Вклад от вещества, нагребенного ударной волной. Вклад, обусловленный увеличением локального потока КЛ. Выводы. 2
Изотоп хлора 36 Cl. 3
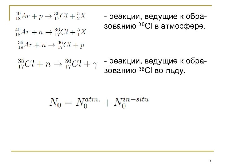
- реакции, ведущие к образованию 36 Cl в атмосфере. - реакции, ведущие к образованию 36 Cl во льду. 4
5
Экспериментальные данные по содержанию изотопа 36 Cl во льду. 6
Увеличение концентрации 10 Be в образцах льда, возраст которых составляет 35000 - 40000 лет. 7
8
Зависимость содержания изотопа 36 Cl в образцах аппроксимируется экспонентой, показатель которой в 2. 46 раза больше показателя ожидаемой экспоненты радиоактивного распада. Возможные причины возникновения избытка 36 Cl во льду: § изменение параметров накопления и переноса изотопа; § влияние астрофизических явлений (вспышка сверхновой). 9
Влияние эффектов переноса на содержание изотопа 36 Cl во льду. 10
Содержание Na и Cl в образцах льда (GISP 2). 11
12
Скорость образования зависит от: 1)содержания ядер-мишеней в атмосфере или во льду, что обусловлено климатическими условиями; 2)интенсивности или энергетического спектра частиц КЛ на границе мишени; 3)особенностей протекания ядерных реакций, ведущих к образованию космогенного изотопа (сечение, энергетика). 13
Модель локального источника. В качестве локального источника рассматриваем вспышку сверхновой. E 0 = 3∙ 1050 эрг. 70 % энергии передается нагребенному веществу, 30% - космическим лучам. 14
Накопление радиоизотопов на Земле, обусловленное вспышкой сверхновой, осуществляется за счет трех механизмов: 1) 2) 3) прямой вклад вещества от выброшенной оболочки сверхновой; прямой вклад от вещества, нагребенного ударной волной; генерация изотопов в земной атмосфере благодаря возрастанию локального потока КЛ. 15
Параметры расширяющейся оболочки сверхновой. E 0 = 3∙ 1050 эрг, ρ0 = 10 -24 г/см 3, M 0 = M○. Стадии расширения: 1) прямого разлета: 2) адиабатическая: завершение расширения: 16
Прямой вклад в содержание 36 Cl во льду. Общая масса вещества, достигающего Земли: Доля вещества, приходящаяся на изотоп i: Вклады в содержание изотопов во льду, обусловленные различными механизмами накопления вещества (ат. /г). Расстояние от СН до Земли L = 20 пк: 17
Вещество оболочки. Изменение концентрации сброшенного вещества за счет изменения объема расширяющейся оболочки: 18
Прямой вклад. Сравнение сигналов для различных механизмов накопления изотопа 36 Cl. Вклад от вещества, нагребенного ударной волной: Вклад от вещества оболочки: 19
Вклад, обусловленный увеличением локального поток КЛ. 20
Доля изотопа 36 Cl, обусловленная увеличением локального потока КЛ. 21
Сравнение теоретических расчетов и экспериментальных данных. 22
Вклад от вещества оболочки. Вклад от нагребенного вещества. 23
Космогенный вклад. 24
Заключение. 25
25e39f16cb706b90c226ad1ea49fbe6b.ppt