74047437d481ec111170b61e3bb180b8.ppt
- Количество слайдов: 39
О теории и практики применения инноваций в строительном комплексе РФ С. В. Чижов, к. т. н. , Председатель Комитета по развитию рынка архитектурностроительного проектирования Национального объединения проектировщиков Член Совета НПП СРО «Союзпетрострой-Проект» Советник президента ОАО «Мостострой № 6»
Содержание доклада 1. Содержание понятия инноваций в инвестиционно - строительной сфере. - определение инноваций; - инновации и потребительские свойства; - инновации и жизненный цикл зданий и сооружений; 2. Инфраструктура продвижения инноваций на современном этапе в строительном комплексе РФ. 3. О мероприятиях в рамках инновационного подхода НОП.
Классическое определение инновации • нововведение в области техники, технологии, организации труда или управления, основанное на использовании достижений науки и передового опыта • успешное использование новых идей
Проблема восприятия и оценки инноваций • Отсутствует научная и методологическая основа инновационного подхода. • Отсутствуют чёткие критерии оценки инноваций. • не осуществляется системное управление этим процессом
Общий вид пилона с участком подъездной эстакады моста на остров Русский. Череповец, первый вантовый в России
Элементы системного подхода в инновационом развитии 1. Потребительские свойства зданий и сооружений. 2. ТР – ФЗ-384. 3. Жизненный цикл. 4. Система - безопасность, риски, надёжность, ЖЦ, качество. 5. Программа обеспечения надёжности зданий и сооружений. Долговечность, ремонтопригодность, отказ, дефекты
Первая задача – договорится о терминологии Первая проблема: СВЯЗЬ ИННОВАЦИИ С КОНЕЧНЫМИ СВОЙСТВАМИ ЗДАНИЯ ИЛИ СООРУЖЕНИЯ
Потребительские свойства товара или услуги. Потребительское свойство товара - свойство товара, проявляющееся при его использовании потребителем в процессе удовлетворения потребностей. Качество товара - согласно ГОСТ Р 51303 -99 - совокупность потребительских свойств товара.
Моральное старение и безопасность. • Моральное старение – несоответствие зданий и сооружений требованиям потребителей. Неполный учёт потребительских качеств на этапах проектирования и изысканий приводят к моральному старению зданий и сооружений и возникновению рисков причинения вреда жизни и здоровью, ущербу имущества пользователей и окружающих в процессе эксплуатации. • ПОТРЕБИТЕЛЬСКИЕ СВОЙСТВА ДОЛЖНЫ БЫТЬ МАКСИМАЛЬНЫМ ОБРАЗОМ ОТРАЖЕНЫ В НОРМАТИВНОЙ БАЗЕ.
Причины ухудшения потребительских свойств зданий и сооружений НЕСООТВЕТСТВИЯ В КАЧЕСТВЕ ИЗЫСКАНИЯ ПРОЕКТИРОВАНИЯ МОРАЛЬНОЕ СТАРЕНИЕ РЕКОНСТРУКЦИЯ СТРОИТЕЛЬСТВА ЭКСПЛУАТАЦИИ ФИЗИЧЕСКИЙ ИЗНОС КАПИТАЛЬНЫЙ РЕМОНТ
Жилые и общественные здания • Нормативная документация предоставляет широкий спектр нормируемых показателей, характеризующих возможные потребительские свойства, устанавливая минимальные значения. 1. параметры микроклимата ГОСТ 30494 -96 2. шум (СНИП 23 -03 -2003) 3. тепловая защита зданий (СНИП 2302 -2003) 4. Санитарно-эпидемиологические требования (31 -01 -2003). 5. Пожарная безопасность (перечень документов) 6. системы мониторинга БЖЧС (ГОСТ 22. 1. 12 -2005) и другие характеристики. 7. энергоэффективность
Необходимость строительства подземных и надземных переходов Пискаревский проспект Ст. м «Технологический институт» Позволит 1. Обезопасить пешеходов 2. Повысить скорость движения транспорта
Надёжность и качество характеристики инновационности в жизненном цикле
Система Еврокодов (взаимосвязь стандартов) Безопасность, эксплутационная пригодность и износостойкость конструкций EN 1990 Воздействия на конструкции EN 1991 EN 1992 EN 1995 EN 1997 EN 1993 EN 1996 EN 1994 EN 1999 EN 1998 Проектирование и составление чертежей Геотехническое и сейсмическое проектирование
Виды безопасности по ФЗ-384 Механическая безопасность Пожарная безопасность Безопасность при опасных природных процессах и явлениях и (или) техногенных воздействиях Общие требования безопасности Безопасность для здоровья человека условий проживания и пребывания в зданиях и сооружениях Безопасность для пользователей зданиями и сооружениями Доступность зданий и сооружений для инвалидов и других групп населения с ограниченными возможностями передвижения Энергетическая эффективность зданий и сооружений Безопасный уровень воздействия зданий и сооружений на окружающую среду
Основной признак инновационности Улучшение первоначальных функциональнопотребительских свойств зданий и сооружений на этапах их жизненного цикла путем повышения качественных характеристик надёжности
Надёжность - комплексный интегральный показатель совокупности конструктивных и функциональных характеристик, определяющих безопасность сооружений. Ресурс — наработка от начала эксплуатации до наступления предельного состояния. Срок службы — календарная продолжительность от начала эксплуатации до наступления предельного состояния.
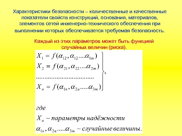
Характеристики безопасности – количественные и качественные показатели свойств конструкций, основания, материалов, элементов сетей инженерно-технического обеспечения при выполнении которых обеспечивается требуемая безопасность. Каждый из этих параметров может быть функцией случайных величин (риска).
ПРОБЛЕМА Нормирование надёжности • Установление в нормативно-технической документации и (или) конструкторской (проектной) документации количественных и качественных требований к надежности • Нормирование надежности включает выбор номенклатуры нормируемых показателей надежности; техникоэкономическое обоснование значений показателей надежности объекта и его составных частей; задание требований к точности и достоверности исходных данных; формулирование критериев отказов, повреждений и предельных состояний; задание требований к методам контроля надежности на всех этапах жизненного цикла объекта
Мостострой № 6: история создания инноваций Инновационные проработки 50 -х гг. Результат взаимодействия науки и производства
Функциональные направления реализации процессов проектирования в ЖЦС Процессы проектирования Формирование требований, к сооружениям исходя из условий эксплуатации Изыскания Разработка экономических организационных и конструктивнотехнологических решений Разработка проекта Техническое, научное и инженерное сопровождение Строительство Мостовое сооружение Оценка соответствия проекту и условиям эксплуатации с разработкой рекомендаций Приемка, обследование, диагностика, испытание
Совершенствование теоретической модели сооружения, методов расчета и проектирования Глобальная стратегия повышения эффективности бизнеспроцессов, выполняемых в ходе жизненного цикла (ЖЦ) продукции, за счет создания единого информационного пространства (ЕИП) для всех участников ЖЦ продукции, в том числе, эксплуатирующих организаций.
Совершенствование материалов - базовый элемент эволюции • Использование высокопрочных бетонов ≥ В 50; F 300*; W 12; Получение нержавеющих мостовых сталей Разработка высокоадгезионных изоляционных материалов с ∆ ε 300% и более Получение полимерных материалов с заданными свойствами
Совершенствование менеджмента, технологий, машин и оборудования
ПРОБЛЕМА ОЦЕНКИ ЭФФЕКТИВНОСТИ ИННОВАЦИИ Технический аспект Количественное сравнение нормируемой характеристики, улучшаемой в результате инновационного процесса, с аналогичным показателем до улучшения. Экономический аспект Стоимостной показатель улучшения характеристики по которой применяется инновация. Вопрос Считать ли инновацией достижение той же характеристики при снижении стоимости (наилучший доступный проект)
Механизмы продвижения инновации
Механизмы продвижения инновации Задача: Создание инфраструктуры для инновационного процесса Развитие системы технического регулирования Стандартизация Обеспечение приоритетности инновациям при проведении закупок Разработка финансовой модели обеспечения инновационного процесса
Комитет по совершенствованию тендерных процедур и инновационной деятельности НОП • Заседание Комитета НОП
Основные направления деятельности Комитета НАПРАВЛЕНИЯ ДЕЯТЕЛЬНОСТИ Совершенствование действующих процедур, закреплённых федеральным законодательством Формирование методической базы для закупок и развития рынка, обеспечивающей конкурентоспособность, Инновационную сферу, качество и безопасность зданий и сооружений Поддержка проектных Компаний при проведении закупок в различных сегментах
Мероприятия Комитета НОП в сфере инноваций 1. Разработка методической базы (2 документа: - Оценка эффективности инноваций - Ведение реестра 2. Создание «Общероссийкого инновационного строительного портала» . 3. Стандартизация инноваций 4. Отработка вопроса продвижения при проведении конкурсных процедур
Тенденции в мировом проектировании и строительстве
Общемировые тенденции развития объектов проектирования и строительства Создание многофункциональных систем Усложнение технических проектов Сокращение сроков строительства
Строительство в условиях плотной городской застройки
Механизмы продвижения инновации Закладка камня завода «Йотун» во Всеволжском районе Ленобласти
Проектирование и строительство инфраструктурных объектов различного на примере подготовки к саммиту АТЭС.
Россия как часть мирового рынка инновационных технологий Леонард Эйлер поздравляет Кулибина с успешным испытанием одноарочной модели Кулибин Иван Петрович моста (~1772 г. ) (1735 -1818 гг. )
Прогноз объёма инвестиционных проектов в регионы РФ по данным МЭРТ Инвестиционные проекты Европейская часть Общее число Общий объём, млрд. долларов Азиатская часть 179 125 137. 9 100% 262. 6 100% Нефтегазовый комплекс 27. 4 20% 142. 8 54% Электроэнергетика 48. 8 35% 20 8% Чёрная металлургия и угольная промышленность 15. 5 11% 12 5% Цветная металлургия 6. 8 5% 16. 3 6% Машиностроение 6. 1 4% 0. 3 0. 1% 25. 1 18% 63. 3 24% 6. 4 5% 7. 5 3% в том числе Транспортная инфраструктура Лесопромышленный комплекс
Два возможных направления развития экономики РФ Инновационный Регрессионный
Спасибо за внимание!


