О С Т Е О П О Р О З
О С Т Е О П О Р О З Ú это прогрессирующее системное заболевание скелета, характеризующееся снижением массы кости и нарушением микроархитектоники костной ткани, приводящее к увеличению хрупкости и риску переломов.
структура нормальной кости. структура кости при остеопорозе. Характерно уменьшение числа и истончение трабекул.
vпереломы позвоночника, vдистального отдела лучевой кости vпроксимального отдела бедренной кости КЛИНИЧЕСКОЕ ЗНАЧЕНИЕ Высокий риск развития переломов костей
Из-за снижения высоты позвонков происходит кифотическая деформация грудного отдела позвоночника, что сопровождается: vболью в спине, vострой болью по ходу межреберных нервов, vболью в поясничнокрестцовой области с иррадиацией в ягодицы и ноги.
США Европа 75 млн человек Япония Проблема 1, 3 млн. переломов 500 000 переломов тел позвонков и 247 000 переломов шейки бедра 50% женщин имеют низкую костную массу шейки бедра, позвоночника или костей дистального отдела предплечья, то есть высокий риск развития заболевания ОП страдает приблизительно 30% женщин 1/3 женщины в постменопаузальном периоде
В России статистика скудная Ú Обследовали около 1, 5 млн человек в 12 городах России 42 998 переломов костей предплечья У 7, 5 – 8, 8 % населения, переломы тел позвонков 8 858 переломов шейки бедра
Фаза активации Гормоны Костное ремоделирование Остеокласты Резорбция Остеобласты Фаза обращения Новообразование Фаза покоя
Оссификация коллагеновой матрицы альвеолярной кости Г Соли кальция О Р Соли фосфора Микроэлементы (фтор, магний, алюминий, железо) Витамины (С, В 2, А, Е и других) М О Н Ы
Генерализованный парадонтит Альвеолярная кость Резкая убыль костной ткани Journal of Periodontology Остеотропная терапия при патологии пародонта
Воспаление десны Образование пародонтального кармана Патогенная микрофлора Патологически й круг парадонтита Увеличение количества микрофлоры
Зубной камень Экзогенные факторы я ьна л ите я л спа акци Во ре Микроорганизмы зубной бляшки Эндогенные факторы Разбалансировка процессов остеосинтеза и остеорезорбции Деструкция альвеолярной кости
Деструкция альвеолярной кости Перегрузка, увеличение подвижности зубов Разбалансировка процессов остеосинтеза и остеорезорбции Убыль альвеолярной кости Нарушение связочного аппарата Усиливается остеокластическая резорбция
Убыль кости при заболеваниях пародонта (по Glickman)
ВОЗРАСТ Инволютивные изменения околозубных тканей Снижается: q Активность обмена веществ q Некоторых ферментов q Иммун. активность • Воспалительные • Дистрофические • Воспалительно-дистрофические изменения пародонта Рецессия десны Обнажение корня зубов Остеосклероз Деструкция альвеолярной кости, подвижность зубов, их потери
Менопауза – стойкое прекращение менструаций в результате потери фолликулярной активности яичников.
Значимость медицинских и социальных проблем женщин в менопаузе Ú Увеличение продолжительности жизни женщин Ú Эстрогенный дефицит более 1/3 жизни
Климактерический синдром Ø приливы жара к лицу, голове и Ø Ø Ø Ø верхней половине туловища, потливость, сердцебиения, головокружения, эмоциональная лабильность, нарушения сна, парестезии, утомляемость. Распределение женщин с климактерическим синдромом по степени тяжести клинических проявлений
Женщины с патологическим Климаксом – 30 – 60% У всех женщин в менопаузе более 1 соматического забол. Распределение пациенток с климактерическим синдромом по продолжительности заболевания
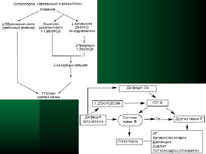
Эстрогенный дефицит
Климактерический период После наступления менопаузы потеря костной массы 2 -3% в год После 65 -70 лет потеря костной массы 0, 3 – 0, 5% в год
Частота заболеваний парадонта у женщин
M. Tezal, J. Wactawski-Wende (2000) Ú 70 женщин от 51 до 78 лет Ú Корреляционная взаимосвязь между минеральной плотностью костной ткани различных отделов скелета и высотой альвеолярного гребня в интерпроксимальных отделах Ú Уменьшение костной массы скелета способствует уменьшению высоты межзубной костной перегородки, снижению прикрепления десны. Ú Вывод: постменопаузальный остеопороз является фактором риска заболеваний пародонта.
ОСТЕОПОРОЗ Первичный v. Постменопаузальный (1 тип) v. Сенильный (2 тип) v. Ювенильный v. Идиопатический Вторичный v. Осложнение заболеваний v. Осложнение лекарственной терапии 60 % - у мужчин 50 % - у женщин
Факторы риска Величина массы костной ткани, накопленной к 30 – 40 годам Скорость её последующего снижения
Потеря костной массы Кортикальная масса Трабекулярная масса Женщины 35 % 50 % Мужчины 20 % 15 %
I группа – генетические и индивидуальные ФР Ú Генетический фактор и семейный анамнез Ú Белая раса (у негров костная масса на 5 -6 % больше) Ú Низкорослость, малая масса тела (менее 58 кг) Ú Пожилой и старческий возраст Ú Менопауза Ú Длительное грудное вскармливание (за период потеря костной массы 2 -6%) Ú Большое количество беременностей Ú Бесплодие
II группа – связанные с образом жизни Ú Малоподвижный образ жизни
III группа – связанные с питанием Ú Недостаточное поступление Ú Ú кальция с пищей (менее 1000 мг в сут) Повышенное употребление с пищей белка, жиров, клетчатки Злоупотребление кофе Злоупотребление алкоголем Курение (кальциурия)
Курение женщин Ú Курение 20 сигарет в день – 5 -10% потери костной ткани Ú Ускоряется метаболизм эстрогенов – дефицит эстрогенов TI - The bone density of female twins discordant for tobacco use. AU - Hopper JL; Seeman E SO - N Engl J Med 1994 Feb 10; 330(6): 387 -92.
ФР вторичного остеопороза: Заболевания Ú Эндокринные (зоб, б. и с. Иценко-Кушинга, акромегалия, гипотиреоз, сахарный диабет, гиперпаратиреоз, гипогонадизм) Ú Ревматические заболевания (деформирующий остеоартроз, ревматоидный артрит, анкилозирующий спондилоартрит) Ú Заболевания ЖКТ (резекция желудка, хронический энтерит, с-м мальабсорбции, панкреатит) Ú Цирроз печени Ú Заболевания крови (гемолитическая анемия, талассемия, гемохроматоз)
ФР вторичного остеопороза: Лекарства Ú Тиреоидные гормоны Ú Глюкокортикоиды Ú Гепарин Ú Лития Ú Спиронолактон Ú Противосудорожные средства Ú Тетрациклин Ú Диуретики Ú Циклоспорин Ú Антациды, содержащие аллюминий
Риск переломов при терапии стероидами БЕДРО ПОЗВОНОЧНИК Преднизолон < 7, 5 мг Контроль Преднизолон > 7, 5 мг
Компрессионный перелом Th 9, Th 11 у пациентки с тяжелым стероидозависимым остеопорозом
До лечения
Клиническая картина Ú Боли в поясничном и крестцовом отделе позвоночника, тазобедренном суставе Ú Общая мышечная слабость Ú Снижение роста Ú Болезненность при пальпации позвоночника, напряжение длинных мышц спины Ú Изменение осанки, деформация скелета Ú Переломы Классическая клиническая триада
Диагностика остеопороза Остеопороз сложно выявить, учитывая, что на ранних стадиях заболевание протекает бессимптомно У женщин в постменопаузе поиск клинических признаков остеопороза следует проводить при каждом обследовании Женщины надо учить самостоятельно оценивать свои факторы риска
Рентгенография Оценка по факторам риска Измерение плотности кости (денсометрия) ДИАГНОСТИК А Методы диагностики остеопороза Лабораторные анализы
Рентгенография Чувствительна только при потере 25 – 30 % кости
Денсометрия v у пациентов, уже перенесших нетравматические переломы v при наличии очевидных факторов риска остеопороза: • переломы бедра у кровных родственников, • курение, • низкий вес, • лечение глюкокортикоидами, • наличие хронических заболеваний, для которых характерно развитие остеопороза
Денсометрия поясничного отдела позвоночника
Оценка показателей денсометрии Ú МПКТ – минеральная плотность костной ткани Ú Z – критерий – отклонение МПКТ от среднестатистической нормой того же возраста Ú Т – критерий – отклонение от нормы, соответствующей пику костной массы здорового взрослого (т. е. в 30 – 35 лет)
Оценка показателей денсометрии Ú От 0 до – 1 SD – норма Ú От -1 до - 2, 5 SD – остеопения Ú Более – 2, 5 SD - остеопороз
Основные задачи лечения 1. 2. 3. 4. 5. Нормализация процессов костного ремоделирования Замедление или прекращение потери массы кости (в идеале - увеличение) Предотвращение возникновения новых переломов Уменьшение выраженности болевого синдрома, увеличение двигательной активности Улучшение качества жизни
Нефармакологическая терапия ДИЕТА Физические упражнения Отказ от курения Обучение пациентов, правила безопасности
Будьте внимательны и предусмотрительны в повседневной жизни, особенно при наклонах и поднятии тяжестей. Сделайте Ваш дом удобным, уберите с дороги все, что Вам мешает. Помните, что чаще всего несчастные случаи происходят тогда, когда Вы спешите. ЛИЧНАЯ БЕЗОПАСНОСТЬ В повседневной жизни ДОМА
Патогенетическая терапия: Препараты, преимущественно снижающие резорбцию кости Препараты, повышающие массу кости (усиливающие костеобразование) Остеокласты Гормоны Фаза активации Остеобласты Резорбция Новообразование Фаза обращения Препараты, оказывающие многоплановые воздействия на костную ткань и на оба процесса костного ремоделирования (повышающие качество кости)
Снижающие резорбцию: Ú эстрогены, Ú селективные модуляторы эстрогенных рецепторов Ú кальцитонины, Ú бифосфонаты
Заместительная гормональная терапия способствует предотвращению потери массы костной ткани (данные плацебо - контролируемого исследования) ü ü Ранняя менопауза и перименопауза Постменопауза 10 – 12 лет Первичный и вторичный гипогонадизм Состояние после овариоэктомии
З Г Т 17β - эстрадиол Климара, фемостон, клиогест, трисеквенс, дивигель Эстрадиол валереат Прогинова, климонорм, климен Натуральные конъюгированные эстрогены Премарин Эстроген, гестагенный, слабый андрогенный эффект Ливиал (тиболон)
Эффект ЗГТ на МПКТ The PEPI Trial
17β - эстрадиол Климара, фемостон, клиогест, трисеквенс, дивигель Эстрадиол валереат Прогинова, климонорм, климен Натуральные конъюгированные эстрогены Премарин Эстроген, гестагенный, слабый андрогенный эффект Ливиал (тиболон) Селективные модуляторы эстрогенных рецепторов - Ралоксифен
Ралоксифен (Эвиста) Ú Селективный модулятор эстрогеновых рецепторов Эстрогеновые рецепторы Антагонист Агонист
MORE study (Multiple Outcomes of Raloxifene Evalution) Ú 7705 женщин в постменопаузе, из 25 стран, 180 клиник Переломы позвонков - 44% Разницы в непозвоночных переломах не было МПКТ в результате лечения увеличивалась на 2 -3% и достоверно отличалась от динамики МПКТ в группе плацебо.
Эффекты Ралоксифена на женщин в менопаузе с остеопорозом Риск новых переломов Риск повторных переломов
Кальцитонин Ú Первичное угнетение активности остеокластов Ú Уменьшение их количества Ú Опосредованный опиоидными рецепторами в мозге – обезболивающий эффект Ú PROOF (The Prevent Reccurence of Osteoporotic Fracture)
Ралоксифен (Эвиста) Ú Селективный модулятор эстрогеновых рецепторов Эстрогеновые рецепторы Антагонист Агонист
MORE study (Multiple Outcomes of Raloxifene Evalution) Ú 7705 женщин в постменопаузе, из 25 стран, 180 клиник Переломы позвонков - 44% Разницы в непозвоночных переломах не было МПКТ в результате лечения увеличивалась на 2 -3% и достоверно отличалась от динамики МПКТ в группе плацебо.
Эффекты Ралоксифена на женщин в менопаузе с остеопорозом Риск новых переломов Риск повторных переломов
Кальцитонин Ú Постменопаузальный Ú Стероидный Ú Сенильный Ú Идиопатический Признаки гипокальциемии (парастезии, подергивание мышц) Особенно в случаях выраженного болевого синдрома
PROOF - 36% Ø 1255 пациенток с постменопаузальным остеопорозом Ø 5 лет наблюдения Ø Множественные переломы позвонков на 45 %
% женщин с одним или более переломом Интраназальный спрей кальцитонина: 5 -ти летние результаты PROOF Trial Reprinted with permission from Chesnut CH III, et al. Am J Med. 2000; 109: 267 -276.
Бифосфонаты Ú Плотно связываются с минеральными компонентами кости Ú Подавляют резорбцию Ú До года остаются в костях
Бифосфонаты Поколение 1 2 3 Примеры Антирезорбтивный потенциал Этидронат Клодронат Тилудронат Памидронат Алендронат Ризедронат Ибандронат Золедронат 1 10 10 100 - 1000 -10, 000 10, 000+
Снижение риска переломов у женщин с постменопаузальным остеопорозом приеме алендроната % женщин Позвоночные Бедра Предплечье
Снижение риска переломов у женщин с постменопаузальным остеопорозом приеме ризедроната Внепозвоночные Относительный риск (%) за 36 мес Позвоночные
Усиливающие костеобразование Ú Фториды Ú Анаболические стероиды Ú Андрогены Ú Паратиреоидный гормон
Фториды Ú Медикаментозный флюороз Увеличение активности и числа остеобластов
Фториды Ú Длительность лечения не менее 2 лет Ú В сочетании с кальцием и витамином Д Ú Показан при первичном остеопорозе, с преимущественном поражением тел позвонков Ú 1 поколение – натрия фторид, кореберон, оссин Ú 2 поколение – монофторфосфаты - тридин
Анаболические стероиды Ú Усиливают синтез белка (в т. ч. И костной ткани) Ú Стимулируют активность остеобластов Ú Увеличивают мышечную массу
Применяют только в комплексной терапии: Ú Остеопороза у мужчин Ú Стероидный остеопороз Ú Ослабленные пациенты Ú Низкая масса тела Ú Атрофия мышц
Паратиреоидный гормон Ú 1637 женщин Ú Увеличение МПКТ в позвонках на 12 – 15 %, в шейке бедра на 3 % Ú Боли в спине у 23 % в группе плацебо и у 16% в группе ПТГ Ú Снизился относительный риск переломов позвонков, внепозвоночных переломов Рандомизированное плацебо-контролируемое исследование, проведенное R. Neer и соавт
Повышающие качество кости Ú Препараты кальция Ú Витамин Д Ú Оссеин-гидроксиаппатитный комплекс
Что будем кушать? Молочные продукты Источник обезжиренн ое молоко мг кальция на порцию Рыба и фасоль Источник 300 мг/чашку сардины обезжиренн 452 мг/чашку лосось ый йогурт творог швейцарски й сыр 200 мг/чашку креветки 270 мг/16 г фасоль мг кальция на порцию Другие источники Источник мг кальция на порцию 340 мг/48 г зеленые листья овощей 200 мг/чаш ку 170 мг/48 г брокколи 150 мг/шт. вафли 180 мг/шт. хлеб 25 мг/кус ок 10 мг/48 г 90 мг/чашк у
Витамин Д и кальций: факты Ú Прием только витамина D без кальция, как и кальция без витамина D, не оказывает столь положительного влияния на МПКТ и риск переломов костей скелета, как их сочетанный прием Ú Для оптимального лечения всех форм остеопороза с использованием других антиостеопоретических препаратов требуется назначение оптимальных доз кальция и витамина D в качестве базовой терапии Ú Прием кальция и витамина D рассматривается как минимально необходимая терапия у всех пациентов, которым показана длительная глюкокортикоидная терапия Ú Анализ результатов контролируемых исследований показал, что лечение препаратами кальция в сочетании с витамином D приводит к снижению частоты переломов костей скелета на 2570%.
3 года наблюдений за 213 женщинами старше 65 лет 500 mg Са и 700 ЕД витамина D Dawson-Hughes B, et al. N Engl J Med. 1997; 337: 670 -676
"Кальций-Д 3 Никомед". Ú Хорошая биодоступность, Ú Содержит 200 МЕ витамина D 3 (колекальциферол) и 500 мг элементарного кальция (кальция карбонат) Ú Витрум кальция + Витамин Д 3
Оссеин-гидроксиаппатитный комплекс Ú Остеогенон Ú Нормализация кальциевого гомеостаза Ú Препарат практически не имеет противопоказаний и может использоваться для коррекции дефицита кальция у беременных и кормящих женщин. Ú Неколлагеновые белки Ú Коллагеновые белки (оссеин) Ú Кальций и фосфор (гидроксиапатит)
Терапия остеопороза Костная резорбция Антиостеопоретические препараты Боль Физиотерапия, "простые" анальгетики, НПВП, трамадол, опиоиды, кальцитонин Переломы Хирургические операции
Фармакологическая терапия Терапия Заместительная гормональная терапия Селективные модуляторы ЭР Кальцитонин Бифосфонаты Эффект Уменьшение костной резорбции Увеличение костной массы Нивелирование факторов риска
Показания к применению остеопоретических препаратов Ú генерализованные заболевания пародонта, сопровождающиеся прогрессирующей деструкцией альвеолярного гребня — ГП II и III степени тяжести, осложненные остеопеническим синдромом или системным остеопорозом; Ú ГП, быстро прогрессирующее течение; Ú ГП в стадии обострения; Ú заболевания пародонта у женщин в постменопаузальном периоде, с естественной или хирургической менопаузой.
Клинические рекомендации Ú Профилактика • • Прием Са и витамина Д 3 Режим физической активности Отказ от курения Отказ от алкоголя
Клинические рекомендации Ú Денсометрия • Старше 65 даже без факторов риска • Моложе 65 лет с одним или более фактором риска
Клинические рекомендации Ú Когда начинать лечение • Т – индекс – отклонение более – 2, 5 СЕ • Т – индекс – отклонение более – 1, 5 СЕ с одним или более фактором риска • Женщины с атравматическим переломом • Женщины более 70 лет с факторами риска


