О П Т И К А
Оптика – учение о природе света, световых явлениях и взаимодействии света с веществом. И почти вся ее история – это история поиска ответа: что такое свет?
История развития оптики Одна из первых теорий света – теория зрительных лучей – была выдвинута греческим философом Платоном около 400 г. до н. э. Данная теория предполагала, что из глаза исходят лучи, которые, встречаясь с предметами, освещают их и создают видимость окружающего мира. Взгляды Платона поддерживали многие ученые древности и, в частности, Евклид (3 в до н. э. ), исходя из теории зрительных лучей, основал учение о прямолинейности распространения света, установил закон отражения.
Наиболее интересной работой по оптике, дошедшей до нас из средневековья, является работа арабского ученого Альгазена. Он занимался изучением отражения света от зеркал, явления преломления и прохождения света в линзах. Альгазен впервые высказал мысль о том, что свет обладает конечной скоростью распространения. Эта гипотеза явилась крупным шагом в понимании природы света.
Геометрическая оптика — раздел оптики, в котором изучаются законы распространения света на основе положений о световых лучах. Световой луч принят как линия, вдоль которой распространяется поток световой (квантовой) энергии
Волновая оптика — раздел оптики, который рассматривает распространение света с учётом его волновой природы. Явления волновой оптики — интерференция, дифракция, поляризация
Интерференция — изменение в характере звуковых, тепловых, световых и электрических явлений, объясняемое колебательным движением: в первом случае частиц звучащего тела, в остальных трех — колебанием.
Дифракция волн — явление, которое проявляет себя как отклонение от законов геометрической оптики при распространении волн
Поляризация волн — явление нарушения симметрии распределения возмущений в поперечной волне (например, напряжённостей электрического или магнитного полей в электромагнитных волнах) относительно направления её распространения.
Квантовая оптика Квантовой оптикой называют раздел оптики, занимающийся изучением явлений, в которых проявляются квантовые свойства света. К таким явлениям относятся: тепловое излучение, фотоэффект, эффект Комптона, эффект Рамана, фотохимические процессы, вынужденное излучение
Градиентная оптика — раздел оптики, изучающий оптические свойства материалов, показатель преломления которых изменяется в зависимости от координат. Примером градиентной оптики является мираж лужи на дороге в жаркий день. В действительности лужа это изображение неба на дороге, так как лучи света преломляются (изгибаются) от их нормальной прямолинейной траектории
Волоконная оптика — под этим термином понимают раздел оптики, который изучает физические явления, возникающие и протекающие в оптических волокнах, либо продукцию отраслей точного машиностроения, имеющую в своём составе компоненты на основе оптических волокон. Основой волоконно оптического прибора является его оптическая схема — набор волоконно оптических компонентов, соединённых в определённой последовательности. Оптические схемы могут быть замкнутые или разомкнутые, с обратной связью или без неё.
• Свет испускается, распространяется и поглощается дискретными порциями – квантами. • Квант света – фотон несет энергию, пропорциональную частоте той волны, с помощью которой он описывается электромагнитной теорией E=h. • Фотон, имеет массу (m=hv/c ), импульс m=hv/c и момент количества движения (_=h/2 П).
• Фотон, как частица, существует только в движении скорость которого – это скорость распространения света в данной среде. • При всех взаимодействиях, в которых участвует фотон, справедливы общие законы сохранения энергии и импульса. • Электрон в атоме может находиться только в некоторых дискретных устойчивых стационарных состояниях. Находясь в стационарных состояниях, атом не излучает энергию. • При переходе из одного стационарного состояния в другое атом излучает (поглощает) фотон с частотой v=E –E /h, (где Е 1 и Е 2 – энергии начального и конечного состояния).
Глаз как оптическая система. Органом зрения человека являются глаза, которые во многих отношениях представляют собой весьма совершенную оптическую систему. В целом глаз человека — это шарообразное тело диаметром око ло 2, 5 см
• Закон отражения света: Падающий и отраженный лучи, а также перпендикуляр к границе раздела двух сред, восстановленный в точке падения луча, лежат в одной плоскости (плоскость падения). Угол отражения γ равен углу падения α.
Угол падения – угол между падающим лучом и перпендикуляром к границе раздела двух сред в точке падения. Угол отражения – угол между отражённым лучом и Перпендикуляром к границе раздела двух сред. Зеркальное отражение: Отражение параллельных падающих лучей от плоской поверхности, при котором все отражённые лучи параллельны.
• Если второй средой является воздух (n 2 ≈ 1), то формулу удобно переписать в виде sin αпр = 1 / n,
Оптическое излучение свет в широком смысле слова, Электромагнитные волны, длины которых заключены в диапазоне с условными границами от 1 нм до 1 мм. К О. и. , помимо воспринимаемого человеческим глазом видимого излучения, относятся Инфракрасное излучение и Ультрафиолетовое излучение. Параллельный термину «О. и. » термин «свет» исторически имеет менее определенные спектральные границы — часто им обозначают не все О. и. , а лишь его видимый поддиапазон
• Волновые свойства О. и. обусловливают явления дифракции света), интерференции света, поляризации света. В то же время ряд оптических явлений невозможно понять, не привлекая представления об О. и. как о потоке быстрых частиц — фотонов.
Эта двойственность природы О. и. сближает его с иными объектами микромира и находит общее объяснение в квантовой механике. Скорость распространения О. и. в вакууме — около 3· 108 м/сек. В любой другой среде скорость О. и. меньше. Значение преломления показателя среды, определяемое отношением этих скоростей (в вакууме и среде), в общем случае неодинаково для разных длин волн О. и. , что приводит к дисперсии О. и
Различные виды О. и. классифицируют по следующим признакам: природа возникновения (Тепловое излучение, люминесцентное излучение; степень однородности спектрального состава (монохроматическое), степень упорядоченности ориентации электрического и магнитного векторов (естественное, поляризованное линейно, по кругу, эллиптически); степень рассеяния потока излучения (направленное, диффузное, смешанное) и т. д.
Падающий на поверхность какого либо тела поток О. и. частично отражается (см. Отражение света), частично проходит через тело и частично поглощается в нём (см. Поглощение света). Поглощённая часть энергии О. и. преобразуется главным образом в тепло, повышая температуру тела. Однако возможны и другие виды преобразования энергии О. и. — Фотоэффект (Фотоэлектронная эмиссия) Фотолюминесценция, фотохимические превращения (см. Фотохимия) и пр.
Законы геометрической оптики • законы геометрической оптики были известны задолго до установления физической природы света. Закон прямолинейного распространения света: в оптически однородной среде свет распространяется прямолинейно. Опытным доказательством этого закона могут служить резкие тени, отбрасываемые непрозрачными телами при освещении светом источника достаточно малых размеров ( «точечный источник» )
• Другим доказательством может служить известный опыт по прохождению света далекого источника сквозь небольшое отверстие, в результате чего образуется узкий световой пучок. Этот опыт приводит к представлению о световом луче как о геометрической линии, вдоль которой распространяется свет. Следует отметить, что закон прямолинейного распространения света нарушается и понятие светового луча утрачивает смысл, если свет проходит через малые отверстия, размеры которых сравнимы с длиной волны.
Таким образом, геометрическая оптика, опирающаяся на представление о световых лучах, есть предельный случай волновой оптики при λ → 0. Границы применимости геометрической оптики будут рассмотрены в разделе о дифракции света. На границе раздела двух прозрачных сред свет может частично отразиться так, что часть световой энергии будет распространяться после отражения по новому направлению, а частично пройти через границу и распространяться во второй среде.
• Закон отражения света: падающий и отраженный лучи, а также перпендикуляр к границе раздела двух сред, восстановленный в точке падения луча, лежат в одной плоскости (плоскость падения). Угол отражения γ равен углу падения α. Закон преломления света: падающий и преломленный лучи, а также перпендикуляр к границе раздела двух сред, восстановленный в точке падения луча, лежат в одной плоскости. Отношение синуса угла падения α к синусу угла преломления β есть величина, постоянная для двух данных сред:
Закон преломления был экспериментально установлен голландским ученым В. Снеллиусом (1621 г. ). Постоянную величину n называют относительным показателем преломления второй среды относительно первой. Показатель преломления среды относительно вакуума называют абсолютным показателем преломления. Относительный показатель преломления двух сред равен отношению их абсолютных показателей преломления: n = n 2 / n 1.
• Законы отражения и преломления находят объяснение в волновой физике. Согласно волновым представлениям, преломление является следствием изменения скорости распространения волн при переходе из одной среды в другую. Физический смысл показателя преломления – это отношение скорости распространения волн в первой среде υ1 к скорости их распространения во второй среде υ2:
• Абсолютный показатель преломления равен отношению скорости света c в вакууме к скорости света υ в среде
Рис иллюстрирует законы отражения и преломления света Рисунок 6. 1. 1. Законы отражения и преломления: γ = α; n 1 sin α = n 2 sin β.
• Среду с меньшим абсолютным показателем преломления называют оптически менее плотной. При переходе света из оптически более плотной среды в оптически менее плотную n 2 < n 1 (например, из стекла в воздух) можно наблюдать явление полного отражения, то есть исчезновение преломленного луча. Это явление наблюдается при углах падения, превышающих некоторый критический угол αпр, который называется предельным углом полного внутреннего отражения (см. рис. 6. 1. 2). Для угла падения α = αпр sin β = 1 значение sin αпр = n 2 / n 1 < 1. Если второй средой является воздух (n 2 ≈ 1), то формулу удобно переписать в виде sin αпр = 1 / n, где n = n 1 > 1 – абсолютный показатель преломления первой среды. Для границы раздела стекло–воздух (n = 1, 5) критический угол равен αпр = 42°, для границы вода–воздух (n = 1, 33) – αпр = 48, 7°.
Полное внутреннее отражение света на границе вода– воздух; S – точечный источник света
• Явление полного внутреннего отражения находит применение во многих оптических устройствах. Наиболее интересным и практически важным применением является создание волоконных световодов, которые представляют собой тонкие (от нескольких микрометров до миллиметров) произвольно изогнутые нити из оптически прозрачного материала (стекло, кварц).
• Свет, попадающий на торец световода, может распространяться по нему на большие расстояния за счет полного внутреннего отражения от боковых поверхностей (рис 6. 1. 3). Научно техническое направление, занимающееся разработкой и применением оптических световодов, называется волоконной оптикой.
Распространение света в волоконном световоде. При сильном изгибе волокна закон полного внутреннего отражения нарушается, и свет частично выходит из волокна через боковую поверхность.
Интерференция света. Дифракция света.
Интерференция света — перераспределение интенсивности света в результате наложения(суперпозиции) нескольких световых волн. Это явление сопровождается чередующимися в пространстве максимумами и минимумами интенсивности. Её распределение называется интерференционной картиной. Впервые явление интерференции было независимо обнаружено Робертом Бойлем (1627— 1691 гг. ) и Робертом Гуком (1635— 1703 гг. ). Они наблюдали возникновение разноцветной окраски тонких плёнок (интерференционных полос), подобных масляным или бензиновым пятнам на поверхности воды. В 1801 году Томас Юнг (1773— 1829 гг. ), введя «Принцип суперпозиции» , первым объяснил явление интерференции света, ввел термин «интерференция» (1803) и объяснил «цветастость» тонких пленок. Он также выполнил первый демонстрационный эксперимент по наблюдению интерференции света, получив интерференцию от двух щелевых источников света (1802); позднее этот опыт Юнга стал классическим.
Интерференция света в тонких плёнках Получить устойчивую интерференционную картину для света от двух разделённых в пространстве и независящих друг от друга источников света не так легко, как для источников волн на воде. Атомы испускают свет цугами очень малой продолжительности, и когерентность нарушается. Так, интерференция возникает при разделении первоначального луча света на два луча при его прохождении через тонкую плёнку, например плёнку, наносимую на поверхность линз у просветлённых объективов. Луч света, проходя через плёнку толщиной d, отразится дважды — от внутренней и наружной её поверхностей. Отражённые лучи будут иметь постоянную разность фаз, равную удвоенной толщине плёнки, от чего лучи становятся когерентными и будут интерферировать. Полное гашение лучей произойдет при d=L/4, где L длина волны. Лучи соседних участков спектра по обе стороны от L интерферируют не полностью и только ослабляются, отчего плёнка приобретает окраску. Явление интерференции наблюдается в тонком слое несмешивающихся жидкостей (керосина или масла на поверхности воды), в мыльных пузырях, бензине, на крыльях бабочек, в цветах побежалости, и т. д. (рис. 1) Интерференция в тонкой плёнке. Альфа — угол падения, бета — угол отражения, жёлтый луч отстанет от оранжевого, они сводятся глазом в один и интерферируют.
Кольца ньютона Другим методом получения устойчивой интерференционной картины для света служит использование воздушных прослоек, основанное на одинаковой разности хода двух частей волны: одной — сразу отраженной от внутренней поверхности линзы и другой — прошедшей воздушную прослойку под ней и лишь затем отразившейся. Её можно получить, если положить плосковыпуклую линзу на стеклянную пластину выпуклостью вниз. При освещении линзы сверху монохроматическим светом образуется тёмное пятно в месте достаточно плотного соприкосновения линзы и пластинки, окружённое чередующимися тёмными и светлыми концентрическими кольцами разной интенсивности. Тёмные кольца соответствуют интерференционным минимумам, а светлые — максимумам, одновременно тёмные и светлые кольца являются изолиниями равной толщины воздушной прослойки. Измерив радиус светлого или тёмного кольца и определив его порядковый номер от центра, можно определить длину волны монохроматического света. Чем круче поверхность линзы, особенно ближе к краям, тем меньше расстояние между соседними светлыми или тёмными кольцами. (Рис. 2) Возникновение колец Ньютона. Волна 2 отстанет от волны 1.
Общий случай интерференции При объяснении явления интерференции полагалось, что разность фаз двух волн не зависит от времени. Реальные же источники света излучают с постоянной фазой лишь в течение некоторого характерного времени, называемого временем когерентности. По этой причине, при рассмотрении вопросов интерференции оперируют понятием когерентности волн. Волны называют когерентными, если разность фаз этих волн не зависит от времени. В общем случае говорят, что волны частично когерентны. При этом поскольку существует некоторая зависимость разности фаз от времени, интерференционная картина изменяется во времени, что приводит к ухудшению контраста либо к исчезновению полос вовсе. При этом в рассмотрении задачи интерференции, вообще говоря и не монохроматическгого (полихроматического) излучения, вводят понятие комплексной степени когерентности (коэффициент гамма). Интерференционное соотношение принимает вид общего закона интерференции стационарных оптических полей:
Дифра кция во лн (лат. diffractus — буквально разломанный, переломанный, огибание препятствия волнами) — явление, которое проявляет себя как отклонение от законов геометрической оптики при распространении волн. Дифракция света Она представляет собой универсальное волновое явление и характеризуется одними и теми же законами при наблюдении волновых полей разной природы. Дифракция неразрывно связана с явлением интерференции. Более того, само явление дифракции зачастую трактуют как случай интерференции ограниченных в пространстве волн (интерференция вторичных волн). Общим свойством всех эффектов дифракции является зависимость степени её проявления от соотношения между длиной волны L и характерным размером неоднородностей среды d, либо неоднородностей структуры самой волны. Наиболее заметно они проявляются при размерах неоднородностей, сравнимых с длиной волны. При размерах неоднородностей, существенно превышающих длину волны (на 3— 4 порядка и более), явлением дифракции, как правило, можно пренебречь. В последнем случае распространение волн с высокой степенью точности описывается законами геометрической оптики. С другой стороны, если размер неоднородностей среды много меньше длины волны, то в таком случае дифракции проявляет себя в виде эффекта рассеяния волн.
Изначально явление дифракции трактовалось как огибание волной препятствия, то есть проникновение волны в область геометрической тени. С точки зрения современной науки определение дифракции как огибания светом препятствия признается недостаточным (слишком узким) и не вполне адекватным. Так, с дифракцией связывают весьма широкий круг явлений, возникающих при распространении волн (в случае учёта их пространственного ограничения) в неоднородных средах. (рис. 1) Дифракция волн может проявляться: в преобразовании пространственной структуры волн. В одних случаях такое преобразование можно рассматривать как «огибание» волнами препятствий, в других случаях — как расширение угла распространения волновых пучков или их отклонение в определённом направлении; в разложении волн по их частотному спектру; в преобразовании поляризации волн; в изменении фазовой структуры волн. Наиболее хорошо изучена дифракция электромагнитных (в частности, оптических) и акустических волн, а также гравитационно капиллярных волн (волны на поверхности жидкости).
Частные случаи дифракции Существует множество видов дифракции: дифракция на отверстии, дифракция на щели, дифракция рентгеновских лучей в кристаллах и рентгеноструктурный анализ, дифракция света на ультразвуке, дифракция электронов, Брэгговская дифракция. Наиболее изучен и распространен пример дифракции Фраунгофера на щели, основанный на том, что явление дифракции характерно для волновых процессов. Поэтому если свет является волновым процессом, то для него должна наблюдаться дифракция, т. е. световая волна, падающая на границу какого-либо непрозрачного тела, должна огибать его (проникать в область геометрической тени). Из опыта, однако, известно, что предметы, освещаемые светом, идущим от точечного источника, дают резкую тень и, следовательно, лучи не отклоняются от их прямолинейного распространения. Френель предположил, что если между источником и точкой наблюдения находится непрозрачный экран с отверстием, то на поверхности экрана амплитуда вторичных волн равна нулю, а в отверстии - такая же, как при отсутствии экрана.
Учет амплитуд и фаз вторичных волн позволяет в каждом конкретном случае найти амплитуду (интенсивность) результирующей волны в любой точке пространства, т. е. определить закономерности распространения света. В общем случае расчет интерференции вторичных волн довольно сложный и громоздкий, однако для некоторых случаев нахождение амплитуды результирующего колебания осуществляется алгебраическим суммированием. (рис. 2)
Поляризация Кусочки целлофана между скрещенными поляроидами превращаются в ярко раскрашенный витраж. В поляризованном свете окружающий нас мир выглядит совершенно по другому. Чертежная линейка из прозрачной пластмассы оказывается разрисованной фантастическими цветными полосами.
Явления интерференции и дифракции не оставляют сомнений в том, что распространяющийся свет обладает свойствами волн. Но каких волн – продольных или поперечных? Длительное время основатели волновой оптики Юнг и Френель считали световые волны продольными, т. е. подобными звуковым волнам. В то время световые волны рассматривались как упругие волны в эфире, заполняющем пространство и проникающем внутрь всех тел. Такие волны, казалось, не могли быть поперечными, так как поперечные волны могут существовать только в твердом теле. Но как могут тела двигаться в твердом эфире, не встречая сопротивления? Ведь эфир не должен препятствовать движению тел. В противном случае не выполнялся бы закон инерции. Однако постепенно набиралось все больше и больше экспериментальных фактов, которые никак не удавалось истолковать, считая световые волны продольными.
Опыты с турмалином Рассмотрим подробно только один из экспериментов, очень простой и исключительно эффектный. Это опыт с кристаллами турмалина (прозрачными кристаллами зеленой окраски). Кристалл турмалина имеет ось симметрии и принадлежит к числу так называемых одноосных кристаллов. Возьмем прямоугольную пластину турмалина, вырезанную таким образом, чтобы одна из ее граней была параллельна оси кристалла. Если направить нормально на такую пластину пучок света от электрической лампы или солнца, то вращение пластины вокруг пучка никакого изменения интенсивности света, прошедшего через нее, не вызовет. Можно подумать, что свет только частично поглотился в турмалине и приобрел зеленоватую окраску. Больше ничего не произошло. Но это не так. Световая волна приобрела новые свойства.
Эти новые свойства обнаруживаются, если пучок заставить пройти через второй точно такой же кристалл турмалина (рис, 35, а), параллельный первому. При одинаково направленных осях кристаллов опять ничего интересного не происходит: просто световой пучок еще более ослабляется за счет поглощения во втором кристалле. Но если второй кристалл вращать, оставляя первый неподвижным , то обнаружится удивительное явление - гашение света. По мере увеличения угла между осями интенсивность света уменьшается. И когда оси перпендикулярны другу, свет не проходит совсем. Он целиком поглощается вторым кристаллом. Как это можно объяснить?
Поперечность световых волн Из описанных выше опытов следует два факта: вопервых, что световая волна, идущая от источника света, полностью симметрична относительно направления распространения (при вращении кристалла вокруг луча в первом опыте интенсивность не менялась) и, во-вторых, что волна, вышедшая из первого кристалла, не обладает осевой симметрией (в зависимости от поворота второго кристалла относительно луча получается та или иная интенсивность прошедшего света). Продольные волны обладают полной симметрией по отношению к направлению распространения (колебания происходят вдоль этого направления, и оно является осью симметрии волны). Поэтому объяснить опыт с вращением второй пластины, считая световую волну продольной, невозможно.
Полное объяснение опыта можно получить, сделав два предположения. Первое предположение относится к самому свету. Свет – поперечная волна. Но в падающем от обычного источника пучке волн присутствуют колебания всевозможных направлений, перпендикулярных направлению распространения волн
Согласно этому предположению световая волна обладает осевой симметрией, являясь в то же время поперечной. Волны, например, на поверхности воды такой симметрией не обладают, так колебания частиц воды происходят только в вертикальной плоскости. Световая волна с колебаниями по всем направлениям, перпендикулярным направлению распространения, называется естественной. Такое название оправдано, так как в обычных условиях источники света создают именно такую волну. Данное предположение объясняет результат первого опыта. Вращение кристалла турмалина не меняет интенсивность прошедшего света, так как падающая волна обладает осевой симметрией (несмотря на то, что она поперечная).
Второе предположение, которое необходимо сделать, относится к кристаллу. Кристалл турмалина обладает способностью пропускать световые волны с колебаниями, лежащими в одной определенной плоскости (плоскость Р на рис. 37). Такой свет называется поляризованным или, точнее, плоскополяризованным в отличие от естественного света, который может быть назван также неполяризованным. Это предположение полностью объясняет результаты второго опыта. Из первого кристалла выходит плоскополяризованная волна. При скрещенных кристаллах (угол между осями 90°) она не проходит сквозь второй кристалл. Если оси кристаллов составляют между собой некоторый угол, отличный от 90°. то проходят колебания, амплитуда которых равна проекции амплитуды волны, прошедшей через первый кристалл, на направление оси второго кристалла.
Прямыми опытами доказано, что световая волна является поперечной. В поляризованной световой волне колебания происходят в строго определенном направлении
Работа ЖКД основана на явлении поляризации светового потока. Известно, что так называемые кристаллы-поляроиды способны пропускать только ту составляющую света, вектор электромагнитной индукции которой лежит в плоскости, параллельной оптической плоскости поляроида. Для оставшейся части светового потока поляроид будет непрозрачным. Таким образом поляроид как бы «просеивает» свет. Этот эффект называется поляризацией света. Когда были изучены жидкие вещества, длинные молекулы которых чувствительны к электростатическому и электромагнитному полю и способны поляризовать свет, появилась возможность управлять поляризацией. Эти аморфные вещества за их схожесть с кристаллическими веществами по электрооптическим свойствам, а также за способность принимать форму сосуда, назвали жидкими кристаллами
Поляризационный фильтр действует примерно как решётка с длинными и очень узкими отверстиями. Он пропускает только те волны, которые осциллируют вдоль направления этой решётки. Все остальные волны, осциллирующие в других направлениях, блокируются. Все волны, прошедшие сквозь решётку, осциллируют в одном и том же направлении - свет "поляризован". Поляризация света может быть различной это зависит от угла, под которым светит солнце. Этот угол меняется в зависимости от вашего местоположения в мире и от времени дня. Когда солнце прямо над головой - эффект выражен слабее, чем когда солнце у горизонта. Очень впечатляющие результаты можно получить, когда солнце уже почти зашло за горизонт.
Поиску обитаемых планет у ближайших звезд могут помочь радуги, пишет ABC со ссылкой на журнал Astrobiology. Спектральное разложение света может быть достоверным индикатором присутствия жидкой воды, необходимой для формирования жизни земного типа. Астробиолог Джереми Бэйли (Jeremy Bailey) из австралийского Macquarie University уточняет, что при исследовании планет ученые будут ориентироваться на поляризацию света – физическое явление, родственное его разложению при возникновении радуги как таковой. Определение угла поляризации позволяет с высокой точностью определять состав жидкости, преломляющей свет. Именно таким путем был установлен состав облаков на Венере, где свет проходил сквозь капли концентрированной серной кислоты. Поляриметрические исследования рассматриваются исследователями как дополнительный метод к спектроскопии – основному способу изучения экстрасолнечных планет, позволяющему получить данные об их составе, но не дающей возможности определить, в частности, находится вода на небесном теле в жидком или газообразном состоянии.
1. Световая волна. Интенсивность света Волновая оптика –это раздел оптики, в котором изучается круг явлений с точки зрения волновой природы све-та. Максвелл (1831 – 1879), обобщая законы электромагнетизма, пришел к выводу об электромагнитной природе света. В электромагнитной волне колеблются векторы и . Фзиологические, фотохимические, фотоэлектрические и другие действия света вызываются колебаниями электрического вектора. В дальнейшем мы будем называть его
световым вектором. Изменение его модуля во времени и пространстве представляет волновой процесс и описывается с электромагнитной точки зрения уравнением: (1) или (2) В (1) и (2) - расстояние, отсчитываемое вдоль направления распространения световой волны.
- длина световой волны, скорость. Отношение - её фазовая (3) называется абсолютным показателем преломления среды. Так как, согласно электромагнитной теории Максвелла то Для большинства прозрачных веществ практически не отличается от единицы, поэтому (4)
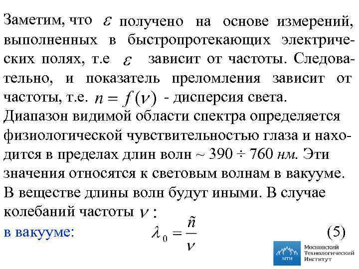
Заметим, что получено на основе измерений, выполненных в быстропротекающих электрических полях, т. е зависит от частоты. Следовательно, и показатель преломления зависит от частоты, т. е. - дисперсия света. Диапазон видимой области спектра определяется физиологической чувствительностью глаза и находится в пределах длин волн ~ 390 ÷ 760 нм. Эти значения относятся к световым волнам в вакууме. В веществе длины волн будут иными. В случае колебаний частоты в вакууме: (5)
в среде, в которой фазовая скорость волны длина волны имеет значение (6) Таким образом, длина световой волны в среде с показателем преломления связана с длиной волны в вакууме соотношением: (7) Диапазон частот видимой области спектра лежит в пределах (4 ÷ 7, 5)· 1014 Гц. Это огромная частота. Ни глаз, ни какой-либо приемник световой энергии не могут уследить за столь частыми изме-
нениями световой энергии. Они регистрируют усредненный поток энергии. скольку световая волна имеет электромагнитную природу, то как мы уже показали ранее: или, учтя что получаем: ~ (8) В изотропной среде показатель преломления одинаков по всем направлениям. Поэтому ~
2. Интерференция света – это явление усиления или ослабления света в результате сложения когерентных световых волн. Когерентные волны – это волны, имеющие: 1) одинаковую частоту; 2) постоянную во времени в данной точке пространства разность фаз. При сложении в некоторой точке пространства когерентных волн амплитуда результирующего колнебания находится в результате геометрического сложения амплитуд исходных колебаний: (9)
Можно, однако, условиться за меру интенсивности света принимать квадрат амплитуды светового вектора т. е. : Тогда (9) можно записать в виде: (10) Если разность фаз , то колебания когерентны и величина и, следовательно, т. е. имеет место нарушение закона геометрической
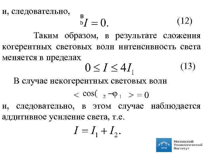
оптики об аддитивности сложения интенсивностей световых пучков. Если в (9) то и тогда Пусть тогда (11) или Если в (9) то Пусть и тогда
и, следовательно, B b (12) Таким образом, в результате сложения когерентных световых волн интенсивность света меняется в пределах (13) В случае некогерентных световых волн < > = 0 и, следовательно, в этом случае наблюдается аддитивное усиление света, т. е.
Таким образом, в случае, если: усиление света; ослабление света.
3. Получение когерентных световых волн Два метода получения КСВ: 1) деление фронта световой волны; 2) деление амплитуды световой волны. После деления фронта или амплитуды световой волны возникшие КСВ до их встречи в некоторой точке наблюдения Р проходят разные пути и, возможно, в средах с различными показателями преломления. l 1 S S Рис. 1. * l 2
В XVIII столетии Гюйгенс сформулировал следующий принцип. Когда волновой фронт проходит одно или несколько отверстий, каждый элемент волнового фронта ведет себя так, как если бы он стал источником излучения - источником вторичных волн. Распределение интенсивности света на экране представляет собой такую же картину, как если бы щели были заменены источниками. Впервые такой эксперимент выполнил Юнг в 1803 г.
Рис. 2. Принцип Гюйгенса-Френеля каждый элемент волновой поверхности d. S служит источником вторичной сферической волны и эти источники когерентны
Пусть точечный источник S возбуждает световую волну. Её фронт – поверхность сферы. Колебания от когерентных источников ΔS 1 и ΔS 2 достигают точки Р и складываются. Рис. 3. Разность фаз (14)
Здесь - геометрическая разность хода. Если световые волны от когерентных источников ΔS 1 и ΔS 2 распространяются в средах с различными показателями преломления, то разность фаз где Учтя это, имеем: Величина (15) называется оптической разностью хода. - длина световой волны в вакуме.
Выразим из (15) оптическую разность хода через разность фаз (16) Тогда условия усиления и ослабления света при интерференции можно представить в виде: (17) (18)
4. Опыт Юнга На рис. 2 S 1 и S 2 - когерентные источники света, Э – экран, d – расстояние между щелями, x – координата интерференционного максимума или миниму. Рис. 4. ма, r 1 и r 2 – оптические пути световых волн, приходящих в точку Р. Применяя к треугольникам PMS 2 и PNS 1 теорему Пифагора и пренебрегая членами второго порядка малости , находим, что: (19)
В опыте Юнга d << l, поэтому r 1+ r 2 ≈ 2 l. Учитывая также, что - оптическая раз- ность хода, уравнение (19) представим в виде: Откуда координата x интерференционной полосы (20) Подставляя выражение для из (17) или (18) получим координаты интерференционного максимума или минимума. (21)
Таким образом, в случае монохроматического света на экране возникает интерференционная картина, представляющая систему темных и светлых полос. В случае белого света интерференционные полосы имеют радужную окраску. Сравните расстояния и . Они очень разные: << Рис. 5.
(с – скорость света в вакуме). (полная интерференция) (частичная интерференция) (отсутствие интерференции) Рис. 16. Возможно, что для наблюдается минимум, а для - максимум, т. е. Рис. 17.


