3ed8f3be2174a5628865a126f0367204.ppt
- Количество слайдов: 26
NRRRF Emergency Response Plan NC / AWWA Annual Conference, Raleigh November 17, 2015 Tim Woody, Resource Recovery Superintendent & Division Director Wastewater and Reuse , CORPUD Jack Moyer NRRRF ERP Project Water Security Lessons Preparedness Practice Leader, AECOM and
Presentation Overview • Background on CORPUD and NRRRF • Stuff Happens • Project Background • Project Methodology • Lessons Learned • Current Status and Next Steps NRRRF ERP Project Lessons 2
Background on CORPUD • City of Raleigh Public Utilities Department • 530, 000 and growing service population • Serving Raleigh, six other towns, surrounding areas and • Garner • Wake Forest / Rolesville • Knightdale / Wendell / Zebulon NRRRF ERP Project Lessons 3
Service Area Map Wake Forest Garner NRRRF ERP Project Lessons 4
Background on NRRRF • Neuse River Resource Recovery Facility (Name recently changed) • Largest of three CORPUD RRF • Build in mid-1970’s at 30 mgd, many expansions and enhancements, now 60 mgd, under expansion to 75 • One of the two largest wastewater treatment plants in North Carolina • Average daily flow 45 MGD (2014) and peak of 83 MGD (2014) NRRRF ERP Project Lessons 5
NRRRF ERP Project Lessons 6
Current Treatment Process • Fine screens • Flow equalization • BNR process • Secondary and tertiary treatment • UV disinfection NRRRF ERP Project Lessons 7
Current Reuse System • 8 customers in Zebulon and 14 in Raleigh with a total of 32 metered connections • 284 million gallons per year NRRRF ERP Project Lessons 8
Current Biosolids Process • Belt thickened and centrifuged • Aerobically digested • Distributed as a liquid Class B or belt pressed and distributed as a composted product or a lime stabilized product • Some applied on site NRRRF ERP Project Lessons 9
Other Two Plants Smith Creek Little Creek Wake Forest Zebulon NRRRF ERP Project Lessons 10
Stuff Happens - Tornados NRRRF ERP Project Lessons 11
Hurricanes and Flooding NRRRF ERP Project Lessons 12
Winter Storms NRRRF ERP Project Lessons 13
Fuel Oil Spill to Sewer System NRRRF ERP Project Lessons 14
Reuse Tank Main Break NRRRF ERP Project Lessons 15
Plant Bypasses and Overflows NRRRF ERP Project Lessons 16
Biosolids Truck Accidents NRRRF ERP Project Lessons 17
Project Background • CORPUD and NRRRF had many emergency plans, but no good hands-on plans for plant staff • Needed to address emerging threats, such as wastewater influent contamination and active shooters • Wanted to do a “grass-roots” project with strong plant staff involvement and minimal consultant assistance NRRRF ERP Project Lessons 18
Project Methodology - 1 • Formed a team comprised of Emergency Management Team members • Led by Division Director, Plant Superintendent, Several Program Managers • Hired consultant, with emergency preparedness experience but with a specific scope that included guidance and support NRRRF ERP Project Lessons 19
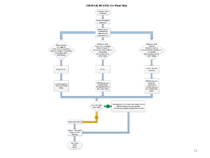
Project Methodology - 2 • 15 meetings, about 1/2 without the consultant • Work products centered around a series of incident -specific response flow charts • Small tabletop exercises were used to test the flow charts • Influent contamination • Tornado • Fire • On-site chemical release NRRRF ERP Project Lessons 20
21
Lessons Learned - Initial • A major commitment is needed to set aside the time for a project like this • The involvement of internal staff is critical to get a product that really works for the plant • We didn’t realize how deficient we were until we really drilled into it • Some up-front work is needed to develop the process and it took a while to hit our stride NRRRF ERP Project Lessons 22
Lessons Learned – Flow Charts • Flow chart plans are much more challenging than text plans and it took some iterations to get them right • Flow charts provide much clearer direction and more valuable detail to the first in-house personnel responding to an incident • It’s important not to get too far down in the weeds NRRRF ERP Project Lessons 23
Lessons Learned – Other • The little tabletop exercises were very helpful in testing the flow chart procedures • The work developed provides an excellent framework • Plan requires annual review and updating • The plan is one tool in the response toolbox and needs to fit in with other CORPUD and City response plans NRRRF ERP Project Lessons 24
Current Status and Next Steps • Putting on the finishing touches • Preparing to develop similar plans at the other PUD Facilities • Striving for consistency • Constantly changing NRRRF ERP Project Lessons 25
Questions / Comments Tim Woody 919 -996 -3712 tim. woody@ raleighnc. gov NRRRF ERP Project Lessons Jack Moyer 919 -461 -1472 jack. moyer@ aecom. com 26


