2e7005eb91cf85b3e09335c18cd3f230.ppt
- Количество слайдов: 19
Новые подходы к оценке качества образования. Альтернативные КИМы Киреенко Светлана Григорьевна Лицей при ТПУ г. Томска
По каким стандартам готовят школьников? (Новости 08. 12. 2008 г. ) Единый экзамен в 2009 году в обязательном порядке предстоит сдавать всем выпускникам страны. «ЕГЭ будет, назад дороги нет» , — говорит министр А. Фурсенко. Самое время задаться вопросом: что же проверяет ЕГЭ? В каком нормативно-правовом акте сформулировано, что именно должен знать и уметь выпускник школы? Ответ дает закон «Об образовании» (статья 15, пункт 4. 1): «Единый государственный экзамен представляет собой форму объективной оценки качества подготовки лиц, освоивших образовательные программы среднего (полного) общего образования, с использованием заданий стандартизированной формы (КИМов), выполнение которых позволяет установить уровень освоения ими федерального государственного образовательного стандарта среднего (полного) общего образования» .
Итак, ЕГЭ проверяет «уровень освоения стандарта. . . » . Проблема в том, что такого стандарта в России на сегодняшний день не существует. И никогда — с момента принятия в 1992 году закона «Об образовании» , в котором впервые появилось понятие образовательного стандарта, — не существовало. Различие между стандартом и программой серьезнее, чем может показаться на первый взгляд. По сути, стандарт — должен формулировать идеологию и методологию школьного образования. А программы — то есть конкретное содержание образования — должны составляться уже исходя из этих идеологии и методологии. Существуют лишь два проекта стандарта: один подготовлен рабочей группой Российской академии образования, второй — Институтом проблем образовательной политики «Эврика» .
Возникает парадоксальная правовая ситуация: выпускники 2008/09 учебного года должны будут на выходе из школы соответствовать неким требованиям, которые сейчас, когда им осталось всего полгода учебы, еще не сформулированы. Скорейшего создания образовательного стандарта для школы потребовал в послании Федеральному собранию президент Д. Медведев. Значит, почти наверняка в новом году один из проектов образовательного стандарта для средней школы будет принят. Это снимет правовую нестыковку (что проверяет ЕГЭ), но породит другую, более серьезную — содержательную. Дело в том, что принятие стандарта должно будет повлечь за собой пересмотр содержания школьного образования и методик преподавания. Разумеется, на бумаге новое содержание и новые методики возникнут гораздо быстрее, чем будут реально применены в школе.
Масштаб перемен может быть весьма глобальным — в частности, проект школьного стандарта, подготовленный РАО, предусматривает переход от «знаниевого» к компетентностному подходу в образовании. Одна фраза из этого проекта — в нем провозглашается «ценность личностного, а не предметного результата образования ребенка» — уже предполагает целую педагогическую революцию в школе, ведь на оценку личностного результата не работает ни одна из принятых в школе систем оценивания. Но быстрые революции в школе невозможны; на то, чтобы переучить педагогов и изменить устройство школы, уйдут десятилетия. А вот перестроить систему единого экзамена на проверку, соответствует ли выпускник требованиям нового стандарта, освоил ли он, к примеру, компетенции, сравнительно легко. Нужно просто применить в качестве контрольно-измерительных материалов (КИМов) ЕГЭ так называемые компетентностные тесты.
Поэтому не исключено, что степень соответствия КИМов единого экзамена и методологических подходов школьного образовательного стандарта будет гораздо выше, чем степень реализации этих подходов в реальной школьной практике. Резюмируя, можно сказать, что вполне вероятен тот вариант, при котором строчка закона «Об образовании» , где говорится, что ЕГЭ проверяет уровень освоения федерального стандарта, может обернуться неоправданной спешкой при внедрении этого стандарта — и, как следствие, его профанацией.
ФИПИ – Федеральный институт педагогических измерений http: //www. fipi. ru МИОО – Московский институт открытого образования http: //www. mioo. ru МЦНМО – Московский центр непрерывного математического образования http: //www. mccme. ru
ФИПИ МИОО Всего заданий 26 18 А – 10 В – 11 В – 12 С– 5 С– 6 Время 240 мин Правильное выполнение заданий оценивается в баллах (МИОО): Номера заданий 1 В – 12 В 13 С 14 С – 16 С 17 С, 18 С Максимальное число баллов за одно задание 1 2 3 4
1. Оценка работы получается суммированием баллов по отдельным заданиям, с ограничением в сумме 11 баллов для заданий выпускной части. (Таким образом, ошибочное выполнение одного задания этой части правильном выполнении остальных не снижает оценки. ) Максимальное число баллов за работу равно 30. Оценка результата ЕГЭ по математике для выпускника устанавливается как процент выпускников, выполнивших работу не лучше данного выпускника.
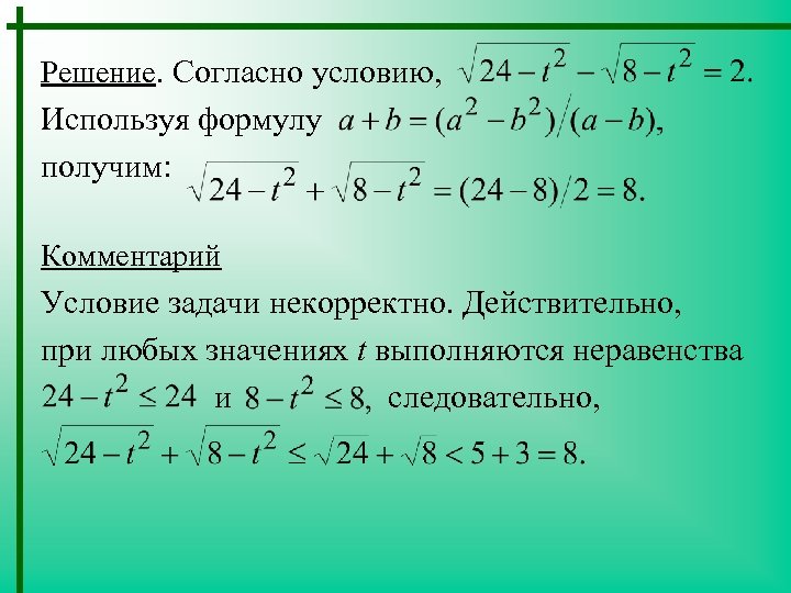
Творческий конкурс учителей математики (сайт МИОО) 6. (Сборник задач для поступающих во втузы под ред. М. И. Сканави, издание 6, глава 2, пример 7) Задание. Чему равна сумма выражений если известно, что их разность равна 2 (значение переменной t находить не нужно)? Ответ. 8. Решение. Согласно условию, Используя формулу получим: и
Решение. Согласно условию, Используя формулу получим: Комментарий Условие задачи некорректно. Действительно, при любых значениях t выполняются неравенства и следовательно,
Аналогичное задание – в книге Кочагин В. В. ЕГЭ-2008. Математика. Тематические тренировочные задания. Найдите значение выражения если
8. В контрольной работе для 10 класса было дано следующее задание: «Решите уравнение sin a + cos a = 1» . Учитель получил пять различных решений, которые приведены ниже. Оцените каждое из решений (верное оно или нет, какие есть ошибки и недочеты).
Решение Коли. Возведем обе части уравнения в квадрат, тогда Используя основное тригонометрическое тождество и формулу синуса двойного аргумента, получим: sin 2 a = 0. Следовательно, 2 a = pn, n Z. Ответ. Решение Наташи. Умножим обе части уравнения на тогда Используя формулу косинуса разности, получим: Следовательно, Ответ.
Решение Леши. Воспользуемся формулами синуса и косинуса удвоенного аргумента и основным тригонометрическим тождеством: Упрощая, получим однородное уравнение: Разделим обе части на Следовательно, Ответ. тогда
Решение Миши. Воспользуемся формулами, выражающими синус и косинус через тангенс половинного аргумента: Избавившись от знаменателей, получим: то есть Следовательно, Таким образом, Ответ.
Решение Оли. Воспользуемся основным тригономет- рическим тождеством: Тогда Используя условие получим: то есть Таким образом, Ответ.
9. В контрольной работе для 10 класса было дано следующее задание: «Найдите уравнение касательной к графику функции в точке x 0 = 0» . Один из учеников предложил следующее краткое решение: « . Следовательно, уравнение касательной к графику в точке x 0 = 0 таково: y = – x – 1» . Прокомментируйте это решение: если Вы считаете его верным, то восполните проблемы, написав необходимые обоснования и пояснения, а если считаете неверным, то укажите ошибки.
Комментарий. Решение ученика – верное. Восполним пробелы. Рассмотрим функцию на интер- вале (– 1; 1), в который входит точка x 0 = 0. На этом интервале выражение можно рассматривать как сумму бесконечно убывающей геометрической прогрессии с первым членом равным – 1 и знаменателем x, то есть (*) Касательная к графику функции f (x) в точке x 0 = 0 задается такой линейной функцией, которая отличается от функции f (x) на бесконечно малую величину, имеющую более высокий порядок, чем x. Из разложения (*) следует, что эта функция имеет вид: y = –x – 1.
2e7005eb91cf85b3e09335c18cd3f230.ppt