Начало возвышения Москвы Образование единого Русского государства План
Уважаемые коллеги! Поздравляем с профессиональ-ным праздником, желаем Вам
Завод, дружественный для молодежи: инструменты внутренних и внешних
Дорогой Леночке с пожеланием простого бабьего счастья! Поздравляю
МОДЕРНИЗАЦИЯ И РАЗВИТИЕ первичной профсоюзной организации в современных
Фармакоэпидемиология және фармакоэкономика анықтамалы, даму кезеңдері мен негізгі
C 20-летием, любимая!!! Солнышко! Оставайся всегда такой же….
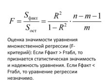
Оценка значимости уравнения множественной регрессии (F-критерий): Если Fфакт
Йогатерапия синдрома позвоночной артерии при остеохондрозе шейного отдела
