Скачать презентацию Неопределённый интеграл Метод подстановки замены переменной Найти Скачать презентацию Неопределённый интеграл Метод подстановки замены переменной Найти

Неопределённый интеграл подстановки.ppt

  • Количество слайдов: 25

Неопределённый интеграл. Неопределённый интеграл.

Метод подстановки (замены переменной) Найти пусть , тогда Функцию следует выбирать так, чтобы можно Метод подстановки (замены переменной) Найти пусть , тогда Функцию следует выбирать так, чтобы можно было вычислить неопределенный интеграл, стоящий в правой части равенства.

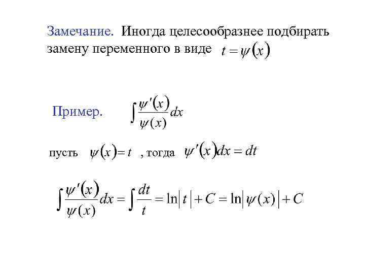
Замечание. Иногда целесообразнее подбирать замену переменного в виде Пример. пусть , тогда Замечание. Иногда целесообразнее подбирать замену переменного в виде Пример. пусть , тогда

Пример 1. Вычислить интеграл Пример 1. Вычислить интеграл

Пример 2. Вычислить интеграл Пример 2. Вычислить интеграл

Пример 3. Вычислить интеграл Пример 3. Вычислить интеграл

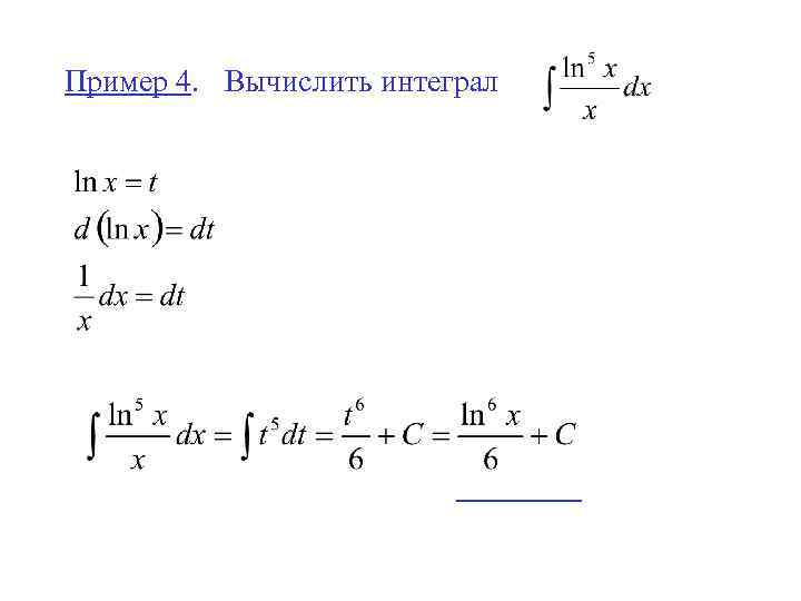
Пример 4. Вычислить интеграл Пример 4. Вычислить интеграл

Пример 5. Вычислить интеграл Пример 5. Вычислить интеграл

Пример 6. Вычислить интеграл Пример 6. Вычислить интеграл

Пример 7. Вычислить интеграл Пример 7. Вычислить интеграл

Пример 8. Вычислить интеграл Пример 8. Вычислить интеграл

Пример 9. Вычислить интеграл Пример 9. Вычислить интеграл

Пример 10. Вычислить интеграл Пример 10. Вычислить интеграл

Ещё некоторые формулы. Ещё некоторые формулы.

Пример 11. Вычислить интеграл Пример 11. Вычислить интеграл

Интегралы от некоторых функций, содержащих квадратный трехчлен. Интегралы от некоторых функций, содержащих квадратный трехчлен.

табличный интеграл табличный интеграл

при а>0 табличный интеграл при а<0: при а>0 табличный интеграл при а<0:

Пример 12. Вычислить интеграл Пример 12. Вычислить интеграл

Пример 13. Вычислить интеграл Пример 13. Вычислить интеграл

Пример 14. Вычислить интеграл Пример 14. Вычислить интеграл

Пример 15. Вычислить интеграл Пример 15. Вычислить интеграл