eee8222b2c16c71cc9b631d7a962548a.ppt
- Количество слайдов: 34
Неопределенный интеграл.
§ 1 Первообразная функция. Понятие неопределенного интеграла. Определение: Первообразной функцией для данной функции f(x) на данном промежутке называется такая функция F(x), произведение которой равна f(x) или дифференциал которой равен f(x)dx на этом промежутке.
Определение: Если на некотором промежутке выполняется равенство F’(x)=f(x), то функция F(x) называется первообразной функцией для функции f(x) на этом промежутке. 1 для функции f(x)=Cosx F(x)=Sinx т. к. (Sinx)’=Cosx 2 для функции f(x)=Cosx F(x)=Sinx+1000 т. к. (Sinx+1000)’=Cosx 3 для функции f(x)= F(x)=Arctgx т. к. (tgx)’=
Теорема: Две различные первообразные одной и той же функции, определенной на некотором промежутке, отличаются друг от друга на этом промежутке на постоянное слагаемое. Доказательство: - некоторая функция и - первообразные т. е.
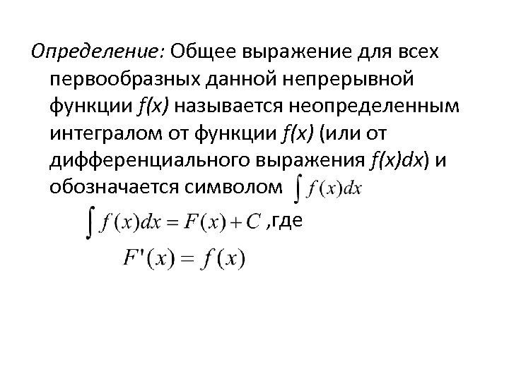
Следствие: Прибавляя к какой-нибудь первообразной F(x) для данной функции f(x), определенной на [a; b], все возможные const C, мы получим все первообразные для функции f(x). Определение: Выражение F(x)+C является общим выражением для всех первообразных заданной непрерывной функции f(x).
Определение: Общее выражение для всех первообразных данной непрерывной функции f(x) называется неопределенным интегралом от функции f(x) (или от дифференциального выражения f(x)dx) и обозначается символом , где
Определение: Функция f(x) называется подынтегральной функцией. f(x)dx называется подынтегральным выражением. Правило: Найти неопределенный интеграл значит найти такую функцию, F(x) производная, которой была бы равна f(x) и к ответу прибавить const C. Ищем такую функцию F(x), дифференциал которой совпадет с подынтегральным выражением.
§ 2 Свойства неопределенного интеграла. 1 2 3 4 5
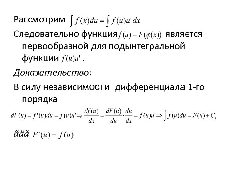
Независимость вида неопределенного интеграла от выбора аргумента. Пусть x - независимая переменная, y=f(x) - некоторая непрерывная функция на данном промежутке и F(x) ее первообразная. - непрерывно дифференцируемая функция(и и непрерывны).
Рассмотрим Следовательно функция является первообразной для подынтегральной функции. Доказательство: В силу независимости дифференциала 1 -го порядка
§ 3 Общая таблица простейших интегралов.
Полезные свойства, применяемые при вычислении интегралов.
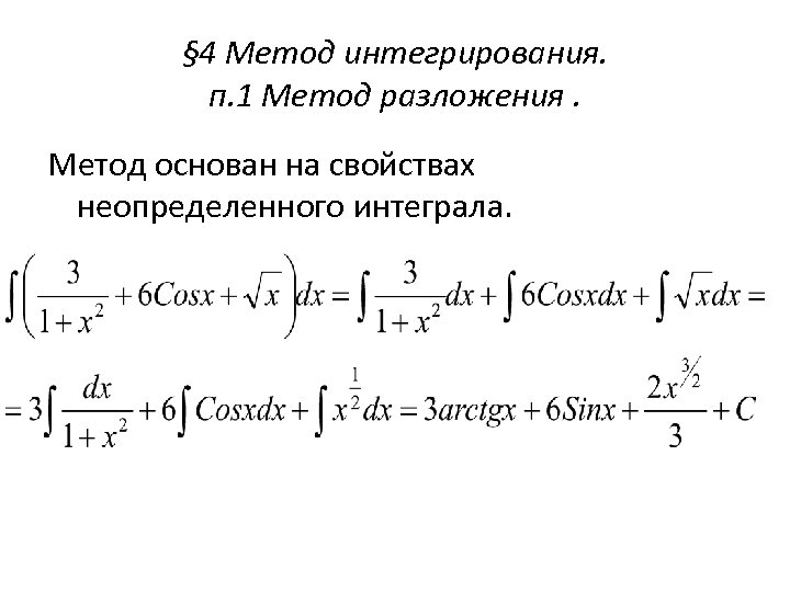
§ 4 Метод интегрирования. п. 1 Метод разложения. Метод основан на свойствах неопределенного интеграла.
п. 2 Метод подстановки, метод выделения новой переменной. Пусть функция непрерывна на промежутке , а функция непрерывна на причем Тогда, учитывая, что неопределенный интеграл записывается в виде:
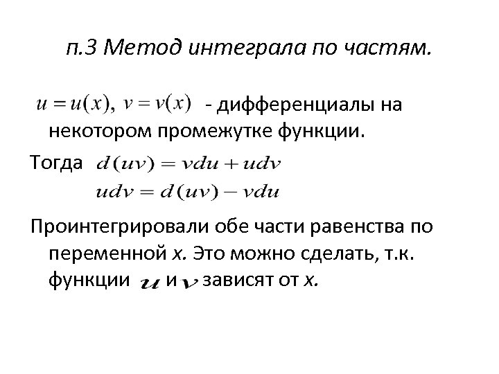
п. 3 Метод интеграла по частям. - дифференциалы на некотором промежутке функции. Тогда Проинтегрировали обе части равенства по переменной х. Это можно сделать, т. к. функции и зависят от х.
- формула интегрирования по частям.
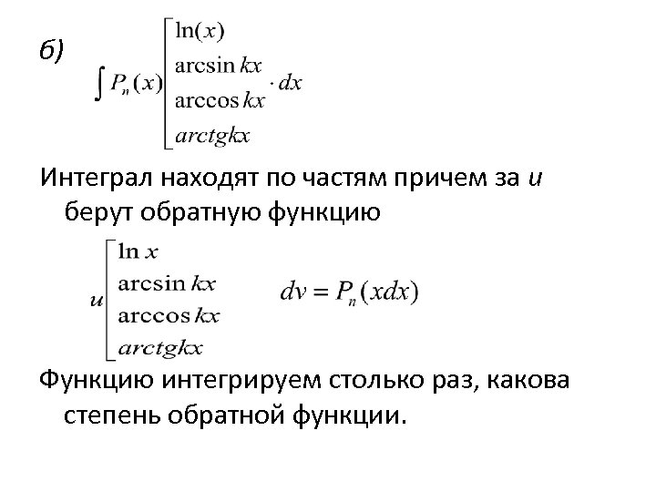
§ 5 Классы интегрируемых функций. п. 1 Функции интегрируемые по частям. По частям находят три вида интегралов. а) интеграл вида: - многочлен n-ой степени причем формула интегрирования по частям применяется столько раз, какова степень многочлена. В этом случае за функцию u берется многочлен, а за dv берем все остальное.
б) Интеграл находят по частям причем за u берут обратную функцию Функцию интегрируем столько раз, какова степень обратной функции.
в) Смешанный тип: Такого рода интеграла формула интегрирования по частям применяется дважды, в результате получаем уравнение относительно искомого интеграла u решение уравнения, находим ответ.
п. 2 Интегрирование рациональных дробей. Определение: Дробь вида , где и n=m многочлен соответствующая степень n и m наз. рациональной дробью. Определение: Если n m, дробь называется неправильной. Если n m дробь называется правильной. При интегрирование рациональных дробей, если дробь неправильная выделяют целую часть дроби и правильную дробь.
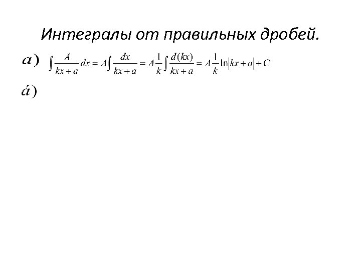
Интегралы от правильных дробей.
п. 3 Дроби раскладываемые на сумму дробей. Для разложения дробей на простейшие применим метод неопределенного коэффициента. В общем случае дроби на простейшие получается по формуле:
Приводя дроби правой части равенства к общему знаменателю получаем разные дроби с одинаковыми знаменателями, следовательно можно приравнять друг к другу числители – многочлены. Многочлены равны, если равны коэффициенты при одинаковых степенях х. При одинаковых степенях х получим систему m+1 уравнение с m+1 неизвестными, которая всегда совместна и имеет единое решение. Решить систему, найдем значения коэф. стоящих в числителе в правой части разложения – в этом заключается метод неопределенного коэффициента.
1! Метод применяется для правильных дробей. Если дробь неправильная, то в дроби выделяется сначала целая часть. 2! Если многочлены равны, то равны значения многочленов при одних и тех же значения х. Приравнивая х (удачному) значению получим более простую систему уравнений для определения коэф. разложения.
п. 4 Интегрирование простейших иррациональностей. а) Если подынтегральная функция содержит , то производят замену , выражая находят тем самым приводят заданный интеграл к интегралу от рациональной дроби. б) Интеграл вида находят выделением под корнем полного квадрата, и если , то данный интеграл является табличным – № 14, а если , то табличный интеграл вида
в) Если подынтегральная функция являлось рациональной функцией от , то делают замену вычислить ив общем случае интеграл приводить к интегралу от рациональной дроби.
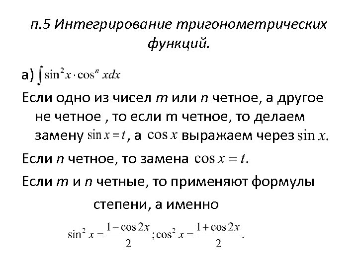
п. 5 Интегрирование тригонометрических функций. а) Если одно из чисел m или n четное, а другое не четное , то если m четное, то делаем замену , а выражаем через Если n четное, то замена Если m и n четные, то применяют формулы степени, а именно
Если m и n нечетные и n=m, то используют формулу двойного угла: Интеграл вида: Находят, применяя формулы выражения произведения тригонометрических функций к сумме.
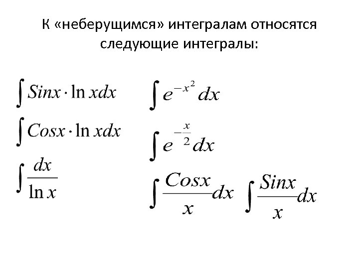
§ 6 Теорема Коши. Понятие о «неберущихся» интегралов. Теорема: Всякая непрерывная функция имеет первообразную (от всякой непрерывной функции существует неопределенный интеграл). Например: по теореме Коши, т. к. ф-ия при и непрерывна.
С другой стороны никакими известными способами не удается выразить F(x) в виде элементарной функции (т. е. в виде конечного числа основных элементарных функций или конечного числа сложной функции). В этом случаи интеграл такого рода называется «неберущимся» . Ответ есть и он выражается через бесконечное число элементарных функций.
К «неберущимся» интегралам относятся следующие интегралы:
eee8222b2c16c71cc9b631d7a962548a.ppt