05fbbbd2904bb9354aa265b818bad2a7.ppt
- Количество слайдов: 32
Некоторые вопросы оптимизации
Содержание Упрощение алгебраических выражений n Использование регистров n Использование быстрых инструкций n Оптимизация работы циклов n Эффективное использование памяти n 2
Упрощение алгебраических выражений Исходный код Оптимизированный код x = y + 0; x = y * 0; x = y / 1; x = y; x = 0; x = y; 3
Упрощение алгебраических выражений Исходный код if( a[y*3]<0 || b[y*3]>10) a[y*3] = 0; Оптимизированный код ind=y*3; if( a[ind]<0 || b[ind]>10) a[ind] = 0; 4
Упрощение алгебраических выражений Исходный код Оптимизированный код int i, j, k, m; m = i / j / k; int i, j, k, m; m = i / (j * k); 5
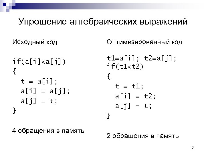
Упрощение алгебраических выражений Исходный код Оптимизированный код if(a[i]<a[j]) { t = a[i]; a[i] = a[j]; a[j] = t; } t 1=a[i]; t 2=a[j]; if(t 1<t 2) { t = t 1; a[i] = t 2; a[j] = t; } 4 обращения в память 2 обращения в память 6
Упрощение алгебраических выражений Исходный код if (a <= max && a >= min && b <= max && b >= min) Оптимизированный код if (a > max || a < min || b > max || b < min) 7
Использование регистров Исходный код Оптимизированный код int v; float t; register int v; register float t; for(v=0; v<1000; v++) ar[v] += (float)v * t; 8
Использование быстрых инструкций Исходный код Оптимизированный код int a, b; b = a * 10; int a, b; b = (a<<3) + (a<<1); 9
Использование быстрых инструкций Исходный код Оптимизированный код const int b=16; scanf(“%d”, &a); // a=49; c = a/b; const int b=16; const int d=16/16; scanf(“%d”, &a); // a=49; c = (a>>4)*d; // c = (a/16)*(16/b) !!! Проблема выбора d 10
Использование быстрых инструкций Исходный код Оптимизированный код const int b=16; scanf(“%d”, &a); // a=49; c = a%b; const int b=16; const int d=-16; scanf(“%d”, &a); // a=49; c = a – (a&d); 11
Использование быстрых инструкций Исходный код Оптимизированный код char animalname[30]; char *p; p = animalname; if ((strlen(p) > 4) && (*p == 'y')) {. . . } char animalname[30]; char *p; p = animalname; if ((*p == 'y') && (strlen(p) > 4)){. . . } !!! Сначала выполняются простые логические операции 12
Использование быстрых инструкций Исходный код double x; int i; i = x; Оптимизированный код #define DOUBLE 2 INT(i, d) {double t = ((d) + 6755399441055744. 0); i = *((int *)(&t)); } double x; int i; DOUBLE 2 INT(i, x); !!! 6755399441055744. 0 = 2^52 + 2^51 13
Оптимизация работы циклов Исходный код Оптимизированный код for(i=0; i<10; i++) a[i]=b[i]+c[i]; for(i=0; i<10; i++) d[i]=e[i]+f[i]; for(i=0; i<10; i++) { a[i]=b[i]+c[i]; d[i]=e[i]+f[i]; } 14
Оптимизация работы циклов Исходный код Оптимизированный код for(i=0; i<1000; i++) { if(x<2) y+=i; else y -=i; } if(x<2) for(i=0; i<1000; i++) y+=i; else for(i=0; i<1000; i++) y-=i; 15
Оптимизация работы циклов Исходный код Оптимизированный код for(i=0; i<100; i++) { if(i%2) a[i]=x; else a[i]=y; } for(i=0; i<100; i+=2) { a[i]=y; a[i+1]=x; } 16
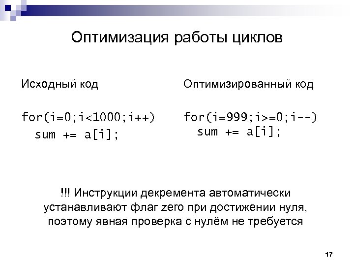
Оптимизация работы циклов Исходный код Оптимизированный код for(i=0; i<1000; i++) sum += a[i]; for(i=999; i>=0; i--) sum += a[i]; !!! Инструкции декремента автоматически устанавливают флаг zero при достижении нуля, поэтому явная проверка с нулём не требуется 17
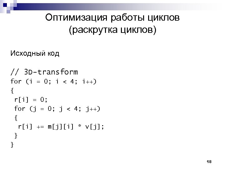
Оптимизация работы циклов (раскрутка циклов) Исходный код // 3 D-transform for (i = 0; i < 4; i++) { r[i] = 0; for (j = 0; j < 4; j++) { r[i] += m[j][i] * v[j]; } } 18
Оптимизация работы циклов (раскрутка циклов) Оптимизированный код // 3 D-transform r[0] = m[0][0] * v[2] + m[3][0] r[1] = m[0][1] * v[2] + m[3][1] r[2] = m[0][2] * v[2] + m[3][2] r[3] = m[0][3] * v[2] + m[3][3] v[0] + m[1][0] * v[3]; v[0] + m[1][1] * v[3]; v[0] + m[1][2] * v[3]; v[0] + m[1][3] * v[3]; * v[1] + m[2][0] * * v[1] + m[2][1] * * v[1] + m[2][2] * * v[1] + m[2][3] * 19
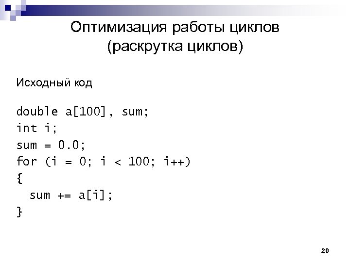
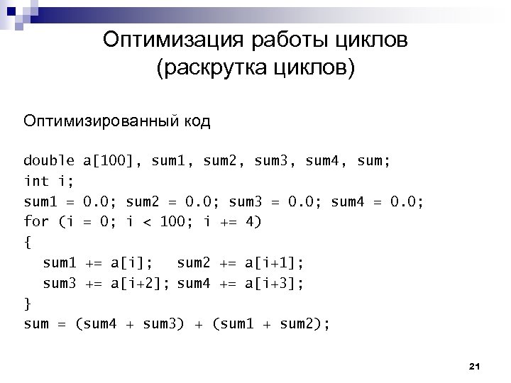
Оптимизация работы циклов (раскрутка циклов) Исходный код double a[100], sum; int i; sum = 0. 0; for (i = 0; i < 100; i++) { sum += a[i]; } 20
Оптимизация работы циклов (раскрутка циклов) Оптимизированный код double a[100], sum 1, sum 2, sum 3, sum 4, sum; int i; sum 1 = 0. 0; sum 2 = 0. 0; sum 3 = 0. 0; sum 4 = 0. 0; for (i = 0; i < 100; i += 4) { sum 1 += a[i]; sum 2 += a[i+1]; sum 3 += a[i+2]; sum 4 += a[i+3]; } sum = (sum 4 + sum 3) + (sum 1 + sum 2); 21
Эффективное использование памяти Исходный код double x[VECLEN], y[VECLEN], z[VECLEN]; unsigned int k; for (k = 1; k < VECLEN; k++) { x[k] = x[k-1] + y[k]; } for (k = 1; k < VECLEN; k++) { x[k] = z[k] * (y[k] - x[k-1]); } 22
Эффективное использование памяти Оптимизированный код double x[VECLEN], y[VECLEN], z[VECLEN]; unsigned int k; double t; t = x[0]; for (k = 1; k < VECLEN; k++) { t = t + y[k]; x[k] = t; } t = x[0]; for (k = 1; k < VECLEN; k++) { t = z[k] * (y[k] - t); x[k] = t; } 23
Эффективное использование памяти (выравнивание данных) Исходный код Оптимизированный код struct { char a[5]; // 5 b long k; // 4 b double x; // 8 b } baz; struct { double x; long k; char a[5]; char pad[7]; } baz; // // 8 b 4 b 5 b 7 b 24
Эффективное использование памяти Исходный код Оптимизированный код float a_cmplx[500], b_cmplx[500]; struct complex { float a, b; }; complex cmplx[500]; 25
Эффективное использование памяти (выравнивание данных) Исходный код Оптимизированный код short ga, gu, gi; long foo, bar; double x, y, z[3]; char a, b; float baz; double z[3]; double x, y; long foo, bar; float baz; short ga, gu, gi; 26
Эффективное использование памяти (выравнивание данных) Исходный код short a[15]; /* 2 bytes data */ int b[15], c[15]; /* 4 bytes data */ for (i=0; i<15, i++) a[i] = b[i] + c[i]; 27
Эффективное использование памяти (выравнивание данных) Оптимизированный код int b[15], c[15]; /* 4 bytes data */ short a[15]; /* 2 bytes data */ for (i=0; i<15, i++) a[i] = b[i] + c[i]; 28
Эффективное использование памяти (предвыборка данных) Оптимизированный код for (ii = 0; ii < 100; ii++) { for (jj = 0; jj < 24; jj+=8) { /* N-1 iterations */ _mm_prefetch((char*)&a[ii][jj+8], _MM_HINT_NTA); computation(a[ii][jj]); } _mm_prefetch((char*)a[ii+1][0], _MM_HINT_NTA); computation(a[ii][jj]); /* Last iteration */ } 29
Эффективное использование памяти Исходный код float **a; a = new float*[512]; for(int i; i<512; i++) a[i]=new float[512]; a[i][j]; //a(i, j) Оптимизированный код float *a; a = new float[512*512]; a[i*512 + j]; // a(i, j) 30
Эффективное использование памяти Исходный код float *memory = new float[4*N]; for(int i=0; i<N; i++) { a = *(memory+i*4); b = *(memory+i*4+1); c = *(memory+i*4+2); *(memory+i*4+3) = func(a, b, c); } 31
Эффективное использование памяти Оптимизированный код float *a = new float[N], *b = new float[N], *c = new float[N], *d = new float[N]; for(int i=0; i<N; i++) { d[i] = func(a[i], b[i], c[i]); } !!! Может привести к КЭШ - промаху 32
05fbbbd2904bb9354aa265b818bad2a7.ppt