4th year lect1rr.ppt
- Количество слайдов: 119
Нейтронная физика. Введение В. В. Федоров Строящийся 100 Мвт реактор ПИК в ПИЯФ Действующий 18 Мвт реактор ВВР-М в ПИЯФ (Гатчина) 1
План • • • Открытие нейтрона Сюрпризы и открытия. Новые результаты Об источниках нейтронов Для чего нейтроны? Об инструментах для нейтронных исследований
В 2012 г. 17 февраля исполнилось 80 лет со времени открытия нейтрона В 1932 году, в этот день Джеймс Чэдвик направил в печать свою статью ("Возможное существование нейтрона", Chadwick, J. Nature, 1932, v. 129, p. 312). Уже через два года он был удостоен Нобелевской премии … Chadwick, James (20. 1891 - 24. 7. 1974) ". . . за открытие нового фундаментального кирпичика мироздания, из которых построены атомы и молекулы, а именно, за открытие так называемого нейтрона. Интуиция, мысль и логика вместе с искусством эксперимента позволили профессору Чэдвику доказать существование нейтрона и установить его свойства. . . " Из речи председателя Нобелевского комитета по физике на церемонии вручения Нобелевской премии в 1935 г. проф. Х. Плайджела (H. Pleijel): Эта дата стала днем рождения новой ядерной цивилизации!
Последовала цепочка сюрпризов и открытий: Нейтральная элементарная частица ? ! (1932). Резерфорд (1920): n cвязанное состояние (pe) ? ! Масса нейтрона > массы протона + me (1934), т. е. n элементарная частица, нестабильная (Фредерик Жолио-Кюри) ? Бета-распад нейтрона (1948 1950, независимо, А. Снелл (США) Дж. Робсон (Канада) и П. Е. Спивак СССР) p и n частицы, из которых состоят ядра Дм. Иваненко, Дж. Чэдвик, В. Гейзенберг (1932). p и n разные состояния одной частицы нуклона, с проекциями изоспина ½, Гейзенберг (1932). Обобщение идеи изотопической инвариантности основа современной Стандартной модели Чем удерживаются частицы в ядрах? Обмен частицей, И. Е. Тамм, Д. Д. Иваненко, Х. Юкава - потенциал Юкавы (1934), предсказание пи-мезона (mesos, с греч. средний, промежуточный, открыт в 1947 г. ) Наличие у нейтрона магнитного момента , 1934 (С. А. Альтшуллер и И. Е. Тамм из магнитных моментов ядер ; Штерн, Эстерман из моментов дейтона и протона), прямое измерение 1940 (Альварец, Блох). Кроме того оказалось, что у протона магнитный момент почти вдвое больше, чем следовало из теории Дирака Нейтрон и протон не элементарны ! Сейчас известно: состоят из кварков. Из точного измерения времени жизни: смешивание кварков, предсказание С-кварка 4
Магнитный момент нейтрона В настоящее время можно утверждать, что и протоны, и нейтроны (в том числе и -мезоны) состоят из точечных (с размерами < 10 -16 см) частиц. Это u и d-кварки с дробными зарядами eu=2/3 e, ed=-1/3 e и спинами s=1/2. Если считать, что они бесструктурны, т. е. обладают дираковскими магнитными моментами, которые пропорциональны зарядам, то нетрудно вычислить Для точечных частиц eħ/2 mc - теория Дирака ep= 1, en= 0
О нейтроне Спин Заряд Масса (а. е. ) 1/2 qn= (-0, 4 ± 1, 1)· 10 -21 е mn =939, 56533 ± 0, 00004 Мэ. В = 1, 00866491578 ± 0, 0000055 а. е. м. Разность масс нейтрона и протона mn - mp = 1, 2933318 ± 0, 0000005 Мэ. В= 0, 0013884489 ± 0, 000006 а. е. м. Время жизни Магнитный момент ЭДМ Электрическая поляризуемость tn = 880, 1 ± 1, 1 с n = -1, 9130427 ± 0, 0000005 N dn < 0, 3· 10 -25 e·см (CL=90%) n= (0, 98+0, 19 0, 23) 10 3 Фм 3 n = ( 6
Наиболее важные события, определившие лицо современной цивилизации В 1934 г. Ферми в Римском университете выполнил первые экспериментальные работы, связанные с взаимодействием нейтронов с веществом, используя для производства нейтронов радиоактивные источники, окруженные беррилием. • Он пришел к выводу, что нейтроны, в силу их нейтральности, должны быть наиболее эффективным средством получения искусственных радиоактивных элементов, в том числе трансурановых. Было получено более 60 новых радиоактивных изотопов, кроме того, было открыто замедление нейтронов (эффект Ферми), а в 1936 – селективное поглощение нейтронов разных энергий, т. е. заложена основа создания реактора. • 1938 деление ядер нейтронами (Ган и Штрассман: нашли барий в продуктах реакции, Лиза Мейтнер и Отто Фриш поняли – деление). Очень скоро все осознали военное значение открытия, и исследования были засекречены. • 1942 первый ядерный реактор (Ферми, США) • 1945 первый ядерный взрыв (США) (СССР 1949) 7
16 июля 1945 г. на полигоне в штате Нью-Мексико американцами был проведен первый в мире успешный испытательный взрыв ядерной бомбы мощностью около 21 килотонны в тротиловом эквиваленте (кодовое название проекта: Trinity), а 6 и 9 августа были сброшены бомбы на японские города Хиросиму и Нагасаки. Утром 6 августа 1945 года американский бомбардировщик B-29 сбросил на японский город Хиросиму атомную бомбу «Little Boy» ( «Малыш» ) эквивалентом 13 15 килотонн тротила. 9 августа атомная бомба «Fat Man» ( «Толстяк» 20 кт ТЭ) была сброшена на город Нагасаки. Общее количество погибших составило от 90 до 166 тысяч человек в Хиросиме и от 60 до 80 тысяч человек – в Нагасаки. За считанные секунды были стерты с лица Земли два города. Макет ядерной бомбы «Little Boy» Ядерная бомба «Fat man»
Эти взрывы продемонстрировали, насколько близко человечество приблизилось к краю гибели, овладев такими невиданными ранее источниками энергии, а также степень ответственности тех, кто такими источниками обладает. Взрыв ядерной бомбы, сброшенной на Нагасаки
США, Канада 1948 г. амер. ученые Э. О. Воллан, К. Г. Шалл и М. К. Марни
В нашей стране после открытия в конце 1938 г. деления ядер урана под действием медленных нейтронов Игорь Васильевич Курчатов инициирует широкое развитие работ по новому направлению. Независимо от зарубежных исследователей сотрудники Курчатова Г. Н. Флеров и Л. И. Русинов обнаружили испускание нейтронов при делении ядер урана. На основе выполненных в 1939 – 1940 гг. ядерно-физических исследований и полученных значений ядерных констант, И. В. Курчатов пришел к выводу о возможности осуществления цепной реакции деления урана под действием медленных нейтронов. В ноябре 1940 г. на пятом и последнем перед войной Всесоюзном совещании по физике атомного ядра в Москве, где деление урана обсуждалось открыто, И. В. Курчатов выступил с докладом “Деление тяжелых ядер”. Характеризуя условия осуществления цепной реакции деления, И. В. Курчатов выдвинул задачу создания уранового ядерного реактора как путь к практическому использованию ядерной энергии. Война остановила эти работы, к которым вернулись в очень тяжелое для страны время в апреле 1943
v 1946 – первый в СССР физический реактор Ф-1 (И. В. Курчатов), на нем был получен плутоний – искусственный элемент, не существующий в природе, но делящийся нейтронами как и уран-235. Курчатов решил делать бомбу именно из плутония. В 1948 (за 18 месяцев!) на Урале был построен промышленный реактор для наработки плутония, и в 1949 г. была взорвана именно плутониевая бомба v 1949 – первый в СССР (и Европе) тяжеловодный исследовательский ядерный реактор (А. И. Алиханов) v 1952 первый термоядерный взрыв (США) (СССР 1953) v 1954 первая атомная электростанция (Д. И. Блохинцев, Н. А. Доллежаль, И. В. Курчатов, С. М. Фейнберг, СССР), v 1958 – первая советская АПЛ "Ленинский комсомол", в конце 1958 г. успешно прошла испытания и была передана флоту в опытную эксплуатацию. (И. В. Курчатов, А. П. Александров, Н. А. Доллежаль) (USS Nautilus (SSN-571) – первая в мире атомная подводная лодка, спущена на воду в США в 1954 году) v 1959 первый атомный ледокол (В. И. Неганов, И. И. Африканов, 3 декабря сдан Минморфлоту)
Макет первого в СССР Курчатовского ядерного реактора Ф-1. Всего для реактора понадобилось около 500 тонн особо чистого графита и 50 тонн урана. Собран он из графитовых кирпичей с цилиндрическими полостями, куда вставлены цилиндры из металлического урана (указаны красным). Ф-1 продолжает успешно работать со дня своего первого пуска в декабре 1946 г. Высокая стабильность значения нейтронного потока позволила аттестовать реактор Ф-1 в качестве «Рабочего эталона единицы плотности потока тепловых нейтронов» и «Образцовой меры плотности потока промежуточных нейтронов» . Здесь проводятся испытания аппаратуры для реакторов атомных станций и других ядерных установок
Макет первой советской атомной бомбы РДС-1 в Музее ядерного оружия, г. Саров (длина ее составляла 3, 7 м, диаметр 1, 5 м, масса 4, 6 т) Знаменитая "слойка" РДС-6 с – первая в мире водородная (термоядерная) бомба (1953). (Музей ядерного оружия, г. Саров) Однако энергия может выделяться не только при делении тяжелых ядер, но и при слиянии легких. Такие реакции слияния имеют энерговыделение еще в несколько раз больше, чем реакции деления. Они называются термоядерными,
Первая в мире атомная подводная лодка «Наутилус (SSN-571)» , США , 1954 Первая советская атомная подводная лодка «Ленинский комсомол» , 1958
Пульт управления первой в мире АЭС, 1954 Сейчас на долю атомных электростанций приходится около 18% общемирового производства электроэнергии. Мировыми лидерами в производстве ядерной электроэнергии являются: США (836, 63 млрд к. Вт·ч/год – 19%), Франция (439, 73 млрд к. Вт·ч/год – 78%), Япония (263, 83 млрд к. Вт·ч/год – 28 5%), Россия (160, 04 млрд к. Вт·ч/год – 12%), Корея (142, 94 млрд к. Вт·ч/год – 36%) и Германия (140, 53 млрд к. Вт·ч/год – 29% ). В мире действует 441 энергетический ядерный реактор общей мощностью 374, 692 ГВт Первый атомный ледокол «Ленин» , 1
Осенью 1961 года на полигоне Новая Земля прошло испытание, самой мощной в мире термоядерной бомбы АН 602 (она же «Царь-бомба» и «Кузькина мать» ). Характеристики изделия: длина почти 10 м, масса 26, 5 т. Мощность заряда первоначально составляла 100 Мт ТЭ. Чтобы представить себе эту мощность, нужно все снаряды Второй мировой войны сложить в одну высоченную гору, увеличить ее в двадцать раз, тогда и получится заряд, эквивалентный по мощности тому, который готовился к испытанию в 1961 году. По предложению А. Д. Сахарова мощность заряда была снижена вдвое для сокращения до приемлемого уровня количества радиоактивных осадков. 30 октября 1961 года самолет Ту-95 В с реальной бомбой на борту вылетел с аэродрома Оленья и взял курс на Новую Землю. В испытаниях участвовал также самолет-лаборатория Ту-16 А. Через два часа после вылета, бомба была сброшена с высоты 10 500 м по условной цели и через 188 секунд барометрически взорвана на высоте 4 200 м над уровнем моря (4000 м над целью). Взрыв был такой силы, что сейсмическая волна в земной коре, порожденная ударной волной, три раза обошла вокруг Земли. Вспышка была видна на расстоянии более 1000 км. Ядерный гриб взрыва поднялся на высоту 67 километров, диаметр его двухъярусной «шляпки» достиг (у верхнего яруса) 95 километров. Диаметр купола из раскаленных продуктов – 20 км.
«Царь-бомба» в Музее ядерного оружия Это испытание показало, что разработки в области ядерного оружия могут быстро перешагнуть критический для существования человечества предел. В августе 1963 года США, СССР и Великобритания подписали Договор о . запрещении испытаний ядерного оружия в космическом пространстве, под водой и на поверхности Земли. После вступления Договора в силу Советский Союз производил только подземные ядерные испытания. С 1949 по 1990 годы в СССР было проведено 715 ядерных взрывов. Из них: 156 в мирных целях, 494 подземных. В США с 1945 по 1992 годы было проведено 1056 ядерных взрывов. Из них: 27 в мирных целях, 723 подземных. По сравнению с США СССР провел в ~1, 5 раза меньше ядерных испытаний, но
В настоящее время осуществляется проект международного экспериментального термоядерного реактора (ИТЭР). Странами участницами проекта являются США, Япония, Китай, Индия, Южная Корея, Россия, а также страны ЕС. Задача ИТЭР заключается в демонстрации возможности коммерческого использования термоядерного реактора и решении физических и технологических проблем, которые могут встретиться на этом пути. В настоящее время проектирование реактора полностью закончено и выбрано место для его строительства – исследовательский центр Кадараш (фр. Cadarache) на юге Франции, в 60 км от Марселя. Подготовка строительной площадки в Кадараше началась в январе 2007 года. Первые реакции термоядерного синтеза планируется осуществить не раньше 2026 года. В течение 2017 – 2037 гг. запланировано проведение экспериментов, по завершении которых проект будет закрыт. После 2040 года реактор станет производить электроэнергию (при условии успешности экспериментов). В целом сооружения ITER будут представлять собой 60 -метровый колосс весом 23 тыс. тонн.
Схема термоядерного реактора ИТЭР
Наиболее важные события • 1959 29 декабря пуск исследовательского пучкового реактора ВВР-М в Гатчине • 1960 23 июня пуск пульсирующего реактора ИБР в Дубне • 1977 ИБР-2 с рекордной интенсивностью в импульсе
Действующий c 1959 года 18 Мвт реактор ВВР-М в ПИЯФ (Гатчина) 22
Наиболее важные события 1961 пуск высокопоточного реактора СМ-2 (100 МВт, С. М. Фейнберг, В. А. Цыканов, НИИАР, Димитровград) с непревзойденной до настоящего времени плотностью потока нейтронов 5 1015 н/с см 2. доклад о начале сооружения СМ на женевской конференции 1958 г. дал толчок к строительству HFBR (40 МВт, Брукхэвен, 1965 -1996) и HFIR (85 МВ, Окридж, 1965) в США После реконструкции - СМ-3, каналов не стало СМ-2
High Flux Isotope Reactor HFIR ORNL Oak-Ridge (1965) 85 MW (плотность потока 3 1015 н/с см 2) provides 161 days for more than 200 researchers each year 9 Available Instruments 3 Future Instruments
Brookhaven High Flux Beam Reactor (HFBR) 1965, остановлен в 1996 (когда в грунтовых водах около реактора был обнаружен тритий) Окончательно закрыт в 1999 г. 40 MW , плотность потока 1, 6 1015 н/с см 2 (с 1980 – 60 MW, 2, 4 1015 н/с см 2)
Пуск этих исследовательских реакторов сыграл решающую роль в том, что Российские ученые довольно быстро заняли и до сих пор занимают передовые позиции во многих областях нейтронных исследований. Были реализованы многие идеи (высказанные ранее нашими учеными); Так была предсказана возможность хранения нейтронов с малыми энергиями в «сосуде» , их сейчас называют ультрахолодными (УХН). Об их существовании и возможности использования для измерения времени жизни догадался Зельдович (1959). Первые УХН были получены на ИБРе в Дубне. В таких сосудах сейчас две группы (ПИЯФ и КИ) ведут измерения времени жизни. Магнитные «бутылки» для хранения УХН разработал Владимирский (ИТЭФ, 1960). Сейчас такая «бутылка» из постоянных магнитов реализована в ПИЯФ, на ней также ведутся измерения времени жизни нейтрона. Ф. Л. Шапиро предложил использовать УХН для поиска ЭДМ нейтрона (1962). Самый интенсивный источник УХН в мире был создан на ВВР-М. и получен рекордный результат по измерению ЭДМ нейтрона Пучок холодных поляризованных нейтронов был также самым интенсивным и до сих пор остался непревзойденным.
Ультрахолодные нейтроны Вещество в большинстве случаев для нейтрона является барьером (горкой)
Ультрахолодные нейтроны Быстрые нейтроны пройдут полость насквозь (взберутся на горку), ультрахолодные же будут накапливаться внутри полости. Впервые идея о возможности хранения УХН в полости за счет полного внешнего отражения была высказана Я. Б. Зельдовичем в 1959 г. , он также предложил использовать их для прямого измерения времени жизни нейтрона. До 1974 г. в литературе часто называли ультрахолодными нейтроны с энергиями E< 10− 4 э. В. В 1974 г. на 2 -й Международной школе по нейтронной физике в Алуште И. М. Франком и А. Штайерлом было предложено разделить эту область на две: – очень холодные нейтроны (ОХН): E<10− 4 э. В, – ультрахолодные нейтроны (УХН): E<10− 7 э. В. С тех пор такая классификация нейтронов стала общепринятой.
• На реакторах ИТЭФ и ПИЯФ были получены выдающиеся результаты по поиску и изучению нарушения фундаментальных симметрий в реакциях с нейтронами и при распаде самого нейтрона (Абов, Крупчицкий, Лобашев, Назаренко, Ерозолимский, Серебров), в частности, получено первое доказательство существования слабого нуклонного взаимодействия, т. е. универсальности СВ • Получено рекордное ограничение на величину ЭДМ нейтрона (Лобашев, Серебров) • С рекордной точностью измерено время жизни нейтрона (ПИЯФ – ОИЯИ) • Развита кристалл-дифракционная гамма-спектроскопия рекордного разрешения для изучения структуры ядра в (nгамма) реакциях (Сумбаев) • На мировой уровень вышла физика деления – обнаружены новые корреляционные эффекты (Данилян, Петров)
Направления нейтронных исследований v Нейтрон как объект и инструмент фундаментальных исследований Условия реализации: - уникальные прецизионные установки - высокоинтенсивные нейтронные пучки (холодные и ультрахолодные) v Нейтрон как инструмент для исследования материи Условия реализации: - нейтронные пучки различных энергий (источники горячих, тепловых, холодных и ультрахолодных нейтронов) - набор типовых установок коллективного пользования; - научное и техническое сопровождение
Нейтрон как объект фундаментальных исследований Изучение его фундаментальных свойств дает ключ к пониманию как структуры "элементарных" частиц и механизма их взаимодействий, так и процессов, происходящих в масштабах Вселенной. Это и разрешение загадки асимметрии материи и антиматерии во Вселенной (барионная асимметрия Вселенной), и «великое объединение» всех известных взаимодействий (теории великого объединения и суперсимметричные теории) Поиск электрического дипольного момента (ЭДМ) нейтрона Измерение времени жизни нейтрона Измерение электрического заряда нейтрона Измерение поляризуемости нейтрона Измерение корреляционных коэффициентов в β-распаде нейтрона Гравитационное взаимодействие нейтрона Изучение макроскопических квантовых эффектов нейтрона Поиск осцилляций нейтрон-антинейтрон, нейтрон-зеркальный нейтрон, … Поиск новых взаимодействий Нейтрино
Standard Model and beyond § Matter m’ M § Particles g m § Forces § Gauge symmetry § Coupling, mixings & symmetries § Mass and Higgs mechanism § Matter § Super-symmetry, … § Forces § S or T weak coupling, … § CP violation, … § New forces, … From Pignol’s presentation (Lund, 2009) Direct observation of particles versus indirect (virtual) effects g M g g A new resonance g g M New virtual effects M g A new force From M. J. Ramsey-Musolf’s presentation (ESS, Lund, 2009)
• Нейтроны и протоны это те "элементарные кирпичики", из которых построены атомные ядра обычного вещества. • Нейтроны играют важную роль в процессах звездного нуклеосинтеза, который определяет происхождение тяжелых элементов во Вселенной. • Нейтрон является естественным хронометром Вселенной, его время жизни играет существенную роль в первичном нуклеосинтезе. Согласно современным представлениям самые легкие элементы, водород, гелий и литий, сформировались в первые несколько минут после Большого Взрыва. Величина же времени жизни нейтрона существенно влияет на относительную распространенность этих элементов. Например, если бы n=1 c, то Вселенная состояла бы из одного водорода. При n порядка часа Вселенная была бы на 2/3 из Не и на 1/3 из Н • Нейтрон это уникальная частица, участвующая во всех известных взаимодействиях: в гравитационном, слабом, электромагнитном и сильном.
О нейтроне (1 э. В = 1, 6 10 -19 Дж)
Где мы лидируем или можем лидировать v Измерение времени жизни нейтрона методом хранения УХН в гравитационной материальной ловушке v Измерение времени жизни нейтрона методом хранения УХН в магнитной ловушке v Измерение корреляционных констант -распада нейтрона v Поиск ЭДМ нейтрона магниторезонансным методом v Поиск ЭДМ нейтрона дифракционным методом при дифракции холодных нейтронов в кристаллах без центра симметрии v Изучение новых возможностей измерения заряда нейтрона и его гравитационного взаимодействия (ХН – дифракция по Лауэ, УХН – интерферометр с интерф. фильтрами, квантовые уровни) v Изучение асимметрий эмиссии легких заряженных частиц, нейтронов и гаммаквантов в тройном делении 235 U поляризованными нейтронами v Измерение Р-нечетной асимметрии в реакциях 6 Li(n, )3 H, 10 B(n, )7 Li для определения слабой константы нейтрального тока v Ядерная спектроскопия (ядра, удаленные от дорожки стабильности, лазерная спектроскопия, кристалл-дифракционная и бета-спектроскопия)
Нейтроны в физике конденсированного состояния • Нейтроны тепловых энергий от реактора имеют длины волн, сравнимые с межатомными расстояниями, а энергии – с энергиями элементарных возбуждений в веществе • Они электронейтральны и обладают магнитным моментом • Нейтроны взаимодействуют с атомными ядрами, а не с электронами оболочки атомов, как рентгеновские и гаммалучи, что обусловливает их большую "контрастность" (чувствительность) в различении атомов, близко расположенных в таблице Менделеева элементов. • Особенно это относится к легким элементам (водород, кислород и др. ), идентификация которых в телах, содержащих тяжелые элементы, почти невозможна рентгеновскими и гамма-методами,
Нейтроны в физике конденсированного состояния Свойства нейтронов делают их незаменимым инструментом: • Для изучения кристаллической и магнитной структур веществ – распределения атомов и магнитных моментов в пространстве. • Для исследования динамики атомных и спиновых колебаний. • Для исследований в биологии, фармакологии, медицине. • Для исследований новых материалов, в том числе конструкционных, а также изготовленных с использованием нанотехнологий (катализаторы, компоненты водородной энергетики, медицинские препараты, препараты для фотодинамической и нейтронозахватной терапии онкологических заболеваний, магнитные материалы,
Нейтрон как инструмент для исследования материи Используемые методы исследований основаны на особых свойствах нейтрона, таких как: • отсутствие электрического заряда позволяет нейтронам проникать глубоко внутрь образцов без поглощения в веществе; • наличие магнитного момента дает возможность исследования микроскопической магнитной структуры объекта, включая магнитные флуктуации в материале; (эксперименты с поляризованными нейтронами) • используя наличие спина нейтрона можно изучать ориентацию ядер в атомах среды; • энергия нейтронов может быть сопоставима с энергиями элементарных возбуждений, что позволяет исследовать взаимодействие атомов среды, колебания молекул, решеточные моды, динамику атомных движений; (неупругое рассеяние – спектрометры) • длина волны нейтронов сравнима с межатомными расстояниями. Это позволяет получать информацию о деталях структуры с размерами от 10 -10 до 10 -6 м. (упругое рассеяние – дифрактометры, малоугловые установки)
Немного истории Открытие радиоактивности • В начале 1896 г. Анри Беккерель обнаружил, что соли урана испускают проникающее излучение. Уран стал первым открытым радиоактивным химическим элементом. • Через 2 года Мария и Пьер Кюри обнаружили подобные свойства у тория и открыли два новых радиоактивных элемента полоний и радий. • в 1903 г. им была присуждена Нобелевская премия: Беккерелю за открытие спонтанной радиоактивности, а супругам Кюри за исследование радиационных явлений, открытых профессором Анри Беккерелем 39
Альфа-, бета-, гамма-радиоактивность v В 1898 г. Резерфорд обнаружил две различные по проникающей способности компоненты радиоактивного излучения, названные им - и излучением. v В 1900 г. Виллард нашел третью, наиболее проникающую компоненту – -излучение, названную так по аналогии v Исследования показали, что лучи – это -частицы – ядра гелия (масса 4 а. е. м, заряд +2 e, v~10000 км/с), -лучи – это поток электронов, -лучи представляют собой коротковолновое электромагнитное излучение с <10– 10 м К–свинцовый контейнер, П – радио 40 активный препарат, Ф – фотопластинка, B – магнитное поле.
НЕЙТРИНО • С открытия -распада ядер началась долгая история исследований слабого взаимодействия. • В 1914 английский физик Дж. Чедвик обнаружил, что электроны, испускаемые при бета-распаде атомных ядер (в отличие от альфа-частиц и гамма-квантов, испускаемых при др. видах радиоактивных превращений), имеют непрерывный энергетический спектр. • Ферми в 1933 году построил первую теорию, используя гипотезу Паули, выдвинутую в 1931 г. для объяснения сплошного спектра -частиц (и, тем самым, для спасения закона сохранения энергии): • В этом процессе наряду с электроном испускается легкая нейтральная частица – нейтрино. 41
Открытие нейтрона • Открытие нейтрона явилось следствием опытов по расщеплению легких ядер -частицами, начатых Резерфордом в 1919 году. Он облучал азот 14 N частицами и в результате получил протоны с большой длиной пробега. • До 1931 года ускорителей частиц не существовало (первый циклотрон был запущен в 1931 г. Лоуренсом, Нобелевская премия по физике в 1939 г. , Калифорнийский университет, Беркли, США). Первый Генератор Кокрофта. Уолтона, прообраз линейного ускорителя был построен в 1932 году в Кавендишской лаборатории), поэтому реакция ( , p), с -частицами, испускаемыми естественными радиоактивными элементами, была единственной известной ядерной реакцией. • Практически одновременно, 10 октября 1932 года такой же эксперимент с искусственно ускоренными протонами впервые в СССР был проведен в УФТИ (Украинский физико-технический институт) в Харькове. Харьковские физики Александр Ильич Лейпунский, Кирилл Дмитриевич Синельников, Антон Карлович Вальтер и Георгий Дмитриевич Латышев всего лишь на пять месяцев отстали от Джона Кокрофта и Эрнеста Уолтона. • За период с 1921 по 1924 г. было установлено, что при бомбардировке частицами большинство легких элементов вплоть до калия (заряд ядра Z должен быть не очень велик, чтобы -частица с энергией в несколько Мэв могла преодолеть кулоновское отталкивание) за исключением углерода и кислорода, испускают протоны. Кроме того, в этих реакциях постоянно возникает элемент, следующий по порядку в периодической системе. Все это 42 вполне вписывалось в рамки представления о веществе, как о состоящем из протонов и электронов.
Открытие нейтрона • В 1930 году Вальтер Боте и Ганс Беккер обнаружили, что при бомбардировке ядер бериллия -частицами вместо протонов возникает проникающее излучение, которое очень слабо поглощается свинцом и воздействует на счетчик Гейгера-Мюллера. При бомбардировке ядер бериллия альфа-частицами от радиоактивного полония возникает проникающее излучение -- бериллиевые лучи. • Они заявили, что новое излучение имеет проникающую способность, такую же, как очень жесткие гамма-лучи. Поэтому его приняли сначала за жесткое -излучение. В 1932 году Ирен Кюри и Фредерик Жолио показали, что бериллиевые лучи обладают удивительным свойством выбивать быстрые протоны из водородосодержащих веществ, например, из парафина. Может быть это -кванты очень • большой энергии? 43
Эффект Комптона 44
Открытие нейтрона • Решающий шаг сделал Чэдвик, предположивший и доказавший простыми экспериментами, что это загадочное излучение есть не что иное, как поток нейтральных частиц с массой близкой к массе протона. • В своей статье он писал: ". . . Все трудности исчезают, если предположить, что излучение состоит из частиц с массой 1 и зарядом 0, то есть из нейтронов. Можно предположить, что в результате захвата -частицы ядром 9 Be образуется ядро 12 C и испускается нейтрон". 45
Ход его рассуждений стоит проследить более детально. Кюри и Жолио при помощи ионизационной камеры установили, что бериллиевые лучи выбивают из парафина протоны, пробег в воздухе которых достигает 26 см, что соответствует энергии в 4, 3 Мэ. В. Образование протонов было доказано путем наблюдения их треков в камере Вильсона. Если считать бериллиевые лучи -квантами, то можно оценить энергию, которую они должны иметь, чтобы сообщить протонам (из водорода) такую энергию. 46
Формула Дебая Комтона Рассмотрим процесс рассеяния -квантов с энергией и импульсом k на покоящемся протоне (или на какой-либо другой заряженной частице с массой m) 47
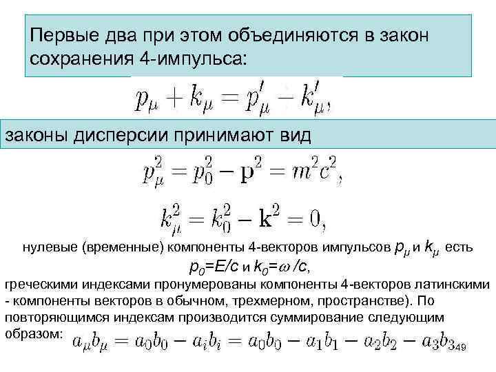
Законы сохранения энергии и импульса имеют вид Кроме того, важна связь между энергией и импульсом частиц(законы дисперсии): для протона для фотона Эти уравнения полностью определяют поставленную задачу. Однако для упрощения вычислений их удобно переписать в четырехмерной форме 48
Первые два при этом объединяются в закон сохранения 4 -импульса: законы дисперсии принимают вид нулевые (временные) компоненты 4 -векторов импульсов pµ и kµ есть p 0=E/c и k 0= /c, греческими индексами пронумерованы компоненты 4 -векторов латинскими - компоненты векторов в обычном, трехмерном, пространстве). По повторяющимся индексам производится суммирование следующим образом: 49
в лабораторной системе отсчета pµ =(p 0 = E/c, , p = 0) Подставляя E = mc 2 и E' = - ' + mc 2 50
получим Учитывая связь импульса с длиной волны k= 2 ħ/ , получим известную формулу Дебая Комптона: Она описывает "покраснение" фотона в результате рассеяния на электроне. Эта формула (и сам эффект комптоновского смещения частоты) является существенно квантовой. В классическом пределе ħ 0 изменение длины волны фотона при рассеянии исчезает, что и имеет место в классической 51 электродинамике
Следует также обратить внимание на очень важную и часто встречающуюся в квантовой физике величину 52
Масса нейтрона 53
Масса нейтрона 54
Масса нейтрона • Уже тогда можно было сделать вывод, что ядро не может иметь возбужденных уровней с такой энергией, и, следовательно, в таком предположении нарушается энергетический баланс. • Кроме того, было установлено, что число протонов отдачи в несколько тысяч раз больше числа, которое получается из хорошо подтвержденной на опыте формулы Клейна--Нишины, определяющей вероятность Комптон-эффекта. • Чэдвик также установил, что, кроме протонов, бериллиевые лучи способны выбивать и другие легкие ядра Li, Be, B, C, N. Энергии этих ядер можно было определить либо по длине пробега, либо по величине импульса в ионизационной камере. Оказалось, что ядра отдачи азота, например, имеют энергию 1, 2 Мэ. В. Для образования таких ядер за счет Комптон-эффекта гамма-кванты уже должны были бы иметь другую, еще большую, энергию ~70 Мэ. В. • Далее Чэдвик предположил, что обнаруженное Боте и Беккером излучение состоит не из гамма-квантов, а из частиц с конечной массой покоя. Эта гипотеза привела к прекрасному согласию со всей совокупностью результатов экспериментов и позволила определить эту 55 массу.
Масса нейтрона • Опять рассматривая только лобовые соударения, для столкновения массивных частиц (нейтронов) с массой m с ядром (массы M) можно написать законы сохранения энергии и импульса: • mv 2 = mv' 2 + MV 2, • Mv = mv' +MV, • где v, v' - скорости нейтрона до и после столкновения, V - скорость ядра отдачи Исключая v', получим V =2 mv/(M+m). 56
Масса нейтрона Для определения массы нейтрона нужно измерить максимальную энергию отдачи двух различных ядер: E 1 = M 1 V 12/2, E 2 = M 2 V 22/2, и знать их массы M 1, M 2 V 1/V 2 = (M 2+m)/(M 1+m). Подставляя сюда полученные из опыта скорости ядер отдачи водорода и азота (3, 3 109 и 4, 7 108 см/с), Чэдвик получил m = 1, 15 а. е. м. с точностью 10 %. Если теперь найти эту массу по другой паре ядер, то получится тот же самый результат В этой же работе был предложен другой способ измерения массы нейтрона, основанный на балансе энергий и масс объектов, участвующих в реакции, в которой образуется нейтрон. Впоследствии все работы по 57 уточнению массы нейтрона были основаны именно на этом принципе.
Магнитный момент нейтрона • Гипотеза о наличии у нейтрона магнитного момента возникла 1934 году, когда развитая О. Штерном с сотрудниками техника измерения магнитных моментов молекул за счет отклонения молекулярного пучка в неоднородноммагнитном поле (опыты Штерна - Герлаха) позволила измерить магнитные моменты протона и дейтона. • Оказалось, что они существенно различны. • В работе Эстермана и Штерна (апрель 1934 г. ) была высказана мысль, что магнитный момент дейтона должен быть равен сумме магнитных моментов составляющих его протона и нейтрона и дана оценка на величину магнитного момента нейтрона µn в 1, 5 - 2 ядерных магнетона µN (прямое доказательство существования магнитного момента нейтрона путем его непосредственного измерения было получено лишь в 1940 г. в опытах Альвареца и Блоха, которые получили величину µn =(-1, 935 0, 030) µN. • Почти одновременно и, несомненно, независимо в ДАН СССР появилась работа И. Е. Тамма и С. А. Альтшуллера. Анализируя данные о магнитных моментах ядер, известные из спектроскопических работ по сверхтонкому расщеплению, Тамм и Альтшуллер также пришли к выводу о существовании у нейтрона отрицательного магнитного момента, имеющего величину порядка 0, 5 я. м. 58
Магнитный момент нейтрона Что такое ядерный магнетон? Из уравнения Дирака (написанного им в 1928 г. ) следует, что любая "элементарная" частица с зарядом e, спином ½ и массой m обладает магнитным моментом Этот дираковский магнитный момент для электрона совпадает с магнетоном Бора µB, а для протона называется ядерным магнетоном: Заметим, что опять возникла знакомая нам комптоновская длина волны частицы. Таким образом, в теории Дирака, если измерять магнитные моменты в ядерных магнетонах, магнитный момент протона µp=1, а нейтрона µn = 0. Однако из эксперимента следует, что у нейтрона µn= -1, 9, а у протона µp = 2, 8. 59
Магнитный момент нейтрона Отличие магнитного момента от дираковского называется аномальным магнитным моментом: µ = µ - µD. То есть магнитный момент нейтрона целиком аномален. Кроме того, нетрудно заметить, что аномальные магнитные моменты протона и нейтрона приблизительно равны, но противоположны по знаку: µ n= -1, 9, µ p = + 1, 8. Это говорит о достаточно сложной структуре нуклонов (в этом смыслеони не элементарны). С точки зрения мезонной теории ядерных сил, нуклоны непрерывно испускают и поглощают -мезоны т. е. они окружены мезонным облаком, а поскольку протон и нейтрон испускают -мезоны разных знаков, то, в принципе, можно понять разный знак и приблизительное равенство аномальных моментов по величине. 60
Магнитный момент нейтрона Размер этого облака (а следовательно, и нуклона) можно оценить из простых соображений, пользуясь соотношением неопределенностей. Самопроизвольное рождение -мезона (или другой частицы) нарушает закон сохранения энергии по крайней мере на величину энергии покоя mc 2. Из соотношения неопределенностей следует, что такое нарушение может произойти лишь на время t ħ/mc 2, за это время -мезон может улететь от нуклона на расстояние не большее c t, Таким образом, размер r. N нуклона (размер мезонного облака) есть: r. N = c t = ħ/m c = с /2 Этот результат есть следствие теории относительности (связь массы и энергии) и квантовой механики (соотношение неопределенностей). Он имеет общий и глубокий смысл, а именно: в релятивистской квантовой теории число частиц в принципе не сохраняется, одни частицы могут исчезать, а другие появляться. Поэтому такая теория должна естественным образом описывать рождение и уничтожение частиц, в частности, процессы распада 61 элементарных частиц
Магнитный момент нейтрона В настоящее время можно утверждать, что и протоны, и нейтроны (в том числе и -мезоны) состоят из точечных (с размерами < 10 -16 см) частиц. Это u и d-кварки с дробными зарядами eu=2/3 e, ed=-1/3 e и спинами s=1/2. В силу бесструктурности будем считать, что они обладают дираковскими магнитными моментами, т. е. их магнитные моменты пропорциональны зарядам. Вычислим отношение магнитных моментов нейтрона и протона, предположив, что спины одинаковых кварков в них объединены в суммарный спин 1, который, складываясь со спином третьего кварка, дает спин нуклона, равный 1/2. Это можно сделать, зная элементарные правила сложения угловых моментов в квантовой механике, ep= 1, en= 0 62
Магнитный момент нейтрона Обозначим и - волновые функции двухкварковых систем с угловым моментом 1 и проекцией на ось квантования =-1, 0, 1. Волновую функцию одиночных u и d-кварков со спином 1/2 и проекцией ( = 1/2, 1/2) запишем в виде и , тогда для нейтрона В результате, магнитный момент нейтрона: 63
Магнитный момент нейтрона Предполагая далее, что магнитные моменты кварков пропорциональны их зарядам , получим Выражение для магнитного момента протона можно получить простой заменой : Используя экспериментально измеренные величины магнитных моментов нейтрона и протона для того же отношения, будем иметь 64
Магнитный момент нейтрона • Таким образом, простая гипотеза о кварковом составе нуклонов и простые рассуждения привели к результату, прекрасно согласующемуся с экспериментальными данными. Из этого примера также видно, как электромагнитные свойства нейтрона могут быть связаны с гораздо более глубоким строением элементарных частиц. • Наши рассуждения можно продолжить. Например, мы подтвердили наше предположение, что спины одинаковых кварков в нуклоне параллельны, но оно противоречит принципу Паули. • Чтобы устранить противоречие, нужно, например, ввести новое квантовое число. В современной теории это так 65 называемый цвет кварка.
О природе ядерных сил • Как и чем удерживаются нуклоны в ядре, несмотря на сильное кулоновское расталкивание протонов? • Ясно, что должно быть взаимодействие более сильное, чем кулоновское, и кроме того гораздо более короткодействующее. • Юкава предположил в 1934 году, что таким может быть взаимодействие, обусловленное обменом некоторой массивной частицей, и получил вид потенциала взаимодействия. Эта гипотеза блестяще подтвердилась: через некоторое время в 1947 г. такие частицы -мезоны были обнаружены (следует отметить, что сначала в качестве кандидата в "переносчики" ядерного взаимодействия рассматривался открытый в 1937 г. также в космических лучах мюон).
О природе ядерных сил • А теперь поясним, что понимается под "обменом", как за его счет можно получить взаимодействие и какой вид оно будет иметь. • Рассмотрим, например, молекулярный ион водорода, т. е. два протона и электрон, который их связывает.
Когда протоны далеко друг от друга, имеются два состояния: |1 электрон связан с первым протоном и |2 электрон связан со вторым протоном Энергии этих состояний обозначим E 1 и E 2 (в нашем случае эти энергии одинаковы), так что можно написать:
О природе ядерных сил • Здесь H 0 гамильтониан системы при большом расстоянии между протонами. • Что произойдет, если мы будем сближать протоны? • Появляется вероятность того, что за счет туннельного эффекта электрон от одного протона перейдет к другому, т. е. возникает некая добавка V к гамильтониану H 0, которая приводит к переходам из первого состояния во второе и наоборот |1 |2. • В результате нужно решать уравнение Шредингера с учетом этой добавки:
О природе ядерных сил Будем искать решение в виде Для коэффициентов (a 1, a 2) получим уравнение Шредингера в матричном виде: Здесь мы приняли, что взаимодействие V приводит только к перемешиванию состояний 1 и 2, но не изменяет их энергию, т. е. m|V|m = 0.
О природе ядерных сил Условие разрешимости этой однородной системы уравнений (секулярное уравнение) определяет новые энергии нашей двухуровневой системы с учетом добавочного взаимодействия, обусловленного туннельными переходами. Если состояния вырождены, т. е. E 1=E 2= (наш случай)
О природе ядерных сил В этом случае из уравнений следует ! Это означает, что для вырожденных состояний сколь угодно малое возмущение их полностью перемешивает: возникают симметричная и антисимметричная комбинации этих состояний с разными энергиями ("отталкивание" уровней при пересечении). Эта разница возрастает с уменьшением расстояния, поскольку при этом растет вероятность туннелирования электрона.
О природе ядерных сил Таким образом, например, если энергия симметричного состояния уменьшается, то можно сказать возникает добавочное притяжение между протонами, которое и уменьшает энергию системы при сближении (в квантовой химии такое состояние имеет название: связующая орбиталь. Физический смысл возникновения притяжения также понятен: для симметричного состояния электрон концентрируется в основном между протонами, чем и уменьшает их отталкивание. Аналогично антисимметричное состояние (разрыхляющаяорбиталь), для которого электрон концентрируется за протонами, имеет более высокую энергию, что эквивалентно добавочному отталкиванию протонов.
О природе ядерных сил Это добавочное отталкивание или притяжение определяются величиной |V 12|, которую просто оценить из следующих соображений. Эта величина пропорциональна амплитуде вероятности найти электрон у второго протона на расстоянии R от первого при условии, что он связан с первым протоном. А это есть не что иное, как просто значение волновой функции электрона, связанного в яме (первый протон), в области за ямой на расстоянии R, во второй яме (второй протон) Заметим, что =1/a, где а – боровский радиус
О природе ядерных сил Таким образом, из-за обмена электроном возникает дополнительное короткодействующее взаимодействие, аналогичное потенциалу Юкавы, который получается, если представить, что два нуклона обмениваются -мезоном, которого реально не существует. Что бы это могло значить? А то, что высота барьера (а точнее, энергия связи) равна всей массе -мезона. Другими словами, вблизи одного из нуклонов появляется -мезон с нулевой полной энергией E (с энергетической точки зрения ничего не появляется) и поглощается вторым нуклоном.
О природе ядерных сил Из равенства нулю энергии -мезона следует (как и в случае подбарьерного электрона) мнимость импульса Т. е. амплитуда вероятности найти -мезон у второго нуклона и, соответственно, взаимодействие между нуклонами, обусловленное обменом такого рода виртуальным -мезоном, будет иметь вид
О природе ядерных сил Это и есть потенциал Юкавы. Радиус действия ядерных сил определяется комптоновской длиной волны -мезона и имеет порядок 10 -13 см, эта величина является единицей измерения длины в ядерной физике и носит название ферми (Фм). Если массу частицы "переносчика" взаимодействия положить равной нулю, получим закон Кулона. Кулоновское взаимодействие и возникает в результате обмена заряженных частиц безмассовыми фотонами.
О природе ядерных сил Заметим, что константа g с размерностью заряда характеризует амплитуду рождения -мезона нуклоном (плотность мезонного облака вокруг нуклона или силу взаимодействия между нуклонами) так же, как заряд частицы - амплитуду излучения виртуальных фотонов (величину электрического поля). Виртуальные частицы (при выполнении законов сохранения энергии и импульса) могут превращаться в реальные, и тогда эти константы будут характеризовать уже амплитуды реальных процессов с участием -мезонов или фотонов. Обезразмеренная константа g 2/ħc, имеет величину порядка единицы, поэтому взаимодействие называется сильным (для электромагнитного взаимодействия ту же роль играет постоянная тонкой структуры =e 2/ ħc, которая равна 1/137. С большой величиной константы g связаны трудности в описании сильного взаимодействия в рамках мезонной теории, в частности, неприменима теория возмущений, которая привела к замечательным результатам в квантовой электродинамике.
«Базовые» установки нейтронных исследований Действующий 18 Мвт реактор ВВР-М в ПИЯФ (Гатчина) 57 Мвт реактор HFR Института Лауэ-Ланжевена в Гренобле
Прецизионное измерение времени жизни нейтрона ( А. П. Серебров)
Последний «сюрприз» : измерение времени жизни нейтрона. Лучшие результаты Пучковые эксперименты: • 886. 8± 1. 2± 3. 2 (NIST, 2003) • 889. 2± 4. 8 (Sussex-ILL, 1995) Particle Data 2003 (без ПИЯФ - ILL, 2004): n = (885. 7 0. 8) с, T 1/2= 613, 9± 0, 6 с Хранение УХН в материальных ловушках: • 885. 4± 0. 9± 0. 4 (КИ-ILL, 1997) • 882. 6± 2. 7 (КИ-ILL, 1997) • 888. 4± 3. 1± 1. 1 (ПИЯФ, 1992) • 887. 6± 3. 0 (ILL, 1989) • 878. 5± 0. 7± 0. 3 (ПИЯФ-ILL, 2004) (6, 5 от мирового среднего) • 880. 6± 1. 8 (ILL, 2010) Магнитная ловушка ПИЯФ (2008) n= (878, 3 1, 9) с (не вошел в PDG 2011) Предварительные результаты КИ Электронная версия Particle Data 2011 881. 5 ± 2. 2 (КИ-ILL, 2008) 879. 7± 0. 95± 0. 5 (КИ-ILL, 2010) (не вошли в PDG 2011) Новое среднемировое значение: 880. 0 ± 0. 9 с (Серебров, 2011). 881. 6 ± 0. 85± 1. 9 (КИ-ILL, 2012) Particle Data 2012 Mean life τ = 880. 1 ± 1. 1 s
Время жизни нейтрона и Стандартная модель v Новый результат устранил наметившееся нарушение унитарности CKM-матрицы. v Во-вторых, он на 0, 15% уменьшил предсказываемую распространеность гелия во Вселенной, тем самым приближая ее к величине, получаемой из наблюдений молодых галактик. v В-третьих, новое время жизни нейтрона, улучшает согласие с барионной асимметрией, полученной методом наблюдения реликтового излучения в микроволновом диапазоне. v В-четвертых, изменяет сечение рассеяния нейтрино на протоне
Магнитная ловушка из постоянных магнитов для хранения УХН (В. Ф. Ежов) PNPI RAS (Russia), ILL (France), TUM (Germany) B ≈ 1, 2 Тл. | B| = 2 Тл/см. • Время жизни нейтрона 878, 0 1, 9 с.
ЭДМ нейтрона Наличие электрического дипольного момента нейтрона нарушает как Р-инвариантность, так инвариантность относительно обращения времени (Т) и, следовательно, СР-инвариантность dn < 3 10 -26 e см, (90% C. L. ) ( ILL–CCLRC–Univ. Sussex) PRL, 2006, 97, 131801 - не намного лучше результата d 9, 7 10 -26 e см, ПИЯФ, 1989 n 17 летней давности Если нейтрон представить в виде шара размером R ~ 10 -13 см, то d/R ~ 3 10 -13. Это одна из самых высоких достигнутых точностей. Такая доля от радиуса Земли составляет ~ 2 мкм
История измерений ЭДМ началась с экспериментов Н. Рамзея (публикация 1957 г. ) Стандартная модель a dn~(10 -31 -10 -33) e см Барионная асимметрия Вселенной: nb/n ~10 -25 Новая физика для объяснения барионной асимметрии - nb/n ~10 -10 dn~(10 -26 -10 -28) e cm in-flight magnetic resonance Neutron scattering UCN magnetic resonance
Реактор ПИК – будущее нейтронных исследований в России !?
Петров и Коноплев Пучковый Исследовательский Корпусной (Комплекс) К. А. Коноплев – известный альпинист, «снежный барс» (он покорил пять горных вершин (ПИКов), высотой более 7000 м
Моисей Александрович Марков в ПИЯФ
Intermediate Reactor cooling system Emergency cooling system Reactor tank Hall of horizontal beams Vent hall New Research nuclear reactor PIK complex Hall of light water rectification Technology hall Inclined channels hall Reactor shaft Technology hall Alexander Kurbakov, Petersburg Nuclear Physics Institute, Gatchina, RUSSIA IAEA Meeting on Investigating Formation of Neutron Scattering Research Reactor Coalition Vienna, Austria, February 11 -13, 2008 Reactor control panel
Реактор ПИК Мощность 100 МВт • • Максимальна плотность 6 МВт/л (меньше 8 МВт/л на СМ-2) Объем активной зоны 51 л Диаметр 390 мм Высота 500 мм • ТВЭЛы ПИК: • • − обогащение − 90% − UO 2 в Cu (Be) матрице − плотность урана в матрице − 1. 5 г/ см 3 − плакировка − нержавеющая сталь толщиной 0. 16 мм − концентрация топлива по урану-235 − 600 г/л (полный вес ~ 27 кг) • Отражатель − D 2 О: • Диаметр − 2. 5 м • высота − 2 м • Контур охлаждения: • • – теплоноситель − Н 2 О − давление − 50 атм. − расход − 2400 м 3/час − вх. /вых. температура − 50/700 С
Место реактора ПИК в нейтронных исследованиях • Параметры нейтронных пучков и экспериментальных возможностей реактора ПИК являются действительно уникальными, – аналогичные существуют лишь в Международном Институте Лауэ-Ланжевена в Гренобле, и нигде в мире, по-видимому, в ближайшие 10 15 лет созданы не будут.
Neutrons for Europe Institut Laue Langevin, Grenoble, France HFR на сегодня лучший реактор в мире по потокам и оснащенности экспериментальным оборудованием
Сравнительные характеристики HFR (ILL) Тепловая мощн. ПИК (ПИЯФ) 58. 3 MW 100 МВт Плотность потока в отраж. 1, 2 x 1015 н/см 2 c (донышки каналов) Поток в ЦЭК (в центр. водной полости) нет 5 x 1015 н/см 2 c Горизонт. Каналы, в т. ч касательные (сквозные) 13 1 4 10 3 6 1 (ОХН и УХН) 6 (облучение) Число дней работы в году 200 250 Позиции на пучк. 40 50 Наклонные Вертикальные
Сравнительные характеристики Схема расположения экспериментальных каналов реакторов ПИК и HFR ПИК HFR
FRM II Garching, 20 MW = 8 x 1014 cm-2 s-1 ~ 240 days per year 21 instruments in routine operation (2010) 9 instruments under construction half of the experiments are performed using cold neutrons
Крупнейший в мире международный центр нейтронных исследований – ИЛЛ В течение года около 1200 ученых, более чем из 40 стран, проводят в нем свыше 800 экспериментов, отобранных экспертными советами по приоритетным направлениям физики, химии, биологии, материаловедения, энергетики, а также по разработке современных промышленных технологий, новых материалов, био- и нанотехнологий. Реактор в ИЛЛ обладает сейчас наиболее интенсивными в мире пучками нейтронов широкого энергетического спектра, на которых размещено около 40 современных установок. Данный инструментальный парк, стоимостью порядка 1 млрд. Евро создавался Европейским сообществом в течение более 30 лет, при регулярных вложениях в него порядка 15 млн. Евро в год Он оборудован источниками горячих, холодных и ультрахолодных нейтронов, двумя нейтроноводными залами, в которых размещена большая часть из этих установок на пучках тепловых (4 нейтроновода) и холодных (8 = 6+2 нейтроноводов).
На 1 эксперимент в ИЛЛ обычно требуется от 3 -х до 14 -и дней пучкового времени и 2 -3 человека. Интенсивные пучки из реактора ИЛЛ (также, в будущем, из ПИК) и его нейтронных источников, сфокусированные специальными устройствами, обеспечивают на образце в большинстве установок поток нейтронов нужной энергии в 50 - 100 раз выше, чем, например, на реакторах ИР-8 в Курчатовском институте или ВВР-М в Гатчине. Это означает, что на проведение одного подобного эксперимента на ВВР-М или ИР-8 потребуется от 150 до 1500 дней чистого времени измерений (т. е. несколько лет штатной работы реактора). Россия при вкладе 150 млн. руб. в год (это приблизительно цена двух установок) может иметь доступ к этому уникальному приборному парку, что чрезвычайно важно для сохранения лидирующих позиций по ряду направлений.
Современный статус реактора ПИК 28 февраля 2011 г. в рамках программы подготовки реактора к физическому пуску состоялась загрузка топливных элементов в активную зону реактора. Достигнута критичность. В настоящее время реактор готов к физическому пуску. Заполнение шахты реактора водой
Санпропускник Технологический зал. Установка корпуса реактора Главный щит управления
Загрузка топливных элементов
Самописец «видит» нейтроны Загружено 9 топливных элементов
Главный щит управления – реальная работа
Приборный парк реактора ПИК ПОРОШКОВЫЕ ДИФРАКТОМЕТРЫ 1. D 1 Суперпозиционный многосекционный порошковый дифрактометр (Трунов, Ульянов. ГЭК-9). 2. D 2 Многосчетчиковый порошковый дифрактометр холодных нейтронов( Курбаков, Смирнов. Нейтроноводный зал). 3. D 3 Порошковый многодетекторный дифрактометр тепловых нейтронов, сверхвысокие давления (Дубна, КИ. ГЭК-9). КРИСТАЛЛИЧЕСКИЕ ДИФРАКТОМЕТРЫ 4. DC 1 - Четырехкружный дифрактометр. (Черненков. ГЭК-9) 5. DC 2 - Дифрактометр поляризованных нейтронов. (ГЭК-8, горячий источник) 6. DC 3 – Монокристальный дифрактометр нейтронов для высокомолекулярных соединений (Трунов, МГУ. Зал наклонных каналов). МАЛОУГЛОВЫЕ ИНСТРУМЕНТЫ 7. S 1 - Малоугловой дифрактометр поляризованных нейтронов "Тензор". (Рунов) 8. S 2 - Малоугловой дифрактометр "Мембрана". (Лебедев) 9. R 1 - Рефлектометр поляризованных нейтронов с вертикальной плоскостью отражения. (Гордеев) 10. R 2 - Многоволновой многомодовый рефлектометр. 11. SEM - Модифицированный спин-эхо спектрометр. 12. Т 1 - Текстурометр с трехмерным анализом поляризации. (Гордеев) 13. R 3 - Тест-рефлектометр (нейтронная оптика). (Плешанов)
Приборный парк реактора ПИК СПЕКТРОМЕТРЫ НЕУПРУГОГО РАССЕЯНИЯ 1. IN 1 - Трехосный спектрометр тепловых нейтронов (Вахрушев, ФТИ). 2. IN 2 - Трехосный спектрометр холодных нейтронов. 3. IN 3 - Трехосный спектрометр поляризованных нейтронов "СПИН“ (c КИ). 4. IN 4 - Многороторный спектрометр по времени пролета. (Лебедев) 5. IN 5 - Корреляционный спектрометр поляризованных нейтронов. Уникальные установки для ФКС v Вета-ЯМР - спектрометр тепловых нейтронов (ИТЭФ). v Спектрометр на совершенных кристаллах супермалоуглового рассеяния (ИТЭФ) v Кристалл-дифракционная интроскопия совершенных кристаллов v Низкотемпературная петля для исследования материалов
Приборный парк реактора ПИК Уникальные установки для ФЭЧАЯ Спектрометры для поиска ЭДМ нейтрона УХН - дифференциальный двухкамерный, мультикамерный ХН - кристалл-дифракционный Установки для измерения времени жизни нейтрона УХН – гравитационная ловушка УХН – магнитная ловушка Корреляционный спектрометр для исследования бетараспада нейтрона Призменный магнитный бета-спектрометр Установки для активационного и нейтронрадиационного анализов элементного и изотопного составов вещества ¨ Масс-сепаратор ИРИНА ¨ Кристалл-дифракционный гамма-спектрометр
Планируемое размещение инструментов в нейтроноводном зале: D-2 – многосчетчиковый порошковый дифрактометр холодных нейтронов, IN-2 – 3 -х осный спектрометр холодных нейтронов, NERO – рефлектометр поляризованных нейтронов с анализом поляризации, R 1 -REVERANS – рефлектометр поляризованных нейтронов с вертикальной плоскостью рассеяния, Sp-Echo – спин-эхо спектрометр, R-3 – рефлектометр с векторным анализом поляризации и позиционно-чувствительным детектором, SANS-2, SANS-3, MEMBRANA – малоугловые установки, TENZOR – малоугловой дифрактометр с анализом поляризации нейтронов, BNMR – -ЯМР спектрометр (ИТЭФ), POLDI – диффрактометр поляризованных нейтронов с 2 D-детектором, R 2 -TEST – нейтроннооптический рефлектометр, 2 CD –ультрамалоугловой дифрактометр на совершенных кристаллах, SESANS – установка спин-эхо ультрамалоуглового рассеяния. Красным отмечены приборы перемещаемые и GKSS
ДИФРАКТОМЕТРИЧЕСКИЙ КОМПЛЕКС ГЭК 8, 9 Дифрактометр для исследования вещества под высокими давлениями Суперпозиционный многосекционный порошковый (ОИЯИ, КИ, ПИЯФ) дифрактометр высокого разрешения (4 секции, 48 детекторов) Дифрактометр поляризованных нейтронов Многодетекторный порошковый дифрактометр Четырехкружный нейтронный дифрактометр
Трехосный спектрометр поляризованных нейтронов (ПИЯФ, КИ, ГЭК 2) Времяпролетный спектрометр неупругого рассеяния (ГЭК 3) Трехосный кристаллический спектрометр тепловых нейтронов (ФТИ, ГЭК 10) «Вектор» - малоугловой дифрактометр с анализом поляризации рассеянных нейтронов (ГЭК 2)
Новая магнитная ловушка для УХН Кристалл-дифракционный гамма-спектрометр Двухмодовый рефлектометр холодных нейтронов с треххмерным анализом поляризации рассеянного пучка Рефлектометр поляризованных нейтронов с вертикальной плоскостью рассеяния Призменный бета- спектрометр
Установка Спин-Эхо Мало. Углового Рассеяния Нейтронов СЭМУРН: Л. А. Аксельрод , Ю. О. Четвериков, В. Н. Забенкин, А. А. Сумбатян, В. В. Пиядов Аттестационные измерения на сферах Si. O 2: июнь 2011
Рефлектометр на поляризованных нейтронах с вертикальной плоскостью отражения (РЕВЕРАНС) Г. П. Диденко, В. Н. Забенкин, Г. П. Гордеев Прибор создается и тестируется на реакторе ВВР-М и предназначен к постановке в нейтроноводном зале реактора ПИК. Действующая модель для испытания на реакторе ВВР-М
Порошковый дифрактометр нейтронов лаб. А. И. Курбакова, А. Л. Малышев, В. А. Трунов Прибор создан и эксплуатируется на реакторе ВВР-М для определения и уточнения кристаллической структуры Кристаллическая структура Li. Mn 2 Te. O 6 описана в рамках P 1 пространственной группы.
Создан двух-координатный детектор тепловых нейтронов. Детектор эксплуатируется на установке малоуглового рассеяния нейтронов «Вектор» ОТД ОФВЭ, зав. отд. Крившич А. Г. ; ОАЭР ОНИ, зав. отд. Соловей В. А. ; ЛФНС ОНИ, зав. лаб. Рунов В. В Основные характеристики детектора Размер входного окна, мм 2 Газовая смесь: 3 Не/CF , атм. 4 300× 300 2/2 Эффективность регистрации, % (λ) 72 (9Å) Пространственное разрешение X×Y (FWHM), мм 2 2× 1. 5 Дифференциальная нелинейность, % ≤ ± 10 Уровень собственных шумов, соб/сек 0. 2 Просчеты электроники, Iген=105 Гц 10% Герметичность камеры ∆ρ/ρ, %/год <3
ILL instruments (для сравнения) D -Neutron diffraction: • Powder, Single-crystal, & Small-angle diffractometers, Reflectometers IN -Inelastic neutron scattering: • • Three-axis, Time-of-flight & High-resolution spectrometers • PF & PN -Nuclear and Particle physics The list of instruments as of July 2005 is summarised below: • • powder diffractometers: D 1 A, D 1 B*, D 2 B, D 20, SALSA • • • • liquids diffractometer: D 4 • polarised neutron diffractometers: D 3, D 23* • single-crystal diffractometers: D 9, D 10, D 15* • large scale structures diffractometers: D 19, DB 21, LADI, VIVALDI • strain imager: SALSA • small-angle scattering: D 11, D 22 • low momentum-transfer diffractometer: D 16 • reflectometers: ADAM*, D 17, EVA* • diffuse scattering and polarisation analysis spectrometer: D 7 • three-axis spectrometers: IN 1, IN 3, IN 8, IN 12*, IN 14, IN 20, IN 22* • time-of-flight spectrometers: IN 4, IN 5, IN 6, BRISP* • backscattering and spin-echo spectrometers: IN 10, IN 11, IN 13*, IN 15, IN 16 • nuclear physics instruments: PN 1, PN 3 • physics instruments: PF 1, PF 2
Международное сотрудничество • В настоящее время имеется соглашение между немецким нейтронным центром GKSS и ПИЯФ о размещении 7 инструментов из GKSS в главном и нейтроноводном залах реактора ПИК, начиная с 2011 г.
Приборы GKSS для возможного перемещения на ПИК • SANS-1 Установка малоуглового рассеяния поляризованных нейтронов, оборудование: 3 Не/4 Не – криостат: рефрижератор растворения, температурная область 120 м. К – комнатная Т, магнит на 2, 5 Тесла, нагреватель до 80 С • SANS-2 Установка нейтронного рассеяния на малые и большие углы • DCD 2 -х кристальный дифрактометр • ARES Дифрактометр для анализа остаточных напряжений • Ne. Ro - Рефлектометр поляризованных нейтронов


