3a689faaf2deeb022d37059c1b6c9250.ppt
- Количество слайдов: 102
NEESGrid - A Grid Portal Study
Acknowledgements
NEES Founding
NEES Components
Centrifuge: UC Davis
Wave basin: Oregon State
Field structural: UCLA
Field geotechnical: Texas
If we build it, they will collaborate
NEESGrid Software
NEESGrid Partners
NEESGrid Partners
The NEES Win
NEES Architecture
Architecture Approach
NEESgrid and the Grid
Open Grid Services Architecture
Software Components
Physical Elements
NEESgrid Core Capabilities
NEESgrid High-level Structure
Globus Toolkit V 3
NEESgrid Software Stack
Tele-Control Services
Plug-in approach
Programming Interfaces
NEES Tele. Control Protocol (NTCP)
NEESgrid Core Control Components
NTCP Service in Context
High-level NTCP Service Features
NTCP Client APIs
NTCP Plugins Equipment Control System or Simulation Code Control Interface NTCP Plugin NEESgrid Standard NTCP Service NEES Facility Remote Users Experiment Control/Coordination
NTCP Plugins Developed by SI
NEESGrid Simulation
NEESgrid Simulation Team
Open. Sees NCTP Plugin NEESgrid Simulation Overview
Open. Sees
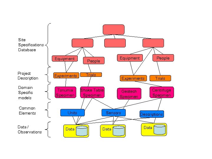
NEESGrid Data Model Efforts
Site Specifications Database Equipment Project Description Domain Specific models Common Elements Data / Observations Equipment People Experiments Trials Tsnumai Specimen Shake Table Specimen Units Data People Experiments Geotech Specimen Sensors Data Trials Centrifuge Specimen Descriptions Data
NEESGrid Data Technologies
Core Elements
A Simple Experimental Scenario
A Simulation Scenario
Boxology
Data Lifecycle
Data/Metadata Capture Throughout
Data Models
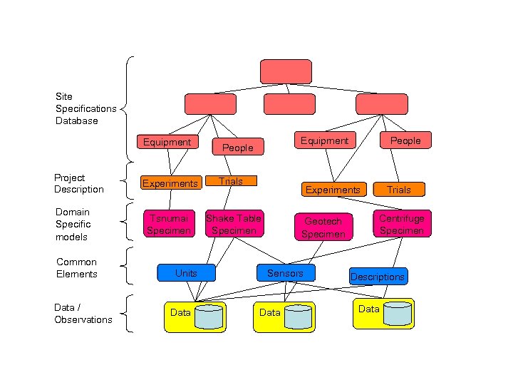
Multiple Models
Site Specifications Database Equipment Project Description Domain Specific models Common Elements Data / Observations Equipment People Experiments Trials Tsnumai Specimen Shake Table Specimen Units Data People Experiments Geotech Specimen Sensors Data Trials Centrifuge Specimen Descriptions Data
Models + Data Model
Models + Data Model
Experiment Preparation
Data Model NEESGrid Data Repository Stored Viewer Streaming Viewer Project Browser Data Ingestion Data Turbine DAQ Disk Experiment Control
Data Turbine
Capturing Video and Data
Data Monitoring Tools
Video and Data Tivo
Summary
Overall Summary
Questions


