El_Tech_Lc_01.ppt
- Количество слайдов: 97
Название курса: Электротехника Новиков Сергей Автономович 8 корп. - 153 к. (также 152 к. ) 1. Лекции – 34 часов 2. Практич. занятия – 18 3. Лаборат. работы – 18
1. А. С. Касаткин, М. В. Немцов Электротехника. 2. Учебник. 11 -е изд. 3. М. : Изд. центр «Академия» . 2008. 2
2. Бессонов Л. А. Теоретические основы электротехники. Электрические цепи. М. : Высшая школа, 1996 … 2008. 3
3. В. Д. Эськов, А. В. Каталевская. Курс лекций по теоретическим основам электротехники. Изд. Томского политехнического университета - 2008. 4
Методические указания к лабораторным работам www. enin. tpu. ru/lib/TOE 1. pdf www. enin. tpu. ru/lib/TOE 2. pdf 5
• Системы связи • Компьютерные системы • Системы управления и контроля • Энергетика • Системы обработки сигналов 6
Телефонная связь 7
Компьютерная томография головы взрослого человека 8
Используются все виды электрических систем 9
Есть ли что общее у различных систем? Да. Это электрические цепи. Электрическая цепь – математическая модель, приближенно описывающая поведение реальной электрической системы 10
Параметры электрических цепей
Электрическая цепь – это совокупность соединенных проводниками источников и приемников электромагнитной энергии 12
Электрическая цепь служит для передачи, распределения и преобразования электромагнитной энергии 13
Источники преобразуют различные виды энергии в электромагнитную энергию - аккумуляторы, электро машинные генераторы и другие устройства 14
Приемники – это накопители и потребители электромагнитной энергии 15
Накопители запасают и затем отдают в цепь электромагнитную энергию - это индуктивные и емкостные накопители 16
Потребители преобразуют электромагнитную энергию в другие виды энергии – это нагреватели, лампы, двигатели и другие устройства 17
Свое назначение электрическая цепь выполняет при наличии в ней электрического тока и напряжения 18
Схема монтажа 19
Принципиальная схема 20
Схема замещения 21
22
Электрический ток 23
Ток – это упорядоченное движение зарядов. Сила тока –. количество электричества, протекающее через сечение проводника в единицу времен 24
S 25
Для однозначного опреде ления тока заположитель - ное направление достаточно выбрать одно из двух его возможных направлений 26
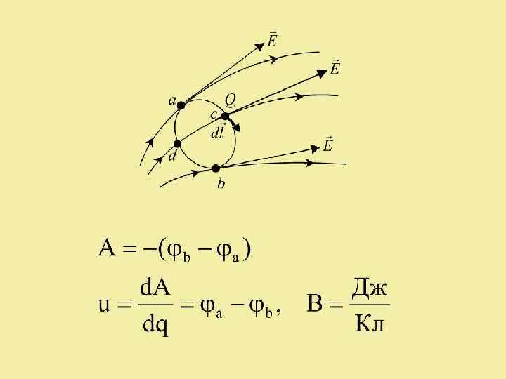
Напряжение 27
Потенциал – это скаляр- ная величина, определяемая с точностью до постоянной и равная работе по переносу единицы положительного заряда из данной точки в точку с 28
Напряжение (разность потенциалов) между двумя точками электростатическог поля равно взятой с обратным знаком работе по перемещению единичного положительного заряда из первой во вторую. 29
Положительное направление напряжения связано с принятым положительным направлением тока, причем ток течет от более высоког потенциала (+) к более низкому потенциалу (-) 31
- V + i 32
(+) (-) 1 i u 2
Мощность 34
Мощность характеризует преобразование энергии на участке цепи и равна скорости изменения этой энергии 35
Если р – то энергия >0 потребляется на данном участке цепи, а если<0 – р то энергия генерируется на этом участке цепи 37
Измеренный i = - 3 A Какой аккумулятор разряжен ? 38
Постоянные ток и напряжение 39
Постоянные ток и напряжение неизменны во времени и генерируются источниками постоянного тока и напряжения, например: аккумуляторами, генераторами и т. д. 40
i=I u =U P=UI i, u , p P U I t 0 41
Линейные элементы схем замещения
Для расчета и анализа цепей их заменя ют схемами замещения, составляемыми из пассивны и активных элементов 43
Линейные схемы замещения составляются из линейных пассивных и активных элементов, вольтамперные характе ристикикоторых линейны 44
Линейные цепи характери зуютсялинейными уравне ниямидля токов и напряжений 45
Пассивные линейные элементы схем замещения 46
Резистивный i u. R R 47
Резистивные элементы необратимо преобразуют электромагнитную энергию в тепло, причем величина сопротивления R (Ом) постоянна 48
Вольтамперная характеристика u. R(i) u. R u =R i 0 49
i Индуктивный u. L L 50
Индуктивные элементы запасают электромагнитную энергию W в магнитном поле, причем величина индук тивности L (Гн) постоянна 51
Схема замещения катушки R L 52
i Емкостный u. C C 53
Емкостные элементы запасают электромагнитную энергию W в электрическом поле, причем величина емкости С (Ф) постоянна 54
Схема замещения конденсатора R C 55
Примечания 1. При постоянном токе индуктивный элемент “закоротка ”: Так как UL a I , то b a b I 56
2. При постоянном напряжении емкостный элемент- “разрыв ”: Так как , то UС UС a b I 57
Активные линейные элементы схем замещения 58
Источник ЭДС е е i u 59
Идеальный источник ЭДС e характеризуется напряжением u, которое не зависит от протекающего тока i, причем сопротивление этого источника равно нулю 60
Вольтамперная характеристика u(i) u u=e i 0 61
Источник тока J J i u. J p = u. J. J 62
Идеальный источник тока J характеризуется током коi, торый не зависит от его напряженияu, причем сопротивление его равно бесконечности 63
Вольтамперная характеристика u(i) u i=J i 0 64
Активные и пассивные элементы применяются для составления схем замещения реальных источников электромагнитной энергии 65
Например, схема замещения аккумулятора: E I U E=UXX (I=0) I RВН J J=IКЗ=E/RВН (U=0) U I RВН U 66
Топологические понятия 67
Топологические понятия применяются при анализе и расчете схем замещения электрических цепей 68
Ветвь – это часть схемы, содержащая элементы цепи, по которой течет один ток 69
Узел – это точка схемы, к которой подходит не менее трех ветвей 70
Контур – это замкнутая часть схемы, образованная ее ветвями, причем в элементарный контур не входят другие контуры 71
ПРИМЕР 72
Схема u. J 73
Законы Кирхгофа справедливы для линейных и нелинейных цепей при постоянных и переменных напряжениях и токах
Для любого узла цепи алгебраическая сумма токов равна нулю, причем со знаком “ + ” принимаются токи, (например), входящие в узел
78
Например: а узел а: i 1 - i 2 - i 3 = 0 79
Физически первый закон Кирхгофа – это закон непрерывности электрического тока
Для любого контура цепи алгебраическая сумма напряжений на пассивных элементах и источниках тока равна алгебраической сумме ЭДС
Со знаком “+” принимаются те слагаемые, положительные направления которых совпадают с направлением обхода контура
84
Например: + u J - 85
Физически второй закон Кирхгофа характеризует равновесие напряжений в любом контуре цепи
Решение системы уравнений, составленных по законам Кирхгофа, позволяет определить все токи и напряжения в рассматриваемой цепи
2 к 1 к 3 к UJ 89
90
91
92
93
Топология электрической цепи 6 ветвей, 4 узла. Схемы идентичны в геометрии соединения ветвей (топологии) 94
Граф электрической цепи (ориентированный) Ветвь Узлы Путь Контур Сечение графа ( напр. S 1 или S 2) делит граф на два изолированных подграфа 95
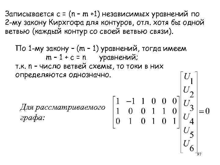
Дерево графа Ветви связи Если m узлов, n ветвей, то число ветвей любого дерева d = m – 1, число ветвей связи с = n – (m – 1). 96
Записывается c = (n – m +1) независимых уравнений по 2 -му закону Кирхгофа для контуров, отл. хотя бы одной ветвью (каждый контур со своей ветвью связи). По 1 -му закону – (m – 1) уравнений, тогда имеем m– 1+c=n уравнений; т. к. n – число ветвей схемы, то токи в них определяются однозначно. Для рассматриваемого графа: 97


