a8067a054e7f30510d3f652992cc709b.ppt
- Количество слайдов: 56
Научные информационные системы I. Обзор открытых движений Филозова Ирина Анатольевна 1, 3 Лаборатория информационных технологий, ОИЯИ, Государственный университет «Дубна» , Дубна
1. 2. 3. 4. 5. Открытый код / Open Source Открытые данные / Open Data Открытый контент / Open Content Открытая наука / Open Science Открытый доступ к результатам исследований / Open Access Устойчивость и успешность проектов Цель открытых движений обеспечение доступности OPEN — характеристика продукта, материалы к которому доступны по открытой лицензии.
Открытый код ü Открытое программное обеспечение — альтернативное название свободного программного обеспечения, введённое из‐за неоднозначности выражения «free software» в английском языке. Означает доступность произведения и материалов, использованных для его создания, по свободной/открытой лицензии. ü Открытое аппаратное обеспечение компьютерное и электронное аппаратное обеспечение, разработанное в том же стиле, что свободное и открытое программное обеспечение.
Крупные технологические компании: • Twitter, • Facebook (коды для разработчиков онлайн‐ игр), • Apple (для создателей приложений), • Google, • Valve (новая игровая консоль в виде чертежей). сервис Git. Hub хостинг IT‐проектов и совместной разработки программных кодов.
Открытое аппаратное обеспечение (1) ни одно определение открытого ПО не может применяться к аппаратуре без модификации Компьютеры и их компоненты ü Arduino — открытая физическая вычислительная платформа; ü Open. SPARC — проект, в рамках которого созданы многоядерные процессоры Ultra. SPARC T 1 и Ultra. SPARC T 2 (Sun Microsystems); ü Open. RISC — группа разработчиков, работающая над созданием высокоскоростного RISC‐процессора; ü Open. Book — проект планшетного ПК (VIA Technologies); ü LEON — открытый 32‐битный процессор RISC (SPARC V 8); ü Open Graphics — проект, нацеленный на создание открытой архитектуры и стандарта графических карт
Открытое аппаратное обеспечение (2) 3 D-принтеры ü Проект Rep. Rap — открытый самокопирующийся 3 D‐ принтер. ü Fab@Home — Открытая система настольного производства Телефоны ü Open. Moko — проект по созданию открытого GSM смартфона ü Project Ara — совместный проект Google и Motorola по созданию "блочного смартфона", отдельные модули которого могут быть легко заменены пользователем. Транспорт OScar (open source car) — первая попытка спроектировать автомобиль целиком, используя открытые принципы. Open Source Velomobile Development Project — проект разработки открытого Веломобиля.
Открытое аппаратное обеспечение (3) Другие проекты Daisy — открытый mp 3‐плеер. Open. EEG — создание недорогого ЭЭГ‐устройства и свободного ПО для него. Open-r. TMS — создание недорогого r. TMS‐устройства (магнитная стимуляция зон мозга) и свободного ПО для него.
Открытые данные (1) Концепция: определённые данные должны быть свободно доступны для машиночитаемого использования и дальнейшей републикации без ограничений авторского права, патентов и других механизмов контроля. Освободить данные от ограничений авторского права можно с помощью свободных лицензий, таких как Creative Commons. Если какой‐либо набор данных не является общественным достоянием, либо не связан лицензией, дающей права на свободное повторное использование, то такой набор данных не считается открытым, даже если он выложен в машиночитаемом виде в Интернет.
Открытые данные (2) Доступ к данным, их использование контролируется государственными и частными организациями. Контроль реализуется ограничениями, лицензиями, копирайтом, патентом и требованиями оплаты. Сторонники идеи «открытых данных» : • подобные ограничения идут против общественного блага и данные должны быть доступны без ограничений или оплаты; • данные должны быть доступны без последующих запросов на разрешение, хотя способы повторного использования, такие как создание продуктов на базе данных, могут контролироваться лицензией.
Открытые данные (3) Открытые государственные данные Открытость государственной информации в машиночитаемой форме. Многие национальные правительства в рамках стратегий «открытого государства» создали веб‐сайты для распространения части данных, обрабатываемых в секторе государственного управления. Портал открытых данных Российской Федерации ‐ http: //data. gov. ru/
Открытые данные в дизайне ü делиться опытом с другими профессионалам: ü бесплатные шрифты или шаблоны, ü документация проектов (домашняя мебель по чертежам), ü 3 D‐модели Дизайнеры одежды редко прибегают к открытому коду. Сайт www. openwear. org предлагает делиться собственными выкройками и моделями для 3 D‐печати.
Открытые данные в архитектуре 2012 г. q Манифест opensource‐движения в архитектуре (сотрудники архитектурного бюро Carlo Ratti Associati ‐ http: //www. carloratti. com/) q Бюро UNStudio открыло отдел, который занимается исследованиями и opensource‐проектами: четыре онлайн‐платформы (http: //www. unstudio. com/research) по темам: ü новые материалы, ü инновационные организации, ü архитектурная устойчивость ü «умные» параметры (smart parameters).
Открытые данные в обществе Некоммерческие документы продаются компаниями‐посредниками. Интернет‐активист Аарон Шварц (один из создателей всемирно известного сайта Reddit): «освобождение» некоммерческих документов. Летом 2011 года он был обвинён в скачивании более четырёх миллионов документов из базы данных JSTOR — некоммерческого архива академических журналов и научных работ Массачусетского технологического института, бесплатного для студентов и платного для всех остальных → самоубийство. Химия и биология: биологические хакспейсы http: //www. lookatme. ru/mag/people/experience/195163 biotech
Открытый контент Цель – демократизация знаний. Любое творческое произведение или контент, опубликованный под лицензией, которая явно разрешает копирование и изменение этой информации кем угодно, а не только закрытой организацией, фирмой или частным лицом. Альтернативная парадигма использованию копирайта для создания монополий. Крупнейшим open content проектом является Википедия.
Открытая наука Движение за то, чтобы сделать научные исследования, данные и результаты доступными для всех граждан Основные принципы Открытой науки ü Открытые научные данные ü Открытые научные публикации ü Открытая методология исследований ü Открытое рецензирование ü Открытые образовательные ресурсы ü Открытый программный код
Генерация нового знания Научная деятельность Информационный поиск Обработка данных & Генерация данных Генерация знаний
Генерация нового знания Научная деятельность Информационный поиск Обработка данных & Генерация данных Публикации: • опубликованные Генерация статьи знаний • электронные архивы • репозитории Таблицы Базы данных. . .
Открытые научные данные Вид открытых данных, представляющий собой результаты научных исследований, доступные для свободного использования и анализа. http: //opendata. cern. ch/ Точка доступа к растущему массиву данных, полученных в результате исследований CMS, ATLAS, ALICE, LHCb Информационно‐аналитический центр координатно‐ временного и навигационного обеспечения ‐ http: //www. glonass-ianc. rsa. ru: Данные о состоянии группировок спутников Глонасс и GPS
CERN Open Data Базы данных и программное обеспечение для экспериментов на Большом адронном коллайдере http: //opendata. cern. ch/
Zenodo (CERN) https: //zenodo. org/ Открытая платформа позволяет исследователям совместно использовать и сохранять результаты научной деятельности Ζηνόδοτος Зенодот Эфесский (ок. 325 год до н. э. — ок. 260 до н. э. ) §древнегреческий филолог и поэт, комментатор Гомера, основатель текстологии, уроженец Эфеса; §первый руководитель Александрийской библиотеки, родоначальник метаданных (важная веха в истории библиотеки); §Изобретатель знака ὀβελός ÷ (пометка частей текста, которые вызывали сомнения в ходе проверки) для обозначения: oделения (1659 г. , немецкий математик Йоханн Ран; на клавишах микрокалькуляторов) oвычитания (стало нормой в ряде стран Европы) oдиапазонов (в польской типографской традиции)
HEPData High Energy Physics Data Repository https: //hepdata. net/ Уникальное хранилище данных экспериментальной физики элементарных частиц
Открытый доступ Современные тенденции • Традиционная публикация электронный открытый архив научной продукции; • Накопление научным сообществом огромных информационных массивов в электронной форме; • Рост числа институциональных репозиториев в форме открытого доступа.
Журнальный кризис Стоимость подписки на научные журналы в мире росла в 2 -3 раза быстрее, чем темпы роста бюджетов научных библиотек и темпы инфляции. Ценовая политика Стоимость годовой подписки на англоязычные научные журналы ≥ 500$ Средняя стоимость годовой подписки на журнал по химии — 3 792 $. некоторые журналы ≥ 10 000 $.
Журнал Издательство Год Цена Journal of Comp. and Elsevier Applied Mathematics 2008 4727 Applied Mathematics Springer and Mechanics (6 issues) 2016 5 606 Applied Physics A Springer 2008 4989 Journal of Fluid Mechanics Cambridge Univ. Press 2008 3200 Annals of Physics Elsevier 2016 3 928 Biochimica & Biophysica Acta Elsevier 2012 20 930
Materials Science & Engineering A, B, C, & R 2008: 17, 986 $ 2016: 23 345 $ 20 395 $ 2016 Volkswagen Golf R-Line 2 500 $ Мачу Пикчу 11 дн.
Открытый Доступ (ОД) к результатам исследований Средство сделать научные результаты легкодоступными всему научному сообществу через Интернет; Основные принципы открытого доступа закреплены документах: 1. Будапештская инициатива «Открытый доступ» 2. Берлинская Декларация Открытого Доступа.
Открытый доступ (ОД) Способ научной коммуникации путем реализации автором произведения права на доведение результатов исследований до всеобщего сведения свободный, оперативный и стабильный доступ к полному тексту научных материалов в режиме реального времени для любого пользователя в глобальной информационной сети Интернет. Авторские права Сохраняются за автором Реализация ОД Архивы (репозитарии) открытого доступа (самоархивирование)— Green road Журналы открытого доступа — Gold road
Преимущества ОД Авторам Ø распространение и доведение своих идей до научной общественности; Ø повышение фактора влияния; Научным и образовательным организациям Ø презентация свое научной продукции; Ø повышение престижа в научном мире; Пользователям Ø эффективный доступ к первоисточникам; Ø качественное удовлетворение информационных запросов; Обществу Ø возврат инвестиций в исследования; Ø свободный доступ к информации.
Идеи ОД Инструментарий ЭБ Научная и образовательная деятельность Институциональные репозитарии в форме ОД I. Электронные коллекции. Сбор и хранение интеллектуальной продукции организации. II. Набор сервисов для членов коллаборации для доступа и управлениями информационными ресурсами.
Цели создания ИР ü создание новой модели научной коммуникации ü глобальная обозримость научных работ учреждения и предоставление свободного доступа к ним ü реальные показатели качества научной работы ü повышение научной, социальной и ü экономической значимости учреждения
Архивы ОД на карте
OAI Repositories Архивы n n n n USA UK Germ. Japan Brazil Spain Canada France Australia China India Italy Sweden Nether Switzerland 788 260 235 215 156 176 95 95 90 92 91 91 75 44 19 Число репозиториев — 4358 Число записей ~ 41, 000 n n n Russia Portugal Taiwan Belgium Greece Colombia Malaysia S. Africa Kazakhstan Ukraine Moldavia Архивы 59 59 82 35 39 59 37 48 5 85 9 По данным реестра Registry of Open Access Repositories ROAR – http: //roar. eprints. org
Статистика ОД (Рост числа записей по годам)
OAI-Protocol for Metadata Harvesting БАЗА НАДСТРОЙКА OAI-PMH 2 типа запросов: 1. SELECT ALL RECORDS; 2. SELECT RECORDS WHERE <условие > 6 commands: Get. Record, Identify, List. Identifier, List. Metadata. Formats, List. Records, List. Sets HTTP
Информационная модель OAI-PHM (1) ИНФОРМАЦИОННЫЙ РЕСУРС ЭЛЕМЕНТ {ИДЕНТИФИКАТОР_ЗАПИСИ; ЗАПИСИ} Наборы метаданных
Метаданные — структурированные данные, описывающие характеристики (“An Introduction to Metadata”, by Chris Taylor, University of Queensland) Данные о данных Книга: Мет ада нны е Заглавие: Pushkin's Fairy Tales Год издания: 2012 Автор: Alexander Pushkin Редактор: Williams Paul Переводчик: Elton Oliver, Krup Jacob Издательство: Bright City Структура: • Тип ресурса • Заглавие • Описание • Источник • Дата • Автор • Создатель • …
MARC 21 — международный стандарт описания библиографических данных A MARC bibliographic record consists of three main components: the Leader, the Directory, and the variable fields (http: //www. loc. gov/marc/bibliographic/). 00 X: Control Fields 01 X-09 X: Numbers and Code Fields 1 XX: Main Entry Fields 20 X-24 X: Title and Title-Related Fields 25 X-28 X: Edition, Imprint, Etc. Fields 3 XX: Physical Description, Etc. Fields 4 XX: Series Statement Fields 5 XX: Note Fields 6 XX: Subject Access Fields 70 X-75 X: Added Entry Fields 76 X-78 X: Linking Entry Fields 80 X-83 X: Series Added Entry Fields 841 -88 X: Holdings, Location, Alternate Graphics, Etc. Fields MAchine-Readable Cataloguing 035 - System Control Number (Repeatable) 100 - Personal Name (Not Repeatable) 245 - Title Statement (Not Repeatable) Подполя Пр 700 – Add Entry Personal Name (Not Repeatable) име р. M AR C Значения подполей -зап иси
XML — EXtensible Markup Language, metalanguage (language for description of other languages), universal format for structured documents and data (derived from SGML - Standard Generalized Markup Language) http: //www. w 3. org/XML/ Root Element Example: <? xml version="1. 0" encoding="utf-8"? > ]<->Prolog Opening Tag Element Content <PRODUCTS> <PRODUCT> <TITLE> Product #1 </TITLE> <PRICE> 10. 00 </PRICE> Closing Tag </PRODUCT> <PRODUCT> <TITLE> Product #2 </TITLE> <PRICE> 20. 00 </PRICE> </PRODUCTS>
MARCXML — XML-схемы для реализации MARC записей (http: //www. loc. gov/standards/marcxml/) Tag datafield = MARC поле Tag subfield = MARC подполе Содержимое элемента = MARC значение подполя Пр име р. M AR CX ML -з апи си
Информационная модель OAI-PHM (2) RESOURCE IDENTIFIER Dublin Core METADATA SETS User Metadata Set RECORDS MARC . . .
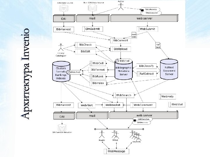
ПО для создания открытых архивов ПО Число репозиториев (ROAR) DSpace 1709 EPrints 608 Bepress 414 OPUS CDS Invenio 87 23 Greenstone 21 Другие ~540
Примеры CDS — CERN Document Server — http: //cds. cern. ch; ar. Xiv. org e-Print archive (physics, mathematics, related fields) — http: //arxiv. org; DSpace@MIT — http: //dspace. mit. edu/; Universität München: Elektronischen Publikationen — http: //epub. unimuenchen. de/ (EPrints) Universitat de les Illes Balears — http: //ibdigital. uib. es/ (Greenstone) Соционет —http: //socionet. ru/
Анализ ПО ПО Анализируемые характеристики DSpace Функциональность; EPrints Модель данных; CDS Invenio Форматы файлов; Метаданные; Поддержка протокола OAI-PMH; Экспорт/Импорт; Разграничение прав доступа; Депонирование; Внешнее использование; Необходимое ПО и его установка; Поддержка многоязычности;
Предметный репозиторий ar. Xiv. org 1991 г. Физика, математика, информатика, биология и статистика. Arxiv поддерживается и управляется библиотекой Корнеллского университета под руководством Консультативного совета, а также с помощью многочисленных предметных модераторов. http: //arxiv. org
Предметный репозиторий INSPIRE Физика высоких энергий http: //inspirehep. net/
Предметный репозиторий Math. Sci. Net http: //www. ams. org/mathscinet/
Соционет : научное информационное пространство https: //socionet. ru/ ü Один из первых примеров российского участия в разработке международной онлайновой научной инфраструктуры (research e‐ infrastructure), обеспечивающей информационную поддержку научно‐образовательной деятельности первоначально в области общественных наук, а в настоящее время во всех научных дисциплинах. ü Самостоятельная разработка российских специалистов из институтов Российской Академии наук, выполненная с использованием результатов и рекомендаций международных инициатив Re. PEc, Open Archives Initiative, CRIS‐CERIF, Web Annotation и др. ü Группа разработчиков из ЦЭМИ РАН, ИЭОПП СО РАН, ИВММГ СО РАН и ИПР РАН. ü Агрегатор научных метаданных ‐ Информационный хаб ("центр сосредоточения"): особый класс онлайновых информационных систем, основная функция которых ‐ сбор разнотипных и разнокачественных информационных потоков, обеспечение систематизированного доступа к интегральным информационным ресурсам как индивидуальных пользователей, так и тематических интеграторов.
Институциональный репозиторий ВУЗа
Институциональный репозиторий CERN Document Server http: //cds. cern. ch
Информационные сервисы ü Поиск: простой, расширенный, в режиме навигации; ü Создание групп пользователей (по теме, интересам, проектам); ü Организация личных и групповых книжных полок; ü Доска обсуждений; ü Рассылка уведомлений; ü Обмен сообщениями; ü Депонирование документов (самоархивирование)
Информационная карточка ресурса: Академическая лекция
Архитектура Invenio
***
a8067a054e7f30510d3f652992cc709b.ppt