81d87509643134a263d596655d6a5d65.ppt
- Количество слайдов: 25
Национальный исследовательский университет Высшая школа экономики аспирант Шомова Елена Николаевна научный руководитель д. т. н. , проф. Кирсанов Александр Петрович Оптимизация финансирования сложных инновационных проектов Специальность 08. 00. 13. - Математические и инструментальные методы экономики 1
Цели и задачи диссертационной работы: Цели работы: Повышение обоснованности объемов финансирования исследовательских работ инновационных проектов. Поставлены следующие задачи : 1. Разработка модели влияния финансирования научного исследования на эффективность инновационного проекта. 2. Поиск и исследование условий существования оптимального объема финансирования исследовательского этапа инновационного проекта. 3. Поиск способа формирования портфеля инновационных проектов. 4. Разработка программного средства поиска оптимального объема финансирования исследовательских работ инновационного проекта и формирования портфеля инновационных проектов. 2
Особенности инновационных проектов Инвестиционные проекты: Инновационные проекты: Конечная и промежуточные цели, расходы и продолжительность проекта определены и фиксированы. Неопределенность успешной реализуемости проекта. Требуемые мощности должны предоставляться в соответствии с графиком и сроком готовности этапов и завершения проекта. Привлечение дополнительных ассигнований возможно только после получения положительных результатов исследований. Применение типовых решений проектировании и изготовлении. Поскольку инновации закладываются уникальными нетривиальными решениями и подходами. Нельзя скопировать вариант осуществления проекта предприятиемлидером данной области. в Линейное поведение системы. Нелинейное поведение системы. Отсутствие «зависимости от пути» . «Зависимость от пути» . Регенерация и возобновление процессов проекта после остановки возможны. Остановка или замораживание несостоятельности. Типовые риски. Специфические риски. проекта грозят его 3
Жизненный цикл инновационного изделия. Роль НИР. Проверка гипотез 4
Математическое ожидание прибыли проекта - априорная вероятность истинности проверяемой на исследовательском этапе гипотезы. - вероятность ложности гипотезы r - затраты на исследовательском этапе -вероятность правильности оценки реализуемости инноваций 5
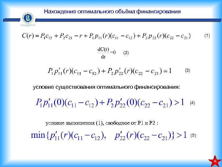
Нахождение оптимального объёма финансирования (1) (2) (3) условие существования оптимального финансирования: (4) условие выполнения (1), свободное от P 1 и P 2 : (5) 6
Формализация эффективности исследований Логистическая функция Вероятность принятия правильного решения: Доход проекта: (6) Экстремальные значения объемов финансирования исследований: (7) 7
Анализ графиков функции С(r) При иначе корней нет 8
Анализ графиков функции С(r) начало исследовательского этапа работ 9
Кусочно-линейная аппроксимация эффективности исследований (логистическая функция) max ошибка ≤ 12% 1 -p 0 . r 0 r 1 х начало исследований 10
Апробация модели влияния объёма финансирования на примере международной компании Nokia Corporation Nokia 6100 Nokia 650 11
Результаты поиска оптимального финансирования инновационного проекта 1. Предложена модель зависимости эффективности инновационного проекта от объема финансирования научных исследований. 2. Получены условия существования оптимального объема финансирования исследований. 3. Рассмотрены важные частные случаи зависимости результативности исследовательского этапа от объема финансирования. 4. Проведена валидация модели на примере инновационных проектов компании Nokia, результаты которой полностью согласуются с полученными условиями. 12
Формирования оптимального портфеля взаимозависимых инновационных проектов Портфель проектов Проект n Проект 2 Проект 1 . . . 1 2 3. . . k Необходимые Ресурсы T – этапов содержат все проекты; – объем ресурса типа s, требуемого для реализации i-го проекта на этапе t; – имеющееся количество s-го ресурса на этапе t Портфель задается вектором 13
Параметры портфеля Доход портфеля: Риск портфеля: Параметр риска портфеля на этапе t: Коэффициент связи между i и j проектами по s-му ресурсу на этапе t: 14
Коэффициент связи между проектами Разработка ОС Портфель проектов Разработка программного продукта 1 Разработка программного продукта 2 Вариант 1 требуется программистов: 80 40 25 15 Вариант 2 требуется программистов: 43 12 18 13 Всего имеется 60 программистов ρ23 st - коэффициент связи между 2 и 3 проектами по человеческому ресурсу (s) на этапе t 15
Задачи оптимизации портфеля проектов Максимизации дохода при ограничении риска Минимизации риска при сохранении дохода 16
Результаты формирования оптимального портфеля взаимозависимых инновационных проектов: Разработан способ учёта взаимодействия проектов внутри одного портфеля, который: • учитывает ограничения на ресурсы организации; • позволяет отследить как дополнительные риски так и выгоды, связанные с использованием общих ресурсов; • количественно оценивает отношения между проектами реального портфеля; • позволяет решать оптимизационные задачи: максимизации дохода при ограничении риска и минимизации риска при сохранении дохода. 17
Принцип работы СППР Работа с одним проектом Входные данные • априорная вероятность истинности гипотезы, • прибыли и убытки по различным итогам работы, • начальные вероятности, • диапазон финансирования исследований Обработка данных Расчёт вероятностей различных итогов работы Выходные данные 1. График C(r) Расчёт функции C(r) Поиск max С(r) Расчёт кусочнолинейной аппроксимации функции C(r) 2. Оптимальный объем финансирования 18
Принцип работы СППР Работа с портфелем проектов Входные данные Ориентировочная структура цены проекта 1 Ориентировочная структура цены проекта 2 Ориентировочная структура цены проекта 3 Экспертные Обработка данных Выходные данные Доход, риск портфеля 1 Расчёт коэффициентов связи между проектами Распределение ресурсов по проектам Расчёт параметра риска портфелей Расчёт прибылей портфелей 1 2 3 Доход, риск портфеля 2 1 3 Доход, риск портфеля 3 2 3 Доход, риск портфеля 4 1 2 данные 19
Принцип работы СППР Решение задач поиска минимума риска / максимума дохода портфеля проектов Входные данные Ориентировочная структура цены проекта 1 Ориентировочная структура цены проекта 2 Ориентировочная структура цены проекта 3 Экспертные Обработка данных Выходные данные Доход, риск портфеля 1 Решение задачи оптимизации 1 2 3 Доход, риск портфеля 2 Расчёт параметра риска портфеля Расчёт прибылей портфелей 1 3 Доход, риск портфеля 3 2 3 Доход, риск портфеля 4 1 2 данные 20
Пример использования СППР: поиск оптимального финансирования проекта Форма ввода данных Результаты работы программы 21
Решение задачи максимизации дохода портфеля с помощью СППР Форма ввода данных Таблица результатов 22
Решение задачи минимизации риска портфеля с помощью СППР Форма ввода данных Таблица результатов 23
Пример использования СППР: формирование портфеля взаимозависимых проектов Форма ввода данных Таблица результатов 24
Заключение: Результаты диссертационной работы позволяют сделать следующие выводы: 1. Предложена математическая модель инновационного проекта, позволяющая оценить зависимость эффективности проекта от объема финансирования научных исследований проекта. 2. Найдены условия существования оптимального финансирования исследовательского этапа инновационного проекта. 3. Предложен метод формирования и оптимизации портфеля взаимозависимых инновационных проектов, основанный на аналогии с портфельной теорией Г. Марковица. 4. Разработан программный инструментарий в виде прототипа системы поддержки принятия решения, реализующий предложенные методы и модели. 25


