ND_1.pptx
- Количество слайдов: 23
Национальный доход: его производство, распределение и использование Большой доход – это лучший рецепт счастья, о котором я когда-либо слышала. Джейн Остен. Карпухина Татьяна Коростелева Юлия Баранова Юлия
Модель кругооборота денежных средств в закрытой экономике
Производство товаров и услуг К =К L=L Факторы производства используются полностью Производственная функция: У = F (K, L) Объем выпускаемой продукции является функцией количества капитала и количества труда
Свойства производственной функции: F (K, 0) = F (0, L) = 0 F‘K(K, L) > 0 F‘L (K, L) > 0 F‘‘KK(K, L) < 0 F‘‘L L (K, L) < 0 F‘‘KL(K, L) = F‘‘LK(K, L) > 0 n F (αK, αL)= α F(K, L) α>0
n=1 – постоянная отдача от масштаба Относительный прирост всех факторов производства на одну и ту же величину приводит к относительному приросту объема выпускаемой продукции на ту же самую величину n>1 – возрастающая отдача от масштаба n<1 – убывающая отдача от масштаба
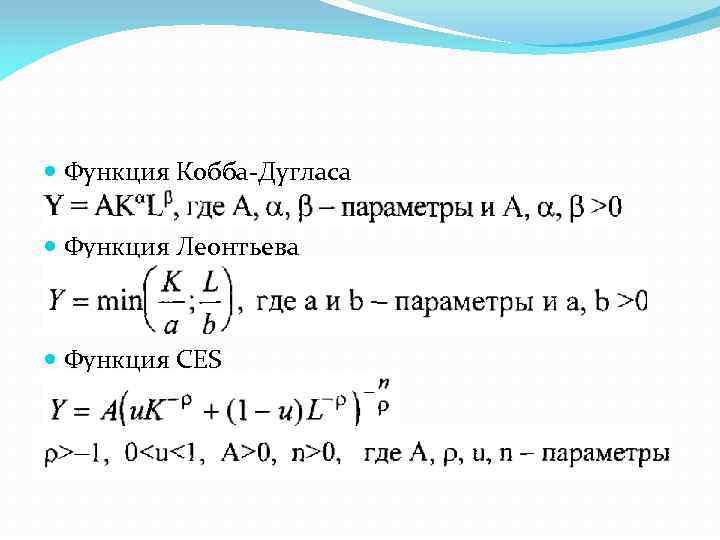
Функция Кобба-Дугласа Функция Леонтьева Функция CES
Y = F(K, L) = Y Y – естественный или потенциальный уровень выпуска Определяется объемами запасов ресурсов и технологией
Р - цена единицы продукции выпускаемой фирмами R – арендная цена капитала W – номинальная ставка заработной платы П – прибыль фирмы П = PY – RK – WL = PF(K, L) – RK – WL
F’L(K, L) = W/P F’L(K, L) – предельная производительность труда (MPL) W/P – реальная ставка заработной платы MPL=F(K, L+1)-F(K, L)
MPK = R/K MPK – предельный продукт капитала R/K – реальная арендная цена капитала Экономическая прибыль – доход, остающийся у фирм после оплаты расходов на факторы производства. Y = MPL*L + MPK*K
Спрос на товары и услуги В закрытой экономике существует три направления использования в ней продуктов: Y=C+I+G
Потребление является функцией располагаемого дохода C = f(Y-T)
MPC Предельная склонность к потреблению (MPC) – это величина, на которую изменяется объем потребления с увеличением располагаемого дохода на один доллар. 1>MPC>0
Инвестиции I=I(r) Инвестиции зависят от реальной, а не от номинальной ставки %. При небольших темпах инфляции r =i-π точная формула: r = (i-π)/(1+π) i – номинальная ставка %.
Государственные закупки G=T – сбалансированный бюджет G>T – дефицит (заимствование на фин. рынке) G<T – профицит (сокращение долгов) G=Ĝ T=Ť В модели G и T являются экзогенными переменными
Y=C+I+G C = f(Y-T) I=I(r) G=Ĝ T=Ť Y=F(Ķ, Ĺ) = Ў
Ў=f(Ў-Ť)+I(r)+Ĝ При равновесной ставке процента спрос на товары и услуги равен предложению.
Y-C-G=I (Ў-f(Ў-Ť)-Ť)+(Ť-Ĝ)=I(r) Ŝr=Ў-f(Ў-Ť)-Ť – частные сбережения ŜG=Ť-Ĝ – государственные сбережения Ŝ=Ŝr+ŜG
Ŝ=I(r)
ND_1.pptx