2a522dcd5d957c304d927e71b46cd780.ppt
- Количество слайдов: 49
Муниципальное общеобразовательное учреждение гимназия № 11 Г. Железнодорожный 2010 -2011 учебный год
Задание 4 б. Представьте в виде дроби частное: Решение: записываем дроби под общей чертой и производим сокращение. Ответ:
Задание 5 б. Упростите выражение:
Задание 6 а. Вычислите: Задание 6 б. Представьте в виде дроби: Задание 6 в. Упростите выражение:
Задание 7. Решите уравнение: а) б) Решение: сначала перенесем разность из правой части в левую часть. Затем выполним вычисления в левой части. Дробь равна нулю, когда её числитель равен нулю. а) Ответ: -9 б) Ответ: -6.
2 -ое свойство: Катет прямоугольного треугольника, лежащий против угла в , равен половине гипотенузы если
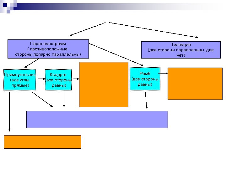
Параллелограмм ( противоположные стороны попарно параллельны) Прямоугольник (все углы прямые) Квадрат (все стороны равны) Трапеция (две стороны параллельны, две нет) Ромб (все стороны равны)
2a522dcd5d957c304d927e71b46cd780.ppt