Elektr_lekts_Elekt-ka_2.ppt
- Количество слайдов: 36
Мультимедийные лекции по физике Электростатика
Тема 2. Основные теоремы электростатики План лекции 2. 1. Циркуляция вектора напряжённости. Теорема о циркуляции вектора напряжённости. 2. 2. Поток вектора напряжённости. Теорема Гаусса. 2. 3. Метод расчёта электрических полей на основе принципа суперпозиции и закона Кулона. 2. 3. 1. Электростатическое поле точечного заряда. 2. 3. 2. Электростатическое поле диполя.
2. 1. Циркуляция вектора напряженности. Теорема о циркуляции Рассмотрим неоднородное электростатическое поле, в котором по криволинейному пути (контуру) перемещается заряд q из точки 1 в точку 2. 1 В С 2
В С
В предыдущей теме показано, что работа сил электростатического поля - не зависит от формы пути: А 1 В 2 = А 1 С 2; - равна нулю при перемещении заряда по некоторому замкнутому контуру. Это условие можно сформулировать несколько иначе, введя понятие о циркуляции вектора напряженности. В самом деле, если точечный заряд перемещается из точки 1 в точку 2 по одному пути, например 1 В 2, а затем снова возвращается, но уже по другому пути 2 С 1 то работы, совершаемые на этих участках равны по абсолютной величине, но противоположены по знаку: А 1 В 2 = – А 2 С 1.
Полная работа А при перемещении заряда по замкнутому контуру 1 В 2 С 1 равна нулю: А 1 В 2 + А 2 С 1 = 0. Эту работу можно выразить обычным образом, через интеграл элементарных работ: но Таким образом или после сокращения на qпр:
При обходе по контуру по отношению к любому его элементу , вектор направлен по – разному: он циркулирует в плоскости перемещения заряда. Интеграл типа называется циркуляцией вектора напряженности. Отсюда: 1) циркуляция вектора напряженности равна работе сил электростатического поля по перемещению единичного заряда вдоль замкнутого контура:
2) Если перемещение совершается между двумя точками поля, то циркуляция вектора напряжённости равна разности потенциалов этих точек. 3) Если перемещение заряда совершается по замкнутому контуру, то циркуляция вектора напряжённости равна нулю (это теорема о циркуляции вектора напряжённости)
В теории физических полей существует общий принцип: - если циркуляция вектора, служащего силовой характеристикой поля, равна нулю, то такое поле относится к классу потенциальных полей. - если эта циркуляция не равна нулю, то такое поле относится к классу вихревых (соленоидальных) полей. Равенство нулю циркуляции вектора напряженности электростатического поля означает: - электростатическое поле – потенциально; - электрические силы – консервативны.
2. 2. Поток вектора напряжённости. Теорема Гаусса Рассмотрим однородное электростатическое поле (Е = const). Пусть силовые линии пересекают (пронизывают) плоскую площадку d. S, нормаль которой находится под углом к линиям напряженности.
Элементарный поток вектора напряжённости определяется выражением: En – проекция вектора на нормаль к площадке d. S. Элементарный поток вектора напряжённости: – скалярная величина; - равен общему числу линий, пронизывающих площадку d. S; - является положительной величиной, если угол – острый, и отрицательной, если угол - тупой; - измеряется в вольтах на метр:
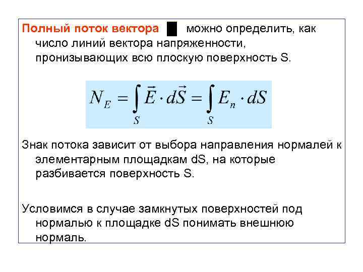
Полный поток вектора можно определить, как число линий вектора напряженности, пронизывающих всю плоскую поверхность S. Знак потока зависит от выбора направления нормалей к элементарным площадкам d. S, на которые разбивается поверхность S. Условимся в случае замкнутых поверхностей под нормалью к площадке d. S понимать внешнюю нормаль.
Рассмотрим поверхность S сложной формы и электрическое поле неоднородное.
В этом случае поверхность S разбивается на такие маленькие участки d. S, в пределах которых поле можно считать однородным. Тогда: - элементарный поток через d. S: - полный поток через всю S:
Замкнутая поверхность S
Если поверхность S будет замкнутой, то силовые линии неоднородного поля будут входить в поверхность и выходить из неё. В этом случае поверхность S также разбивается на маленькие участки d. S. Элементарный поток через площадку d. S будет положительным, если угол α - острый и линии напряженности выходят из объема ограниченного поверхностью. Если же угол α – тупой , то поток через площадку d. S отрицателен, а линии напряжённости входят в объем, ограниченный поверхностью S.
Теорема о потоке вектора напряжённости Теорема Гаусса гласит: поток вектора напряженности электрического поля через произвольную замкнутую поверхность равен алгебраической сумме зарядов, заключенных внутри этой поверхности, деленной на электрическую постоянную 0. Если заряды находятся в среде с диэлектрической проницаемостью , то
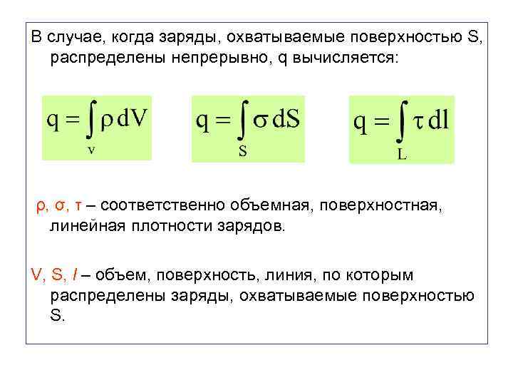
В случае, когда заряды, охватываемые поверхностью S, распределены непрерывно, q вычисляется: ρ, σ, τ – соответственно объемная, поверхностная, линейная плотности зарядов. V, S, l – объем, поверхность, линия, по которым распределены заряды, охватываемые поверхностью S.
Пусть замкнутая поверхность не содержит внутри себя заряды. Поток вектора напряжённости равен нулю: N=+N +(-N) = 0
Физическое содержание теоремы Гаусса: силовые линии электростатического поля начинаются и оканчиваются на неподвижных зарядах; источником электростатического поля являются неподвижные заряды.
2. 3. Методы расчёта электрических полей на основе принципа суперпозиции и закона Кулона. Важной прикладной задачей электростатики является расчет электрических полей, имеющихся в различных приборах и аппаратах – конденсаторах, электронных лампах, кабелях и т. д. Рассчитать поле – значит определить в любой его точке модуль и направление вектора напряженности и величину потенциала. Эта задача, в общем случае, решается на основе принципа суперпозиции или применением теоремы Гаусса.
2. 3. 1. Электростатическое поле точечного заряда Поле точечного заряда является центральным (неоднородным). В таком поле силовые линии сходятся в одной точке. Напряженность в любой точке, находящейся от заряда q на расстоянии r определим по закону Кулона.
Разность потенциалов двух точек поля с потенциалами 1 и 2 определим на основе формулы Проинтегрируем это выражение: Отсюда r 1 и r 2 – расстояния от заряда q до точек, потенциалы которых равны 1 и 2 соответственно.
Графические зависимости E(r) и (r)
Эквипотенциальной поверхностью точечного заряда является сфера. Силовые линии направлены в сторону уменьшения потенциала: к отрицательному заряду q и от положительного заряда.
2. 3. 2. Электростатическое поле диполя Диполь - система двух жестко связанных зарядов разного знака и одинаковой величины, расположенных на расстоянии l друг от друга. Величину l называют плечом диполя. Основная характеристика диполя – его электрический (или дипольный) момент , направленный от отрицательного заряда к положительному, и равный по величине: P = ql.
Электрическое поле диполя имеет сложную форму силовых линий, оно – неоднородное.
Найти напряжённость и потенциал в любой точке поля сложно. Найдём её в двух точках поля: на оси и на перпендикуляре к оси диполя. Напряженность в точке А , лежащей на оси на расстоянии r от центра диполя, найдем по принципу суперпозиции:
Учитывая противоположные направления векторов и (причем, ), суммарная напряженность в скалярной форме равна: На основе формулы напряжённости точечного заряда и учитывая, что диполь находится в воздухе ( = 1), имеем
Тогда Учитывая, что r l/2 , окончательно следует
Проделаем те же операции для точки В, лежащей на перпендикуляре к оси диполя на расстоянии r от нее и на одинаковом расстоянии от зарядов. У Х
В этом случае Суммарная напряжённость в проекциях на ось У равна нулю. Суммарная напряженность в проекциях на ось Х: Учитывая, что r l/2 , получим
В итоге: на оси напряжённость диполя на перпендикуляре к оси в произвольной точке, радиус-вектор которой направлен под углом к оси диполя Потенциал в произвольной точке определится как:
Положение произвольной точки диполя
Из формулы для потенциала видно, что существует геометрическое место точек нулевого потенциала (при = ). Эквипотенциальная линия c = 0 проходит через середину плеча диполя в перпендикулярном направлении. Она разделяет пространство с положительным значением потенциала ( 0) и отрицательным значением потенциала ( 0).
Силовые и эквипотенциальные линии диполя


