dc2d16f647eee9c5a8a33076742e1f2e.ppt
- Количество слайдов: 33
МОРСКОЙ ГОСУДАРСТВЕННЫЙ УНИВЕРСИТЕТ ИМ. АДМ. Г. И. НЕВЕЛЬСКОГО ЕГОРОВА ЕВГЕНИЯ НИКОЛАЕВНА ЭКОНОМИЧЕСКИЕ ИНСТРУМЕНТЫ ЗАЩИТЫ ОКРУЖАЮЩЕЙ СРЕДЫ ОТ АВАРИЙНЫХ ЗАГРЯЗНЕНИЙ г. Владивосток 2013
СЛАЙД 2 Методы экономического регулирования в области охраны окружающей среды в соответствии с положениями ФЗ «Об охране окружающей среды» : Ø разработка государственных прогнозов социально-экономического развития на основе экологических прогнозов; Ø разработка федеральных программ в области экологического развития РФ и целевых программ в области охраны окружающей среды субъектов РФ; Ø разработка и проведение мероприятий по охране окружающей среды в целях предотвращения причинения вреда окружающей среде; Ø установление платы за негативное воздействие на окружающую среду; Ø установление лимитов на выбросы и сбросы загрязняющих веществ и микроорганизмов, лимитов на размещение отходов производства и потребления и другие виды негативного воздействия на окружающую среду; Ø проведение экономической оценки природных объектов и природно-антропогенных объектов; Ø проведение экономической оценки воздействия хозяйственной и иной деятельности на окружающую среду; Ø предоставление налоговых и иных льгот при внедрении наилучших существующих технологий, нетрадиционных видов энергии, использовании вторичных ресурсов и переработке отходов, а также при осуществлении иных эффективных мер по охране окружающей среды в соответствии с законодательством РФ; Ø поддержка предпринимательской, инновационной и иной деятельности (в том числе экологического страхования), направленной на охрану окружающей среды; Ø возмещение в установленном порядке вреда окружающей среде; Ø иные методы экономического регулирования по совершенствованию и эффективному осуществлению охраны окружающей среды.
СЛАЙД 3 КЛАССИФИКАЦИЯ ПРОЦЕССОВ ЗАГРЯЗНЕНИЯ ОКРУЖАЮЩЕЙ СРЕДЫ ПО ПРИЗНАКУ ВОЗНИКНОВЕНИЯ ПОСТОЯННОЕ ЗАГРЯЗНЕНИЕ АВАРИЙНОЕ ЗАГРЯЗНЕНИЕ постоянное поступление загрязняющих веществ в окружающую среду аварийный (случайный) выброс или сброс в окружающую среду загрязняющих веществ
СЛАЙД 4 Экономические инструменты охраны окружающей среды Под экономическими инструментами охраны окружающей среды понимается совокупность предусмотренных законодательством экономических мер по обеспечению экологической безопасности и сохранения природных ресурсов Для процессов постоянного загрязнения: • плата за негативное воздействие на окружающую среду; • установление лимитов на выбросы и сбросы загрязняющих веществ и микроорганизмов, лимитов на размещение отходов производства и потребления и другие виды негативного воздействия на окружающую среду; • предоставление налоговых и иных льгот при внедрении наилучших существующих технологий, нетрадиционных видов энергии, использовании вторичных ресурсов и переработке отходов. Для процессов аварийного загрязнения: • экологическое страхование.
СЛАЙД 5 Виды экономических инструментов защиты окружающей среды в том числе и для процессов постоянного загрязнения: 1. Экологические налоги и платежи за негативное воздействие на окружающую среду. 2. Экологические запреты, квоты, стандарты, нормативы – инструменты ограничительного регулирования. 3. Экологические субсидии. Экологическое страхование является базовым элементом экономического механизма охраны окружающей среды и природопользования в контексте обеспечения экологической безопасности от аварийных загрязнений Институт экологического страхования гражданской ответственности за ущерб от аварийных загрязнений базируется на методическом оценочном инструментарии: • страховая сумма – величина экономической оценки потенциального экологического ущерба; • страховой тариф – процентная ставка от страховой суммы (учитывающая уровень экологического риска), определяющая величину страховой премии; • страховая премия (взнос) – плата за страхование, формирующая страховой фонд; • страховые выплаты – возмещение страховщиком страхователю при наступлении страхового случая.
СЛАЙД 6 Экологическое страхование в системе отраслей и видов страхования РФ
СЛАЙД 7 ИНСТРУМЕНТАРИЙ ЭКОЛОГИЧЕСКОГО СТРАХОВАНИЯ СТРАХОВАЯ СУММА СТРАХОВОЙ ТАРИФ экономическая оценка экологического ущерба (ущерба от загрязнения окружающей среды) уровень экологического риска (вероятность возникновения аварийного загрязнения окружающей среды, объединенная с последствиями загрязнения)
СЛАЙД 8 Количество разливов нефти на морских акваториях с участием танкеров по данным ITOPF* * По данным ITOPF - Международной федерации владельцев танкеров по предупреждению загрязнения (International Tanker Owners Pollution Federation Limited)
СЛАЙД 9 Количество разливов нефти танкерами по разным причинам*, 1970 -2010 гг. Период 1974 -2010 гг. 1970 -2010 гг. Всего Количество нефти менее 7 тонн 7 -700 тонн более 700 тонн ТЕКУЩИЕ РАБОТЫ Погрузка / разгрузка 3157 385 37 3579 Заправка (бункеровка) 562 33 1 596 Прочие операции 1250 61 15 1326 АВАРИИ Столкновения 180 337 132 649 Посадки на мель 237 269 160 666 Повреждения корпуса 198 57 55 310 Отказ оборудования 202 39 4 245 Пожары и взрывы 84 33 34 151 ПРОЧИЕ/Неизвестные причины 1975 121 22 2118 ВСЕГО 7845 1335 460 9640 * По данным ITOPF - Международной федерации владельцев танкеров по предупреждению загрязнения (International Tanker Owners Pollution Federation Limited)
СЛАЙД 10
СЛАЙД 11 Экологическое страхование Страхование ущерба от аварийных разливов нефти на морских акваториях в сферах экологического страхования и морского страхования
Экономическая оценка экологического ущерба СЛАЙД 12 Методологические подходы к оценке экономического ущерба от загрязнения окружающей среды Укрупненный Величина экономического ущерба как произведение ряда показателей, отражающих значения ущербоформирующих факторов, часть из которых является табличными данными Получаемая величина ущерба является укрупненной, приближенной, условной и может отражать лишь ущерб экономике в целом Реципиентный Позволяет определять экономический ущерб от негативного воздействия загрязнения на конкретные виды реципиентов путем суммирования различных составляющих потерь, выраженных в денежной форме Экономический ущерб является комплексной величиной, получаемой суммированием ущербов, наносимых всем видам реципиентов в пределах загрязненной зоны
СЛАЙД 13 Экономическая оценка экологического ущерба Законодательно утвержденные методические и инструктивные указания, а также методики оценки экономического ущерба, используемые на практике: 1. Временная типовая методика определения экономической эффективности осуществления природоохранных мероприятий и оценки экономического ущерба, причиняемого народному хозяйству загрязнением окружающей среды (1986); 2. Инструктивно-методические указания по взиманию платы за загрязнение окружающей природной среды (утв. Минприроды 26. 01. 93, в ред. Приказа Госкомэкологии от 15. 02. 2000); 3. Методика определения ущерба окружающей природной среде при авариях на магистральных нефтепроводах (утв. Минтопэнерго 1. 11. 95); 4. Временная методика определения предотвращенного экологического ущерба (утв. Госкомэкологии 09. 03. 99); 5. Методика подсчета убытков, причиненных государству нарушением водного законодательства (утв. Министерством природных ресурсов и охраны окружающей среды Республики Беларусь 06. 01. 95); 6. Методические указания по расчету платы за неорганизованный сброс загрязняющих веществ в водные объекты (утв. Госкомэкологии 29. 12. 98 с изм. от 23. 06. 2000); 7. Etkin D. S. Modeling Oil Spill Response And Damage Costs (2004 г. ) - универсальная модель оценки ущерба от аварийных разливов нефти.
Экономическая оценка экологического ущерба СЛАЙД 14 Аварийный сброс нефтепродуктов в морскую среду Исходные показатели состояния окружающей среды (мониторинговые, кадастровые данные, показатели карт чувствительности) Изменение исходных показателей состояния окружающей среды Реакции реципиентов, формирующие новые параметры состояния реципиентов (натуральный ущерб) Экономическая оценка натурального ущерба Общая схема формирования экономического ущерба на основе реципиентного подхода Экономический ущерб
Экономическая оценка экологического ущерба СЛАЙД 15 Экономический ущерб, возникающий в результате аварийного разлива нефти на морской акватории I. Затраты, вызываемые воздействием нефтяного загрязнения на реципиентов ЗАТРАТЫ на восстановление окружающей природной среды и ликвидацию последствий загрязнения Затраты на очистку побережья, прибрежной зоны, орудий рыбного лова, территорий портов, воспроизводство животных, птиц и др. II. Затраты на предупреждение воздействия произошедшего нефтяного загрязнения на реципиентов Компенсация УБЫТКОВ, понесенных обществом ЗАТРАТЫ на оперативную ликвидацию аварийного разлива нефти на морской акватории, вывоз животных с потенциально опасных участков Штрафы за загрязнение окружающей природной среды Таксы за уничтожение объектов животного мира, плата за сверхлимитные сбросы загрязняющих веществ и пр. Убытки реципиентам, нанесенные загрязнением Ущерб хозяйственной деятельности Экологический ущерб РЕЦИПИЕНТЫ Объекты хозяйственной деятельности Природные ресурсы (чувствительные к нефтяному загрязнению), используемые в хозяйственной деятельности Природные ресурсы (чувствительные к нефтяному загрязнению), не используемые в хозяйственной деятельности Комплексная схема формирования состава экономического ущерба, возникающего в результате аварийного загрязнения нефтью морской акватории
Экономическая оценка экологического ущерба СЛАЙД 16 РЕЦИПИЕНТЫ Объекты хозяйственной деятельности Природные ресурсы, используемые в хозяйственной деятельности Предприятия рыбной промышл-ти (добыча, обработка, транспортировка, сбыт), рыбоводные заводы, НИИ, марикультура Биоресурсы, используемые в хоз. деятельности (включая объекты промысла) Объекты рекреационной индустрии и туризма (санаторно-курортная зона, культурно-исторические объекты, пляжи) Рекреационные ресурсы (используемые ОПТ и естественные экосистемы) Судовладельцы, транспортные компании, функционирование портов Транспортные акватории Использование морской воды на промышленные нужды (опреснительные сооружения, заводы по добыче химического сырья из морской воды, системы охлаждения береговых энергетических станций и пр. ) Ресурсы морской воды (в том числе химические) Предприятия загрязнители нормативами ПДС Природные ресурсы, не использ. в хоз. деятельности Потенциальные рекреационные ресурсы, включая биологические (не задействованные в хозяйственной деятельности) Охраняемые природные территории Ассимиляционный потенциал с ресурсы Объекты дикой природы (естественные экосистемы) ЭКОЛОГИЧЕСКАЯ СИСТЕМА ЭКОНОМИЧЕСКАЯ СИСТЕМА Виды реципиентов, чувствительных к нефтяному загрязнению в результате аварийных разливов на морских акваториях
Экономическая оценка экологического ущерба СЛАЙД 17 Природные ресурсы, используемые в хоз. деятельности Промысловые биологические ресурсы Натуральный ущерб Экономический ущерб Уменьшение количества и ухудшение качества биоресурсов Потеря дохода из-за уменьшения объемов добычи, затраты на очистку оборудования Рекреационные ресурсы акватории и линии побережья Отток клиентов из-за ухудшения эстетических показателей, уменьшение количества и качества биоресурсов Химические ресурсы воды Изменение химического состава морской воды Транспортный ресурс акватории Простои судов, изменение навигационных путей, задержки Ассимиляционный потенциал акватории Изменение концентраций нефтепродуктов в морской воде ЭКОЛОГИЧЕСКАЯ СИСТЕМА Потеря дохода из-за оттока клиентов Доп. затр. на очистку воды, потеря дохода изза простоев произв-ва Убытки от простоев, выплаты неустоек по невыполненным обязательствам, штрафы Платежи за нарушение ассимиляционного потенциала Объекты хозяйственной деятельности Рыбодобывающие предприятия, марикультурные хозяйства Объекты рекреационной индустрии и туризма Использование морской воды на промышлен. нужды Судовладельцы, транспортные компании, функционирование портов и гаваней Предприятие загрязнитель выплачивает штрафы за сверхлимитные сбросы нефтепродуктов ЭКОНОМИЧЕСКАЯ СИСТЕМА Формирование состава экономического ущерба, наносимого объектам хозяйственной деятельности в результате аварийного загрязнения нефтью морской акватории
СЛАЙД 18 Экономическая оценка экологического ущерба ЭКОНОМИЧЕСКИЙ УЩЕРБ ЗАТРАТЫ загрязнителя на восстановление окр. прир. среды и ликвидацию последствий загр. УБЫТКИ объектов хоз. деятельности в результате загрязнения Промысловые биоресурсы Платежи за загрязнение Изменение концентраций нефтепродуктов в морской воде Ассимиляционный потенциал Потеря дохода Уменьшение посетителей, уменьшение количества и качества биоресурсов Рекреационные ресурсы Потеря дохода Изменение химического состава воды Химические ресурсы воды Потеря дохода Очистка морской акватории от нефтяного загрязнения Очистка морской воды от нефтяного загрязнения Очистка акватории и территорий портов Затраты на воспроизводство утраченных природных ресурсов, восстановление природной среды (приведение в первоначальное состояние) Природные ресурсы, используемые в хоз. деятельности Уменьшение количества и ухудшение качества биоресурсов Воспроизводство утраченных промысловых биоресурсов Очистка орудий лова Воспроизводство утраченных биологических ресурсов, очистка побережья и прибрежной полосы от нефти, очистка животных НАТУРАЛЬНЫЙ УЩЕРБ Убытки от простоев, неустойки, иски Стоимость утраченных или поврежденных прир. рес. (реальный ущерб) + неполучение ожидаемых доходов (упущенная выгода) Простои, изменение навигационных путей, задержки Транспортные ресурсы акватории Структура экономического ущерба, возмещаемого виновником аварийного загрязнения нефтью морских акваторий Объекты хозяйственной деятельности Предприятия рыбной промышленности, НИ организации Предприятия загрязнители с нормативами ПДС Объекты рекреационной индустрии и туризма Заводы по добыче химического сырья из морской воды Судовладельцы, транспортные компании, функционирован ие портов ПРИРОДОПОЛЬЗОВАТЕЛИ
СЛАЙД 19 Экономическая оценка экологического ущерба I. Затраты, вызываемые воздействием нефтяного загрязнения на реципиентов I. Оценка экономического ущерба, наносимого аварийными разливами нефти биоресурсам, используемым в хозяйственной деятельности 1. 1. Оценка экономического ущерба, наносимого аварийными разливами нефти промысловым биоресурсам 1. Недополученный в текущем году доход от промысловой деятельности: i – виды биоресурсов; j – добывающее предприятие; Эi – удельная экономическая оценка i-ого вида биоресурсов исходного качества, руб. /т; Qквij – квота на вылов i-ого вида биоресурсов j-му предприятию, тонн; QIij – фактический объем улова i-ого вида биоресурсов исходного качества j-ым предприятием, тонн; QIIij – фактический объем улова i-ого вида трансформированных в результате разлива (некачественных) биоресурсов, тонн; Э’i – удельная экон. оценка i-ого вида трансформированных биоресурсов, руб. /т; Зi – дополнительные затраты на воспроизводство i-ого вида биоресурсов, руб. /т. 2. Ущерб промысловым биоресурсам в последующие годы: i – виды биоресурсов; t – периоды проявления отрицательных последствий после разлива, годы; Эit – удельная экономическая оценка i-ого вида биоресурсов в году t, руб. /т; Зitуд – удельные затраты на искусственное воспроизводство i-ого вида биоресурсов в году t, руб. /т. ; Qitвоспр – дополнительное количество искусственно воспроизводимых биоресурсов i-ого вида в году t, тонн; (Qiср – Qitпр) – объем снижения общего допустимого улова i-ого вида биоресурсов на данной акватории в году t, тонн; Qiср – среднемноголетняя величина общего допустимого улова i-ого вида биоресурсов на данной промысловой акватории, тонн/год; Qitпр – прогнозная величина общего допустимого улова, подкорректированная после произошедшего разлива, i-ого вида биоресурсов в году t, тонн; Вt =1/(1+Е)t – коэффициент дисконтирования; Е – норма дисконта 1. 2. Оценка экономического ущерба, наносимого аварийными разливами нефти воспроизводству биоресурсов в искусственных условиях У воспр – величина ущерба, наносимого в результате загрязнения рыбоводным заводам и марикультурным хозяйствам; n – количество предприятий, понесших ущерб; П i – величина потерянной прибыли i-ым предприятием; З i восст – затраты на восстановление деятельности i-ого предприятия
СЛАЙД 20 Экономическая оценка экологического ущерба I. Затраты, вызываемые воздействием нефтяного загрязнения на реципиентов II. Оценка ущерба, наносимого аварийными разливами нефти рекреационным природным ресурсам акватории, прибрежной полосы и линии побережья Ущерб от уменьшения прямой стоимости использования рекреационных ресурсов равен сумме понесенных ущербов по рекреационным услугам, туризму, побочному использованию и охотничье-промысловой деятельности III. Оценка ущерба, наносимого аварийными разливами нефти транспортным ресурсам акватории RДОП – дополнительные эксплуатационные расходы судна, возникшие в результате простоев и(или) в результате изменения пути следования судна для обхода мест уборки нефти; Пнеуст – выплаты неустоек по договорам, исков по невыполненным обязательствам IV. Ущерб объектам хозяйственной деятельности, использующим морскую воду в промышленных целях i – вид производства, использующего морскую воду загрязненной акватории в промышленных целях; Zi уд – дополнительные затраты на очистку 1 т морской воды для использования в i-ом производственном процессе, руб. /т; Vi – объем воды, требующей дополнительной очистки в результате нефтяного загрязнения, т; Иiпр – удельные издержки от простоев i-ого производства, руб. /день; Qiпр – количество дней вынужденных простоев в результате нефтяного загрязнения V. Ущерб, наносимый ассимиляционному потенциалу морской экосистемы в результате аварийного разлива нефти Псл – плата за сверхлимитный сброс нефти; Кэ – коэффициент, учитывающий экологические факторы; М – фактический сброс нефти, (т); Нбл – базовый норматив платы за сброс 1 тонны нефти в пределах установленного лимита
ЭКОНОМИЧЕСКИЙ УЩЕРБ ЗАТРАТЫ загрязнителя на восстановление окр. прир. среды и ликвидацию последствий загр. УБЫТКИ объектов хоз. деятельности в результате загрязнения Платежи за загрязнение Изменение концентраций нефтепродуктов в морской воде Ассимиляционный потенциал Потеря дохода Уменьшение посетителей, уменьшение количества и качества биоресурсов Рекреационные ресурсы Потеря дохода Изменение химического состава воды Химические ресурсы воды Очистка морской акватории от нефтяного загрязнения Очистка акватории и территорий портов Затраты на воспроизводство утраченных природных ресурсов, восстановление природной среды (приведение в первоначальное состояние) Природные ресурсы, используемые в хоз. деятельности Промысловые биоресурсы Потеря дохода Очистка морской воды от нефтяного загрязнения НАТУРАЛЬНЫЙ УЩЕРБ Уменьшение количества и ухудшение качества биоресурсов Воспроизводство утраченных промысловых биоресурсов Очистка орудий лова Воспроизводство утраченных биологических ресурсов, очистка побережья и прибрежной полосы от нефти, очистка животных Экономическая оценка экологического ущерба Убытки от простоев, неустойки, иски Стоимость утраченных или поврежденных прир. рес. (реальный ущерб) + неполучение ожидаемых доходов (упущенная выгода) Простои, изменение навигационных путей, задержки Транспортные ресурсы акватории ВИДЫ РЕЦИПИЕНТОВ Объекты хозяйственной деятельности Предприятия рыбной промышленности, НИ организации Предприятия загрязнители с нормативами ПДС Объекты рекреационной индустрии и туризма Заводы по добыче химического сырья из морской воды Судовладельцы, транспортные компании, функционирован ие портов ПРИРОДОПОЛЬЗОВАТЕЛИ
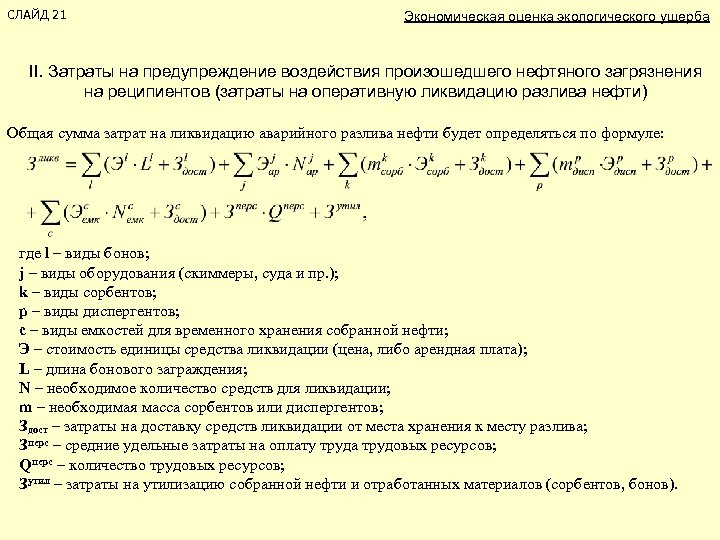
СЛАЙД 21 Экономическая оценка экологического ущерба II. Затраты на предупреждение воздействия произошедшего нефтяного загрязнения на реципиентов (затраты на оперативную ликвидацию разлива нефти) Общая сумма затрат на ликвидацию аварийного разлива нефти будет определяться по формуле: где l – виды бонов; j – виды оборудования (скиммеры, суда и пр. ); k – виды сорбентов; p – виды диспергентов; с – виды емкостей для временного хранения собранной нефти; Э – стоимость единицы средства ликвидации (цена, либо арендная плата); L – длина бонового заграждения; N – необходимое количество средств для ликвидации; m – необходимая масса сорбентов или диспергентов; Здост – затраты на доставку средств ликвидации от места хранения к месту разлива; Зперс – средние удельные затраты на оплату труда трудовых ресурсов; Qперс – количество трудовых ресурсов; Зутил – затраты на утилизацию собранной нефти и отработанных материалов (сорбентов, бонов).
СЛАЙД 22 Оценка уровня экологического риска Уровень риска аварийного разлива нефти рассчитывается как степень опасности нанесения ущерба окружающей среде в результате загрязнения нефтью по формуле: , где LR – уровень экологического риска – степень опасности нанесения ущерба (D) окружающей среде в результате аварийного разлива нефти; R – величина риска (вероятность) возникновения аварийного загрязнения нефтью окружающей среды; D – величина ущерба окружающей среде в результате аварийного разлива нефти. Комплексная схема оценки уровня экологического риска аварийных разливов нефти при морских транспортировках
СЛАЙД 23 Оценка уровня экологического риска Оценка уровня риска аварийных разливов нефти при морских транспортировках (LR) 1 этап. Оценка экологического риска (R) 4 группы факторов, оказывающих влияние на наступление аварии с экологическими последствиями: q тип судна; q тип транспортируемой нефти; q территориальный фактор (место аварии); q сезон транспортировки. Значения факторов экологического риска и балльные оценки по результатам ранжирования
СЛАЙД 24 Оценка уровня экологического риска Методика определения балльных значений для рискообразующего фактора Пример определения балльных значений для рискообразующего фактора «тип судна»
СЛАЙД 25 Оценка уровня экологического риска Относительные веса факторов Тип судна Тип нефти Сезон Место Произведение W Тип судна 1, 00 2, 00 3, 00 4, 00 24, 00 1, 06 Тип нефти 0, 50 1, 00 4, 00 3, 00 6, 00 0, 44 Сезон 0, 33 0, 25 1, 00 0, 50 0, 04 0, 05 Место 0, 25 0, 33 2, 00 1, 00 0, 17 0, 08 Сумма 2, 08 3, 58 10, 00 8, 50 Поправочные коэффициенты для факторов Фактор Поправочный коэффициент Тип судна Тип нефти Место аварии Сезон 2 1, 25 0, 75 0, 5
СЛАЙД 26 Оценка уровня экологического риска Правила нечеткой логики для оценки экологического риска Правило Категория экологического риска Если значение суммы факторов с учетом поправочных коэффициентов больше или равно 4 и меньше или равно 6 1 Если значение суммы факторов с учетом поправочных коэффициентов больше 6 и меньше или равно 8 Если значение суммы факторов с учетом поправочных коэффициентов больше 8 и меньше или равно 11 Если значение суммы факторов с учетом поправочных коэффициентов больше 11 и меньше или равно 13 Если значение суммы факторов с учетом поправочных коэффициентов больше 13 2 3 4 5 Определение категорий экологического риска по правилам нечеткой логики Значения категорий факторов тип судна тип нефти место разлива сезон 1 1 1 1 1 2 2 1 2 3 4 Баллы в зависимости от веса коэффициента тип место сезон судна нефти разлива 2 2 2 2 … 1, 25 1, 25 0, 75 1, 5 0, 5 1 1, 5 2 Сумма баллов Категория от 1 до 5 4, 5 5 5, 5 6 5, 25 5, 75 6, 25 6, 75 1 1 1 2 2
СЛАЙД 27 Оценка уровня экологического риска Оценка уровня риска аварийных разливов нефти при морских транспортировках (LR) 2 этап. Оценка величины экологического ущерба (D) Категории экологического ущерба от разлива нефти Категория и характеристика экологического ущерба для матричной модели Объем разлитой нефти (т) Масштаб разлива 1 Небольшой ущерб – небольшое загрязнение окружающей среды менее 100 Локальное значение 2 Незначительный ущерб – окружающая среда загрязнена незначительно 100 – 500 Муниципальное значение 3 Значительный ущерб – загрязнение окружающей среды значительно 500 – 1000 Территориальное значение 4 Критический ущерб – крупный ущерб окружающей среде 1000 – 5000 Региональное значение 5 Катастрофический ущерб – чрезвычайный ущерб окружающей среде свыше 5000 Федеральное значение Разработанные оценочные шкалы категорий экологического риска (R) и экологического ущерба (D) являются необходимыми инструментами для определения уровня экологического риска (LR) на основе матричного подхода
СЛАЙД 28 Оценка уровня экологического риска Использование матричного подхода для определения уровня экологического риска Матрица распределения значений уровня экологического риска
СЛАЙД 29 Оценка уровня экологического риска Определение категорий уровня риска для полученных значений LR
СЛАЙД 30 Оценка уровня экологического риска Распределение значений страхового тарифа по категориям уровня экологического риска
СЛАЙД 31 Оценка уровня экологического риска Матрица распределения страховых тарифов в зависимости от уровня экологического риска


