b514fd29a0868e95c658fa769de416e9.ppt
- Количество слайдов: 57
Мониторинг кровообращения Макаренко Евгений Петрович
Цели мониторинга 1. Своевременное выявление угрожающих состояний 2. Повышение качества управления 18. 03. 2018 ВМед. А Макаренко Е. П. 2
Мониторинг гемодинамики Общие вопросы • Как выявить нарушения гемодинамики до того как они станут явными и необратимыми • Как выбрать наиболее подходящую терапию • Как применить лечение с учетом индивидуальных особенностей пациента 18. 03. 2018 ВМед. А Макаренко Е. П. 3
Для чего нужен мониторинг? • • Состояние кровообращения Объём инфузии Вазопрессоры Инотропы 18. 03. 2018 ВМед. А Макаренко Е. П. 4
МОК = УО х ЧСС Преднагрузка УО Сократимость 18. 03. 2018 Постнагрузка ВМед. А Макаренко Е. П. 5
Доставка кислорода DO 2 = CI х (Hb x 1, 34 x Sa. O 2) 520 -720 мл/мин/м 2 18. 03. 2018 ВМед. А Макаренко Е. П. 6
Потребление кислорода VO 2 = CI х (Hb x 1, 34) x (Sa. O 2 -Sv. O 2) 110 -160 мл/мин/м 2 18. 03. 2018 ВМед. А Макаренко Е. П. 7
Кислород венозной крови • При стабильных показателях Sa. O 2, VO 2 и Hb - Sv. O 2 отражает сердечный выброс (СВ) • Истинная смешанная венозная кровь – из легочной артерии, альтернатива - центральная (полая) вена • Норма Sv. O 2 ~ 65% (60 -75) 18. 03. 2018 ВМед. А Макаренко Е. П. 8
Кислород венозной крови ↑ Sv. O 2 (> 75%) • Забор на фоне заклинивания легочной артерии • Низкое VO 2: гипотермия, общая анестезия, миорелаксация • Низкая экстракция O 2 : отравление угарным газом • Высокий сердечный выброс: сепсис, ожоговый шок, шунт слева- направо, артерио-венозная фистула 18. 03. 2018 ВМед. А Макаренко Е. П. 9
Кислород венозной крови ↓ Sv. O 2 (< 60%) § § 18. 03. 2018 ↓ СВ: ОИМ, ХСН (ОСН), гиповолемия ↓ Hg- кровотечение ↓ Sa. O 2 : гипоксия, ОДН ↑ VO 2: лихорадка, страх, тиреотоксикоз, дрожь ВМед. А Макаренко Е. П. 10
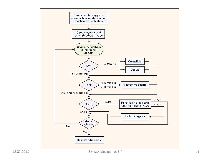
18. 03. 2018 ВМед. А Макаренко Е. П. 11
Мониторинг кровообращения Неинвазивный • • • 18. 03. 2018 АД ЭКГ ИРГТ ЭХОКГ NICOM Инвазивный • и. АД • ЦВД • Катетеризация легочной артерии (катетер Свана-Ганца) (термодилюция) • Транспульмональная термодилюция (Pi. CCO) • Анализ формы кривой АД (Pi. CCO, Flo. Trac, Lid. CO) ВМед. А Макаренко Е. П. 12
Прямое (инвазивное) АД • • • Показания Возможности Выбор артерии Проба Аллена Методика Осложнения 18. 03. 2018 ВМед. А Макаренко Е. П. 13
Прямое (инвазивное) АД Показания • Абсолютных показаний нет. • Необходимость в точном контроле АД (например, управляемая гипо- или гипертензия, риск кровопотери, применение вазоактивных препаратов). • Гемодинамически нестабильные пациенты. • Частый забор артериальной крови для исследований. • Невозможность неинвазивного измерения (ожоги, раны, оперативное вмешательство и т. д. ). 18. 03. 2018 ВМед. А Макаренко Е. П. 14
Прямое (инвазивное) АД • «цифры» АДс, АДд, АДср • Форма пульсовой волны • Вариабельность (SPV, PPV) 18. 03. 2018 ВМед. А Макаренко Е. П. 15
Выбор артерии • Лучевая • Плечевая • Бедренная 18. 03. 2018 ВМед. А Макаренко Е. П. 16
Проба Аллена • Сначала больной несколько раз сильно сжимает и разжимает кулак. • Пока кулак остается зажатым, анестезиолог пережимает лучевую и локтевую артерии. • Коллатеральный кровоток полноценный, если большой палец кисти восстановит нормальную окраску в течение 5 секунд после освобождения локтевой артерии. • Если восстановление > 10 сек – коллатеральный кровоток недостаточен. • Альтернативный метод – с помощью пульсоксиметра. 18. 03. 2018 ВМед. А Макаренко Е. П. 17
Методика катетеризации артерии 18. 03. 2018 ВМед. А Макаренко Е. П. 18
Прямое (инвазивное) АД • Катетер ( «на игле» , по Сельдингеру) • Система (ригидность, длина, гепарин 0, 52 Ед/мл, промывание) • Датчик (трансдюсер) (калибровка, установка уровня, «обнуление» ) • Монитор 18. 03. 2018 ВМед. А Макаренко Е. П. 19
«обнуление» (“zeroing”) 18. 03. 2018 ВМед. А Макаренко Е. П. 20
Осложнения инвазивного измерения АД • • Кровотечение Гематома Спазм артерии Тромбоз Ишемия Формирование аневризмы Инфекционные осложнения 18. 03. 2018 ВМед. А Макаренко Е. П. 21
ЦВД • «цифры» • Форма кривой 18. 03. 2018 ВМед. А Макаренко Е. П. 22
ЦВД • Точка измерения (уровень датчика) – проекция правого предсердия – 5 см от поверхности грудины в 4 межреберье • 1 mm Hg = 1, 36 cm H 2 O • 1 cm H 2 O = 0, 74 mm Hg 18. 03. 2018 ВМед. А Макаренко Е. П. 23
«обнуление» (“zeroing”) 18. 03. 2018 ВМед. А Макаренко Е. П. 24
ЦВД а – atrial – систола предсердия с – closure – закрытие трехстворчатого клапана v – venous– венозное наполнение при закрытом трехстворчатом клапане x – систолическое снижение давление в предсердии y – открытие трехстворчатого клапана, диастолическое снижение 18. 03. 2018 ВМед. А Макаренко Е. П. 25
ЦВД Спонтанное дыхание ИВЛ 18. 03. 2018 ВМед. А Макаренко Е. П. 26
ЦВД Норма 18. 03. 2018 Фибрилляция предсердий ВМед. А Макаренко Е. П. 27
ЦВД Тампонада Трикуспидальная недостаточность Констриктивный перикардит 18. 03. 2018 ВМед. А Макаренко Е. П. 28
Катетеризация легочной артерии • • Показания Показатели Методика Осложнения 18. 03. 2018 ВМед. А Макаренко Е. П. 29
Катетеризация легочной артерии. Показания. • Обширные вмешательства с высоким риском кровопотери и массивной инфузией • Тяжелая левожелудочковая недостаточность • Шок (кардиогенный, септический) • Недостаточность правого желудочка, легочная гипертензия • Гемодинамическая нестабильность, требующая применения инотропных средств • Хирургия аорты • Трансплантация печени 18. 03. 2018 ВМед. А Макаренко Е. П. 30
Катетеризация легочной артерии. Показатели. • • ДЛА (PAP) ДЗЛА (PAOP, PCWP) МОК (CI) - термодилюция Газовый состав смешанной венозной крови 18. 03. 2018 ВМед. А Макаренко Е. П. 31
Катетеризация легочной артерии • • • Проводник (интродьюсер) Катетер Система Датчик (трансдьюсер) Монитор 18. 03. 2018 ВМед. А Макаренко Е. П. 32
Катетеризация легочной артерии 18. 03. 2018 ВМед. А Макаренко Е. П. 33
Катетеризация легочной артерии ПП 2 -10 ПЖ 15 -30/0 -5 ЛА 15 -30/5 -10 ДЗЛА 18. 03. 2018 ВМед. А Макаренко Е. П. 5 -15 34
Tb Введение раствора Метод Stewart. Hamilton t Tb = Температура крови Ti = Температура раствора (инъектата) Vi = Объем раствора d Tb. dt = Площадь под кривой термодилюции K = Константа коррекции (зависит от веса и температуры)
Катетеризация легочной артерии. Осложнения. • • • Аритмии Разрыв легочной артерии Повреждение клапанов Инфаркт легкого Образование узла Инфекция 18. 03. 2018 ВМед. А Макаренко Е. П. 36
Обучающий портал по мониторингу гемодинамики http: //www. edwards. com/education/pages/cce ducationmap. aspx 18. 03. 2018 ВМед. А Макаренко Е. П. 37
18. 03. 2018 ВМед. А Макаренко Е. П. 38
Pi. CCO plus 18. 03. 2018 ВМед. А Макаренко Е. П. 39
Pi. CCO • Транспульмональная термодилюция • Анализ формы пульсовой волны 18. 03. 2018 ВМед. А Макаренко Е. П. 40
Tb Введение раствора Метод Stewart. Hamilton t Tb = Температура крови Ti = Температура раствора (инъектата) Vi = Объем раствора d Tb. dt = Площадь под кривой термодилюции K = Константа коррекции (зависит от веса и температуры)
Принципы волюметрического мониторинга c (I) Болюс Рециркуляция ln c (I) е-1 At DSt MTt 18. 03. 2018 ВМед. А Макаренко Е. П. t 42
13. 03 16. 28 TB 37. 0 AP PCCI 18. 03. 2018 ВМед. А Макаренко Е. П. 43
Транспульмональная термодилюция 18. 03. 2018 ВМед. А Макаренко Е. П. 44
ГКДО (GEDV) 18. 03. 2018 ВМед. А Макаренко Е. П. 45
ВГОК (ITBV) 18. 03. 2018 ВМед. А Макаренко Е. П. 46
ВСВЛ (EVLW) 18. 03. 2018 ВМед. А Макаренко Е. П. 47
18. 03. 2018 ВМед. А Макаренко Е. П. 48
P [mm Hg] t [s] ( P(t) + C(p) • d. P ) dt PCCO = cal • HR • SVR dt ЧСС Фактор калибровки, определяемый с помощью термодилюции 18. 03. 2018 Комплайнс аорты Площадь Форма под кривой давления ВМед. А Макаренко Е. П. 49
Вариабельность ударного объема 18. 03. 2018 ВМед. А Макаренко Е. П. 50
Показатели монитора Pi. CCOplus: CO GEDV GEF EVLW PVPI СВ ГКДО ГФИ ВСВЛ ИПЛС PCCO SV AP HR SVRI SVV PPV d. Pmx СВ УО АД ЧСС ОПС ВУО ВПД d. Pmx 18. 03. 2018 Термодилюция (дискретно) сердечный выброс глобальный конечно-диастолический объем (преднагрузка) глобальная фракция изгнания внесосудистая вода легких (отек легких) индекс проницаемости легочных сосудов Анализ формы пульсовой волны (непрерывно) сердечный выброс ударный объем артериальное давление частота сердечных сокращений общее периферическое сопротивление (постнагрузка) вариабельность ударного объема вариабельность пульсового давления сократимость желудочка (контрактильность) ВМед. А Макаренко Е. П. 51
18. 03. 2018 ВМед. А Макаренко Е. П. 52
Ограничения применения Pi. CCOplus: • • Тромбоэмболия легочной артерии Изменение комплайнса аорты (аневризма, коарктация) Внутриаортальная балонная контрпульсация Нарушения сердечного ритма 18. 03. 2018 ВМед. А Макаренко Е. П. 53
Преимущества Pi. CCOplus: • • Возможность непрерывного мониторинга СВ и других показателей гемодинамического профиля. Измерение пред- и постнагрузки, контрактильности. Определение ВСВЛ и дифференциальная диагностика механизма отека легких Метод менее инвазивен и технически проще, чем катетеризация легочной артерии. 18. 03. 2018 ВМед. А Макаренко Е. П. 54
18. 03. 2018 ВМед. А Макаренко Е. П. 55
18. 03. 2018 ВМед. А Макаренко Е. П. 56
Принятие решения риск 18. 03. 2018 польза ВМед. А Макаренко Е. П. 57
b514fd29a0868e95c658fa769de416e9.ppt