6-Барометрическая формула.ppt
- Количество слайдов: 32
Молекулярная физика 6
1. 4 Барометрическая формула 1. Барометрическая формула 2. Опыты Перрена.
Ограничения для упрощения решения и доказательства: 1. поршень не закреплен жестко 2. поршень идеально гладкий (не рассматриваем его молекулярную структуру) 3. газы настолько разрежены, что в каждый момент с поршнем сталкивается лишь одна молекула X 4. нет внешних сил m 1 n 1 v 1 P 2 M m 2 n 2 v 2
Хаотические молекулярные движения приводят к тому, что частицы газа равномерно распределяются по объему сосуда, так что в каждой единице объема содержится в среднем одинаковое число частиц. В равновесном состоянии давление и температура газа также одинаковы во всем объеме. Но так обстоит дело только в том случае, когда на молекулы не действуют внешние силы. При наличии же таких сил молекулярные движения приводят к своеобразному поведению газов. Рассмотрим, например, газ (воздух), находящийся под действием силы тяжести. Если бы отсутствовало тепловое движение молекул, то все они под действием силы тяжести «упали» бы на Землю, и весь воздух собрался бы тончайшим слоем у поверхности Земли. Если бы отсутствовала сила тяжести, но существовали бы молекулярные движения, молекулы разлетелись бы по всему мировому пространству. Атмосфера, воздушная оболочка Земли, обязана своим существованием в ее теперешнем виде наличию одновременно и теплового движения молекул, и силы притяжения к Земле.
При этом в атмосфере устанавливается вполне определенное распределение молекул по высоте. Соответственно этому распределению молекул устанавливается и определенный закон изменения давления газа с высотой, который нетрудно найти. Рассмотрим вертикальный столб воздуха (рис. ). Пусть у поверхности Земли, где х = 0, давление равно р0, а на высоте х S=1 равно р. При изменении высоты на dх давление изменяется на dp. Давление воздуха на некоторой высоте равно, как известно, весу вертикального столба воздуха, находящегося на этой высоте над площадью, равной единице. Поэтому dp равно разности весов столбов воздуха над площадью, равной единице, на высотах х и х + dх, т. е. равно весу столба воздуха высотой dх с площадью основания в одну единицу:
где ρ – плотность воздуха (масса единицы объема) и g — ускорение силы тяжести. Плотность ρ газа равна, очевидно, произведению массы т молекулы на их число n в единице объема: Из кинетической теории известно, что n=p/k. T. Следовательно, и Это уравнение можно (для разделения переменных) переписать в виде: (1)
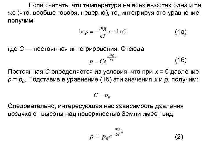
Если считать, что температура на всех высотах одна и та же (что, вообще говоря, неверно), то, интегрируя это уравнение, получим: (1 а) где С — постоянная интегрирования. Отсюда (1 б) Постоянная С определяется из условия, что при х = 0 давление р = р0. Подставив в уравнение (1 б) эти значения х и р, получим: Следовательно, интересующая нас зависимость давления воздуха от высоты над поверхностью Земли имеет вид: (2)
или, учитывая, что т = μ / N 0 (где (μ — молекулярная масса, т. е. масса моля, N 0 — число Авогадро), получаем: (2 а) Уравнение (2), устанавливающее закон убывания давления с высотой, называется барометрической формулой. Из этого уравнения видно, что давление газа убывает с высотой по экспоненциальному закону. Этим законом пользуются для определения высоты над Землей путем измерения давления на данной высоте и на уровне моря (конечно, последнее достаточно измерить один раз).
Приборы, служащие для измерения высоты горных вершин, полета самолета и т. д. , представляют собой специальные барометры, шкала которых проградуирована непосредственно в метрах. Для этих целей, однако, необходимо в уравнении (2) внести поправку на температуру, которая, как известно, понижается с ростом высоты, тогда как барометрическая формула получена нами в предположении постоянства температуры на всех высотах. Пользуясь барометрической формулой (2), также можно определить постоянную Больцмана k, но точность в этом случае невелика именно из-за температурной поправки.
Так как давление газа, как мы видели раньше, пропорционально числу молекул n в единице объема (р=nk. T), то формула (2) выражает также закон убывания плотности молекул с высотой: (3) где n и n 0 — число молекул в единице объема в точках, между которыми разность высот равна х. Эта формула, так же как и формула (2 а), показывает, что атмосфера Земли должна простираться до бесконечности. При выводе барометрической формулы (2) или (3) мы предполагали, что ускорение силы тяжести g постоянно, т. е. не зависит от высоты х. На этом основании мы при интегрировании уравнения (1) вынесли g за знак интеграла.
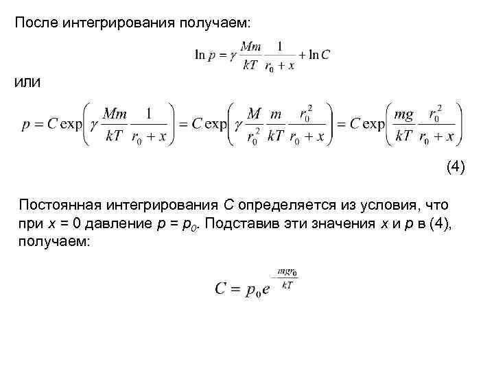
Такое упрощение приемлемо для сравнительно небольших значений x (порядка десятков километров). При больших высотах необходимо принять во внимание, что ускорение силы тяжести убывает по мере удаления от поверхности Земли. Действительно, из закона всемирного тяготения следует, что на расстоянии r от центра Земли ускорение силы тяжести где γ - постоянная гравитации (в системе СИ она имеет значение γ = 6, 67· 10 -11 Н· м 2/кг 2, а в СГС γ = 6, 67· 10 -8 дин·см 2/г 2); М — масса Земли и r 0 — радиус Земли. Поэтому уравнение (1) должно быть переписано в виде:
После интегрирования получаем: ИЛИ (4) Постоянная интегрирования С определяется из условия, что при х = 0 давление р = р0. Подставив эти значения х и р в (4), получаем:
и окончательно зависимость давления от высоты имеет вид: (5) Из этой формулы следует парадоксальный, на первый взгляд, результат, что даже на бесконечном удалении от Земли, т. е. при х → ∞, давление не равно нулю: Это значит, что атмосфера Земли (как и других планет) должна была бы простираться до бесконечности и нигде плотность газа не должна быть равна нулю. Так как это физически невозможно (число молекул конечное, а объем Вселенной бесконечен), то необходимо предположить, что атмосфера Земли не находится в равновесном состоянии.
Неравновесность состояния заключается в том, что атмосферный газ непрерывно рассеивается в мировое пространство. Это, однако, не привело (и в течение многих миллиардов лет не приведет) к потере Землей своей атмосферы, так как лишь ничтожная доля частиц воздуха покидает атмосферную оболочку Земли. Но такое состояние могло привести, например, к потере атмосферы Луной, если она ею когда-либо в прошлом, обладала.
Опыт Перрена. Формула (3) была использована Перреном для опытной проверки барометрической формулы и для определения постоянной Больцмана (или, что то же, числа Авогадро). Перрен использовал тот факт, что, как показали его опыты с броуновским движением, небольшие взвешенные частицы можно, трактовать как невзаимодействующие молекулы очень больших размеров. Поэтому можно ожидать, что частицы типа броуновских, взвешенные в жидкости и подверженные действию силы тяжести, будут распределяться по высоте так же, как молекулы газа, т. е. по закону (3).
Перрен приготовил эмульсии (эмульсия состоит из двух несмешивающихся жидкостей, из которых одна образует мелкие капельки, взвешенные в другой), содержавшие частицы почти одинакового размера и приблизительно шарообразной формы. С помощью микроскопа с очень малой глубиной резкости, установленного вертикально (рис. ), наблюдалось распределение взвешенных частиц по высоте. Для этого микроскоп фокусировался на слои эмульсии на разных высотах (глубинах). В поле зрения микроскопа оказывались частицы в слое глубиной не более 0, 001 мм и совсем не были видны частицы, лежащие выше и ниже.
Число частиц в поле зрения было невелико, так что их можно было сосчитать. Число это, очевидно, пропорционально числу частиц n в единице объема. Измерения производились многократно и определялось среднее из многих измерений. Общее число сосчитанных частиц в некоторых сериях опытов достигало многих тысяч. Эти измерения показали, что концентрация частиц действительно убывает с высотой по экспоненциальному закону, выраженному формулой (3), в которой, однако, учтена потеря веса частицы по закону Архимеда.
Если масса частицы равна m, то вес ее с учетом подъемной силы Архимеда равен: где ρ0 — плотность вещества частицы, а ρ — плотность жидкости, в которой она взвешена. Формула (3) примет поэтому вид: (6) Из (6) следует, что если сосчитать число частиц n 1 и n 2 в поле зрения микроскопа в двух слоях эмульсии х1 и x 2, то из отношения (7)
нетрудно определить постоянную Больцмана k, если измерить массу частиц m, их плотность ρ0, плотность жидкости ρ и температуру Т. Последние две величины измеряются общеизвестными методами. Трудно было измерить массу и плотность частиц эмульсии вследствие их малых (микроскопических!) размеров.
Распределение Больцмана • Полученная барометрическая формула относится к случаю, когда газ находится под действием силы тяжести. Величина mgх в формуле • представляет собой потенциальную, энергию молекулы на высоте х. Можно поэтому сказать, что формула дает нам число частиц n, энергия которых U=mgx, если число частиц с энергией, равной нулю, равно n 0 (высота х отсчитывается от нуля). • Нет никаких оснований считать, что поведение газа существенно изменится, если вместо силы тяжести на него будет действовать какая-либо другая сила, а выражение для энергии будет иметь другой вид. Если газ находится в каком-нибудь силовом поле, так что его частицы обладают некоторой потенциальной энергией, то число частиц, обладающих заданной энергией U, определяется формулой
Распределение Больцмана • Формула называется формулой Больцмана. Она позволяет определить долю частиц, которые в условиях теплового равновесия обладают энергией U: • • Из последней формулы видно, что доля n/n 0 частиц с данной энергией U, кроме величины этой энергии, зависит только от температуры. Это позволяет трактовать и саму температуру несколько иначе, а именно как величину, от которой зависит, как распределяются частицы по энергиям. • При данной температуре доля молекул, обладающих той или иной энергией U, зависит от значения U и быстро уменьшается с ростом U. Это значит, что доля молекул с очень большой энергией всегда очень мала. И чем ниже температура, тем быстрее n/n 0 убывает с ростом U.
Распределение Больцмана
• • В присутствии гравитационного поля (или, в общем случае, любого потенциального поля) на молекулы газа действует сила тяжести. В результате, концентрация молекул газа оказывается зависящей от высоты в соответствии с законом распределения Больцмана: n = n 0 exp( -mgh / k. T ) где n - концентрация молекул на высоте h, n 0 - концентрация молекул на начальном уровне h = 0, m - масса частиц, g - ускорение свободного падения, k - постоянная Больцмана, T - температура. Анимация показывает схематически движение молекул газа в присутствии гравитационного поля. Мы можем видеть, что концентрация молекул у дна сосуда оказывается выше, чем концентрация в верхней части сосуда. Под действием теплового движения молекулы подбрасываются вверх, а затем падают вниз за счет действия сил тяжести. Если высота сосуда много меньше чем k. T/mg, то зависимостью концентрации от высоты можно пренебречь. С другой стороны, в атмосфере концентрация молекул быстро уменьшается с увеличением высоты и, поэтому, величина атмосферного давления также уменьшается. Принимая во внимание, что P = nk. T, мы можем записать так называемую барометрическую формулу, описывающую изменение атмосферного давления в зависимости от высоты: P = P 0 exp( -mgh / k. T ) Измеряя давление за бортом самолёта, мы можем вычислить при помощи барометрической формулы приблизительную высоту полёта.
Подъемная сила
Подъемная сила • Проследим, как возникает подъемная сила в воздухе, используемая в летательных аппаратах легче воздуха. Пусть имеется жесткая оболочка в форме цилиндра, внутреннее содержание которой нас не интересует (рис. ). Будем для определенности считать, что боковые стенки цилиндра длиной L, расположены вертикально, а площади верхнего и нижнего оснований равны S. Если концентрацию газа у нижнего основания цилиндра обозначить n 0, то концентрация его у верхнего основания равна
Подъемная сила • Следовательно, давление на нижнее основание цилиндра, равное • больше, чем давление • на верхнее основание, направленное вниз. Разность сил, создаваемых давлениями на верхнее и нижнее основания, и создает подъемную силу • Эта сила равна весу газа, если его объем равен объему тела, как это и должно быть по закону Архимеда. На рисунке обозначены стрелками давления, действующие на различные части тела. Равнодействующая этих давлений дает подъемную силу.
Подъемная сила • По-другому возникает подъемная сила аэростата. Аэростат имеет мягкую оболочку с отверстием в нижней части. В оболочке имеется легкий газ. Для анализа процесса возникновения подъемной силы аэростат можно представить в виде полого цилиндра без нижнего основания, причем некоторая часть цилиндра снизу заполнена воздухом, а оставшаяся верхняя часть — более легким газом (рис. ).
• На уровне соприкосновения легкого газа с воздухом (пунктир) давление воздуха и газа одинаково и равно атмосферному давлению вне цилиндра. На стенки цилиндра никакие силы действовать не будут. С увеличением высоты давление в легком газе падает медленнее, чем в более тяжелом (воздухе). Поэтому выше уровня соприкосновения легкого газа с воздухом давление со стороны легкого газа на внутреннюю поверхность стенок цилиндра больше давления воздуха на внешнюю поверхность стенок. Следовательно, на все части стенки цилиндра действуют силы, направленные вовне. В данном случае вся подъемная сила создается за счет разности давлений, действующих на верхнее основание. Определим эту силу, причем для легкой сравнимости результата с предыдущим случаем примем, что легким газом заполнена вся полость внутри цилиндра, т. е. легкий газ и воздух соприкасаются по Подъемная сила
Подъемная сила • Тогда на нижнем основании давления воздуха и газа одинаковы, а следовательно, одинаковы и концентрации п 0 их частиц. С высотой концентрация частиц легкого газа (масса молекул m 1 и воздуха изменяется с различной скоростью и у верхнего основания:
Подъемная сила • поэтому подъемная сила, действующая на верхнее основание цилиндра, равна • т. е. подъемная сила меньше силы, действующей на закрытый цилиндр, причем меньше, как это видно из формулы , на силу тяжести легкого газа внутри цилиндра. Формально этот результат можно истолковать так: на цилиндр во втором случае действует подъемная сила, но к силе тяжести цилиндра и его содержимого необходимо добавить силу тяжести легкого газа, находящегося внутри цилиндра. Такое истолкование приводит к правильному числовому результату для подъемной силы, однако оно неправильно отражает физическую картину возникновения подъемной силы: в первом случае силы давления, равнодействующая которых создает подъемную силу, стремятся сплющить цилиндр, а во втором — растянуть его.
6-Барометрическая формула.ppt