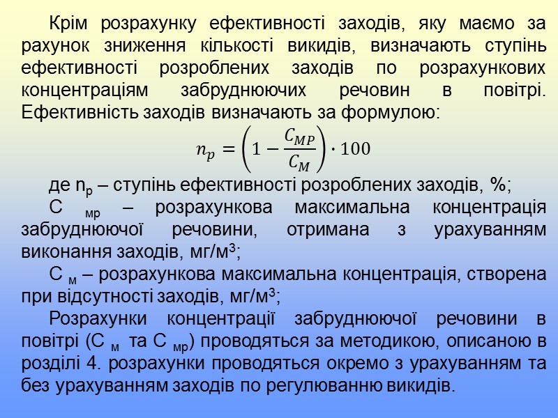
Модуль 3. Регулювання антропогенного навантаження на складові антропосфери


































2-pz_7_vid_dozvoliv.pptx
- Количество слайдов: 34
Модуль 3. Регулювання антропогенного навантаження на складові антропосфери Тема 5. Нормування антропогенного навантаження на складові антропосфери Заняття 18. Практичне заняття 7. Видача дозволів на викиди забруднюючих речовин в атмосферне повітря стаціонарними джерелами
Навчальні питання. 1. Розробка і затвердження ГДВ 2. Порядок отримання дозволу на викиди про видачу дозволів на викиди забруднюючих речовин стаціонарними джерелами 3 Оцінка ефективності заходів охорони повітря на підприємстві. 4. Нормування зборів і плати за викиди, скиди забруднюючих речовин та розміщення відходів
1. Розробка і затвердження ГДВ Відповідно до ст. 8 Закону України "Про охорону атмосферного повітря" та для впорядкування розробки та затвердження нормативів гранично допустимих викидів забруднюючих речовин у атмосферне повітря стаціонарними джерелами. Затвердити Порядок розробки та затвердження: 1.1 Нормативів гранично допустимих викидів забруднюючих речовин у атмосферне повітря стаціонарними джерелами, що додається. 2. Управлінню регулювання природокористування та управлінню справами забезпечити розсилку нормативного документа органам Міністерства охорони навколишнього природного середовища та ядерної безпеки України (Міністрство екології та природних ресурсів України) на місцях, заінтересованим міністерствам і відомствам.
3. Керівникам органів Мінекобезпеки України на місцях забезпечити додержання вимог зазначеного нормативного документа. 4. Вважати такою, що не застосовується в Україні, інструкцію по нормуванню викидів (скидів) забруднюючих речовин в атмосферу і в водні об'єкти, затверджену заступником Голови Державного комітету СРСР по охороні природи, 11.09.89 р., в частині нормування викидів забруднюючих речовин у атмосферне повітря. 5. Контроль за виконанням наказу покласти на заступника Міністра.
1.2 Гранично допустимий викид (далі - ГДВ) – науково-технічний норматив, встановлений при умові, що вміст забруднюючих речовин в приземному шарі атмосфери від джерела або їх сукупності, з урахуванням перспективи розвитку промислових підприємств, не перевищував би нормативів екологічної безпеки атмосферного повітря: гранично допустимих концентрацій забруднюючих речовин у атмосферному повітрі для людей і об'єктів навколишнього природного середовища. Примітка: До розробки єдиних нормативів екологічної безпеки, для встановлення нормативів гранично допустимих викидів забруднюючих речовин у атмосферне повітря, використовуються гранично допустимі концентрації (далі - ГДК) і орієнтовно безпечні рівні впливу (далі ОБРВ) забруднюючих речовин у атмосферному повітрі населених пунктів (ГДК, ОБРВ).
1.3 Значення ГДВ розробляється у складі: проектів нормативів гранично допустимих викидів забруднюючих речовин у атмосферне повітря від стаціонарних джерел для підприємств (далі - проект нормативів ГДВ), зведених проектів нормативів ГДВ забруднюючих речовин в атмосферне повітря по місту або населеному пункту. 1.4 Проект нормативів ГДВ розробляється всіма господарюючими суб'єктами, що здійснюють викиди забруднюючих речовин у атмосферне повітря стаціонарними джерелами. Примітка: Коли господарюючий суб'єкт є власником основних фондів (засобів виробництва), то він самостійно розробляє матеріали оцінки впливу його виробництв на атмосферне повітря. При оренді основних фондів, ці питання вирішуються на договірних умовах між орендатором і їх власником.
1.5 Встановлення ГДВ проводиться з застосуванням методів розрахунку забруднення атмосфери промисловими викидами, а також з урахуванням фізико-географічних та кліматичних умов місцевості розташування промислових площадок і участків жилої забудови, що існує і проектується, санаторіїв, зон відпочинку міста, взаємного розташування промислових площадок і селітебних територій, за існуючим станом, так і на перспективу, граничних нормативів утворення забруднюючих речовин, які відводяться у атмосферне повітря при експлуатації технологічного та іншого обладнання, споруд і об'єктів. Граничні нормативи утворення – гранична кількість забруднюючих речовин, які утворюються при експлуатації окремих типів технологічного та іншого обладнання і відводяться у атмосферне повітря та встановлюються з врахуванням сучасних технічних можливостей, прогресивних маловідходних технологій, комплексного використання сировини, удосконаленого газоочисного обладнання та ін.
1.6 Величина ГДВ встановлюється в грамах за секунду (далі - г/с) для кожного джерела викиду і по кожній із забруднюючих речовин при умові повного навантаження технологічного і газоочисного обладнання. Значення ГДВ (г/с) відноситься до того ж часового усереднення (20 хвилин), що і максимально разові гранично допустимі концентрації забруднюючих речовин в атмосферному повітрі для людей. 1.7 Для оцінки темпів зниження викидів визначається масова величина викиду в тонах за рік (далі - т/рік) по кожному стаціонарному джерелу і кожній із забруднюючих речовин, а також в цілому по підприємству при повному навантаженні технологічного обладнання з урахуванням часової нерівномірності викидів, сировини і матеріалів, що використовуються, а також з врахуванням планового ремонту технологічного і газоочисного обладнання.
1.8 Для діючих підприємств, якщо в повітрі міст або населених пунктів концентрації забруднюючих атмосферу речовин перевищують гранично допустимі концентрації забруднюючих речовин в атмосферному повітрі населених пунктів, а значення ГДВ на даний час не можуть бути досягнуті, то за узгодженням з органами Мінекобезпеки України та з органами Міністерства охорони здоров'я України передбачається поетапне, з вказівкою тривалості кожного етапу, зниження викидів забруднюючих речовин до значень ГДВ. На кожному етапі, до забезпечення значень ГДВ, встановлюються тимчасово погоджені величини викидів забруднюючих речовин в атмосферу (далі - ТПВ) і заходи по їх досягненню.
2. Порядок отримання дозволу на викиди про видачу дозволів на викиди забруднюючих речовин стаціонарними джерелами До клопотання необхідно додати таку інформацію: про фактичні обсяги викидів забруднюючих речовин (г/сек) за звітний рік по джерелах, для яких були заплановані заходи з досягнення нормативного рівня, про джерела, на яких за звітний рік були зареєстровані перевищення дозволених обсягів викидів (таблиці 1, 2); інформація по кожному джерелу викидів про аварійні та залпові викиди за звітний рік, їх тривалість, максимальна фактична концентрація ; пропозиції щодо дозволених обсягів викидів у відповідності до затвердженого проекту нормативів ГДВ на термін, що визначається органами Міністерства охорони навколишнього природного середовища (таблиця 3); перелік заходів щодо зниження викидів з досягнення дозволеного обсягу викидів (таблиця 4); інформація про організацію здійснення контролю за додержанням дозволених обсягів викидів забруднюючих речовин (таблиця 5).
КЛОПОТАННЯ про видачу дозволів на викиди забруднюючих речовин стаціонарними джерелами Дата подачі клопотання_____________________________________________________ Назва підприємства, установи, організації, прізвище громадянина, що провадить підприємницьку діяльність____________________________________________________ Адреса заявника_____________________________________________________________ Номер телефону заявника_____________________________________________________ Відомості про об‘єкт : діюче___________________________________________________ новостворене____________________________________________ що проводить реконструкцію, техпереобладнання ____________ форма власності_______________________________ Клопотання на: одержання первинного дозволу________________ Продовження дозволу №_________від________________ Додатки: таблиця 1 на ___________арк. В 1 прим. таблиця 2 на ___________арк. В 1 прим. таблиця 3 на ___________арк. В 1 прим. таблиця 4 на ___________арк. В 1 прим. таблиця 5 на ___________арк. В 1 прим . Інформація про аварійні, залпові викиди на ____арк. в 1 прим. та інші додатки. ______________________ ___________________ __________________ (посадова особа заявника) (підпис) (прізвище) М. П.
Таблиця 1. Інформація про фактичні обсяги викидів забруднюючих речовин за звітний рік стаціонарними джерелами, за якими були заплановані заходи з досягнення нормативного рівня Таблиця 2. Інформація про перевищення дозволених обсягів викидів стаціонарними джерелами за звітний рік Таблиця 3. Пропозиції щодо дозволених обсягів викидів у відповідності до затвердженого проекту нормативів ГДВ
Таблиця 4. Перелік заходів з досягнення обсягів викидів Таблиця 5. План-графік контролю за дотриманням нормативів ГДВ технологічних нормативів і на джерелах викидів і на контрольних точках Примітка: * - контрольна точка – це місце відбору проб для контролю технологічних граничних величин викидів; - у розділі виконання контролю інструментальним методом приладами прямого призначення, в гр.7 вказується назва та тип приладу.
Третім документом є довідка про стан виконання заявником заходів щодо зниження викидів до нормативного рівня, передбачених у складі проектів нормативів ГДВ (таблиця 6). Д О В І Д К А про виконання заходів щодо зниження обсягів викидів забруднюючих речовин до нормативного рівня _______________________________ ____________ _________________ (посада уповноваженої особи, (підпис) (прізвище) замовника)
Органами Мінприроди, що видають дозволи на викиди, ведеться журнал реєстрації видачі цих дозволів за встановленою формою (таблиця 7). В графі 10 “примітка” журналу у разі анулювання дозволу та видачі нового робиться відмітка про термін його анулювання. ЖУРНАЛ Реєстрації видачі дозволів на викиди забруднюючих речовин в атмосферне повітря стаціонарними джерелами (найменування органу, що видає дозволи)
Вимоги до контролю викидів на джерелах встановлюються за формою таблиця 8, вони є складовою частиною дозволу на викиди. ВИМОГИ ДО КОНТРОЛЮ ВИКИДІВ ЗАБРУДНЮЮЧИХ РЕЧОВИН (керівник підрозділу органу, який видав дозвіл) _____________________ _______________________ (підпис) (прізвище)
Технологічні нормативи оформляються у відповідності з таблицею 9. ВИМОГИ щодо досягнення технологічних нормативів викидів забруднюючих речовин (керівник підрозділу органу, який видав дозвіл) _______________________ _________________________ (підпис) (прізвище) У дозволі на викид встановлюються вимоги щодо інформаційного звіту про стан виконання заходів із досягнення дозволених обсягів викидів та інші. Інформаційний звіт про стан виконання заходів надається підприємством щорічно за формою згідно таблиці 10.
ПЕРЕЛІК ЗАХОДІВ ЩОДО ЗНИЖЕННЯ ВИКИДІВ ЗАБРУДНЮЮЧИХ РЕЧОВИН ДО ДОЗВОЛЕНИХ ВИКИДІВ (керівник підрозділу, який видав дозвіл) __________________ _____________________ (підпис) (прізвище)
У разі відмови у видачі дозволу на викиди обов‘язково надсилається відповідь заявникові з обґрунтуванням причин відмови. Дозвіл на викиди оформлюється за формою. Дозволені обсяги викидів забруднюючих речовин оформляються відповідно до цих вказівок, заповнюються органами Міністерства екології та природних ресурсів у відповідності до затверджених нормативів ГДВ та ТПВ.
ДОЗВІЛ № На викиди забруднюючих речовин в атмосферне повітря стаціонарними джерелами Видано_____________________________________________________________ (заявник та його адреса) (найменування органу, який видав дозвіл) Термін дії_________________________________________________________________ (число, місяць, рік) Умови і вимоги щодо викидів ________________________________________________________________________________________________________________________________________________________________________________________________________________________________________________________________________________________________________________ Дата видачі_____________________________________________ (число, місяць, рік) Дозволені обсяги викидів наведено у таблиці, яка складається із___ сторінок і додається в одному примірнику. (посада уповноваженої особи органу, який видав дозвіл) ______________________ ________________________ (підпис) (прізвище)
Порядок погодження заходів. Розроблені заходи по скороченню викидів у періоди НМУ направляють із відповідними додатками в місцеві органи Мінприроди. Підприємства після погодження заходів з урахуванням рекомендацій контролюючих служб спрямовують їх на затвердження в свою вищу організацію. Після затвердження заходів наказом вищої організації, вони направляються у підрозділи.
4. Нормування зборів і плати за викиди, скиди забруднюючих речовин та розміщення відходів ■ Інструменти економічного механізму охорони НПС. ■ Порядок встановлення нормативів збору за забруднення НПС і погіршення якості природних ресурсів. ■ Нормативи збору за скиди забруднюючих речовин у водні об'єкти. ■ Нормативи збору за розміщення відходів. Регламентується Законами України "Про охорону навколишнього природного середовища", "Про підприємництво", "Про ліцензування певних видів господарської діяльності"; Кодексом України про надра; постановами Кабінету Міністрів України "Про затвердження Порядку надання дозволів (ліцензій) на користування надрами", "Про платежі за користування надрами", „Про затвердження Порядку встановлення нормативів збору за забруднення навколишнього природного середовища і стягнення цього збору" та ін.
Екологічне законодавство передбачає економічні заходи забезпечення охорони навколишнього природного середовища на основі економічних важелів; встановлення лімітів використання природних ресурсів, викидів і скидів забруднюючих речовин у навколишнє природне середовище та розміщення відходів; встановлення нормативів збору і розмірів зборів за використання природних ресурсів, викиди і скиди забруднюючих речовин у навколишнє природне середовище, розміщення відходів та інші види шкідливого впливу.
, Інструменти економічного механізму охорони навколишнього природного середовища Економічний механізм охорони навколишнього природного середовища містить цілий ряд інструментів впливу на матеріальні інтереси підприємств та окремих працівників – це лімітування природокористування, платність природокористування, фінансування на природоохоронні заходи, матеріальне стимулювання, оподаткування, кредитування, штрафування тощо. Лімітування природокористування – дієвий елемент механізму охорони навколишнього природного середовища. Існують підприємства, які, з екологічної точки зору, краще було б закрити або перепрофілювати, тобто перевести на випуск іншої продукції, що завдавало би менше шкоди навколишньому середовищу. Проте, з економічної точки зору, а часом і з соціальної, це не завжди реально, оскільки підприємство може бути постачальником потрібних суспільству товарів та робочих місць. У цьому випадку його діяльність в галузі природокористування деякий час регулюється не нормативами ГДС та ГДВ, а індивідуальними лімітами, тобто ТПВ.
Платність природокористування було запроваджено на початку 90–х років. Воно передбачає плату за практично всі природні ресурси, за забруднення навколишнього природного середовища, розташування в ньому відходів виробництва та за інші види впливів. При цьому плата за понадлімітне використання та забруднення в декілька разів перевищує плату за використання та забруднення в межах встановлених нормативів. Матеріальне стимулювання, важливий економічний метод – це забезпечення зацікавленості, вигідності природоохоронної діяльності для підприємства та його працівників. При цьому передбачається застосування не лише заохочувальних заходів, але й покарань. До заохочувальних заходів належать: встановлення податкових пільг; звільнення від оподаткування екологічних фондів та природоохоронного майна; застосування заохочувальних цін та надвишок на екологічно чисту продукцію; застосування пільгового кредитування підприємств, які ефективно здійснюють ОНПС.
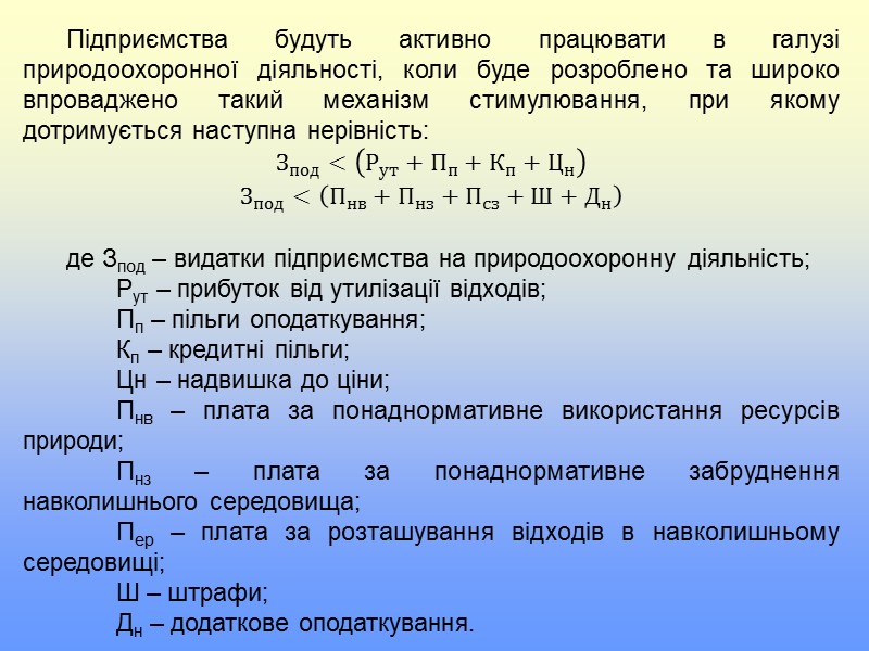
Підприємства будуть активно працювати в галузі природоохоронної діяльності, коли буде розроблено та широко впроваджено такий механізм стимулювання, при якому дотримується наступна нерівність: З под < Р ут + П п + К п + Ц н З под < П нв + П нз + П сз +Ш+ Д н де Зпод – видатки підприємства на природоохоронну діяльність; Рут – прибуток від утилізації відходів; Пп – пільги оподаткування; Кп – кредитні пільги; Цн – надвишка до ціни; Пнв – плата за понаднормативне використання ресурсів природи; Пнз – плата за понаднормативне забруднення навколишнього середовища; Пер – плата за розташування відходів в навколишньому середовищі; Ш – штрафи; Дн – додаткове оподаткування.
Елементи першої формули повинні збільшувати прибуток, який залишається у розпорядженні підприємства за умови реалізації ефективної природоохоронної діяльності, а елементи другої формули – знижувати його, коли підприємство намагається заощаджувати на природоохоронних видатках. Плата за спеціальне використання природних ресурсів встановлюється на основі нормативів зборів і лімітів їх використання. Нормативи збору за використання природних ресурсів визначаються з урахуванням їх розповсюдженості, якості, можливості відтворення, доступності, комплексності, продуктивності, місцезнаходження, можливості переробки і утилізації відходів та інших факторів. Нормативи збору за використання природних ресурсів, а також порядок її стягнення встановлюються Кабінетом Міністрів України.
Плата за забруднення навколишнього природного середовища встановлюється на основі лімітів викидів і скидів забруднюючих речовин в навколишнє природне середовище і розміщення відходів промислового, сільськогосподарського, будівельного та іншого виробництва. Ліміти викидів і скидів забруднюючих речовин в навколишнє природне середовище, розміщення відходів встановлюються Міністерством охорони навколишнього природного середовища та ядерної безпеки України у випадках, коли це призводить до забруднення природних ресурсів республіканського значення, територій інших областей; в інших випадках – обласними, міськими Радами за поданням органів Міністерства охорони навколишнього природного середовища та ядерної безпеки України. Порядок встановлення нормативів збору і стягнення зборів за забруднення навколишнього природного середовища визначається Кабінетом Міністрів України (стаття 44 згідно із Законом N 186/98–ВР від 05.03.98).
Плата за погіршення якості природних ресурсів (зниження родючості грунтів, продуктивності лісів, рибопродуктивності водойм тощо) в результаті володіння і користування встановлюється на основі нормативів. Порядок встановлення нормативів збору за погіршення якості природних ресурсів визначається Кабінетом Міністрів України. Збори підприємств, установ, організацій, а також громадян за погіршення якості природних ресурсів внаслідок володіння і користування ними здійснюються за рахунок прибутку, що залишається у їх розпорядженні (стаття 45 згідно із Законом N 186/98–ВР від 05.03.98).
ДЯКУЮ ЗА УВАГУ!!!

