02ec759cf01c33414fa415613d75e866.ppt
- Количество слайдов: 56
Моделирование интеграции и дезинтеграции государственных и межгосударственных образований Шумов Владислав Вячеславович vshum 59@yandex. ru, 8(916)809 -9107
Часть 1. Статика Модель безопасности Шумов Владислав Вячеславович vshum 59@yandex. ru, 8(916)809 -9107
Факторы исторического процесса (по С. А. Нефедову) Площадь территории государства Тех ло но гии - Численность населения, разнородности (этнические, конфессиональные, социальные, языковые, …) огм Де фия ра География 1) Темпы роста населения, 2) урбанизация, 3) ВВП на душу нас. (будущее, прошлое, настоящее) Марко Поло. Книга о разнообразии мира Ливи Баччи М. Демографическая история Европы Бродель Ф. Материальная цивилизация, экономика и капитализм XV-XVIII вв. Том 1. Структуры повседневности: возможное и невозможное.
Предание Библия. Иаков и Исав. «Исав сказал: вот, я умираю; что мне в этом первородстве? Иаков сказал: поклянись мне теперь же. Он поклялся ему, и продал первородство свое Иакову. И дал Иаков Исаву хлеба и кушанья из чечевицы… и пренебрег Исав первородство» . Гегель «Феноменология духа» . Человечность каждого существа зависит от признания его другими. А. Кожев Человечность доказывается в схватке не на жизнь, а на смерть. В. И. Ленин «все политические и социальные учреждения подвергаются проверке и испытанию «огнем и мечом» . Сила и слабость учреждений и порядков любого народа определяется исходом войны и последствиями ее» .
Предмет «Отсутствие безопасности личности и собственности равносильно отсутствию всякой связи между человеческими усилиями и достижением целей, для которых они делаются… Необходимость в личной и имущественной безопасности вызывает к жизни государство, в этой необходимости государство находит главнейшее разъяснение своего существования, она же указывает государству основную его цель и назначение» . Энциклопедический словарь Брокгауза и Эфрона. – СПб. , 1898. Т. 5, С. 304.
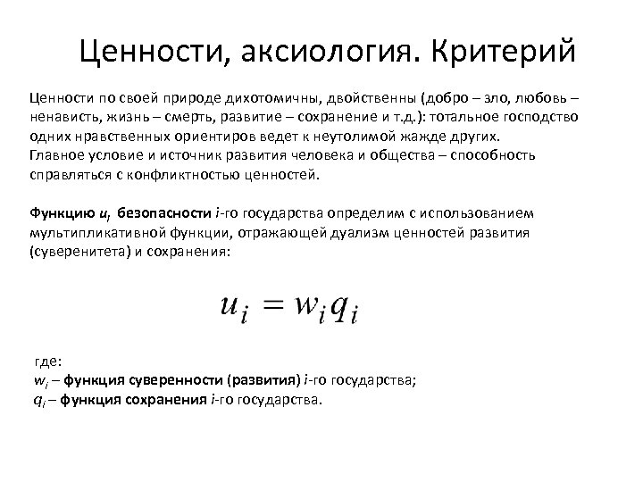
Ценности, аксиология. Критерий Ценности по своей природе дихотомичны, двойственны (добро – зло, любовь – ненависть, жизнь – смерть, развитие – сохранение и т. д. ): тотальное господство одних нравственных ориентиров ведет к неутолимой жажде других. Главное условие и источник развития человека и общества – способность справляться с конфликтностью ценностей. Функцию ui безопасности i-го государства определим с использованием мультипликативной функции, отражающей дуализм ценностей развития (суверенитета) и сохранения: где: wi – функция суверенности (развития) i-го государства; qi – функция сохранения i-го государства.
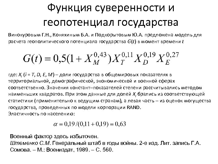
Функция суверенности и геопотенциал государства Винокуровым Г. Н. , Коняхиным Б. А. и Подкорытовым Ю. А. предложена модель для расчета геополитического потенциала государства G(t) в момент времени t где: Xi (i = T, D, E, M) – доли государства в общемировых показателях в территориальной, демографической, экономической и военной сферах соответственно. Значения констант–показателей степени рассчитывались методом наименьших квадратов. При этом данные для долей Xi брались из соответствующей статистики (применительно к ведущим странам), а левая часть – из оценок могущества государства, проведенных по модели корпорации RAND. Эластичность по населению: Военный фактор здесь избыточен. Штеменко С. М. Генеральный штаб в годы войны. 2 -е изд. Лит. запись Г. А. Сомова. – М. : Воениздат, 1989. – С. 560.
Модель Кобба-Дугласа Производственная функция Кобба-Дугласа, определяющая зависимость объема производства Y от создающих его факторов: где: A – технический прогресс или совокупная производительность факторов, L – рабочая сила, K – капитал, – коэффициент эластичности по труду. Применительно к обрабатывающей промышленности в начале прошлого века получены следующие значения коэффициента эластичности по труду: = 0, 65– 0, 75.
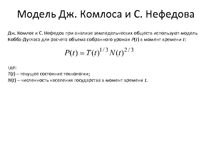
Модель Дж. Комлоса и С. Нефедова Дж. Комлос и С. Нефедов при анализе земледельческих обществ используют модель Кобба-Дугласа для расчета объема собранного урожая P(t) в момент времени t: где: T(t) – текущее состояние технологии; N(t) – численность населения государства в момент времени t.
Функция базового суверенитета Базовая суверенность i-й страны, учитывающая географию и демографию, может быть вычислена по формуле (аналогия с производственной функцией): = 0, 67 где: zi – численность населения i-й страны; si – ее площадь; smax – площадь крупнейшей страны (России); zmax – численность населения Китая; – параметр эластичности (важности демографического фактора).
Функция базового суверенитета № Страна 1 2 3 4 5 6 7 8 9 Китай Индия США Россия Бразилия Индонезия Канада Мексика Австралия Площадь, Население, млн. км 2 млн. чел. 9, 641 3, 288 9, 522 17, 102 8, 512 1, 905 9, 976 1, 973 7, 687 1 347, 350 1 223, 442 314, 347 145, 453 197, 059 237, 641 33, 660 112, 337 23, 290 Суверенность базовая ( = 0, 67) 0, 828 0, 544 0, 311 0, 225 0, 219 0, 152 0, 071 0, 093 0, 051
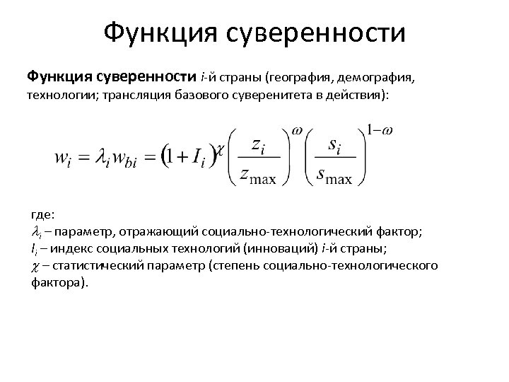
Функция суверенности i-й страны (география, демография, технологии; трансляция базового суверенитета в действия): где: i – параметр, отражающий социально-технологический фактор; Ii – индекс социальных технологий (инноваций) i-й страны; – статистический параметр (степень социально-технологического фактора).
Функция сохранения и распределение Парето Распределение Парето обладает свойством самоподобия, т. е. распределение значений, превышающих величину z 0 x 0, также характеризуется распределением Парето: Использование свойства самоподобия и распределения Парето позволит с единых позиций описывать сложные иерархические системы безопасности, где на нижних уровнях различия обусловлены возрастными, психологическими и иными характеристиками людей. На средних уровнях часть различий игнорируется и рассматриваются преимущественно социально-экономические и этнические характеристики, а на высших уровнях – цивилизационные характеристики.
Функция сохранения Используя распределение Парето, определим функцию сохранения i-го региона (государства): где ni – количество этносов в i-м регионе, i – численность регионообразующего этноса, zi – численность населения в i-м регионе. Допустим, что социальные взаимодействия осуществляются только по линии регионообразующий этнос – другой этнос, а взаимодействиями между нерегионообразующими этносами можно пренебречь. Регионообразующий этнос i характеризуется параметром i > 0 притяжения, отражающим способность этноса к объединению других этносов в единую общественную единицу. Каждый этнос i-го региона характеризуется параметром разнородности ij 1 с регионообразующим этносом (для регионообразующего этноса положим ij = 1). Дихотомия ценностей конкуренции ( ij ) и кооперации ( i ).
Функция безопасности Таким образом, функция безопасности i-го государства приобретает вид: Дихотомия ценностей: развития (суверенитета) и сохранения; конкуренции ( ij ) и кооперации ( i ). Для социально-экономического региона (района) вместо функции суверенности wi будем использовать уровень Ki социальноэкономического развития:
Оценка индекса социальных технологий Определение индекса: V + D + N = 1 где: Vi – ВВП на душу населения i-й страны; Di – доля городского населения в i-й стране; Ni – прирост населения i-й страны; Vmax, Dmax, Nmax – максимальные значения указанных показателей (по исследуемым государствам); V, D, N – весовые коэффициенты, отражающие важность показателей Vi, Di и Ni. А. Н. Зубец полагает, что важнейшими характеристиками качества жизни людей являются: валовой внутренний продукт (ВВП) на душу населения, уровень развития образования, уровень урбанизации и другие. Многими исследователями отмечается устойчивая положительная корреляционная зависимость между уровнем урбанизации и показателями качества жизни (уровень образования и продолжительность жизни). Такие социальные институции, как конкуренция и кооперация формируются в первую очередь в семье и существенно зависят от темпов роста населения в стране. Зубец А. Н. Истоки и история экономического роста. – М. : Изд-во «Экономика» , 2014. – 463 с.
Оценка индекса социальных технологий Значения индекса Ii и индекса инноваций GII за 2014 г. , в котором учитывается около 80 -ти показателей. Методом наименьших квадратов получены следующие значения весовых коэффициентов: V = 0, 42; D = 0, 31; N = 0, 27. При этом коэффициент корреляции между значениями индексов Ii и GII равен 0, 77. Сиюминутная оценка экспертов (упор на ВВП)?
Вьетнам Пакистан Иран Египет Аргентина Турция Индонезия Мексика Бразилия Япония Канада Финляндия Италия Индекс соц. технологий, 2009 Ирландия Дания Греция Румыния Венгрия Болгария Чехословакия Австрия Нидерланды Бельгия 0. 80 Югославия Польша Швеция Швейцария Португалия Испания Германия Франция Великобритания США Россия (СССР) Индия Китай Оценка индекса социальных технологий Значения индекса Ii ( V = 0, 33; D = 0, 33; N = 0, 34) и индекса инноваций GII. При этом коэффициент корреляции равен 0, 66. GII 2014 0. 70 0. 60 0. 50 0. 40 0. 30 0. 20
Значения индекса социальных технологий Вид графика практически не меняется при расчетах индекса с различными весовыми коэффициентами ( V = 0, 42; D = 0, 31; N = 0, 27 и V = 0, 33; D = 0, 33; N = 0, 34).
Оценка степени технологического фактора Основные характеристики Великобритании и Франции, их колоний и доминионов накануне первой мировой войны, военные потери Страна Франция Французские колонии Великобритания Канада Австралия Индия Новая Зеландия Южная Африка Население, млн. чел. 41, 463 52, 7 45, 426 7, 852 4, 821 303, 7 1, 122 6, 153 Погибло и умерло Доля погибших от Отношение к военнослужащих, численности доли млн. чел. населения, % метрополии, ij 1, 327 3, 20 1 0, 23 0, 44 0, 14 0, 715 0, 061 0, 06 0, 054 0, 016 0, 007 1, 57 0, 78 1, 24 0, 02 1, 43 0, 11 1 0, 49 0, 79 0, 01 0, 91 0, 07
Оценка степени технологического фактора Основные характеристики Германии и ее сателлитов накануне второй мировой войны, военные потери Страна Германия Австрия Чехословакия Италия Венгрия Румыния Финляндия Население, млн. Погибло Доля погибших от Отношение к чел. военнослужащ численности доли Германии, их, млн. чел. населения, % ij 69, 31 6, 5 9, 38 1, 00 7, 0 0, 23 3, 29 0, 35 15, 5 0, 15 0, 97 0, 10 43, 2 0, 33 0, 76 0, 08 9, 2 0, 14 1, 52 0, 16 19, 9 0, 2 1, 01 0, 11 3, 8 0, 082 2, 16 0, 23 Для оценки степени воспользуемся выражением: где: Ji – множество стран, являющихся союзниками (доминионами) i-й страны, включая союзообразующее государство (метрополию); ij – отношение доли погибших в j-й стране к доли погибшим в метрополии (i-й стране). Содержательно левая часть выражения есть численность «эффективного населения» i-й страны, учитывающая вклад союзников в решение жизненно важных дел метрополии (союзообразующего государства).
Оценка степени технологического фактора Для оценки степени воспользуемся выражением: где: Ji – множество стран, являющихся союзниками (доминионами) i-й страны, включая союзообразующее государство (метрополию); ij – отношение доли погибших в j-й стране к доли погибшим в метрополии (i-й стране). Франция, 1 МВ: = 0, 47. Англия, 1 МВ: = 0, 46. Германия, 2 МВ: = 0, 35. Таким образом, нами получена оценка степени технологического фактора = 0, 35– 0, 47. Относительно небольшое значение степени для Германии можно объяснить малым сроком существования Третьего рейха. Отметим, что мы получили нижнюю оценку степени технологического фактора, отражающую возможности государства по эффективному удержанию контролируемых территорий и населения. Получить верхнюю оценку фактора, отражающую возможности государства по расширению сфер влияния, крайне затруднено, например, в силу практической невозможности спрогнозировать время и место возникновения, характер новых фундаментальных открытий.
Верхняя оценка степени Базовый суверенитет ВВП, млрд. $ США 0, 31 14256 Китай 0, 83 8888 Япония 0, 06 4138 Индия 0, 54 3752 Германия 0, 04 2984 Россия 0, 23 2687 Великобритания 0, 03 2257 Франция 0, 04 2172 Бразилия 0, 22 2020 Италия 0, 03 1922 Мексика 009 1540 Испания 003 1496 Всего: 2, 46 48112 Доля США: 0, 13 0, 30 Страна 2009 г. Страны с максимальным ВВП Лидерство США в экономике (доллар-мировая валюта, Ii = 1) обеспечивает отношение долей в ВВП и баз. суверенитете =0, 3/0, 13 При индексе GII = 60, 1% (2014 г. ) получим: Нижняя оценка = 0, 35– 0, 47.
Оценка параметра разнородности Данные по безвозвратным потерям в Великой Отечественной войне по национальностям Национальность Численность в СССР в 1939 г. Безвозвратные потери, тыс. чел. % потерь от численности Параметр разнородности Русские Украинцы Белорусы Татары Евреи Казахи Узбеки Армяне Грузины Мордовцы Чуваши Азербайджанцы 99 591 520 28 111 007 5 275 393 4 313 488 3 028 538 3 100 949 4 845 140 2 152 860 2 249 636 1 456 330 1 369 574 2 275 678 5756, 0 1377, 4 252, 9 187, 7 142, 5 125, 5 117, 9 83, 7 79, 5 63, 3 58, 4 5, 78 4, 90 4, 79 4, 35 4, 71 4, 05 2, 43 3, 89 3, 53 4, 35 4, 62 2, 57 1, 0 1, 2 1, 3 1, 2 1, 4 2, 4 1, 5 1, 6 1, 3 2, 3 Для каждой j-й национальности можно вычислить параметр разнородности к государствообразующему этносу i (русским): где: Prj – процент потерь от численности для j-й национальности, Pr. G – процент потерь от численности государствообразующего этноса.
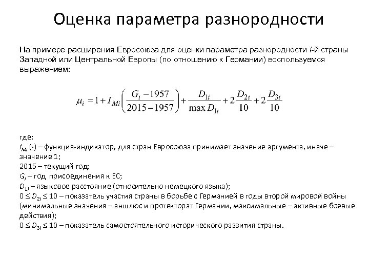
Оценка параметра разнородности На примере расширения Евросоюза для оценки параметра разнородности i-й страны Западной или Центральной Европы (по отношению к Германии) воспользуемся выражением: где: IMi ( ) – функция-индикатор, для стран Евросоюза принимает значение аргумента, иначе – значение 1; 2015 – текущий год; Gi – год присоединения к ЕС; D 1 i – языковое расстояние (относительно немецкого языка); 0 D 2 i 10 – показатель участия страны в борьбе с Германией в годы второй мировой войны (минимальные значения – аншлюс и протекторат Германии, максимальные – активные боевые действия); 0 D 3 i 10 – показатель самостоятельного исторического развития страны.
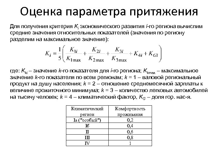
Оценка параметра притяжения Для получения критерия Ki экономического развития i-го региона вычислим средние значения относительных показателей (значения по региону разделим на максимальное значение): где: Kki – значение k-го показателя для i-го региона; Kkmax – максимальное значение k-го показателя по всем регионам; k = 1 – валовой региональный продукт на душу населения; k = 2 – отношение среднемесячной зарплаты к величине прожиточного минимума; k = 3 – количество легковых автомобилей на тысячу человек; k = 4 – климатический фактор, KG – доля гор. нас-я. Климатический регион Iа ("особый") Iб II IV Комфортность проживания 0, 2 0, 4 0, 6 0, 8 1
Оценка параметра притяжения Зная значение социально-экономического критерия и численности национальностей по регионам, безопасность i-го региона России определим по формуле: где: z. Ri – численность населения i-го региона; Ri – численность самой многочисленной национальности в i-м регионе; – параметр притяжения русского этноса. Безопасность региона, государства оценивается не только исследователями, но и гражданами. Оценка безопасности гражданами находит косвенное отражение через коэффициенты mi миграционного прироста на 10. 000 человек населения, которые приведем к отрезку [0; 1] (среднее значение за 2009 -2011 гг. ). Для оценки параметра воспользуемся методом наименьших квадратов: где: KR – количество регионов.
Оценка параметра притяжения Комбинируя наборы показателей, характеризующих уровень социальноэкономического развития, получим оценку значения параметра притяжения: = 0, 1 -0, 2 Регион Безопасность Квадрат (набор 1) (набор 2) отклонения (набор 1) Белгородская область 0. 520 0. 547 0. 027 Брянская область 0. 565 0. 590 0. 014 Владимирская область 0. 478 0. 536 0. 004 Республика Карелия 0. 328 0. 413 0. 006 Республика Коми 0. 421 0. 477 0. 081 Республика Дагестан 0. 320 0. 257 0. 029 Республика Ингушетия 0. 573 0. 518 0. 028 Кабардино-Балкарская Республика 0. 473 0. 438 0. 013 Карачаево-Черкесская Республика 0. 338 0. 281 0. 026 Республика Северная Осетия - Алания 0. 514 0. 024 Чеченская Республика 0. 560 0. 503 0. 025 Ставропольский край 0. 499 0. 508 0. 011 Республика Башкортостан 0. 382 0. 401 0. 015 Республика Марий Эл 0. 507 0. 510 0. 005 Республика Мордовия 0. 481 0. 489 0. 001 Республика Татарстан 0. 473 0. 503 0. 014 Сумма по всем регионам (кроме столичных): 1. 68 Квадрат отклонения (набор 2) 0. 019 0. 020 0. 000 0. 117 0. 055 0. 013 0. 006 0. 047 0. 024 0. 010 0. 009 0. 011 0. 006 0. 002 0. 008 1. 48
Оценка безопасности России Трансформации Выполненные расчеты дают основания считать, что важнейшей предпосылкой возможного распада (трансформации) государства (союза государств) является снижение значений функции сохранения ниже 0, 5– 0, 6.
Функция безопасности Союза Положим, что функция суверенитета Союза (меж- или надгосударственного образования) есть сумма значений функций суверенитета (возможно, взятая с определенным весовым коэффициентом), а функция сохранения подчиняется распределению Парето (в силу свойства самоподобия). Тогда безопасность Союза вычисляется по формулам: где: w. S – функция суверенитета Союза; q. S – функция сохранения; n – количество стран – членов Союза; S – численность населения союзообразующей страны (стран); zi – численность населения i-й страны; – параметр притяжения союзообразующей страны (стран); 0 < i 1 – степень участия i-й страны в Союзе. Параметр i позволяет отразить форму гос. устройства: Конфедерация, унитарное гос-во и т. д.
Оценка безопасности Евросоюза Страна Германия Франция Италия Нидерланды Бельгия Дания Ирландия Великобритания Греция Испания Португалия Австрия Швеция Финляндия Чехословакия Венгрия Польша Румыния Болгария Югославия Швейцария qi ui i 0, 95 0, 94 0, 88 0, 74 0, 97 0, 93 0, 89 0, 96 0, 83 0, 99 0, 93 0, 95 0, 93 0, 76 0, 95 0, 94 0, 91 0, 74 0, 91 0, 05 0, 04 0, 01 0, 00 0, 03 0, 01 0, 01 0, 03 0, 02 0, 01 0, 05 1, 00 4, 47 3, 67 3, 40 3, 87 3, 40 3, 28 5, 28 4, 14 5, 08 5, 17 2, 50 4, 66 4, 26 3, 92 4, 01 4, 28 4, 70 4, 93 4, 97 Конфедерация q. S u. S i 1, 00 0, 05 0, 50 0, 80 0, 06 0, 25 0, 73 0, 06 0, 25 0, 72 0, 07 0, 25 0, 71 0, 07 0, 25 0, 66 0, 07 0, 25 0, 65 0, 07 0, 25 0, 63 0, 07 0, 25 0, 62 0, 07 0, 25 0, 61 0, 08 0, 25 0, 60 0, 08 0, 25 0, 59 0, 08 0, 25 0, 58 0, 08 0, 25 0, 57 0, 08 Федерация q. S u. S i 1, 00 0, 05 0, 75 0, 07 0, 5 0, 64 0, 07 0, 5 0, 62 0, 07 0, 5 0, 60 0, 07 0, 59 0, 07 0, 51 0, 07 0, 50 0, 07 0, 5 0, 46 0, 08 0, 5 0, 45 0, 08 0, 5 0, 44 0, 08 0, 5 0, 43 0, 08 0, 5 0, 42 0, 08 0, 5 0, 40 0, 08 0, 5 0, 39 0, 09 0, 5 0, 38 0, 09 0, 5 0, 37 0, 09 Унитарное гос. q. S u. S i 1 1, 00 0, 05 1 0, 70 0, 07 1 0, 52 0, 08 1 0, 49 0, 07 1 0, 47 0, 07 1 0, 46 0, 07 1 0, 45 0, 08 1 0, 33 0, 07 1 0, 32 0, 07 1 0, 27 0, 07 1 0, 25 0, 07 1 0, 24 0, 07 1 0, 23 0, 07 1 0, 22 0, 07 1 0, 20 0, 07 1 0, 19 0, 07 1 0, 17 0, 07
Оценка безопасности Восточноевропейского Союза Страна qi ui i Конфедерация q. S u. S i Федерация q. S u. S i Россия 0, 881 0, 223 1, 0 1 1 Белоруссия 0, 870 0, 009 1, 2 0, 5 Казахстан 0, 691 0, 021 1, 4 0, 25 0, 978 0, 260 0, 5 Армения 0, 984 0, 002 1, 5 0, 25 0, 976 0, 260 Грузия 0, 811 0, 003 1, 6 Киргизия Туркмения 0, 685 0, 004 0, 754 Азербайджан Унитарное гос. q. S u. S i 1, 000 0, 253 1 1, 000 0, 253 0, 990 0, 256 0, 75 0, 990 0, 258 1 0, 990 0, 261 0, 976 0, 270 1 0, 974 0, 287 0, 5 0, 974 0, 270 1 0, 972 0, 288 0, 25 0, 972 0, 260 0, 5 0, 970 0, 271 1 0, 967 0, 291 1, 9 0, 25 0, 969 0, 261 0, 5 0, 966 0, 273 1 0, 961 0, 295 0, 006 2, 2 0, 25 0, 966 0, 262 0, 5 0, 962 0, 276 1 0, 956 0, 302 0, 905 0, 006 2, 3 0, 25 0, 961 0, 262 0, 5 0, 956 0, 277 1 0, 946 0, 305 Узбекистан 0, 742 0, 019 2, 4 0, 25 0, 946 0, 264 0, 5 0, 935 0, 283 1 0, 915 0, 318 Украина 0, 708 0, 027 3, 0 0, 25 0, 925 0, 268 0, 5 0, 902 0, 291 1 0, 857 0, 331 Таджикистан 0, 765 0, 005 3, 1 0, 25 0, 922 0, 268 0, 5 0, 896 0, 292 1 0, 848 0, 334 1, 000 0, 253
Расширения базовой модели По масштабу: Глобальные; цивилизационные; региональные; государства; района и т. д. По сферам применения: Экологические; военные; технологические, продовольственные; культурные и т. д. По динамике: Геополитической (региональной) инверсии; относительно стационарные и др. По методу моделирования: Описательные; управления; противодействия.
Геополитическая инверсия Значения показателей Институты Представления и восприятия Безопасность Время Обучение Лидерство (упадок) Новый цикл На рисунке показатели действующего лидера показаны сплошной линией, нового – пунктирной.
Часть 2. Динамика Модель социальноинформационного влияния
Показатели, характеризующие пограничную безопасность Восприятия – чувственно-наглядные образы действительности в результате прямого контакта с ней. Представления – образы, получаемые опосредованно (СМИ, соц. институты)
Функция представления и восприятия По К. Марксу, Россия «является единственным в истории примером огромной империи, само могущество которой, даже после достижения мировых успехов, всегда скорее принималось на веру, чем признавалось фактом. С начала XVIII столетия и до наших дней ни один из авторов, собирался ли он превозносить или хулить Россию, не считал возможным обойтись без того, чтобы сначала доказать само ее существование» . МАРКС К. Разоблачение дипломатической истории XVIII века //Вопросы истории, 1989, № 4. – С. 3. Для учета социально-информационных воздействий на индивида определим функцию представления (восприятия) B(y, x, ) = B( ) о показателе [ 0, 1] (вероятности [0, 1]) в условиях воздействий y 0 (x 0), направленных на увеличение (уменьшение) представления о значении показателя, как функцию вида: B( ): [ 0, 1].
Функция представления и восприятия Гипотеза социализации. Индивид подвержен внешним воздействиям, которые по содержанию, как правило, являются социально-психологическими воздействиями и направлены на конкретные сферы психики: потребностно-мотивационную, интеллектуально-познавательную, эмоционально-волевую и коммуникативноповеденческую. y 2 > y 1: B(y 2, x, ) B(y 1, x, ); x 2 > x 1: B(y, x 2, ) B(y, x 1, ). Гипотеза рациональности: когнитивные возможности индивида позволяют ему в отсутствии временных и ресурсных ограничений получить представление о значении показателя, совпадающее с объективным значением этого показателя. Иными словами, в отсутствии целенаправленных внешних воздействий функция представления о показателе совпадает со значением этого показателя: B(0, 0, ) = . Гипотеза индивидуального выбора: в условиях однонаправленных и целенаправленных воздействий индивид способен предпринять дополнительные меры с целью получения недостающей (с точки зрения индивида) информации или опыта. Пусть 0 < < 1 есть параметр, позволяющий учесть степень усвоения конкретным индивидом воздействий определенной направленности. Параметр зависит от психологических свойств индивида и характеризует степень пессимизма-оптимизма.
Функция представления и восприятия Определим функцию B( ) в условиях разнонаправленных социальноинформационных воздействий по формуле: Для оптимистов положим, что параметр > 0, 5, тогда как для пессимистов – < 0, 5. Если позитивные и негативные отношения у индивида равновесны (нейтральный индивид), то положим = 0, 5. Основной психофизический закон устанавливает зависимость между физическим параметром стимула S (значением интенсивности раздражителя) и значением субъективной реакции R (силы ощущения): где: – показатель степени, зависящий от модальности ощущений, изменяется в пределах от 0, 3 (для громкости звука) до 3, 5 (для силы электрического удара); k > 0 – константа, зависящая от единицы измерения.
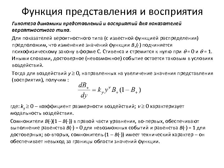
Функция представления и восприятия Гипотеза динамики представлений и восприятий для показателей вероятностного типа. Для показателей вероятностного типа (с известной функцией распределения) предположим, что изменение значений функции B+( ) подчиняется психофизическому закону в форме С. Стивенса и стремится к нулю при = 0 и = 1. Иными словами, достоверное (невозможное) событие остается таковым в условиях воздействий. Тогда для воздействий y 0, направленных на увеличение значения представления (восприятия), получим : где: ky 0 – коэффициент размерности воздействий; 0 характеризует модальность воздействия. Сомножители B( )(1 – B( )) в правой части уравнения, во-первых, обеспечивают выполнение равенства B( ) = 0 для невозможных событий и равенства B( ) = 1 для достоверных; во-вторых, сомножитель (1 – B( )) имеет технический характер – он обеспечивает невыход за границы области значений функции.
Функция представления и восприятия Гипотеза динамики представлений и восприятий для показателей вероятностного типа. Соответственно, для воздействий x 0, направленных на снижение значения представления (восприятия), получим: где kx 0 – коэффициент отражает размерность воздействий, направленных на снижение значений представления (восприятия); – параметр модальности. Решение уравнений:
Функция представления и теория перспектив График функции представления (восприятия) для показателя вероятностного типа при = 0, 5 и различных значениях z = zx = zy (1; 2 и 5).
Весовые функции в теории перспектив Аббревиатура TK-92 Вид функции Значения параметров = 0. 56 = 0. 76 = 0. 91 Pr-1 = 0. 53 = 0. 74 = 0. 41 Pr-2 = 1. 08; = 0. 53 = 1. 76; = 1. 05 = 2. 12; = 0. 96 GE-87 = 0. 77; = 0. 62 = 0. 98; = 0. 83
Функция представления и восприятия Для показателей интервального типа. Для непрерывных показателей интервального типа , принимающих значения на отрезке 0 1, предположим: изменение представления (восприятия) D( ) подчиняется психофизическому закону и стремится к нулю при 0 (воздействия направлены на снижение представления) или при 1 (воздействия направлены на увеличение представления). Тогда для воздействий y 0 (x 0), направленных на увеличение (снижение) значения представления (восприятия), получим: Решение уравнений:
Функция представления, показатели интервального типа y = 1. 2; x = 1. 2; ky = kx = 1; 0 = 0; 1 = 1; = = 0 и для трех значений степени оптимизма ( = 0. 25; = 0. 75)
Функция представления, показатели интервального типа Пояснения по виду графика можно дать следующим примером. Допустим, что у индивида есть оценка значения некоторого показателя = m/n, где m есть количество опытов (свидетельств) с благоприятным исходом, а n – общее количество опытов. Предположим, два субъекта управления посылают по k порций информации: первый о благоприятных исходах, второй – о неблагоприятных. Получив сообщение о благоприятном исходе, индивид добавляет единицу в числитель и знаменатель, о неблагоприятном только в знаменатель. Тогда представление индивида в условиях информационных воздействий будет равно: Мы получили уравнение прямой (при фиксированных n, k) и изменении m от 0 до n, график которой выше графика показателя при m < n / 2 и ниже при m > n / 2.
Гипотеза забывания (гипотеза доступности Дж. Цаллера) Рассмотрим две конфликтующих стороны. Обозначим xi = x(ti) (yi = y(ti)) объем информации за интервал времени ti = ti – ti– 1 (ti – дата i-го опроса), направленной на уменьшение (увеличение) представлений индивидов о показателе , причем положим x 0 = 0, y 0 = 0. Представление (восприятие) Bi( ) в момент времени ti для показателей вероятностного и интервального типов может быть вычислено по формулам: где y ( x) – параметр, характеризующий: а) интенсивность забывания информации индивидом с течением времени; б) качество реализации средствами коммуникаций историографической функции (напоминание о прошедших событиях). Используя поисковую систему Яндекс (текст запроса: «война & Россия & Грузия» ) получена следующая оценка интенсивности забывания представлений, связанных с военными действиями: 0. 91– 0. 96 год– 1.
Потери США в ходе войн Убито, тыс. чел. 2 -я мировая война 19391945 гг. Корейская война 19501953 гг. Вьетнамская война 19641973 гг. Война в Персидском заливе «Война с терроризмом» (включая войны в Афганистане и Ираке) Ранено, тыс. чел. Общая % потерь численность ВС от числ. ВС, тыс. чел. * населения 14903, 2 7, 2 0, 8 407, 3 671, 8 36, 6 103, 3 5764, 1 2, 4 0, 09 58, 2 153, 4 8752, 0 2, 4 0, 1 0, 383 0, 467 665, 5 0, 1 0, 0003 5, 3 72, 4 - 0, 03 * общее количество военнослужащих, принимавших участие в военной операции
Суммарный коэффициент рождаемости в США Среднее количество рождений у одной женщины за весь период ее жизни; для простого воспроизводства населения он равен 2, 2– 2, 3
Динамика потерь и поддержки общественным мнением военных действий
Потери, сообщения и протесты Год 1965 1966 1967 1968 1969 1970 1971 Потери ВС Средний % США поддержки Страниц Провоенных о войне сообщений* Антивоен. Количество ных протестусообщений* ющих 1 000 62, 50 45 50 18 50 000 6 000 51, 75 60 80 20 100 000 16 000 48, 00 75 70 27 400 000 39, 00 90 65 38 625 000 40 000 35, 50 95 40 40 850 000 44 000 33, 75 100 20 45 925 000 45 000 29, 50 100 15 50 1 000 * – количество сообщений в журналах «Тайм» , «Ньюсуик» и «Лайф»
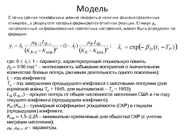
Модель С точки зрения психофизики можно говорить о наличии разнонаправленных стимулов , в результате которых формируется ответная реакция. Стимул yi, направленный на формирование протестных настроений, может быть определен по формуле: где: 0 i 1 – параметр, характеризующий социальную память; D 1/30 год– 1 – интенсивность забывания восприятий о значительном количестве боевых потерь (активная деятельность одного поколения); ti – год конфликта; Tp – год завершения предыдущего конфликта с массовыми потерями (для корейской войны Tp = 1945, для вьетнамской – Tp = 1953); LBi (LB– 1) – процент потерь от общей численности населения США в i-м году текущего конфликта (предыдущем конфликте); KR (KR– 1) – суммарный коэффициент рождаемости (СКР) в текущем (предыдущем) конфликте; Kmin 1, 5– 2, 25 – минимально приемлемый для общества СКР (с учетом миграции населения); K, K– 1, – параметры.
Модель Параметр характеризует ценность отдельной человеческой жизни, параметры K и K– 1 позволяют учесть систему комплектования и другие факторы. Отметим, что в годы второй мировой и корейской войн в США СКР увеличивался, а в годы вьетнамской войны снижался. Для корейской и вьетнамской войн получим: где параметры 2 MB, KR, VT имеют значения, характерные для 2 мировой, корейской и вьетнамской войн. Стимул xi, направленный на исключение протестных настроений, задан таблично. Его значения зависят от публикаций СМИ (реализация политической функции) и правоприменительной практики. В частности, для подавления волнений студентов Правительство США использовало все доступные средства. Так 2 мая 1970 г. была расстреляна демонстрация в Кентском университете, завершившаяся гибелью четырех студентов.
Оценка параметра модальности Для оценки параметра модальности можно использовать выражение: где: Smax (Smin) – максимальное (минимальное) значение интенсивности раздражителя; Rmax (Rmin) – максимальное (минимальное) значение стимула. Оценка параметра модальности (война в Корее и война во Вьетнаме): где: Rmax – максимально возможное количество протестующих против войны (10% численности населения), Smax – максимально возможные потери, при которых войска еще способны выполнять поставленные задачи (15% от общей численности). Война в Корее Война во Вьетнаме Выдерживаемый % потерь: устойчивость параметра 1 2 5 10 15 20 25 30 1, 87 1, 69 1, 50 1, 38 1, 31 1, 27 1, 24 1, 22 1, 79 1, 63 1, 45 1, 34 1, 28 1, 24 1, 22 1, 19
Оценка параметров модели Параметр y x ky kx 2 MB ( VT) KR Значение параметра Война в Корее Война во Вьетнаме 0, 13 0, 05 0, 01 0, 05 0, 07 78, 0 76, 2 4, 6 50, 0 0 3, 1 5, 1 3, 0 0, 34 2, 8 Как видно из последних выражений, американское общество считало войну в Корее принципиально иной по сравнению со второй мировой. Тогда как в годы вьетнамской войны ими проводилась определенная аналогия с корейской войной, что, как представляется, стало причиной протестов практически сразу с началом вьетнамской войны, когда потери были невелики.
Выбор политического актора На процессы союзообразования оказывают влияние социально-информационные воздействия, учесть которые можно, например, с использованием функции представления B(y, x, ) = B( ) о показателе [ 0, 1] (вероятности [0, 1]) в условиях воздействий y 0 (x 0), направленных на увеличение (уменьшение) представления о значении показателя, как функции вида: B( ): [ 0, 1]. Тогда в условиях целенаправленных социально-информационных воздействий правило выбора формулируется следующим образом: 1. Актор сравнивает представление о значении функции безопасности своей страны B(ui) и представление о значении функции безопасности Союза B(u. S) (после его вхождения в Союз). 2. Если B(u. S) B(ui) и представление о значении функции сохранения Союза выше некоторого порогового значения: B(q. S) > q. S 0, то актор принимает решение о вступлении в Союз. При наличии нескольких союзов (союзообразующих государств) актор выполняет сравнение по каждому из них.
02ec759cf01c33414fa415613d75e866.ppt