Скачать презентацию МОДЕЛЬ РАСПРОСТРАНЕНИЯ ПРАВ ДОСТУПА TAKE — GRANT Джонсон Скачать презентацию МОДЕЛЬ РАСПРОСТРАНЕНИЯ ПРАВ ДОСТУПА TAKE — GRANT Джонсон

Лекция3.pptx

  • Количество слайдов: 16

МОДЕЛЬ РАСПРОСТРАНЕНИЯ ПРАВ ДОСТУПА TAKE - GRANT Джонсон, Липтон, Шнайдер 1976 г. МОДЕЛЬ РАСПРОСТРАНЕНИЯ ПРАВ ДОСТУПА TAKE - GRANT Джонсон, Липтон, Шнайдер 1976 г.

Основные положения модели • Основные положения модели •

t (take) – право брать права доступа у какоголибо объекта по отношению к другому t (take) – право брать права доступа у какоголибо объекта по отношению к другому объекту, g (grant) – право предоставлять права доступа к определенному объекту другому субъекту.

Состояние системы 1. Команда «Брать» - take (α, x, y, z) Состояние системы 1. Команда «Брать» - take (α, x, y, z)

2. Команда «Давать» - grant (α, x, y, z) 2. Команда «Давать» - grant (α, x, y, z)

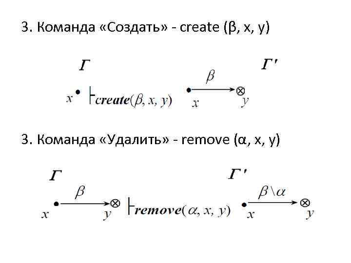
3. Команда «Создать» - create (β, x, y) 3. Команда «Удалить» - remove (α, 3. Команда «Создать» - create (β, x, y) 3. Команда «Удалить» - remove (α, x, y)

Команды модели TAKE - GRANT Команды take (α, x, y, z) grant (α, x, Команды модели TAKE - GRANT Команды take (α, x, y, z) grant (α, x, y, z) create (β, x, y) remove (α, x, y) Условия выполнения (исходное состояние q = (S , O, M) ) Новое состояние системы q'= (S' , O' , M' )

Санкционированное получение прав доступа • Санкционированное получение прав доступа •

 •

 •

 •

 •

 •

Похищение прав доступа • Похищение прав доступа •

 •