Модель Неймана 1.ppt
- Количество слайдов: 39
Модель Неймана является обобщенной моделью Леонтьева в двух аспектах: 1. динамическом плане, т. е. она позволяет отслеживать производственный процесс внутри планового периода (в то время как модель Леонтьева только на входе и на выходе); 2. в плане многопродуктовых отраслей. Модель Неймана предполагает эффективное функционирование экономики сколь угодно долго, отсюда следует рост производственных возможностей нарастающими темпами (расширяющаяся экономика).
Рассмотрим функционирование экономики на интервале времени . Разобьем интервал на : В дальнейшем для удобства будем считать, что разница и трактовать моменты времени как годы. При этом, момент времени будем трактовать как начальный момент планирования производства товаров, а момент времени как плановый горизонт: . Под планом производства на отрезке времени будем понимать совокупность:
Каждая строка соответствует плану в год Т, где: - вектор запаса товаров; - вектор валового выпуска; - планируемое в год t приращение валового выпуска по отраслям; - показывает число нанятых во всех отраслях рабочих в год t.
Каждая компонента считается максимально возможным выпуском j-отрасли при существующих основных фондах. Валовый выпуск отрасли может быть увеличен путем дополнительных вложений и этот показатель тоже включается в план: планируемое в год t приращение валового выпуска по отраслям, показывает число нанятых во всех отраслях рабочих в год t.
Труд как товар не рассматривался в модели Леонтьева, особенность данного товара заключается в том, что: - во-первых, он является воспроизводимым ресурсом, при этом не является продуктом какой-либо отрасли; - во-вторых, как фактор в производственном процессе, труд занимает промежуточное положение между материальными ресурсами и готовой продукцией.
Единицей измерения трудовых затрат будем считать рабочую силу. Необходимое для отрасли количество рабочей силы определяется трудовыми затратами, вложенными в выпуск единицы продукции. Данный параметр обозначим для отрасли j. Таким образом, число рабочих в отрасли j в год . - вектор трудовых затрат. Обозначим через объемы материальных затрат, необходимых для приращения на 1 единицу выпуска i-товара. Тогда, материальные затраты на одновременное приращение выпусков всех отраслей на величины будет вычисляться как , где D ( ) - технологическая матрица приращения производства.
Схема динамического межотраслевого баланса. Наглядную картину межотраслевых связей во времени при плане производства , плане конечного потребления на 1 работающего на весь плановый период и при постоянных технологиях производства и его приращения, показывает схема динамического межотраслевого баланса. Эта схема составляется для каждого года , при чем, при , есть валовый выпуск отрасли j к началу планового периода.
Отрасли Совокуп Производство Приращение Конечный производства ное запас Валовый Техно- Прира Техно- потребтоваров выпуск логия щение логия ление валово t-1 t го выпус ка Трудовые затраты 1 2 … n А … … … D … … …
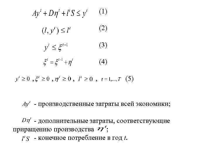
(1) (2) (3) (4) , , , (5) - производственные затраты всей экономики; - дополнительные затраты, соответствующие приращению производства ; - конечное потребление в год t.
Таким образом, соотношение (1) требует, чтобы весь годичный запас товаров покрывал все годичные затраты ежегодно. Неравенство (2) говорит о том, что запасы на данный год не могут превышать результатов производства предыдущего года. Уравнение (4) описывает динамику роста валового выпуска из года в год. Модель Леонтьева получается из данной при отсутствии приращения производства для любого t. Дополнительные условия (2), (3) , (4) вызваны необходимостью учета трудовых ресурсов и динамического характера развития производства. В приведенных соотношениях наиболее нереальным является условие (4), которое предполагает получение результатов от затрат, осуществляемых в начале периода уже к концу этого же периода (при ).
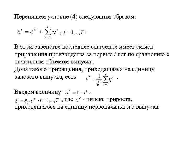
Перепишем условие (4) следующим образом: , . В этом равенстве последнее слагаемое имеет смысл приращения производства за первые t лет по сравнению с начальным объемом выпуска. Доля такого приращения, приходящаяся на единицу валового выпуска, есть . Введем величину . , где - индекс прироста, приходящегося на единицу первоначального выпуска.
По другому адекватно описать динамику производства можно в виде равенства: , . - отнесенный к моменту времени t временной лаг.
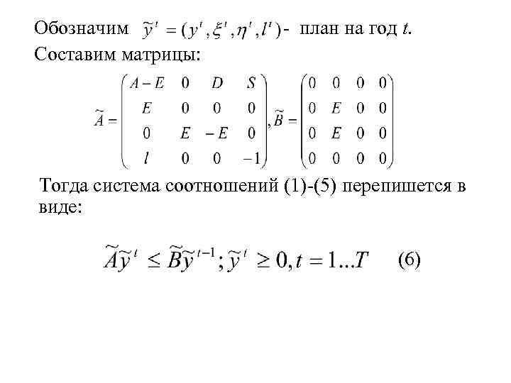
Обозначим - план на год t. Составим матрицы: Тогда система соотношений (1)-(5) перепишется в виде: (6)
Неравенства вида (6) называются условиями неймановского типа. Их смысл заключается в том, что затраты нынешнего периода не превышают выпуска предыдущего периода. Это основная экономическая трактовка соотношений в модели Неймана. Классическая (исходная) модель Неймана строится при следующих предпосылках:
- экономика, характеризуемая линейной технологией, состоит из отраслей, каждая из которых обладает конечным числом производственных процессов, т. е. выпускается несколько видов товаров, причем допускается совместная деятельность отраслей; - производственные процессы разворачиваются во времени, причем осуществление затрат и выпуск готовой продукции разделены временным лагом;
- для производства в данный период можно тратить только те продукты, которые были произведены в предыдущем периоде времени, первичные факторы не участвуют; - спрос населения на товары и соответственно конечное потребление в явном виде не выделяется; - цены товаров изменяются во времени. Перейдем к описанию модели Неймана. На дискретном временном интервале [0, T], t=0, 1, 2, …, T рассматривается производство, в котором n видов затрат с помощью m технологических процессов превращается в n видов продукции.
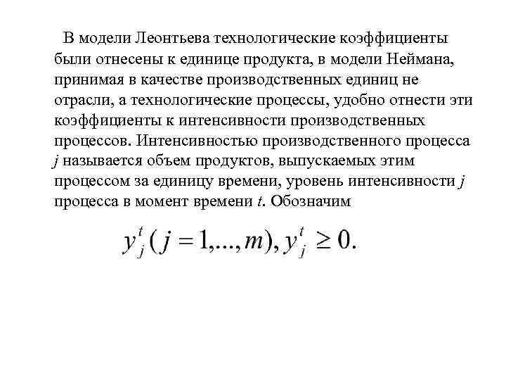
В модели Леонтьева технологические коэффициенты были отнесены к единице продукта, в модели Неймана, принимая в качестве производственных единиц не отрасли, а технологические процессы, удобно отнести эти коэффициенты к интенсивности производственных процессов. Интенсивностью производственного процесса j называется объем продуктов, выпускаемых этим процессом за единицу времени, уровень интенсивности j процесса в момент времени t. Обозначим
Заметим, что является вектором, число компонент которого соответствует числу выпускаемых j процессом видов товаров. Предположим, что функционирование j процесса с единичной интенсивностью требует затрат продуктов в количестве и дает выпуск товаров в количестве
Введем обозначение , тогда пара характеризует технологический потенциал, заложенный в j- том процессе (его функционирование с единичной интенсивностью), поэтому пару можно назвать базисом j производственного процесса. Имея в виду, что для любых , соответствующую пару затраты - выпуск можно выразить как , поэтому последовательность всех пар
(1), представляющих собой затраты и выпуски всех производственных процессов условиях их функционирования с единичными интенсивностями, будем называть базисными процессами. Все m базисных процессов описываются двумя матрицами:
, A- матрица затрат, B- матрица выпуска. - вектор интенсивности.
Соответствующие затраты и выпуски этому вектору по всем m процессам можно получить как линейную комбинацию базисных процессов с коэффициентами (2)
Говорят, что в производственном процессе базисные процессы участвуют с интенсивностями . Неймановская технология, описываемая двумя матрицами A и B, единичных уровней затрат и выпуска является линейной. Рассматривая все допустимые «смеси» базисных процессов, получаем расширенное множество производственных процессов, а именно (3), которое и отражает допустимость совместной деятельности отраслей.
Возможность совместного производства нескольких продуктов в одном процессе следует из того, что в каждом процессе j может быть отличная от 0 более чем одна из величин . Множество (3) представляет собой неймановскую технологию в статике (момент t), если в матрице A положить n=m, матрицу B, отождествить с единичной матрицей, а интерпретировать как вектор валового выпуска, то (2) превращается в леонтьевскую технологию.
Согласно предпосылок (2) и (3) затраты в момент времени t не могут превышать выпуска соответствующего моменту времени t-1. Время … t-1 t t+1 … Затраты … … Выпуск … …
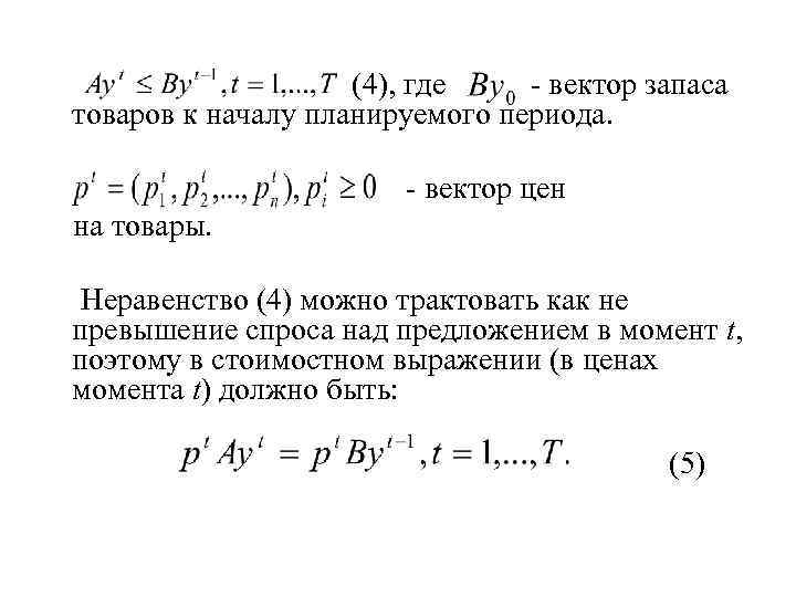
(4), где - вектор запаса товаров к началу планируемого периода. - вектор цен на товары. Неравенство (4) можно трактовать как не превышение спроса над предложением в момент t, поэтому в стоимостном выражении (в ценах момента t) должно быть: (5)
По предположению (5) прибыль базисного процесса (аi, bj) на отрезке [t-1; T] равна величине (pt; bj)-(pt-1; аi), т. е. затраты осуществляются по цене начала периода, а готовая продукция – по цене момента её реализации. Таким образом, издержки по всем базисным процессам можно записать как pt. A, pt. B. Время … t-1 t t+1 Затраты Pt-1 A P t. A Pt+1 A Выпуск Pt-1 B P t. B Pt+1 B …
Будем говорить, что базисные процессы неубыточные, если pt-1 A pt. B, t=(1; T) и неприбыльные, если pt-1 A pt B, t=(1; T) (6) В модели Неймана предполагается неприбыльность базисных процессов. Это объясняется тем, что издержки и выручки разведены во времени, т. е. относятся к разным моментам времени и в условиях расширяющейся экономики характеризуют следующее падение цен pt< pt-1, т. е. покупательная способность денег в момент времени t будет выше, чем в момент времени t-1.
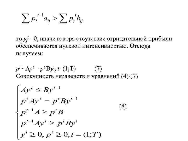
Главная причина данной неприбыльности базисных процессов заложена в определении экономического равновесия. Основной предмет исследования Неймана- возможность существования равновесия в рассматриваемой им динамической модели экономики при заданных в каждый момент ценах. При равновесии в условиях совершенной конкуренции имеет место стоимостной баланс, таким образом, в условиях равновесия не создается никакой прибыли и неравенство (6) является отражением этого факта. Поэтому, если в (6) для некоторого базисного процесса j имеет место строгое неравенство
то yjt =0, иначе говоря отсутствие отрицательной прибыли обеспечивается нулевой интенсивностью. Отсюда получаем: pt-1 Ayt = pt Byt, t=(1; T) (7) Совокупность неравенств и уравнений (4)-(7) (8)
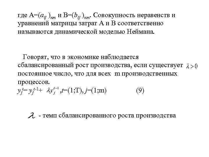
где А=(аij )nm и B=(bij )nm. Совокупность неравенств и уравнений матрицы затрат А и В соответственно называются динамической моделью Неймана. Говорят, что в экономике наблюдается сбалансированный рост производства, если существует постоянное число, что для всех m производственных процессов. yjt= yjt-1+ , t=(1; T), j=(1; m) (9) - темп сбалансированного роста производства
Содержательно (9) означает, что все уровни интенсивности возрастают одинаковыми темпами. Раскрывая рекуррентно правую часть уравнения (9): (10), где - интенсивность процесса j, установившегося к началу планового периода.
В случае сбалансированного роста производства с учетом постоянства темпа роста последовательность y={yt }, t=(0; T)- называется стационарной траекторией производства. Говорят, что в экономике наблюдается сбалансированное снижение цен, если существует такое постоянное число , что для всех n товаров: , t=(1; T), i=(1; T) (11) - норма процента. Содержательно (11) означает, что цены на все товары снижаются одинаковыми темпами.
i=(1; n) Из равенства (11) получаем, что , где pi 0 - цены, установившиеся к началу планового периода. (12) В случае сбалансированного снижения цен, последовательность цен, равная p={pt, t=0, 1, …T} называется стационарной траекторией цен.
Представляя (10) и (12) в модель Неймана (8) получаем ее стационарную форму: (13) Эта система соотношений показывает, что по стационарным траекториям y и p экономика развивается согласно неизменному динамическому закону, поэтому такую ситуацию уместно назвать равновесной.
Четверка , где у - стационарная траектория производства, р - стационарная траектория цен, и - соответствующие им темпы сбалансированного роста производства и норма процента (темп сбалансированного снижения цен - состояние равновесия в модели Неймана). Сделаем следующее предположение: а) аij 0, bij 0, i=(1; n), j=(1; m) б) Для любого j существует i при aij >0 в) Для любого i существует j при bij >0 г) Для любого t выполняется
Теорема: Если выполнены условия а)-г), то в модели Неймана (8) существует состояние равновесия. Условия б) и в) говорят о наличии в каждом столбце матрицы А и в каждой строке матрицы В хотя бы одного положительно элемента. Содержательно это означает, что среди всех производственных процессов нет таких, которые ничего не тратят, и каждый из n видов продукции действительно производится. Условие г) имеет чисто техническое значение.
=max{ - называется максимальным темпом сбалансированного роста, а число где - минимальная норма процента. Оказывается, что в состоянии равновесия числа и существуют и равны между собой: = = , t=(1; T), если только начальные точки у0 и р0 также удовлетворяют этому равенству.
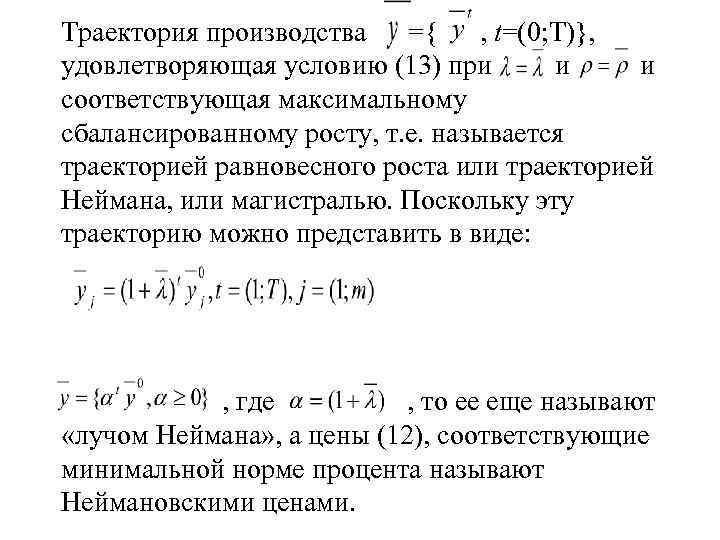
Траектория производства ={ , t=(0; T)}, удовлетворяющая условию (13) при и соответствующая максимальному сбалансированному росту, т. е. называется траекторией равновесного роста или траекторией Неймана, или магистралью. Поскольку эту траекторию можно представить в виде: , где , то ее еще называют «лучом Неймана» , а цены (12), соответствующие минимальной норме процента называют Неймановскими ценами.
Модель Неймана 1.ppt