b15849335b4e0373753541ede142bbb1.ppt
- Количество слайдов: 31
МІЖНАРОДНИЙ НАУКОВО-НАВЧАЛЬНИЙ ЦЕНТР ІНФОРМАЦІЙНИХ ТЕХНОЛОГІЙ ТА СИСТЕМ НАН ТА МОН УКРАЇНИ Суровцев Игорь Викторович к. т. н. , с. н. с. МОДЕЛИ ИНФОРМАЦИОННОЙ ТЕХНОЛОГИИ ОПРЕДЕЛЕНИЯ КОНЦЕНТРАЦИИ ХИМИЧЕСКИХ ЭЛЕМЕНТОВ В ХРОНОПОТЕНЦИОМЕТРИИ
Задачи моделирования многокомпонентных сигналов измерения в информационных технологиях 2 Новые ИТ: 1. Анализатор ИХП. Определение концентрации химических элементов способом добавки по сигналам инверсии хронопотенциометрических методов анализа. 2. Атмосферные газы. Определение концентрации газов земной атмосферы по спектру пропускания ИК Фурье-спектрометра с использованием банка данных параметров газов и их изотопов. 3. Платформенные автовесы. Определение нагрузок на оси автомобиля по сигналу заезда (съезда) автомобиля на платформенных весах. Усовершенствование ИТ: 4. Поосные автовесы. Определение нагрузок на оси по сигналу взвешивания автомобиля в движении на поосных весах.
3 Постановка задачи многокомпонентного измерения Необходимо: Определить результат измерения путем решения общей экстремальной задачи, используя метод моделирования многокомпонентного сигнала и модели отдельных компонентов. Условие оптимальности: (1) Сигнал: интегральная сумма многокомпонентного процесса измерения (2) где φ (x, u) – интенсивность изменения отдельного компонента; QR – критерии оптимальности. Схема решения: сигналы Экстремальная задача Метод моделирования Критерии оптимальности Результат измерения
4 Метод многокомпонентного моделирования Последовательность метода моделирования: Этап 1. Преобразование структуры данных. Этап 2. Моделирование отдельных компонентов. Этап 3. Определение параметров общей модели. Общая модель (задача параметрической идентификации): (3) где aj – коэффициенты полинома, pj (y) – модель j компонента (j = 1…m) § Критерии существенности (присутствия) компонента в общей модели: число точек площадь компонента коэфф. полинома (4) § Критерии окончания расчета: коэфф. полинома отн. точность (5)
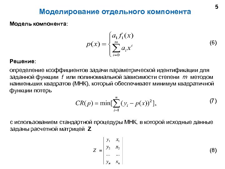
5 Моделирование отдельного компонента Модель компонента: (6) Решение: определение коэффициентов задачи параметрической идентификации для заданной функции f или полиномиальной зависимости степени m методом наименьших квадратов (МНК), который обеспечивает минимум квадратичной функции потерь (7) с использованием стандартной процедуры МНК, в которой исходные данные заданы расчетной матрицей Z (8)
6 Анализатор ИХП Назначение. Определение концентрации токсичных элементов способом добавки электрохимическими методами хронопотенциометрии в питьевой воде, продуктах питания и в объектах окружающей среды. 20 элементов: 14 элементов методами ИХП (ртуть, мышьяк, свинец, кадмий, цинк, медь, олово, никель, кобальт, железо, марганец, селен, йод, хром) и 6 элементов методом хроноионометрии (калий, натрий, кальций, фтор, аммоний, нитраты). Методы анализа: 1. ИХП. Инверсионная хронопотенциометрия 2. ИИХП. Импульсная ИХП 3. ДИХП. Дифференциальная импульсная ИХП 4. ОИХП. Окислительная импульсная ИХП Общий вид прибора 5. ХИ. Хроноионометрия Схема решения: фон, проба, добавка Идентификация компонентов химического элемента Метод моделирования многокомпонентного сигнала Критерии: [ f 1 ф, f 2 ф ] Fэл [ f 1 п, f 2 п ] Fэл [ f 1 д, f 2 д ] Fэл Концентрация химического элемента
Этап 1. Преобразование системы координат • • • 7 Преобразование структуры данных: сигнал очищается от помехи методом частотно-временной фильтрации; монотонно возрастающий сигнал преобразуется в обратный сигнал; обратный сигнал дифференцируется в сигнал интенсивности ( e, t ) (T, f ) (d. T ( f ) / df, f ). Исходный сигнал e ( t ) Обратный сигнал T ( f ) Сигнал интенсивности t ( f ) = d. T ( f ) / df
Этап 2. Модель нижней огибающей сигнала интенсивности Фон Огибающая 8 Сигнал интенсивности, модель нижней огибающей t 0 ( f ) Аппроксимация нижней огибающей в логарифм. коорд. Модельная функция нижней огибающей сигнала интенсивности: t 0 ( f ) = exp (a 0 + a 1· f + a 2· f 2 + a 3· f 3 + a 4· f 4). (9)
Этап 2. Моделирование отдельных компонентов. 9 Сигнал интенсивности фона, пробы и добавки Модель: несимметричные функции плотности нормального распределения: (10) где H – высота плотности распределения; f 0 – абсцисса точки максимума; – дисперсия выборочной плотности распределения.
10 Этап 2. Модель отдельного компонента Алгоритм. Логарифмируем функцию плотности p ( f ) : (11) Аппроксимируем полиномом второй степени методом МНК отдельно для левой и правой половины выборочной плотности (i = 1, . . , n; j = 1, 2) : (12) Пример моделирования отдельного компонента T, мс/м. В f, м. В
Этап 2. Метод многокомпонентного моделирования 11 Нижняя огибающая t 0 ( f ) Модель pj ( f ) с макс. ординатой Вычитание модели Остаточный сигнал o ( f )
12 Этап 3. Общая модель сигнала интенсивности (13) где m – число обнаруженных компонентов; aj (j = 1…m+2) – неизвестные параметры модели; pj ( f ) – модель j компонента спектра; o ( f ) – множество значений {fi, ti} остаточного сигнала ( или «пустое» ); t 0 ( f ) – модель нижней огибающей сигнала интенсивности. . Формируем расчетную матрицу Z, в которой каждая строка соответствует узлу аппроксимации (потенциалу fi ), где pm+1 = o( f ), pm+2 = t 0( f ) (14)
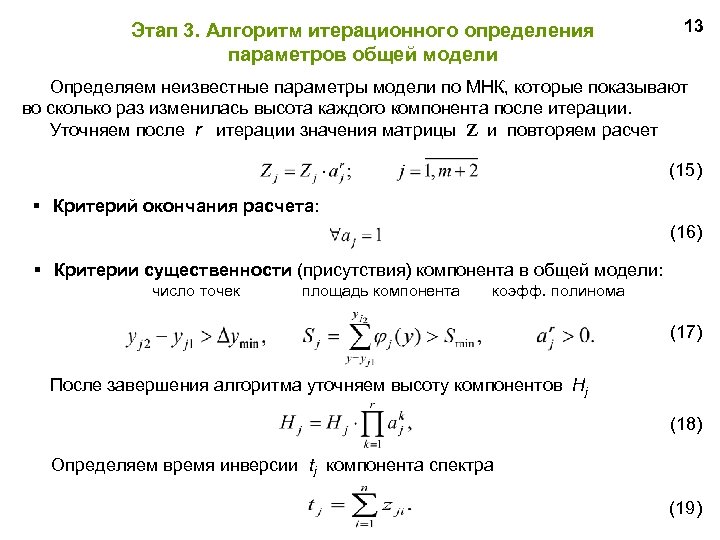
Этап 3. Алгоритм итерационного определения параметров общей модели 13 Определяем неизвестные параметры модели по МНК, которые показывают во сколько раз изменилась высота каждого компонента после итерации. Уточняем после r итерации значения матрицы Z и повторяем расчет (15) § Критерий окончания расчета: (16) § Критерии существенности (присутствия) компонента в общей модели: число точек площадь компонента коэфф. полинома (17) После завершения алгоритма уточняем высоту компонентов Hj (18) Определяем время инверсии tj компонента спектра (19)
Идентификация компонентов химического элемента 14 Моделирование фона, пробы, добавки Компоненты измерения меди Определение концентрации по обратной хроноэлектродной функции Результат. Относительная ошибка измерения концентрации уменьшилась с 18, 9% до 1, 5%. Устранен субъективный фактор выбора границ компонентов.
15 Внедрение результатов исследований. Список лабораторий, в которых используются результаты проведенных исследований, подтвержденные Актами внедрения: 1. Роменская СЭС Сумской обл. 2. Первомайская СЭС Николаевской обл. 3. Тисменницкая СЭС Ивано-Франковской обл. 4. Мироновская СЭС Киевской обл. 5. Макаровская СЭС Киевской обл. 6. Белгород-Днестровская СЭС Одесской обл. 7. ХКВЛ Киевского Облпотребсоюза. 8. Национальный университет биотехнологий и природопользования Украины (г. Киев). 9. Национальная медицинская академия последипломного образования им. П. Л. Шупика (г. Киев). Всего на Украине внедрено более 250 разработанных анализаторов для определения концентрации токсичных элементов( «Хронополярограф» , «Анализ ТМ» , «МА-1020» , «М-ХА 1000 -5» , “Анализатор ИХП”).
Атмосферные газы 16 Назначение системы. Определение концентрации 38 газов по данным спектра пропускания атмосферы ИК Фурье-спектрометра, с использованием банка данных спектральных параметров HITRAN-2000 (925 тыс. линий). Применяется для проведения мониторинга газов атмосферы (озон, метан, углекислый, серный газ, сероводород и др. ), которые вызывают парниковый эффект и разрушительно влияют на климат Земли и здоровье человека. Физико-математическая модель: Схема наблюдений искусственного источника излучения Прямой расчет интенсивности плотности потока собственного излучения и пропускания атмосферы на однородной трассе по программе FLUX. Схема решения: Спектр Фурье спектрометра Уточнение кривой континуума спектра Метод моделирования норм. спектра газов Критерии: Nr r-1 gaz = N gaz C / C r < Концентрация газов атмосферы
Основные этапы итерационного расчета концентрации газов: 17 Этап 1. Преобразование спектра к нормализованному виду. Этап 2. Определение концентрации отдельных газов. Этап 3. Определение параметров общей модели спектра газов. Этап 1. Преобразование спектра к нормализованному виду Линия континуума сигнала Фурьеспектрометра Нормализованный сигнал спектра [2 – 12 мкм] (800 – 5000 см-1)
Особенности определения концентрации газов 18 § Определяем предварительную концентрацию газа Н 2 О и спектр ψH 2 O(ν) по спектральным линиям y(ν), отсутствующим в остальных газах. § Находим разницу спектров y 0(ν) = y (ν) - ψH 2 O(ν). § По разнице нормализованных спектров y 0(ν) рассчитываем состав Ngaz и предварительную концентрации Cj (ν) оставшихся газов. § Уточняем концентрации найденных газов по общей модели. Этап 2. Определение концентрации отдельного газа Модель отдельного j газа Cj (νi) = aj ۰φj (νi), (20) где aj – коэффициент аппроксимации обобщенного полинома по МНК с одним слагаемым; νi – монохроматическая частота i линии нормализованного спектра со значением амплитуды y 0 i ; ψij – значения амплитуд i линии спектра j газа, расcчитанные для концентрации Cj 0 ; φj (ν) – базисная функция с единичным значением спектра j газа для используемой концентрации C 0 j , в виде φj (ν) = ψij / C 0 j , (21)
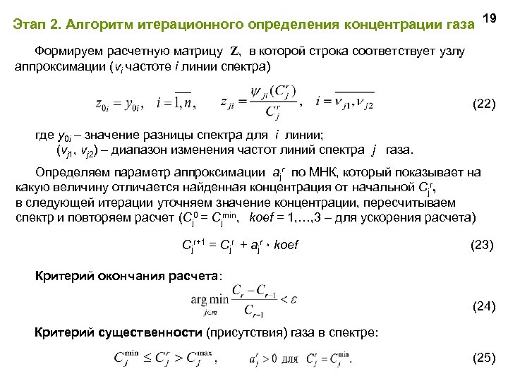
Этап 2. Алгоритм итерационного определения концентрации газа 19 Формируем расчетную матрицу Z, в которой строка соответствует узлу аппроксимации (νi частоте i линии спектра) (22) где y 0 i – значение разницы спектра для i линии; (νj 1, νj 2) – диапазон изменения частот линий спектра j газа. Определяем параметр аппроксимации ajr по МНК, который показывает на какую величину отличается найденная концентрация от начальной Cjr, в следующей итерации уточняем значение концентрации, пересчитываем спектр и повторяем расчет (Cj 0 = Cjmin, koef = 1, …, 3 – для ускорения расчета) Cjr+1 = Cjr + ajr ۰ koef (23) Критерий окончания расчета: (24) Критерий существенности (присутствия) газа в спектре: (25)
20 Этап 3. Определение параметров общей модели спектра Общая модель (26) где aj – коэффициенты аппроксимации полинома по МНК для j газа; ν – монохроматическая частота i линии нормализованного спектра со значением амплитуды yij для спектра; Ψij – значения амплитуд i линии спектра j газа, расcчитанные для концентрации Cj r ; φj (ν) – базисные функции с единичными значениями спектра j газа для используемых концентраций Cj r, в виде φj (ν) = ψij / Cj r (27) Алгоритм построения общей модели идентичен алгоритму итерационного определения концентрации отдельного газа. Критерии окончания расчета и существенности остаются неизменными.
Примеры определения концентрации газов Расчет модельного спектра Расчет реального спектра газов атмосферы 21
22 Атмосферные газы Точность расчета на модельных данных (с заданными значениями концентрации) достигает в программе значений 0, 1 %. Анализ влияние случайных помех, внесенных равномерно в модельные данные спектра, показал, что помехи до 5 % амплитуд спектра, в виде белого шума, дают примерно 2 -3 % ошибки в значения концентраций газов. Такой же уровень помех присутствует в исходных данных спектрометра. Точность определения концентраций газов по реальным сигналам не более 1 -2 %. Внедрение: Главная астрономическая обсерватория НАН Украины (г. Киев).
ИТ «Платформенные автовесы» 23 Назначение системы. Определение нагрузок на оси автомобиля во время заезда/съезда на платформу весов и общей массы автомобиля в режиме 2 статического взвешивания. 5 1 6 3 4 Схема поосного взвешивания на платформенных весах: 1, 3 – подъездные дорожные пути; 2 – весовая платформа, расположенная на уровне дороги; 4 – тензодатчики; 5 – быстродействующий весовой прибор; 6 – канал связи с компьютерной системой управления. Схема решения: заезд на платформу, съезд с платформы Уточнение поосных нагрузок автомобиля Оптимизационная задача: Метод моделирования поосных нагрузок Критерий: Σ Gj = Gmax Поосные нагрузки и суммарная масса (28)
24 Преобразование структуры данных: • исходный сигнал взвешивания w = f ( t ), зашумленный высокочастотной помехой, обрабатываетcя методом частотно-временной фильтрации; • монотонно возрастающий сигнал преобразуется в обратный сигнал T= f (w); • обратный сигнал дифференцируется в сигнал интенсивности t (w) : ( w, t ) (T, w) ( d. T / dw, w ). (29) Исходный w( t ) и модельный сигнал взвешивания двухосного автомобиля Сигнал интенсивности t (w) = d. T / dw
Модель взвешивания j оси: 25 (30) Параметры модели pj(w) взвешивания отдельной оси, в виде нормального распределения, определяем по МНК, аналогично решению задачи моделирования отдельного компонента в хронопотенциометрии. Решение. Величина w 0 j координаты пика модели j оси соответствует нарастающим интегральным значениям веса при заезде очередной оси автомобиля на платформу весов. Количество моделей определяет число осей автомобиля Nos. Разница между величиной w 0 Nos последней модели и значением общей массы при статическом взвешивании автомобиля Gmax ( = Gmax - w 0 Nos) характеризует ошибку моделирования при заезде на платформу весов. Значения поосных нагрузок Gj определяются с дискретностью весов G : Gj = mod(w 0 j – w 0 j-1, G); j Nos; w 00 = 0; w 0 Nos = Gmax. (31)
26 § Критерии существенности (присутствия) компонента оси: число точек площадь компонента (32) Внедрение АРМ «Платформенные автовесы» : • МАПП «Табаки UA – Мирное MD» Одесская таможня, 2008 г. (без остановки автомобиля для статического взвешивания на платформе) • ТОВ «АГРОПРОДСЕРВИС ИНВЕСТ» , с. Козлив, Козивского района, Тернопольской обл. , (двое весов), в 2014 г. • ТОВ «Сузір’я Попружна» , с. Попружна, Ставищенского района, Киевской обл. , (девять весов), в 2014 г.
ИТ «Автовесы» 27 Назначение. Определение нагрузок на оси транспортного средства при взвешивании в движении на поосных автомобильных весах. Схема взвешивания на поосных весах Недостатки взвешивания на поосных весах: 1. Суммарная масса автомобиля определяется с погрешностью (0, 5 – 1) %. 2. Нагрузки на ось рассчитывается по среднему значению верхней части сигнала взвешивания оси, что приводит к неоднозначности и ошибкам. 3. Погрешность определения массы автомобиля вынуждает устанавливать на Международных автомобильных пунктах пропуска Украины (МАПП) как поосные так и платформенные весы для контроля общей массы груза. Сигнал взвешивания: Моделирование поосного взвешивания пятиосного автомобиля
Математическая модель: 28 (33) где Gj – высота функции распределения – значение взвешивания j оси; ti – текущие значения времени измерения веса pj P ( tj ); – дисперсия функции распределения; kj – коэффициент степени функции распределения (от 4 до 7, в зависимости от скорости движения автомобиля по весам); t 0 j – среднее время измерения оси, определяемое как средневзвешенное значение сигнала измерения j оси по времени. Внедрение результатов: МАПП «Ягодин» Волынская таможня, 2000 - 2013 г. МАПП «Доманово» Волынская таможня, 1999 - 2006 г. МАПП «Дьяково» Закарпатская таможня, 2000 - 2003 г. Усовершенствованная АРМ «Автовесы» (Акты внедрения): МАПП «Мамалыга UA – Кривая MD» (с 2008 г. по настоящее время), МАПП «Россошаны UA – Бричень MD» Черновицкая таможня.
29 Взвешивание пятиосного автомобиля в АРМ «Автовесы» Протокол поосного взвешивания автомобиля
ВЫВОДЫ 30 1. Анализ рассмотренных технических систем измерения, относящихся к совершенно разным областям научных исследований, показал, что в каждой из них необходимо решить экстремальную задачу поиска оптимальной общей модели сигнала, построенной методом многокомпонентного моделирования, для определения результата измерения. 2. Для класса задач, в которых входной сигнал представляет собой интегральную сумму многокомпонентных процессов измерения, метод моделирования можно представить в виде выполнения последовательности: Этап 1. Преобразование исходных данных в сигнал интенсивности. Этап 2. Моделирование отдельных компонентов. Этап 3. Определение параметров общей модели сигнала в виде линейной суммы отдельных компонентов. 3. В совершенно разных физико-химических системах измерения: концентрации химического элемента методами хронопотенциометрии и поосных нагрузок автомобиля при динамическом взвешивании на платформенных весах, используется одинаковое преобразование структуры данных, выполняемое в таком порядке: – цифровая фильтрация входного сигнала от высокочастотной помехи; – формирование монотонно возрастающего обратного сигнала; – дифференцирование обратного сигнала в сигнал интенсивности.
31 4. Модель отдельного компонента можно представить в виде полиномиальной зависимости с использованием функции плотности нормального распределения, степенного полинома или функции описания физического процесса, параметры которых определяются итерационной процедурой с использованием МНК. 5. Параметры общей модели сигнала интенсивности определяются итерационным решением задачи параметрической идентификации линейной полиномиальной зависимости. 6. При решении задач моделирования используются введенные нами критерии существенности (присутствия) компонента в общей модели и критерии окончания расчета, похожие по смыслу для всех рассматриваемых задач.


